史上最全!全国34个省区市无人机空域申报流程(附电话)

2017 年 8 月 5 日 无人机 木木小姐玩灰机

本文来自无人机世界ID: uavwww)


2017年以来,国务院、中央军委空中交通管制委员会公安部等部门已经连续制定了多条有关无人机的管理规定。民航局于5月16日下发《民用无人驾驶航空器实名制登记管理规定》,要求自2017年6月1日起,民用无人机的拥有者必须进行实名登记。


可以看出,我国对于无人机的监管制度正在逐步完善,但如何在不同的省市区获得合法飞行资格让许多在航拍、植保、测绘及其它不同领域进行作业的飞手感到十分困惑。为了给飞手提供一些指引,无人机世界的三位记者编辑拨打了全国 34个省市共223通电话,询问了20多名飞手朋友,为大家整理了全国各省市无人机监管现状及飞行申报流程。


根据媒体公开报道不完全统计,目前,四川、重庆、福建、云南、北京、天津、河北、新疆、广东、吉林、江苏、陕西等12个省市区陆续出台无人机相关的禁飞、限飞命令或通告;另外有深圳、石家庄、月牙泉、武汉、黄山、大连、柳州、扬州泰州、桂林、泉州、东莞、齐齐哈尔、无锡等十余个城市也在行者区域内禁限飞,或者在机场周边划出了大面积的净空保护区。

在无人机的监管方面,记者认为目前国内各省市区大致可分为如下四类:


☞对于无人机申报管理有相当完善的政策与登记系统的省市区有

香港特别行政区、澳门特别行政区;


☞有具体政策出台,各相关部门分工明确的省市区有:

江苏省、广东省、江西省、重庆市、四川省、陕西省和黑龙江省;         


☞通过多方面咨询能了解大概流程,但没有明确政策,各部门没有明确分工的省市区有:

北京市、天津市、上海市、浙江省、河南省、河北省、吉林省、宁夏回族自治区、辽宁省、甘肃省、山东省、安徽省、福建省、广西壮族自治区、海南省、湖北省、内蒙古自治区、新疆维吾尔自治区、贵州省和西藏自治区;


☞暂时没有相关管理规定或无从得知相关信息的省市区有:

湖南省、青海省、台湾省、云南省和山西省。


以下为各省区市详细信息,未尽之处,欢迎各位飞手网友投稿补充、纠错。




北上广及直辖市


相关链接:

5月13日-17日 北京天津河北禁飞无人机

北京修订地方法规禁无人机“黑飞” 机场安装设备实时监测无人机


相关链接:

东莞四类区域禁飞无人机

深圳将划定无人机禁飞区与控制飞行区

广州拟划定半径55公里保护区 无人机飞行须通过评审

深圳机场净空区将禁飞无人机 保护区域将跨越深莞两市

相关链接:


重庆市民用无人驾驶航空器管理办法征求意见 飞行须报批

重庆警方发布无人机管理通告 已购机器需在派出所备案

重庆江北机场划定净空保护区 涉及主城五区


华东地区


相关链接:

江苏常州4类区域严禁无人机飞行

江苏严管无人机:对“黑飞”必要时予以直接击落

江苏:升放无人机需报批 将划设一定可飞区域

无锡起草无人机管理办法 现征求市民意见7月16日截止

扬州泰州国际机场划设矩形净空区域 禁止无人机进入

相关链接:

福建泉州擅飞无人机最高罚3万 举报“黑飞”有奖

福建省政府令:不得擅自飞行无人机 厦门等地飞行须报批


华南地区


相关链接

桂林机场划定长方形无人机禁飞区 违者将处2-10万罚款

柳州机场划定无人机禁飞区 范围覆盖5个城区1000平方公里


华中地区


相关链接:

武汉警方:对无人机拥有者逐一建档登记 飞行须报批


相关链接:

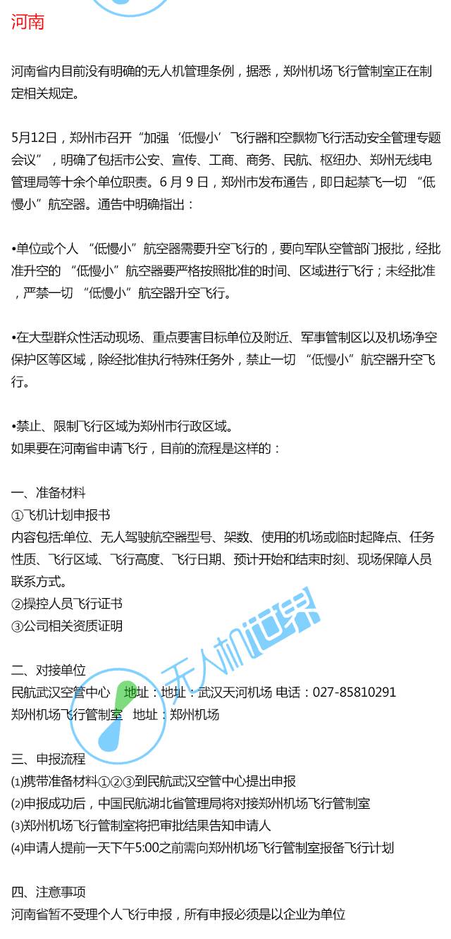
郑州:即日起禁飞一切 “低慢小”航空器

郑州召开“低慢小”安全管理会议 明确十余个单位职责

郑州:全市限飞无人机等“低慢小”飞行器和空飘物



华北地区

相关链接

石家庄机场:净空区域内无人机不能“黑飞”




西北地区



相关链接:

新疆无人机起飞需获批 明确车站、商圈等区域禁飞



相关链接:

甘肃鸣沙山月牙泉景区禁止游客私放无人机

西南地区


相关链接:

四川拟出台规定:禁止民用无人机在六个区域上空飞行


东北地区



相关链接:

大连:机场净空保护区放飞无人机将受处罚



相关链接:

吉林公布五大机场净空区范围 禁止升放无人机


相关链接:

齐齐哈尔:起飞无人机须提前10日向空军申请


港澳台地区






长按识别图中二维码关注我们!



登录查看更多
0

相关内容

不需要驾驶员登机驾驶的各式遥控飞行器。
【2020新书】实战R语言4,323页pdf
专知会员服务
102+阅读 · 2020年7月1日
广东疾控中心《新型冠状病毒感染防护》,65页pdf
专知会员服务
19+阅读 · 2020年1月26日
电力人工智能发展报告,33页ppt
专知会员服务
132+阅读 · 2019年12月25日
正式公布:2019年度博新计划名单,共400人!
材料科学与工程
21+阅读 · 2019年4月18日
百余位院士入选!中国科协公示一份重要名单
材料科学与工程
11+阅读 · 2018年12月21日
天津市智能交通专项行动计划
智能交通技术
8+阅读 · 2018年1月18日
Arxiv
11+阅读 · 2019年6月19日
Arxiv
16+阅读 · 2019年4月4日
Neural Speech Synthesis with Transformer Network
Arxiv
5+阅读 · 2019年1月30日
SlowFast Networks for Video Recognition
Arxiv
19+阅读 · 2018年12月10日
Arxiv
3+阅读 · 2018年6月19日
Arxiv
3+阅读 · 2018年3月29日
Arxiv
8+阅读 · 2018年1月30日
VIP会员
相关VIP内容
【2020新书】实战R语言4,323页pdf
专知会员服务
102+阅读 · 2020年7月1日
广东疾控中心《新型冠状病毒感染防护》,65页pdf
专知会员服务
19+阅读 · 2020年1月26日
电力人工智能发展报告,33页ppt
专知会员服务
132+阅读 · 2019年12月25日
Top
微信扫码咨询专知VIP会员