Nature重磅!新抗癌药让癌细胞永久沉眠!滚蛋吧!肿瘤君!

2018 年 8 月 3 日 转化医学网

点击上方“转化医学网”订阅我们!

干货 | 靠谱 | 实用  



作者:Ruthy,Zoe

导  读


癌症的治疗中,药物治疗是一个很重要的环节,有效的抗癌药物的使用,可以帮助患者获得更长的生存时间,拥有活下来的希望。随着新药不断出现,人们对抗癌药的要求不再仅局限于治疗肿瘤,还期待能最大限度地降低毒副作用,改善生存质量。8月2日,《Nature》发表的一篇文章重磅推出了一类新型抗癌药物,该药物可以使癌细胞永久沉眠,而且在阻止肿瘤生长和扩散的同时不破坏细胞的DNA!这意味着广大癌症患者彻底摆脱癌症及其治疗毒副作用不再是天方夜谭!



我们知道,传统的化疗、放疗多是通过引发癌细胞不可逆的DNA损伤来治疗肿瘤,但是,这些疗法均为“无差别攻击”,中枪的不仅仅是癌细胞,健康细胞也无法幸免于难,因而引发严重的毒副作用。既然攻击癌细胞的做法问题多多,有没有其他办法阻止肿瘤的生长呢?


Walter和Eliza Hall研究所的Tim Thomas副教授等人另辟蹊径,将KAT6A/B抑制剂用于癌症治疗,让癌细胞陷入永久沉眠,同时不损伤正常细胞,从而将治疗毒副作用降至最低。

 

这项研究的重点有两个:1.治疗肿瘤;2.降低毒副作用。先说治疗。早前的研究指出KAT6A是复发性染色体易位的靶点,是引起急性髓性白血病的主要原因,而KAT6B染色体易位也在多种肿瘤中现行,KAT6A/B抑制剂的治疗作用毋庸置疑。

 

那KAT6A/B抑制剂是怎样避免毒副作用的呢?研究人员指出,这是因为KAT6A/B抑制剂不是直接作用于肿瘤细胞DNA,而是“拐了个弯”—跟肿瘤表观遗传修饰卯上了。我们知道,组蛋白的乙酰化在癌细胞的基因转录过程中发挥重大作用,这场乙酰化,靠的就是组蛋白赖氨酸乙酰转移酶(KATs),而KATs需要由KAT6A/B编码。


明白了吗?也就是说,抑制KAT6A/B=抑制KATs=抑制组蛋白乙酰化=抑制肿瘤转录=不抑制DNA,结果就是癌细胞只能永久性地进入睡眠状态。既然肿瘤细胞DNA没事,正常细胞自然也无恙。


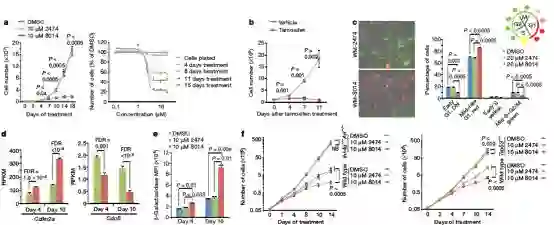
WM-8014诱导癌细胞衰老

 

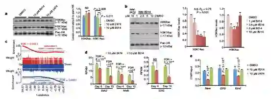
WM-8014诱导组蛋白赖氨酸残基的乙酰化减少和基因表达的变化


实验中,研究人员将KAT6A/B抑制剂用于斑马鱼肝癌模型、小鼠淋巴瘤模型中,发现它们不仅增强了癌细胞死亡,还遏制了小鼠的淋巴瘤细胞的增加,有效延缓了癌症的复发。


进一步的高通量筛选证实了相应肿瘤细胞都出现了组蛋白乙酰化减少和基因表达的变化。这就证实了研究人员的推论。他们指出这项成果将有助于加速针对组蛋白乙酰化及其相关基因转录的研究。

 

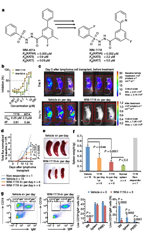
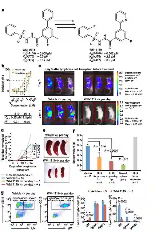
WM-1119阻止淋巴瘤的生长


这类新型抗癌药在临床前试验中呈现的效果令人兴奋,其不仅具有良好的耐受性,对肿瘤细胞非常有效,而且不会对健康细胞产生不利影响。若能加快研究力度深度,加速其进入临床,将是所有癌症患者的最大福音。期待有一天我们能真正对癌症说“滚蛋吧,肿瘤君”。

 

参考文献:

1.Inhibitors of histone acetyltransferases KAT6A/B induce senescence and arrest tumour growth

2.New anti-cancer drugs put cancers to sleep—permanently


8.3微信公众号内容

1

Nature重磅!新抗癌药让癌细胞永久沉眠!滚蛋吧!肿瘤君!

2

值得收藏!已获CFDA批准的肺癌检测试剂盒汇总!

3

原来是它!高脂肪饮食肥胖导致胰腺癌的作用机制已找到!

4

中科院在沪宣布:我国实现合成生物学里程碑式突破!


你可能还想看:

厉害了!这种肠道菌群副产物竟可治疗腹泻!

重型β地中海贫血的基因疗法LentiGlobin,获欧洲药品管理局评审加速上市!

注意!药物临床试验审评审批程序将要调整


为推动癌症研究技术、方法创新,促进基础研究向临床和产业转化,2018首届国际癌症大会暨第三届国际癌症代谢与治疗大会暨第四届全国肿瘤代谢年会将于2018年10月12-14日在上海召开。识别二维码,了解更多大会信息。





END


登录查看更多
0

相关内容

癌症是医学术语,其为最常见的恶性肿瘤,亦有人将癌症和恶性肿瘤混合使用。中医学中称岩,为由控制细胞分裂增殖机制失常而引起的疾病。癌细胞除了分裂失控外,还会局部侵入周遭正常组织甚至经由体内循环系统或淋巴系统转移到身体其他部分。
专知会员服务
29+阅读 · 2020年3月6日
【学科交叉】抗生素发现的深度学习方法
专知会员服务
25+阅读 · 2020年2月23日
斯坦福&谷歌Jeff Dean最新Nature论文:医疗深度学习技术指南
Nature 一周论文导读 | 2019 年 6 月 27 日
科研圈
8+阅读 · 2019年7月7日
Nature 一周论文导读 | 2019 年 4 月 4 日
科研圈
7+阅读 · 2019年4月14日
Nature 一周论文导读 | 2019 年 2 月 28 日
科研圈
13+阅读 · 2019年3月10日
Science:脂肪细胞外泌体对巨噬细胞发挥调节功能
外泌体之家
19+阅读 · 2019年3月7日
Nature 一周论文导读 | 2019 年 2 月 21 日
科研圈
14+阅读 · 2019年3月3日
Nature 一周论文导读 | 2018 年 3 月 29 日
科研圈
12+阅读 · 2018年4月7日
How to Fine-Tune BERT for Text Classification?
Arxiv
13+阅读 · 2019年5月14日
Arxiv
11+阅读 · 2018年4月8日
Arxiv
3+阅读 · 2017年10月1日
VIP会员
相关VIP内容
专知会员服务
29+阅读 · 2020年3月6日
【学科交叉】抗生素发现的深度学习方法
专知会员服务
25+阅读 · 2020年2月23日
斯坦福&谷歌Jeff Dean最新Nature论文:医疗深度学习技术指南
Top
微信扫码咨询专知VIP会员