【物联网】物联网平台最详尽分析:从产业生态看物联网平台价值

2018 年 9 月 15 日 产业智能官

物联网平台产业链 物联网平台承上启下,是物联网产业链枢纽。按照逻辑关系和功能物联网平台从下到上提供终端管理、连接管理、应用支持、业务分析等主要功能。

通信技术发展促进连接数迅速猛增,物联网迎来高速发展引爆点


连接数告诉增长是物联网行业发展基础

物联网发展路径为连接--感知--智能,目前处于物联网发展第一阶段即物联网连接数快速增长阶段。到2018年,全球物联网连接数将超过手机连接数。

物联网发展第一阶段:物联网连接大规模建立阶段,越来越多的设备在放入通信模块后通过移动网络(LPWA\GSM\3G\LTE\5G等)、WiFi、蓝牙、RFID、ZigBee等连接技术连接入网,在这一阶段网络基础设施建设、连接建设及管理、终端智能化是核心。爱立信预测到2021年,全球的移动连接数将达到275亿,其中物联网连接数将达到157亿、手机连接数为86亿。智能制造、智能物流、智能安防、智能电力、智能交通、车联网、智能家居、可穿戴设备、智慧医疗等领域连接数将呈指数级增长。该阶段中最大投资机会主要在于网络基础设施建设、通讯芯片和模组、各类传感器、连接管理平台、测量表具等。

物联网发展第二阶段:大量连接入网的设备状态被感知,产生海量数据,形成了物联网大数据。这一阶段传感器、计量器等器件进一步智能化,多样化的数据被感知和采集,汇集到云平台进行存储、分类处理和分析,此时物联网也成为云计算平台规模最大的业务之一。根据IDC的预测, 2020年全球数据总量将超过40ZB(相当于4万亿GB),这一数据量将是2012年的22倍,年复合增长率48%。这一阶段,云计算将伴随物联网快速发展。该阶段主要投资机会在AEP平台、云存储、云计算、数据分析等。

物联网发展第三阶段:初始人工智能已经实现,对物联网产生数据的智能分析和物联网行业应用及服务将体现出核心价值。Gartner 预测2020 年物联网应用与服务产值将达到2620 亿美元,市场规模超过物联网基础设施领域的4 倍。该阶段物联网数据发挥出最大价值,企业对传感数据进行分析并利用分析结果构建解决方案实现商业变现,同时运营商坐拥大量用户数据信息,通过数据的变现将大幅改善运营商的收入。该阶段投资者机会主要在于物联网综合解决方案提供商、人工智能、机器学习厂商等。

物联网LPWA通信技术出现以前,物联网连接中广覆盖和低功耗/低成本难以两全,因此物联网连接数增长缓慢。万物互联和连接建立的基础是利用通信技术把人与物、物与物连接,目前应用于物联网的通信技术包括WiFi、RFID、蓝牙、ZigBee 等短距离无线通信技术和 GSM 、3G 、4G/LTE 等长距离移动蜂窝通信技术。短距离通信技术虽然部署成本低、功耗低、传输速率高,但是传输距离只能满足局域网通信场景,一般用于智能家居、工业数据采集、自动化办公等场景。GSM/3G/4G 等蜂窝通信技术当初设计主要是应用于人与人之间的通信,虽然覆盖距离广,但具有终端设备功耗大、部署成本高等劣势,因此目前全球真正承载在移动蜂窝网络上的物与物的连接仅占连接总数的 6% ,大部分终端仍然通过WiFi、蓝牙等短距离通信技术承载,目前运营商网络连接数占比较低的主要原因在于移动网络的承载能力(单扇区无法支撑大量终端连接,以及功耗、成本等考虑)不足以支撑物与物的联接。为了解决广覆盖和低成本、低功耗两难的问题,专为物联网连接设计的通信技术:LPWA ( Low Power Wide Area )低功率广域网诞生,也推动了物联网连接数迅速增长。


产业链共同推进,以NB-IoT为代表的LPWAN技术引领连接数迅猛增长

以NB-IoT为代表的LPWA连接技术解决了移动物联网普及的障碍,LPWA大规模部署后将促进物联网连接数迅猛增长。相比传统短距离通信技术和已有蜂窝通信技术,以NB-IoT为代表的LPWA具有四大明显优势,非常适合需要远距离数据传输、通信数据量少、需电池供电长久运行的物联网应用场景。以NB-IoT为例,四大优势为:

(1)广覆盖,NB-IoT的覆盖比传统GSM网络好20个DB。如果按照覆盖面积计算,一个基站可以提供10倍的面积覆盖;

(2)海量联接,200KHz频率下面,借助NB-IoT一个基站可以提供10万个连接;

(3)低功耗,NB-IoT通讯模组电池可以十年独立工作,而不不需要充电;

(4)低成本,NB-IoT模组的成目标小于5美金。并且NB-IoT基于蜂窝网络,可直接部署于现有的GSM网络、UMTS网络或LTE网络,运营商部署成本较低、将实现向4.5G平滑升级。

LPWA通信技术比较适合两类物联网应用:一类是位置固定的、密度相对集中的场景,如楼宇里面的智能水表、仓储管理或其他设备数据采集系统,虽然现在蜂窝网络已应用于这些领域,但信号穿透问题一直是其短板;另一类是长距离的,需要电池供电的应用,如智能停车、资产追踪和地质水文监测等,蜂窝网络可以应用,但无法解决高功耗问题。未来通过LPWA连接技术接入物联网的连接数将超过连接总数50%。GSMA预测到2020年中国机器对机器(M2M)市场的连接总数将达到10亿,以NB-IoT技术为代表的LPWA技术将提供7.3亿连接。


物联网将成为运营商基础类业务,2016年年底华为和三大运营商开始大规模部署NB-IoT物联网解决方案,未来两年中国M2M连接数增速将超过100%,物联网产业进入真正高速发展期。 2016年6月30日华为在上海物联网峰会上发布从NB-IoT通信芯片、基站设备到连接管理平台的端到端NB-IoT解决方案,新产品于2016年9月正式上市,预计12月底正式启动大规模商用。中国联通计划今年在超过5个城市启动基于900MHz、1800MHz的NB-IoT外场规模组网试验,以及6个以上业务应用示范,其中包括上海迪士尼等重点区域试商用。中国联通计划2016年底2017年初推进重点城市的NB-IoT商用部署,2018年则将开始全面推进国家范围内的商用部署。中国移动据悉也会在2017年开启商用化进程。中国电信与华为在2016年6月签署了NB-IoT创新研究合作协议。同时全球包括高通、因特尔、华为在内的各大主流芯片厂商也都纷纷推出NB-IoT 布局计划,将在2017年以前推出NB-IoT芯片和模组。国内运营商计划2017年展开低功率广域物联网的大规模建设,物联网产业真正进入市场的高速发展期。预计中国2017年移动物联网连接数将从2016年年底1.4亿达到3亿,同比增长114%,相比2016年50%的连接数增速,行业增速大幅提升。


未来三年全球M2M物联网连接数高速增长,中国物联网连接数将保持全球第一,极大促进国内物联网上层应用蓬勃发展。根据GSMA统计,截止到2015年年底,中国的物联网M2M连接数已经达到了7400万,占到全球物联网M2M连接数的23.1%,全球第一,远超美国和欧洲国家。中国人口数全球第一,同时制造业、交通行业和物流行业都高度发达。随着中国对自动化的需求增加,对智能制造,智能物流、智能零售和智能交流等的需求不断增加,未来中国物联网上层应用需求也将持续蓬勃发展,创造巨大商业价值。

未来5G将满足物联网高级应用多样化需求,实现终极万物互联

未来LTE从高速和低速两个方向上向5G演进,和LPWA技术并存,满足物联网应用的多样化需求,促进行业上层应用蓬勃发展。实际上LTE网络中也存在低速率技术如LTE Cat.M和LTE Cat.1等,未来将和NB-IoT并存,在物联网低速、低成本领域提供通信支持,满足不同细分市场的需求。相比NB-IoT,LTE Cat.M与GSM网络能更好兼容,更容易替代GSM应用,在某些细分领域更有优势。而无人驾驶、VR、远程手术等复杂上层应用对传输带宽要求高、传输数据量极大并且要求超低时延的应用场景,对网络技术提出了新需求,只有到5G规模化部署才能实现这些物联网复杂应用场景。5G具备比4G更高的性能,支持0.1~1Gbps的用户体验速率,每平方公里一百万的连接数密度,毫秒级的端到端时延,每平方公里数十Tbps的流量密度,每小时500Km以上的移动性和数十Gbps的峰值速率。未来LTE蜂窝技术从低速和高速两个方向向5G演进,和LPWA技术并存,实现物联网上层应用需求的连续广域覆盖、热点高容量、低功耗大连接和低时延高可靠等技术要求,5G时代也将实现终极万物互联。

未来物联网围绕政府、企业、消费者将衍生出多样化应用,创造巨大社会价值。物联网服务对象可划分为政府、企业、消费者三类。

政府领域物联网应用包括公共资源/能源管理、智能交通、平安城市、智慧政务、智慧农业等。对比近年来中美欧政府在物联网应用需求,首要都是为了解决日益紧张的能源消耗、污染问题、城市安全问题,因此未来智能交通、智能抄表、智能路灯等城市生活相关应用率先实现物联网的应用领域。以瑞典智慧交通解决方案为例,在车上装上电子车牌和交通大数据平台连通后实现智能交通管理和拥堵费收取,使交通拥堵降低了20-25%,交通排队时间下降30-50%,中心城区道路交通废气排放量减少了14%,整个斯德哥尔摩地区废气排放减少2.5%,二氧化碳等温室气体排放量下降了40%。

企业领域物联网应用包括全面升级到工业4.0(设备远程管理、数据管理、自动化等)智能物流、利用机器学习和人工智能对未来做预测解决商业问题等。越来越多的企业将设备连接到云端进行统一管理,并从生产制造、物流、销售、售后数据中寻找提升运营效率、降低成本、提升销量等重要商业问题。2012年,由于GE成功的远程诊断探测,春秋航空节省了超过21万美元的维修费用,并且避免了数次计划外的发动机拆卸和停飞待用。风力涡轮机制造商Vestas通过对天气数据及客户涡轮仪表采集的数据进行交叉分析,从而对风力涡轮机布局进行改善,由此增加了风力涡轮机的电力输出水平并延长了服务寿命。而未来从设备管理和数据分析逐步过渡到机器认知学习帮助解决问题。例如AbleCloud通过3个月的机器学习训练饮水机自动加热、保温和断电,达到了饮水机“学会”满足办公室人员喝水需求同时节约能源30%的效果。

在消费者领域车联网、可穿戴设备、智能家居和复杂娱乐将成为物联网重点应用领域。车联网目前以导航、远程信息采集、车载系统升级为主,未来随着车载娱乐系统、ADAS、无人驾驶普及,车载智能硬件有望实现联网一体化管理。在智慧社区和智能家居领域,平安社区和平安家庭有望率先取得突破:原有小区视频监控系统扩展为物联网平台,结合社区和家庭传感器,可穿戴设备、社区出入口管理系统,为现代化的社区管理、智慧化的大数据应用提供基础设施解决方案。在发生非法入侵,火灾、燃气泄露等异常情况时,智能传感器会发出报警信号,并通过家庭中心将信号传至小区物业管理中心、报警中心、居民手机,通知安保人员及时赶到现场处理。同时,居民可以通过手机、平板电脑等移动设备可远程监控、可视化对讲。


物联网平台承上启下,是撬动物联网生态的关键

物联网的技术体系主要包括四个层次:感知与控制层、网络层、平台服务层、应用服务层。物联网平台是物联网产业链的枢纽,向下接入分散的物联网传感层,汇集传感数据,向上面向应用服务提供商提供应用开发的基础性平台和面向底层网络的统一数据接口,支持具体的基于传感数据的物联网应用。目前物联网平台可以部署在企业私有云和物联网厂商的公有云上。

感知与控制层:通过从传感器、计量器等器件获取环境、资产或者运营状态信息,在进行适当的处理之后,通过传感器传输网关将数据传递出去;同时通过传感器接收网关接收控制指令信息,在本地传递给控制器件达到控制资产、设备及运营的目的。在此层次中,感知及控制器件的管理,传输与接收网关,本地数据及信号处理是重要的技术领域。

通信网络层:通过公网或者专网以无线或者有线的通讯方式将信息、数据与指令在感知控制层与平台及应用层之间传递。主要由运营商提供的各种广域IP通信网络组成,包括ATM、xDSL、光纤等有线网络,以及GPRS、3G、4G、NB-IoT等移动通信网络。

平台服务层:物联网平台是物联网网络架构和产业链条中的关键环节,通过它不仅实现对终端设备和资产的“管、控、营”一体化,向下连接感知层,向上面向应用服务提供商提供应用开发能力和统一接口。并为各行各业提供通用的服务能力,如数据路由、数据处理与挖掘、仿真与优化、业务流程和应用整合、通信管理、应用开发、设备维护服务等。

应用服务层:丰富的应用是物联网的最终目标,未来基于政府、企业、消费者三类群体将衍生出多样化物联网应用,创造巨大社会价值。根据企业业务需要,在平台服务层之上建立相关的物联网应用,例如: 城市交通情况的分析与预测;城市资产状态监控与分析;环境状态监控、分析与预警(例如:风力、雨量、滑坡);健康状况监测与医疗方案建议等等。


物联网平台是物联网整体解决方案的核心,越来越多的云计算厂商、物联网解决方案提供商通过外延并购、合作,将物联网平台商纳入自身生态系统以形成端到端物联网解决方案。由于物联网平台的关键性枢纽作用,提供了设备管理、网络连接管理、应用开发、数据服务、智能分析、与第三方系统互联等重要功能。同时物联网平台连通着底层设备、企业业务需求、应用开发者和企业内其他IT系统(CRM、ERP等),因此是整套物联网解决方案的核心。各大物联网综合解决方案提供商也越来越重视物联网平台业务,大多数都通过外延并购获取了物联网平台提供能力,这也是近年来物联网平台领域并购加速的原因,代表公司有Cisco、Ericsson 、PTC、Bosch 、Sierra Wireless和LogMeIn等。云计算厂商选择通过广泛合作,建立强大的物联网平台生态系统,代表公司如IBM、AWS、Microsoft等,和主流的物联网平台提供商都有合作。

物联网平台分类功能介绍


物联网平台按照逻辑关系从下层到上层提供四大功能:终端管理(Device Management)、连接管理(Connectivity Management)、应用支持(Application Enablement)、业务分析(BusinessAnalytics)等主要功能。因此物联网平台从底层到高层可分为四大平台类型:设备管理平台DMP、连接管理平台CMP、应用使能平台AEP、业务分析平台 BAP。到目前为止还没有一家平台公司能提供从终端管理监测、连接管理到应用开发、数据分析端到端的服务,每家平台提供商都有自己专注的领域和独特优势。

1)设备管理平台DMP(Device Management Platform): DMP平台对物联网终端进行远程监控、设置调整、软件升级、系统升级、故障排查、生命周期管理等功能。同时可实时提供网关和应用状态监控告警反馈,为预先处理故障提供支撑,提高客户服务满意度;开放的API调用接口则能帮助客户轻松地进行系统集成和增值功能开发;所有设备的数据可以存储在云端。

一般设备管理平台DMP集成在整套端到端M2M设备管理解决方案中。解决方案提供商联合合作伙伴一起,提供通讯网关、通信模块、传感器、设备管理云平台DMP、设备连接软件,并开放接口给上层应用的开发商,提供端到端的解决方案。像Bosch这样对企业业务流程熟悉的厂商,还能将企业业务应用如CRM、ERP、MES集成到DMP之上,形成更完整的设备管理解决方案。大部分DMP平台提供商本身也是通信模组、通信设备提供商,比如DiGi、Sierra Wireless、Bosch等,本身拥有连接设备、通信模组、网关等产品和设备管理平台,因此能帮助企业实现设备管理整套解决方案。一般DMP部署在整套设备管理解决方案中,整体报价收费;也有少量单独提供设备管理云端服务的厂商,每台设备每个月收取一定运营管理费用。


2)连接管理平台CMP(Connectivity Management Platform):CMP平台一般应用于运营商网络上,实现对物联网连接配置和故障管理、保证终端联网通道稳定、网络资源用量管理、连接资费管理、账单管理、套餐变更、号码/IP地址/Mac资源管理,更好的帮助移动运营商做好物联网SIM的管理,运营商客户还可以自主进行SIM卡管控,自主查看账单。对于移动运营商来说,M2M物联网应用的特点有几个:M2M连接数大,SIM卡使用量大,管理工作量大,应用场景复杂,要求灵活的资费套餐,低的ARPU值,对成本管理要求高。通过CMP平台能够全面物联网终端的通信连接状态、服务开通以及套餐订购等情况;能够查询到其拥有的物联网终端的流量使用、余额等情况;能够自助进行部分故障的定位以及修复。同时物联网连接管理平台能够根据用户的配置,推送相应的告警信息,便于客户能够更加灵活的控制其终端的流量使用、状态变更等。


CMP连接管理平台与移动运营商网络中连接,帮助运营商管理物联网M2M,CMP平台供应商参与运营商物联网移动收入分成。使用移动网络(2G/3G/4G/NB-iot),更加需要合理的控制流量、多用户时分割账单,动态实时监控使用状态和成本。使得CMP平台与移动运营商合作,CMP参与运营商的移动收入分成,业务模式简单明确。考虑到跨国大企业企业与CMP平台对接时,更希望一点接入,全球通用,因此具有全球化的CMP 平台在服务大型企业中更加具有竞争力。目前全球CMP有三大阵营:Jasper平台、爱立信DCP平台和沃达丰GDSP平台。 Jasper作为CMP领导者,和全球超过100家运营商、3500家企业客户展开合作,爱立信DCP和沃达丰GDSP平台客户数量都和Jasper有差距。国内三大运营商的CMP平台:中国联通和Jasper、宜通世纪合作,采取运营收入分成模式;中国移动和华为在CMP、M2M模块和终端销售都展开合作;中国电信刚刚与爱立信DCP签订《谅解备忘录》,在CMP、终端销售终展开合作。


3)应用支持平台AEP (Application Enablement Platform):AEP平台是提供应用开发和统一数据存储两大功能的PaaS平台,架构在CMP平台之上。具体来看AEP平台具体功能有提供成套应用开发工具(大部分能提供图形化开发工具,甚至不需要开发者编写代码)、中间件、数据存储功能、业务逻辑引擎、对接第三方系统API等。物联网应用开发者在AEP平台上快速开发、部署、管理应用,而无需考虑下层基础设施扩展、数据管理和归集、通信协议、通信安全等问题,降低开发成本、大大缩短开发时间。目前世界知名的AEP平台功能逐渐丰富,逐渐添加了如终端管理、连接管理、数据分析应用、业务支持应用等功能。


AEP平台帮助企业极大节省物联网应用开发时间和费用,同时上层应用大规模扩张时无需担心底层资源扩展问题。目前AEP平台主要根据应用开发完成后激活设备数量收费。建立完整的IoT解决方案(从底层设备管理系统、网络到上层应用)对任何企业来说都是浩大的工程,且需要众多不同领域专业技术人员联合开发搭建,建设周期长、ROI较低。AEP平台帮助企业极大节省物联网应用开发时间和费用,据Aeris测算,开发者使用AEP平台开发应用,可以节省70%的时间,使应用更快能推向市场,同时为企业节省了雇佣底层架构技术人员的费用。AEP平台解决的另一个重大问题时随上层应用灵活扩展问题,即使企业M2M管理规模迅猛增加,使用AEP平台无需担心底层资源跟不上连接设备扩展速度。

4)业务分析平台BAP(Business Analytics Platform):业务分析平台包含基础大数据分析服务和机器学习两大功能。大数据服务:平台在集合各类相关数据后,进行分类处理、分析并提供视觉化数据分析结果(图标、仪表盘、数据报告);通过实时动态分析,监控设备状态并予以预警。平台的机器学习:通过对历史数据(结构化和非结构化数据)进行训练生成预测模型或者客户根据平台提供工具自己开发模型,满足预测性的、认知的或复杂的分析业务逻辑。未来IoT平台上的机器学习将向人工智能过度,比如IBM Watson拥有IBM独特的 DeepQA系统,结合了神经元系统,模拟人脑思考方式总结出来逐步强大的问答系统,未来将帮助企业解决更多商业问题。

目前机器学习收取建模费用和预测费用两项费用。建模期间:按照数据分析、模型训练和评估的时间收费即执行这些操作所需的计算小时数收费;建模完成进行计算和预测时,通过数据结果的信息量或者计算需要的内存容量收费。




中国物联网平台处于发展初期,市场潜力巨大

作为物联网产业链关键环节,物联网平台具有重要作用,未来AEP市场规模超过CMP和DMP。根据Nokia预测,2025年整个物联网产业产值将达到4000亿欧元,其中除去应用分析平台,物联网平台市场占整个物联网市场12.5%,即DMP+CMP+AEP平台市场加起来超过500亿欧元。根据First Analysis预测,到2024年,AEP平台市场占比将在三类平台市场总和中达到53%。如果说CMP平台提供商需要尽可能和运营商、云计算厂商取得合作,共同提供连接服务来获取更多的分成收入,例如Jasper在全球范围内和各国运营商、云计算厂商AWS、微软合作;AEP厂商决胜的关键在于提供开放的平台和操作系统,建立庞大的应用开发社区,使应用开发变得便利同时推出自己跨行业的通用性应用,积累更多客户和连接。由于AEP平台和上层应用结合紧密,未来随着应用复杂化,AEP平台从每个设备中收取的服务费用将逐渐提高,提升整个平台价值。

中国物联网平台提供商大致可分为运营商、云计算厂商、互联网巨头、初创公司几类,目前能提供的物联网云平台功能相对简单,生态系统建立也还需要完善,和国外物联网厂商还存在一定差距。由于物联网平台运营、生态系统培养、开发者聚集需要较长时间的积累,未来如果传统互联网、IT公司要切入物联网平台领域,并购海外、国内优秀创业公司,或者进行深度产业链合作是较好的选择。

(1)BAT、京东布局物联网平台基于自身传统优势包括云、大数据、硬件管理平台等,打造第三方生态系统同时发挥自身优势,各有所长。几大互联网厂商做物联网业务思路相似,硬件联网作为基础一步,开放数据与生态、技术与接口,构建产业链协同的生态系统,腾讯有QQ物联和微信智能硬件两大物联网平台,巨大的用户数量和社交属性是腾讯物联网平台核心优势,在微信平台上设备厂家可以开通微信公众号,通过在公众号中开通设备功能插件,将用户与其拥有的智能设备相连,每一个设备也将拥有一个微信ID。同时设备厂商可以在公众号上建立微信小店,根据设备运行情况,定期提供配件和耗材的购买服务。阿里巴巴针对物联网业务整合了智能云、淘宝众筹和天猫电器城,组成智能生活事业部,天猫电器城与淘宝众筹能帮助智能硬件开发商解决市场销售难题。百度优势是其在人工智能、语音识别、深度学习等技术上的长期积累,未来在其IoT平台上产生的海量数据,可利用百度深度学习以及人工智能的能力来做处理,开发强大的上层应用,有望在机器学习、大数据处理层面超越腾讯和阿里。


(2)中国三大运营商高度重视物联网连接管理平台CMP发展,与国内外平台龙头企业合作,为企业客户提供一站式全球物联网连接服务。2015年7月Jasper 与中国联通合作的ControlCenter 物联网管理平台正式推出,集聚了API 集成功能、生命周期管理、灵活资费计划、设备列表功能、网络诊断功能、自动化引擎和账单及报表功能七大功能。 2014年11月中国移动正式发布物联网开放平台——OneNet,提供从底层IaaS连接到上层应用的全套解决方案,并且与业界众多厂商建立合作关系。 2016年7月15日,中国电信与爱立信签署了物联网连接管理合作谅解备忘录(MoU),携手共建物联网全球连接,为企业客户提供一站式全球物联网连接服务。至此,三大运营商和国内外物联网平台龙头企业合作,为全球企业客户提供一站式物联网连接服务。截至2016年5月,中国移动物联网连接数超过6000万,目标是2016年年底达到1亿;中国联通物联网连接数达到1300万,2016年目标实现3000万物联网连接。中国电信至今未公布过物联网连接数,2016年目标是物联网用户净增1200万,并实现1000万物联网终端的销售。

(3)物联网平台初创公司不断创造融资记录,有望走出独角兽公司。2016年6月29日, Ayla Networks艾拉物联宣布拿到C轮3900万美元融资;2015月8日31日,杰升科技(机智云)获得2亿人民币B轮融资。物联网平台创业公司不断刷新融资记录,背后是各大IT巨头、投资机构看到物联网快速发展带来的机会。国内较好的物联网平台公司以设备管理平台、应用使能平台为主,创业目的是为了解决智能硬件行应用软件开发难、研发成本高、开发时间长、销售周期长的困难,助其他智能硬件厂商提高生存能力。国内的机智云、上海庆科、艾拉物联(中国分公司)等属于创业公司佼佼者,平台聚集的开发者和合作伙伴已经形成一定规模。未来随着它们对传统行业的深耕细挖、对产业链上下游资源的整合和在物联网领域的不断积累,有希望走出一家独角兽平台公司。

中国物联网AEP平台处于起步阶段,市场潜力巨大

作为物联网应用开发基础平台,AEP平台在中国尚在起步阶段,未来市场将将达到千亿。根据GSMA预测,2020年中国M2M连接数(即通过蜂窝网络、卫星网络和其他LPWA技术连接的设备)将达到10亿,按照平均每个连接每个月5元收费,那么中国AEP平台2020年产值至少是600亿元,如果加上其他非M2M的物联网连接(非M2M物联网连接数量是M2M连接的3倍),整个AEP管理平台产值将在千亿以上。和国外厂商相比,中国物联网应用开发平台起步较晚,还处于发展初期。未来从上市公司角度,并购国内外物联网AEP平台公司,或者和国内外优秀物联网AEP平台公司深度合作,将是最快、最现实的发展路径。目前国内比较优秀的物联网AEP平台公司包括机智云、上海庆科、中国移动OneNet、艾拉物联在中国的分公司等。


机智云是目前国内最大的智能硬件集群之一,聚集了超过3万名开发者,在研智能硬件项目超过3万个,10年发展技术积累深厚。成立有超过10年历史的机智云面向开发者提供智能硬件PaaS及SaaS云服务,包括基础接入服务(智能化开发工具和M2M接入、数据存储分析、第三方数据整合、OTA固件升级、硬件社交化等云端接入服务)、接入后服务(提供智能设备接入系统GDCS、智能设备管理系统GDMS、物联网分时租赁平台可与主流ERP、CRM系统衔接)、开发者服务(提供智能硬件自助开发工具和技术支持)。机智云在全产业链上有非常多的合作伙伴,并且主动对接了主流的70多家芯片、模组商,未来目标是和国内外研究机构设立联合实验室,研究人工智能、机器学习等技术,为未来上层应用深层次分析打下技术基础。

上海庆科携手阿里做一站式智能硬件解决方案供应商,工业物联网和操作系统布局领先。上海庆科(MXCHIP)提供设备端、移动端、云端三位一体的全方位物联网解决方案。核心技术、产品及服务包括物联网操作系统MiCO、基于MiCO的无线模块、移动应用(App)开发以及云端服务四个领域。2014年7月,上海庆科联合阿里智能云发布的MiCO IoTOS,是国内首款真正意义上的物联网操作系统,是面向智能硬件设计、运行在微控制器上的高度可移植的操作系统和中间件开发平台,能降低智能硬件开发成本,提高开发效率,已被广泛应用于智能家电、照明、医疗、安防、娱乐等物联网应用市场。低功耗、低成本和安全性是MiCO操作系统的最大优势,已有超过百万的智能产品在MiCO操作系统上成功运行。2016年4月阿里云栖大会发布基于MiCO的一站式工业物联网方案,通过精准的数据采集和分析,实时反馈诊断设备性能,在云端实现智能远程控制,同时宝贵的现场经验和故障样本数据将帮助工业设备制造商更有针对性的对产品进行升级。


艾拉物联全球化优势明显,进入中国短时间内取得快速突破。艾拉物联成立于2010年,总部位于美国加州硅谷,是全球领先的IoT云平台(B2B\PaaS)服务提供商,2012年进入中国物联网市场,在深圳设有分公司,也是惟一一家拥有ICP执照的外国企业。Ayla敏捷物联网平台主要包含三大组件:Ayla嵌入式模块、Ayla云服务、以及Ayla应用程序库。这是一套完整的解决方案,让几乎任何设备都能够连接到云端和App;还包含了优质的工具和服务,让制造商可以对设备进行管理、配置以及分析。设备端艾拉物联与高通、博通等芯片厂商合作,在芯片中嵌入连接控制软件;在云端和手机应用程序连在一起,消费者在使用APP程序可以直接进行控制设备控制,形成物联网闭环。同时艾拉物联平台与苹果homekit、googlethread、腾讯开放平台、微信、京东等不同的平台实现对接,可以帮助企业与第三方平台实现用户共享。全球化优势明显的艾拉物联在中国、欧洲和美国都有自己的云,可以提供全球性云服务,帮助中国家电厂商在海外做好物联网服务。例如2015年5月艾拉物联与TCL空调正式签订合作协议,首先在美国市场展开合作,美国的消费级用户可以启用Ayla艾拉物联IoT平台支持TCL智能空调的查看和管理。同时TCL可以通过艾拉平台进行数据收集(用户行为分析)等智能化分析功能。


中国移动OneNet努力打造成从连接IaaS、应用开发PaaS到上层数据分析SaaS全面而完备的IoT云。OneNet平台一方面通过适配各种网络和协议支持各类传感器和智能硬件的快速接入和大数据服务,另一方面通过API和应用模板支持各类智能硬件和行业应用的开发,能够降低各类物联网应用开发和部署成本,满足物联网领域设备连接、协议适配、数据存储、数据安全、大数据分析等平台级服务需求。OneNet希望为小微企业节约70%的开发时间与成本。截至2016年5月,OneNET平台注册用户数为1.9万多,共接入设备数230多万,合作企业超过2400家,包括奇虎360、华为、浪潮、IBM、Intel、Sierra、中外运、积成电子、三川水表等。

宜通世纪:完善物联网平台布局,未来的物联网端到端方案专家

宜通世纪再次准确卡位物联网AEP平台布局,完善物联网平台架构,不断提供更加完整的物联网解决方案。2016年5月,天河鸿城合资成立子公司“北京粒子”布局物联网应用使能平台(AEP),不断完善大物联网应用管理平台布局。在A股公司中,继CMP平台之后,再次完美卡位AEP平台布局,不断完善自身物联网平台布局,扩大在中国领先优势。未来AEP平台将成为各行业企业物联网应用开发的基础平台,公司能按照连接设备收取服务费用;未来逐步从客户案例中提炼出通用性需求,自己开发出跨行业的应用,从通用性应用中盈利,并且积累更多跨行业客户。更重要的是AEP平台是物联网整体解决方案中关键环节,宜通世纪将能整合产业链上下游、运用自身已经有的物联网平台,向客户提供从通信模块、设备管理、应用开发到系统集成完整的物联网解决方案,从而创造更大价值。

物联网产业链中70%以上的产值来自于物联网应用和端到端解决方案的提供,物联网解决方案提供商将获得产业链中最多利益,宜通世纪未来将逐步转型成为物联网端到端解决方案提供商。2015年年底开始,子公司天河鸿城开始向客户提供物联网端到端解决方案,即针对客户实际业务特点,在感知层、网络层、基础设施层、平台层和应用层整体结构层面,通过自身独立销售渠道,根据客户差异化需求,为客户提供包括物联网基础通信管理、物联网应用开发、资产和硬件设备管理、数据管理等在内的物联网行业系统集成方案。

目前天河鸿城与物联网芯片、通信模组和传感设备供应商、通信运营商、云服务提供商、平台服务商、应用开发商等物联网产业链服务商合作,为企业搭建各层次物联网系统,提供需求调研、方案设计、施工安装、软件开发、人员培训、平台调试乃至后续技术服务和运维服务等具体服务,最终实现物联网行业系统集成方案的最终落地和客户物联网业务的整体运营。

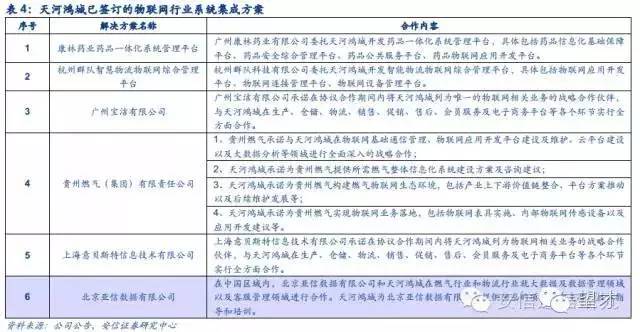
目前天河鸿城已联合芯片、通信模块厂家,对内置平台软件的物联网芯片或通信模组进行研发。天河鸿城已与广州宝洁有限公司、贵州燃气(集团)有限责任公司、上海意贝斯特信息技术有限公司、广东康林药业有限公司、杭州群队科技有限公司、北京亚信数据有限公司等企业签署合作协议,为其提供物联网行业系统集成方案。


天河鸿城为广州康林药业有限公司开发药品一体化系统管理平台,具体包括药品信息化基础保障平台、药品安全综合管理平台、药品公共服务平台、药品物联网应用开发平台等。其中药品物联网开发平台是一个基于模型的互联网应用程序快速开发PASS平台。相较传统的开发方式,通过使用建模开发来替换传统的编码开发,程序开发人员可便捷的利用现有模块组装新的应用程序,将精力放在应用程序的敏捷构建而非不停地排查代码错误,从而大幅减少程序开发时间。

世界主要物联网平台提供商介绍

目前世界主要物联网平台提供商侧重点和优势各不相同,通过整理世界领先IoT 平台供应商,我们总结出以下几点发展规律:

1)平台间建立联盟,联合集成商、上下游厂商才能提供完整物联网解决方案,需要不断培养物联网生态系统。IoT端到端解决方案是一项庞大复杂的工程,平台就分成4大类型,几乎没有厂商能做到独立提供从底层连接到上层应用分析完整解决方案,因此必须和产业链内其他厂商广泛合作,培养物联网生态系统。

2)开放平台吸引更多开发者,不断提升平台兼容性、与第三方系统、应用连接能力。AEP、DMP和BAP平台需要和众多第三方系统及应用对接,免费开放平台接口给社区开发者,提升平台对接和兼容能力,就能不断提升平台的可扩展性,吸引更多客户。

3)人工智能和机器学习能力未来将成为业务分析平台的核心竞争力。IoT的终极目的为了通过分析机器背后的数据来提供优化运营和流程、提升效率、节省成本、增加收入等办法,使企业盈利提升。因此在基础架构建设完成后,上层智能分析和机器学习能力将成为业务分析平台核心竞争力。


终端管理平台DMP领导者介绍

Digi和Nokia在终端管理平台DMP起步较早,已经形成了功能强大的终端管理云平台。Bosch 后来居上,2011年开始通过外延并购有了现在的IoT系统和平台。由于它在工业系统丰富的集成经验和全球众多的集成商合作伙伴,因此成为设备管理物联网解决方案的领导者。三家公司都同时提供物联网连接设备、传感产品和管理云平台服务,都能提供完整端到端解决方案。Digi云平台专注于工业4.0设备管理,对其他厂商兼容性更好。Nokia平台的用户数量多,平台功能更全面,可对车联网、医疗、智慧城市等垂直行业提供定制化应用。Bosch目前和Thingworx形成了有力的同盟关系,Thingworx的AEP平台可以直接架构在Bosch设备管理、连接平台之上,提供从底层设备管理到上层应用开发的完整解决方案。

Bosch Software Innovations(BSI)目前是设备管理平台领导者,除了实现设备连接的基础功能,还提供多种增值服务,如安全、和客户现有业务系统(ERP、CRM、MES等)集成。2016年年初,PTC和Bosch宣布成立技术联盟,整合ThingWorx AEP平台和博世物联网套件, 联合对客户提供物联网解决方案,同时使客户低成本地为复杂的IT环境开发物联网应用。

Digi作为工业M2M解决方案专家,将工业设备、模块等产品与云服务组合在一起提供端到端解决方案。Digi的竞争优势在于提供工业4.0物联网设备管理的完整解决方案,一方面提供嵌入式产品、非嵌入式产品如企业蜂窝路由器、网关、无线通信适配器(ZigBee、Wi-Fi、专有射频)、串行服务器、智能控制台服务器、USB 产品、远程显示产品、摄像机、传感器和全球畅销的串口卡系列,另一方面提供设备管理云平台。

Digi设备管理平台介绍:Digi通过并购Etherios 结合自己原有的iDigi 设备云形成了现在的Etherios 设备云平台,Etherios 设备云提供的功能包括:1)终端配置:通过浏览器进行终端配置、软件升级、远程状态监控;2)设备状态预警:设置预警条件,自动报警,可自动设置重启固件;3)将数据集成到第三方系统,比如salesforce:通过平台开放api,设备数据可以被推入任何第三方应用程序或构建一个定制的M2M应用程序。例如使用salesforce.com,利用Salesforce AppExchange应用程序无缝连接设备到Salesforce平台核心业务流程,将原始数据转换成可操作的业务信息。4)安全服务:提供数据安全增值服务。


说明:文章来源自安信通信研究



工业互联网



产业智能官  AI-CPS


加入知识星球“产业智能研究院”:先进产业OT(工艺+自动化+机器人+新能源+精益)技术和新一代信息IT技术(云计算+大数据+物联网+区块链+人工智能)深度融合,在场景中构建状态感知-实时分析-自主决策-精准执行-学习提升的机器智能认知计算系统实现产业转型升级、DT驱动业务、价值创新创造的产业互联生态链



版权声明产业智能官(ID:AI-CPS推荐的文章,除非确实无法确认,我们都会注明作者和来源。涉权烦请联系协商解决。联系投稿邮箱:erp_vip@hotmail.com




登录查看更多
9

相关内容

物联网,英文名为Internet of Things,可以简单地理解为物物相连的互联网。物联网主要通过各种设备(比如RFID,传感器,二维码等)的接口将现实世界的物体连接到互联网上,或者使它们互相连接,以实现信息的传递和处理。互联网在现实的物理世界之外新建了一个虚拟世界,物联网将会把两个世界融为一体。
商业数据分析,39页ppt
专知会员服务
165+阅读 · 2020年6月2日
最新《智能交通系统的深度强化学习》综述论文,22页pdf
大数据安全技术研究进展
专知会员服务
96+阅读 · 2020年5月2日
2020年中国《知识图谱》行业研究报告,45页ppt
专知会员服务
240+阅读 · 2020年4月18日
新时期我国信息技术产业的发展
专知会员服务
71+阅读 · 2020年1月18日
阿里巴巴达摩院发布「2020十大科技趋势」
专知会员服务
108+阅读 · 2020年1月2日
【大数据白皮书 2019】中国信息通信研究院
专知会员服务
138+阅读 · 2019年12月12日
【白皮书】“物联网+区块链”应用与发展白皮书-2019
专知会员服务
94+阅读 · 2019年11月13日
2019年人工智能行业现状与发展趋势报告,52页ppt
专知会员服务
124+阅读 · 2019年10月10日
5G全产业链发展分析报告
行业研究报告
11+阅读 · 2019年6月7日
主流互联网平台广告业务对比分析
百度公共政策研究院
29+阅读 · 2019年5月20日
2018年边缘计算行业研究报告
行业研究报告
12+阅读 · 2019年4月15日
云游戏行业发展趋势分析报告
行业研究报告
13+阅读 · 2019年3月24日
【物联网】物联网产业现状与技术发展
产业智能官
15+阅读 · 2018年12月17日
2017全球大数据产业八领域典型公司盘点分析
人工智能学家
3+阅读 · 2017年12月6日
【人工智能】人工智能5大商业模式
产业智能官
16+阅读 · 2017年10月16日
边缘计算:万物互联时代新型计算模型
计算机研究与发展
15+阅读 · 2017年5月19日
A Survey on Bayesian Deep Learning
Arxiv
64+阅读 · 2020年7月2日
Neural Speech Synthesis with Transformer Network
Arxiv
5+阅读 · 2019年1月30日
Arxiv
3+阅读 · 2018年11月13日
Hierarchical Deep Multiagent Reinforcement Learning
Arxiv
8+阅读 · 2018年9月25日
Arxiv
8+阅读 · 2018年1月30日
VIP会员
相关VIP内容
商业数据分析,39页ppt
专知会员服务
165+阅读 · 2020年6月2日
最新《智能交通系统的深度强化学习》综述论文,22页pdf
大数据安全技术研究进展
专知会员服务
96+阅读 · 2020年5月2日
2020年中国《知识图谱》行业研究报告,45页ppt
专知会员服务
240+阅读 · 2020年4月18日
新时期我国信息技术产业的发展
专知会员服务
71+阅读 · 2020年1月18日
阿里巴巴达摩院发布「2020十大科技趋势」
专知会员服务
108+阅读 · 2020年1月2日
【大数据白皮书 2019】中国信息通信研究院
专知会员服务
138+阅读 · 2019年12月12日
【白皮书】“物联网+区块链”应用与发展白皮书-2019
专知会员服务
94+阅读 · 2019年11月13日
2019年人工智能行业现状与发展趋势报告,52页ppt
专知会员服务
124+阅读 · 2019年10月10日
相关资讯
5G全产业链发展分析报告
行业研究报告
11+阅读 · 2019年6月7日
主流互联网平台广告业务对比分析
百度公共政策研究院
29+阅读 · 2019年5月20日
2018年边缘计算行业研究报告
行业研究报告
12+阅读 · 2019年4月15日
云游戏行业发展趋势分析报告
行业研究报告
13+阅读 · 2019年3月24日
【物联网】物联网产业现状与技术发展
产业智能官
15+阅读 · 2018年12月17日
2017全球大数据产业八领域典型公司盘点分析
人工智能学家
3+阅读 · 2017年12月6日
【人工智能】人工智能5大商业模式
产业智能官
16+阅读 · 2017年10月16日
边缘计算:万物互联时代新型计算模型
计算机研究与发展
15+阅读 · 2017年5月19日
Top
微信扫码咨询专知VIP会员