2018中国电视剧产业发展报告

2018 年 4 月 3 日 行业研究报告 行研君

提示点击上方"行业研究报告"订阅本号,以便随时来访。

行研君说

导语

2017年电视剧发行许可部数仅313部,而这一数据在2015年为395部。“过去电视剧数量虽多,但也出现了不少粗制滥造的作品,随着行业洗牌加剧,电视剧也会向以质取胜转变。”中国创意产业研究中心主任张京成表示。

PS:打开微信,搜索微信公众号“行业研究报告”或者“report88”关注我们,点击“行业研究报告”微信公众号下方菜单栏,有你想要的!


来源:首都影视发展智库、清华大学影视传播研究院&CC-Smart 新传智库


《报告》显示,2017年新增网络剧295部,相比2016年349部的数量同比减少15.5%,业内人士认为,网络剧有较好的商业前景,却还未建立起系统的盈利模式。


目前收入主要来源于广告植入,随着视频平台对于网络剧的评估标准和准入门槛不断提升,未来头部剧集与中低端剧集的两极分化将会愈加明显。


相关数据显示,头部爆款网络剧占据了大部分流量与关注度。



排名前十的网络剧播放量占全年网络剧总播放量的42%。伴随着网络剧的不断发展,传统电视剧压力倍增。《白夜追凶》、《河神》、《无证之罪》等高口碑网络剧的出现更是颠覆了以往业内对网络剧“粗制滥造”的印象,三部网络剧在豆瓣的评分均超过8分。


随着网络剧的发展,网台联动的现象也并不少见。与几年前电视剧选择“先台后网”或只在一个渠道播出不同,现阶段“台网联动”已成为主要的播出方式,并向“先网后台”转化,2017年上半年实现“先网后台”的剧集中,仅腾讯视频(包括联合直播)剧集就达到6部,省级卫视更是抢先试水“先网后台”。


台网收视融合趋势得到凸显,《报告》显示,2017年的热播剧集中,共有《人民的名义》、《那年花开月正圆》、《我的前半生》、《楚乔传》等8部剧集重合,几乎逆转了此前业内对电视渠道和网络渠道的分众观看的认知。



“爆款网络剧盛行的当下,未来传统电视剧与视频网站的竞争只会更加激烈,尤其是对头部剧的争夺。”张京成表示,这也将促使影视剧制作公司越来越倾向于增加投入向精品剧目打造上发力。


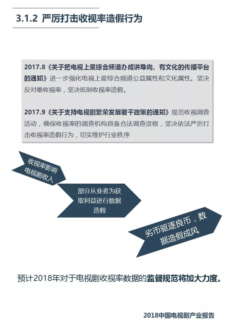
此外,针对当前电视剧市场出现的天价片酬、收视率造假、剧本抄袭等行业乱象,去年下半年以来,相关部门对电视剧、网络剧的审查和监管渐趋严格,这种趋势未来还会持续,行业也将逐渐实现良性发展态势。



——END——


【PS:点击以下图片可查看内容】


投资&学习

课程 地点 价格 查看
私募类 北大中关新园 2万/年 详情
上市管理类 社科院研究生院 8.8万/年 详情


推荐阅读

蒙格斯报告之三:中国债务拐点研究


点击 "阅读原文" 查看更多

登录查看更多
0

相关内容

产业(Industry)指一个经济体中,有效运用资金与劳力从事生产经济物品(不论是物品还是服务)的各种行业。 一般而言,产业可分为三或四类:
  • 第一产业包括一切直接从地球开采资源的行业;
  • 第二产业包括所有进行加工的行业;
  • 第三产业指一切提供服务的行业;
  • 第四产业指进行学术研究探索,维持秩序的工作,服务对象为社会。
商业数据分析,39页ppt
专知会员服务
165+阅读 · 2020年6月2日
2020年中国《知识图谱》行业研究报告,45页ppt
专知会员服务
240+阅读 · 2020年4月18日
新时期我国信息技术产业的发展
专知会员服务
71+阅读 · 2020年1月18日
报告 | 2020中国5G经济报告,100页pdf
专知会员服务
98+阅读 · 2019年12月29日
电力人工智能发展报告,33页ppt
专知会员服务
132+阅读 · 2019年12月25日
【德勤】中国人工智能产业白皮书,68页pdf
专知会员服务
310+阅读 · 2019年12月23日
2019中国硬科技发展白皮书 193页
专知会员服务
86+阅读 · 2019年12月13日
2019年人工智能行业现状与发展趋势报告,52页ppt
专知会员服务
124+阅读 · 2019年10月10日
2019中国宠物医院发展报告
行业研究报告
12+阅读 · 2019年7月30日
医药零售行业报告
医谷
9+阅读 · 2019年7月8日
5G全产业链发展分析报告
行业研究报告
11+阅读 · 2019年6月7日
解读《中国新一代人工智能发展报告2019》
走向智能论坛
32+阅读 · 2019年6月5日
2019中国养老产业发展剖析与发展趋势分析报告
行业研究报告
8+阅读 · 2019年5月18日
2019中国家政服务行业发展剖析及行业投资机遇分析报告
艾瑞咨询2019中国智慧城市发展报告,附PPT下载
智能交通技术
25+阅读 · 2019年4月18日
云游戏行业发展趋势分析报告
行业研究报告
13+阅读 · 2019年3月24日
2018年德国汽车产业研究报告
行业研究报告
16+阅读 · 2018年12月1日
2018人工智能助力法律服务研究报告
行业研究报告
7+阅读 · 2018年4月3日
Arxiv
112+阅读 · 2020年2月5日
Continual Unsupervised Representation Learning
Arxiv
7+阅读 · 2019年10月31日
The Evolved Transformer
Arxiv
5+阅读 · 2019年1月30日
Arxiv
7+阅读 · 2018年1月30日
VIP会员
相关VIP内容
商业数据分析,39页ppt
专知会员服务
165+阅读 · 2020年6月2日
2020年中国《知识图谱》行业研究报告,45页ppt
专知会员服务
240+阅读 · 2020年4月18日
新时期我国信息技术产业的发展
专知会员服务
71+阅读 · 2020年1月18日
报告 | 2020中国5G经济报告,100页pdf
专知会员服务
98+阅读 · 2019年12月29日
电力人工智能发展报告,33页ppt
专知会员服务
132+阅读 · 2019年12月25日
【德勤】中国人工智能产业白皮书,68页pdf
专知会员服务
310+阅读 · 2019年12月23日
2019中国硬科技发展白皮书 193页
专知会员服务
86+阅读 · 2019年12月13日
2019年人工智能行业现状与发展趋势报告,52页ppt
专知会员服务
124+阅读 · 2019年10月10日
相关资讯
2019中国宠物医院发展报告
行业研究报告
12+阅读 · 2019年7月30日
医药零售行业报告
医谷
9+阅读 · 2019年7月8日
5G全产业链发展分析报告
行业研究报告
11+阅读 · 2019年6月7日
解读《中国新一代人工智能发展报告2019》
走向智能论坛
32+阅读 · 2019年6月5日
2019中国养老产业发展剖析与发展趋势分析报告
行业研究报告
8+阅读 · 2019年5月18日
2019中国家政服务行业发展剖析及行业投资机遇分析报告
艾瑞咨询2019中国智慧城市发展报告,附PPT下载
智能交通技术
25+阅读 · 2019年4月18日
云游戏行业发展趋势分析报告
行业研究报告
13+阅读 · 2019年3月24日
2018年德国汽车产业研究报告
行业研究报告
16+阅读 · 2018年12月1日
2018人工智能助力法律服务研究报告
行业研究报告
7+阅读 · 2018年4月3日
Top
微信扫码咨询专知VIP会员