kaggle大杀器之十大深度学习技巧,你了解多少?

2018 年 8 月 27 日 七月在线实验室

 


源 /量子位  文 /Samuel Lynn-Evans


   在各种Kaggle竞赛的排行榜上,都有不少刚刚进入深度学习领域的程序员,其中大部分有一个共同点:都上过Fast.ai的课程。


这些免费、重实战的课程非常鼓励学生去参加Kaggle竞赛,检验自己的能力。当然,也向学生们传授了不少称霸Kaggle的深度学习技巧。

是什么秘诀让新手们在短期内快速掌握并能构建最先进的DL算法?一位名叫塞缪尔(Samuel Lynn-Evans)的法国学员总结了十条经验。

他这篇文章发表在FloydHub官方博客上,因为除了来自Fast.ai的技巧之外,他还用了FloydHub的免设置深度学习GPU云平台。

接下来,我们看看他从fast.ai学来的十大技艺:

1. 使用Fast.ai库

这一条最为简单直接。

from fast.ai import *

Fast.ai库是一个新手友好型的深度学习工具箱,而且是目前复现最新算法的首要之选。

每当Fast.ai团队及AI研究者发现一篇有趣论文时,会在各种数据集上进行测试,并确定合适的调优方法。他们会把效果较好的模型实现加入到这个函数库中,用户可以快速载入这些模型。

于是,Fast.ai库成了一个功能强大的工具箱,能够快速载入一些当前最新的算法实现,如带重启的随机梯度下降算法、差分学习率和测试时增强等等,这里不逐一提及了。

下面会分别介绍这些技术,并展示如何使用Fast.ai库来快速使用它们。

这个函数库是基于PyTorch构建,构建模型时可以流畅地使用。

Fast.ai库地址:
https://github.com/fastai/fastai

2. 使用多个而不是单一学习率

差分学习率(Differential Learning rates)意味着在训练时变换网络层比提高网络深度更重要。

基于已有模型来训练深度学习网络,这是一种被验证过很可靠的方法,可以在计算机视觉任务中得到更好的效果。

大部分已有网络(如Resnet、VGG和Inception等)都是在ImageNet数据集训练的,因此我们要根据所用数据集与ImageNet图像的相似性,来适当改变网络权重。

在修改这些权重时,我们通常要对模型的最后几层进行修改,因为这些层被用于检测基本特征(如边缘和轮廓),不同数据集有着不同基本特征。

首先,要使用Fast.ai库来获得预训练的模型,代码如下:

from fastai.conv_learner import *

#
import library for creating learning object for convolutional #networksmodel = VVG16()

#
assign model to resnet, vgg, or even your own custom modelPATH = './folder_containing_images'
data = ImageClassifierData.from_paths(PATH)

#
create fast ai data object, in this method we use from_paths where # inside PATH each image class is separated into different folders
learn = ConvLearner.pretrained(model, data, precompute=True)

#
create a learn object to quickly utilise state of the art# techniques from the fast ai library

创建学习对象之后(learn object),通过快速冻结前面网络层并微调后面网络层来解决问题:

learn.freeze()

# freeze layers up to the last one, so weights will not be updated.
learning_rate = 0.1
learn.fit(learning_rate, epochs=3)

# train only the last layer for a few epochs

当后面网络层产生了良好效果,我们会应用差分学习率来改变前面网络层。在实际中,一般将学习率的缩小倍数设置为10倍:

learn.unfreeze()

# set requires_grads to be True for all layers, so they can be updated
learning_rate = [0.001, 0.01, 0.1]
# learning rate is set so that deepest third of layers have a rate of 0.001, # middle layers have a rate of 0.01, and final layers 0.1.
learn.fit(learning_rate, epochs=3)
# train model for three epoch with using differential learning rates

3. 如何找到合适的学习率

学习率是神经网络训练中最重要的超参数,没有之一,但之前在实际应用中很难为神经网络选择最佳的学习率。

Leslie Smith的一篇周期性学习率论文发现了答案,这是一个相对不知名的发现,直到它被Fast.ai课程推广后才逐渐被广泛使用。

这篇论文是:

Cyclical Learning Rates for Training Neural Networks
https://arxiv.org/abs/1506.01186

在这种方法中,我们尝试使用较低学习率来训练神经网络,但是在每个批次中以指数形式增加,相应代码如下:

learn.lr_find()
# run on learn object where learning rate is increased  exponentially
learn.sched.plot_lr()
# plot graph of learning rate against iterations

△ 每次迭代后学习率以指数形式增长

同时,记录每个学习率对应的Loss值,然后画出学习率和Loss值的关系图:

learn.sched.plot()
# plots the loss against the learning rate

△ 找出Loss值在下降但仍未稳定的点

通过找出学习率最高且Loss值仍在下降的值来确定最佳学习率。在上述情况中,该值将为0.01。

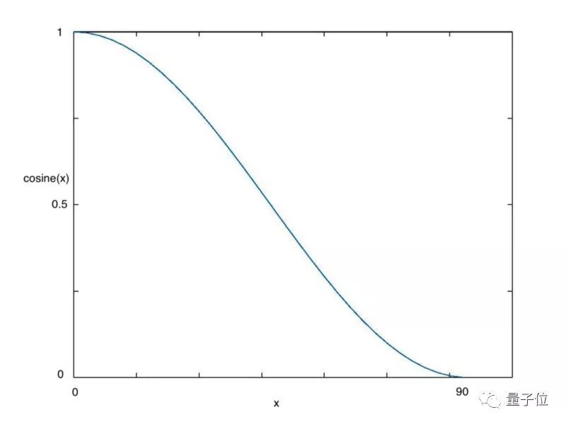
4. 余弦退火

在采用批次随机梯度下降算法时,神经网络应该越来越接近Loss值的全局最小值。当它逐渐接近这个最小值时,学习率应该变得更小来使得模型不会超调且尽可能接近这一点。

余弦退火(Cosine annealing)利用余弦函数来降低学习率,进而解决这个问题,如下图所示:

△ 余弦值随着x增大而减小

从上图可以看出,随着x的增加,余弦值首先缓慢下降,然后加速下降,再次缓慢下降。这种下降模式能和学习率配合,以一种十分有效的计算方式来产生很好的效果。

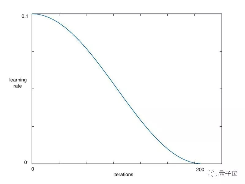
learn.fit(0.1, 1)
# Calling learn fit automatically takes advantage of cosine annealing

我们可以用Fast.ai库中的learn.fit()函数,来快速实现这个算法,在整个周期中不断降低学习率,如下图所示:

△ 在一个需要200次迭代的周期中学习率不断降低

同时,在这种方法基础上,我们可以进一步引入重启机制。

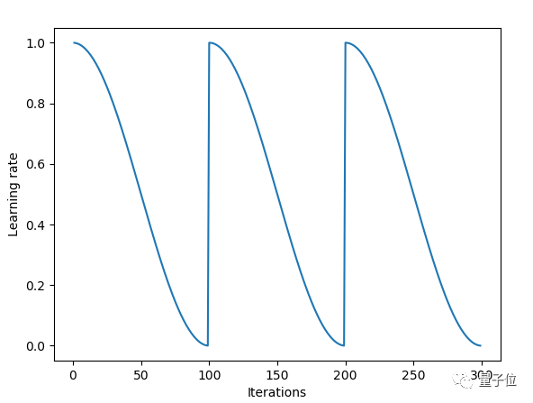
5. 带重启的SGD算法

在训练时,梯度下降算法可能陷入局部最小值,而不是全局最小值。

△ 陷入局部最小值的梯度下降算法

梯度下降算法可以通过突然提高学习率,来“跳出”局部最小值并找到通向全局最小值的路径。这种方式称为带重启的随机梯度下降方法(stochastic gradient descent with restarts, SGDR),这个方法在Loshchilov和Hutter的ICLR论文中展示出了很好的效果。

这篇论文是:

SGDR: Stochastic Gradient Descent with Warm Restarts
https://arxiv.org/abs/1608.03983

用Fast.ai库可以快速导入SGDR算法。当调用learn.fit(learning_rate, epochs)函数时,学习率在每个周期开始时重置为参数输入时的初始值,然后像上面余弦退火部分描述的那样,逐渐减小。

每当学习率下降到最小点,在上图中为每100次迭代,我们称为一个循环。

cycle_len = 1
# decide how many epochs it takes for the learning rate to fall to# its minimum point. In this case, 1 epoch
cycle_mult=2
# at the end of each cycle, multiply the cycle_len value by 2
learn.fit(0.1, 3, cycle_len=2, cycle_mult=2)
# in this case there will be three restarts. The first time with# cycle_len of 1, so it will take 1 epoch to complete the cycle.# cycle_mult=2 so the next cycle with have a length of two epochs, # and the next four.


△ 每个循环所包含的周期都是上一个循环的2倍

利用这些参数,和使用差分学习率,这些技巧是Fast.ai用户在图像分类问题上取得良好效果的关键。

Fast.ai论坛有个帖子专门讨论Cycle_mult和cycle_len函数,地址在这里:
http://forums.fast.ai/t/understanding-cycle-len-and-cycle-mult/9413/8

更多关于学习率的详细内容可参考这个Fast.ai课程:
http://course.fast.ai/lessons/lesson2.html

6. 人格化你的激活函数

Softmax只喜欢选择一样东西;

Sigmoid想知道你在[-1, 1]区间上的位置,并不关心你超出这些值后的增加量;

Relu是一名俱乐部保镖,要将负数拒之门外。

……

以这种思路对待激活函数,看起来很愚蠢,但是安排一个角色后能确保把他们用到正确任务中。

正如fast.ai创始人Jeremy Howard指出,不少学术论文中也把Softmax函数用在多分类问题中。在DL学习过程中,我也看到它在论文和博客中多次使用不当。

7. 迁移学习在NLP问题中非常有效

正如预训练好的模型在计算机视觉任务中很有效一样,已有研究表明,自然语言处理(NLP)模型也可以从这种方法中受益。

在Fast.ai第4课中,Jeremy Howard用迁移学习方法建立了一个模型,来判断IMDB上的电影评论是积极的还是消极的。

这种方法的效果立竿见影,他所达到的准确率超过了Salesforce论文中展示的所有先前模型:
https://einstein.ai/research/learned-in-translation-contextualized-word-vectors。

△ 预先存在的架构提供了最先进的NLP性能

这个模型的关键在于先训练模型来获得对语言的一些理解,然后再使用这种预训练好的模型作为新模型的一部分来分析情绪。

为了创建第一个模型,我们训练了一个循环神经网络(RNN)来预测文本序列中的下个单词,这称为语言建模。当训练后网络的准确率达到一定值,它对每个单词的编码模式就会传递给用于情感分析的新模型。

在上面的例子中,我们看到这个语言模型与另一个模型集成后用于情感分析,但是这种方法可以应用到其他任何NLP任务中,包括翻译数据提取

而且,计算机视觉中的一些技巧,也同样适用于此,如上面提到的冻结网络层和使用差分学习率,在这里也能取得更好的效果。

这种方法在NLP任务上的使用涉及很多细节,这里就不贴出代码了,可访问相应课程和代码。

课程:

http://course.fast.ai/lessons/lesson4.html

代码:

https://github.com/fastai/fastai/blob/master/courses/dl1/lesson4-imdb.ipynb

8. 深度学习在处理结构化数据上的优势

Fast.ai课程中展示了深度学习在处理结构化数据上的突出表现,且无需借助特征工程以及领域内的特定知识。

这个库充分利用了PyTorch中embedding函数,允许将分类变量快速转换为嵌入矩阵。

他们展示出的技术比较简单直接,只需将分类变量转换为数字,然后为每个值分配嵌入向量:

△ 一周中的每一天都嵌入了四个值

在这类任务上,传统做法是创建虚拟变量,即进行一次热编码。与之相比,这种方式的优点是用四个数值代替一个数值来描述每一天,因此可获得更高的数据维度和更丰富的关系。

这种方法在Rossman Kaggle比赛中获得第三名,惜败于两位利用专业知识来创建许多额外特征的领域专家。

相关课程:
http://course.fast.ai/lessons/lesson4.html

代码:
https://github.com/fastai/fastai/blob/master/courses/dl1/lesson3-rossman.ipynb

这种用深度学习来减少对特征工程依赖的思路,也被Pinterest证实过。他也提到过,他们正努力通过深度学习模型,期望用更少的工作量来获得更好的效果。

9. 更多内置函数:Dropout层、尺寸设置、TTA

4月30日,Fast.ai团队在斯坦福大学举办的DAWNBench竞赛中,赢得了基于Imagenet和CIFAR10的分类任务。在Jeremy的夺冠总结中,他将这次成功归功于fast.ai库中的一些额外函数。

其中之一是Dropout层,由Geoffrey Hinton两年前在一篇开创性的论文中提出。它最初很受欢迎,但在最近的计算机视觉论文中似乎有所忽略。这篇论文是:

Dropout: A Simple Way to Prevent Neural Networks from Overfitting:
https://www.cs.toronto.edu/~hinton/absps/JMLRdropout.pdf

然而,PyTorch库使它的实现变得很简单,用Fast.ai库加载它就更容易了。

△ 空格表示Dropout函数的作用点

Dropout函数能减弱过拟合效应,因此要在CIFAR-10这样一个相对较小的数据集上取胜,这点很重要。在创建learn对象时,Fast.ai库会自动加入dropout函数,同时可使用ps变量来修改参数,如下所示:

learn = ConvLearner.pretrained(model, data, ps=0.5, precompute=True)
# creates a dropout of 0.5 (i.e. half the activations) on test dataset. # This is automatically turned off for the validation set

有一种很简单有效的方法,经常用来处理过拟合效应和提高准确性,它就是训练小尺寸图像,然后增大尺寸再次训练相同模型。

# create a data object with images of sz * sz pixels def get_data(sz): 
   tmfs = tfms_from_model(model, sz)
   # tells what size images should be, additional transformations such
   # image flips and zooms can easily be added here too

   data = ImageClassifierData.from_paths(PATH, tfms=tfms)
   # creates fastai data object of create size

   return data

learn.set_data(get_data(299))
# changes the data in the learn object to be images of size 299# without changing the model.
learn.fit(0.1, 3)
# train for a few epochs on larger versions of images, avoiding overfitting

还有一种先进技巧,可将准确率提高若干个百分点,它就是测试时增强(test time augmentation, TTA)。这里会为原始图像造出多个不同版本,包括不同区域裁剪和更改缩放程度等,并将它们输入到模型中;然后对多个版本进行计算得到平均输出,作为图像的最终输出分数,可调用learn.TTA()来使用该算法。

preds, target = learn.TTA()

这种技术很有效,因为原始图像显示的区域可能会缺少一些重要特征,在模型中输入图像的多个版本并取平均值,能解决上述问题。

10. 创新力很关键

在DAWNBench比赛中,Fast.ai团队提出的模型不仅速度最快,而且计算成本低。要明白,要构建成功的DL应用,不只是一个利用大量GPU资源的计算任务,而应该是一个需要创造力、直觉和创新力的问题。

本文中讨论的一些突破,包括Dropout层、余弦退火和带重启的SGD方法等,实际上是研究者针对一些问题想到的不同解决方式。与简单地增大训练数据集相比,能更好地提升准确率

硅谷的很多大公司有大量GPU资源,但是,不要认为他们的先进效果遥不可及,你也能靠创新力提出一些新思路,来挑战效果排行榜。

事实上,有时计算力的局限也是一种机会,因为需求是创新的动力源泉。

关于作者

Samuel Lynn-Evans过去10年一直在教授生命科学课程,注意到机器学习在科学研究中的巨大潜力后,他开始在巴黎42学校学习人工智能,想将NLP技术应用到生物学和医学问题中。

王小新 编译自 FloydHub Blog

原文:
https://blog.floydhub.com/ten-techniques-from-fast-ai/


分享一哈

和大家分享完满满的干货

小七再和大家分享下喔

为了让大家更好的学习机器学习相关知识

更好的迎接春招

我们推出了

机器学习集训营第六期

正在火热报名中

三个月挑战年薪四十万

你值得拥有~~

两人及两人以上组团,各减500元

如果没有找到小伙伴组团,可以

添加客服:julyedukefu_02

让客服帮忙组团享受优惠

点击下方“阅读原文

可在线报名


 更多有趣的

戳一戳

 

往期推荐

数学不好,怎么办?这6大数学技能,AI “必备”

机器学习中的弯路该如何避免?5个新人常见问题和3个学习规划

想做Python开发,这14种常用Python模块,你必须知道!

深度学习难吗?如果你连这25个概念都不知道,当然难!

这10道题会做,年薪百万木问题

45万AI面经 |  面试offer拿不停,人称“offer收割机”

【干货合集】关于支持向量机(SVM)的原理,你了解多少?(万字长文 速收)

点击“阅读原文”,可在线报名

登录查看更多
1

相关内容

fast.ai网站提供了许多免费且高质量的AI教程。 官网地址:https://www.fast.ai/
专知会员服务
56+阅读 · 2020年7月4日
【2020新书】从Excel中学习数据挖掘,223页pdf
专知会员服务
93+阅读 · 2020年6月28日
【干货书】高级应用深度学习,294页pdf
专知会员服务
154+阅读 · 2020年6月20日
卷积神经网络的概述论文:分析、应用和展望,21页pdf
专知会员服务
91+阅读 · 2020年4月7日
【新书】Pro 机器学习算法Python实现,379页pdf
专知会员服务
204+阅读 · 2020年2月11日
深度学习自然语言处理综述,266篇参考文献
专知会员服务
231+阅读 · 2019年10月12日
训练数据多少才够用
专知
16+阅读 · 2019年5月4日
7个实用的深度学习技巧
机器学习算法与Python学习
16+阅读 · 2019年3月6日
一文概述 2018 年深度学习 NLP 十大创新思路
AI研习社
3+阅读 · 2019年1月6日
fast.ai发布针对编程者的深度学习教程
论智
4+阅读 · 2018年5月8日
数据科学家必用的25个深度学习的开放数据集!
全球人工智能
4+阅读 · 2018年4月6日
8个深度学习方面的最佳实践
CSDN
3+阅读 · 2018年1月28日
[学习] 这些深度学习网络训练技巧,你了解吗?
菜鸟的机器学习
7+阅读 · 2017年7月29日
TResNet: High Performance GPU-Dedicated Architecture
Arxiv
8+阅读 · 2020年3月30日
Arxiv
10+阅读 · 2017年12月29日
VIP会员
相关资讯
训练数据多少才够用
专知
16+阅读 · 2019年5月4日
7个实用的深度学习技巧
机器学习算法与Python学习
16+阅读 · 2019年3月6日
一文概述 2018 年深度学习 NLP 十大创新思路
AI研习社
3+阅读 · 2019年1月6日
fast.ai发布针对编程者的深度学习教程
论智
4+阅读 · 2018年5月8日
数据科学家必用的25个深度学习的开放数据集!
全球人工智能
4+阅读 · 2018年4月6日
8个深度学习方面的最佳实践
CSDN
3+阅读 · 2018年1月28日
[学习] 这些深度学习网络训练技巧,你了解吗?
菜鸟的机器学习
7+阅读 · 2017年7月29日
Top
微信扫码咨询专知VIP会员