报告 | 华为、IDC白皮书:数字平台破局企业数字化转型(附PDF下载)

2019 年 4 月 12 日 走向智能论坛
关注 走向智能论坛 ,与我们同行!
小智的话

近日,华为联合IDC发布了《拥抱变化,智胜未来—数字平台破局企业数字化转型》白皮书,通过调研全世界360家公司的业务和IT负责人并进行分析,指出在当前组织数字化转型的浪潮中,平台化将成为助力组织驾驭众多数字化能力、应对不确定性的核心。本文来自:华为官网,版权归原作者所有,由《走向智能论坛》小智整理并推荐阅读。

报告 | 华为、IDC白皮书:数字平台破局企业数字化转型(附PDF下载)


在“走向智能论坛”微信公众号回复“20190412”,可免费下载”数字平台破局企业数字化转型PDF完整报告 


近日,华为联合全球权威的咨询与服务机构IDC发布了《拥抱变化,智胜未来—数字平台破局企业数字化转型》白皮书,并指出在当前组织数字化转型的浪潮中,平台化将成为助力组织驾驭众多数字化能力、应对不确定性的核心。该白皮书通过调研全世界360家公司的业务和IT负责人并进行分析所得。白皮书肯定了华为数字平台是顺势而生,是华为基于多年来自身以及助力客户数字化转型成功的实践与洞见积累和沉淀而来。


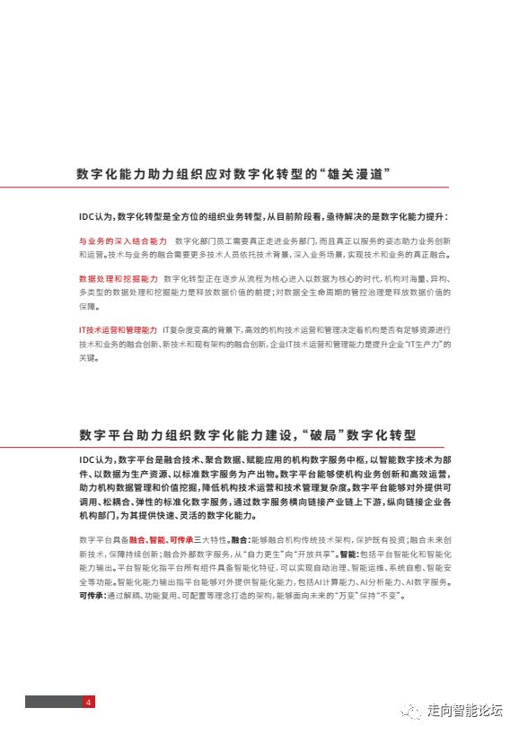
数字平台助力组织数字化能力建设,“破局”数字化转型


白皮书从客户在数字化转型中所遇到的挑战、对数字化能力的需求、数字平台自身特性以及实践等角度进行了调研、分析与洞察。通过调研发现,行业数字化转型面临认知差别、资金投入巨大、技术复杂度、数据融合创造价值存疑等四大困境,企业需要构建一个支撑企业数字化转型的能力支撑平台。该平台不仅汇聚和整合新数字技术,为企业提供广泛的联接、促进业务协同和敏捷创新、还能够与业务深度融合,赋能业务创新,且能够灵活地响应和满足业务变化的需求,助力企业数字化转型。


IDC中国副总裁兼首席分析师武连峰表示:“数字化转型是‘全员转型’,是每一个组织参与者都需要做好的‘解答题’,数字平台是这道解答题的‘解题秘钥’。数字平台是融合技术、聚合数据、赋能应用的机构数字服务中枢,以智能数字技术为部件、以数据为生产资源、以标准数字服务为产出物。”


IDC指出,通过数字平台的构建,企业将在数据汇聚、数据智能、数字化运营,更加融合的ICT基础设施和赋能应用等方面获益;在社会层面,数字平台具备技术普惠和促进社会全要素生产率提升的社会价值。


华为数字平台:把简单留给客户,把挑战留给平台


白皮书指出,安全、创新、智能和开放是数字平台的主要特征。华为把简单的留给客户,把挑战留给平台,在数据能力提升、新ICT能力构建与融合以及行业赋能方面支撑企业的数字化能力建设。华为数字平台目前也在众多行业中不断实践与演进,不仅能在实操中助力行业实现数字化转型,推进企业发展,也可提供典型行业案例参考和借鉴。


在兰州新区,华为通过构建智慧城市数字平台,创新当地业务创新和提升效率;在深圳,华为通过全面梳理深圳机场的业务场景和确定建设目标,为数字平台确定了统一基础架构,统一数据架构,为深圳机场输送数字化能力,促进其数字化转型;华为助力招商银行通过数字平台为企业提供数据汇聚、分享和价值挖掘的能力。


华为企业BG总裁阎力大表示:“我们所处的时代,企业、经济乃至整个社会的数字化转型为各行业带来了巨大的机遇与挑战。华为以自身十几年的数字化转型经验印证了‘只有把数字世界与物理世界融合才是真正的数字化’,并结合客户需求面向企业市场隆重发布‘数字平台’,它是业界唯一能够横向融合云、AI、IoT、大数据、融合通信,视频、GIS等New ICT技术,纵向打通端边网云的平台,具备融合、智能、可传承的特点。数字平台既能使领先企业如虎添翼、挑战新的业务高度,也能帮助中小企业站在更高的起点、发挥出敏捷创新的优势。华为数字平台将成为数字世界的底座,实现百花齐放的生态共荣。”


华为企业业务坚持平台+生态战略,与合作伙伴一起为政府和企业客户提供无处不在的联接,无所不及的智能,并通过数字平台协同融合各种新ICT技术,支撑客户数字化转型成功。目前,全球700多个城市,世界500强中已有211家,前100强中有48家企业选择华为作为其数字化转型的伙伴。


以下为报告主要内容:


在“走向智能论坛”微信公众号回复“20190412”,可免费下载”数字平台破局企业数字化转型PDF完整报告 


相关阅读

1、报告 | 产业智能化白皮书:人工智能产业化发展地形初现端倪(附PDF下载)

2、报告 | 2019年中国制造业企业智能化路径研究报告(附PDF下载)

3、报告 | 产业互联网——构建智能+时代数字生态新图景(附PDF下载)

4、报告 | AII:《工业智能白皮书》(2019 讨论稿)(附PDF下载)

5、报告 | 解构与重组:开启智能经济(附PDF下载)

6、报告 | 下一个时代:5G+AI(附PPT图片)

7、中国工程院:《全球工程前沿2018》(附PDF下载)

8、报告 | 埃森哲:2022年资本市场技术展望(附下载)


登录查看更多
51

相关内容

华为发布《自动驾驶网络解决方案白皮书》
专知会员服务
130+阅读 · 2020年5月22日
德勤:2020技术趋势报告,120页pdf
专知会员服务
192+阅读 · 2020年3月31日
电力人工智能发展报告,33页ppt
专知会员服务
133+阅读 · 2019年12月25日
【德勤】中国人工智能产业白皮书,68页pdf
专知会员服务
310+阅读 · 2019年12月23日
【大数据白皮书 2019】中国信息通信研究院
专知会员服务
138+阅读 · 2019年12月12日
报告 | 绿色制造标准化白皮书(2019年版)(附PDF下载)
走向智能论坛
11+阅读 · 2019年9月10日
【数字化】数字化转型正在成为制造企业核心战略
产业智能官
35+阅读 · 2019年4月22日
德勤:工业4.0与数字孪生(附PDF下载)
走向智能论坛
41+阅读 · 2018年9月6日
《中国人工智能发展报告2018》(附PDF下载)
走向智能论坛
19+阅读 · 2018年7月17日
Arxiv
7+阅读 · 2020年3月1日
Arxiv
4+阅读 · 2019年9月5日
VIP会员
相关VIP内容
华为发布《自动驾驶网络解决方案白皮书》
专知会员服务
130+阅读 · 2020年5月22日
德勤:2020技术趋势报告,120页pdf
专知会员服务
192+阅读 · 2020年3月31日
电力人工智能发展报告,33页ppt
专知会员服务
133+阅读 · 2019年12月25日
【德勤】中国人工智能产业白皮书,68页pdf
专知会员服务
310+阅读 · 2019年12月23日
【大数据白皮书 2019】中国信息通信研究院
专知会员服务
138+阅读 · 2019年12月12日
相关资讯
Top
微信扫码咨询专知VIP会员