我何如用复古相机软件NOMO拍“静态电影”? | 产品猎人

2018 年 12 月 17 日 腾讯科技

点击上方“腾讯科技”,“星标或置顶公众号”

关键时刻,第一时间送达


来源 / 腾讯创业(ID:qqchuangye)

作者 / Dominic

欢迎下载腾讯新闻客户端,关注科技页卡,查看更多科技热点新闻


腾讯创业推出「产品猎人」系列,每周搜集一批可能持续火爆的新产品,寻找下一款“霸屏”朋友圈的爆款。


如今,多数用户可能认为,一款好的相机软件需要具备的基本要素有:


• 美颜效果好


• 磨皮真实


• 瘦脸自然


• 滤镜多


• 能帮助摆姿势


• ……


美颜、滤镜成为了一个相机模拟软件的标准配置。


但今年4月上线的相机模拟软件NOMO却走了“复古”道路:


没有美颜、磨皮、瘦脸等各类功能,而将奥林巴斯、尼康、富士等品牌相机的特定拍摄效果,作为各类拍摄模式供用户选择,玩法类似“拍立得”。用户选择特定相机后,拍摄的效果可以是这样的:



也可以是这样的:



上线2天后,NOMO相机在免费“摄影与录像”榜单中的排名,从1000多上升至第7名,其后长期维持在30名前后。


近半年以来,NOMO相机的日均下载量为1万左右,7月19日,其下载量达7.6万高峰。


NOMO近半年下载量趋势

数据来源:App Annie


NOMO相机集中富士、尼康、奥林巴斯等相机的特定拍摄效果,相当于用模拟胶片的拍摄效果,为用户开放各类“滤镜”,供用户选择。


NOMO的付费与免费模式


与传统相机的复杂构造不同,打开NOMO应用后,只有取景框、快门、前后镜头切换、曝光模式、闪光灯控制和相机切换按钮。


传统相机构造拆解


NOMO相机构造


此外,与美图秀秀、轻颜相机等美颜相机,先拍摄后美化的总体逻辑不同,NOMO这类复古相机则更注重调试环境光达到“复古”效果,比如增加噪点、光线对比等。


美颜相机与复古相机异同


NOMO提供的相机效果分为免费模式与付费模式两种:



  • 1、免费模式:


提供三款相机,它们的型号分别是——INS W,TOY F和TOY K。


从左至右:INS W、TOY F、TOY K


其中,使用INS W效果,用户可以体验到拟真的用拍立得相机照相的体验——画面不会立即出现,而是慢慢从白色相纸中显影;用户也可以像现实中甩相纸一样摇晃手机,加速显影。



  • 2、付费模式


目前提供10种付费相机模式,比如135 T3、135 Ti、INS 2等。


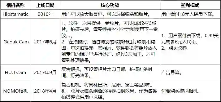
复古相机市场主要玩家


目前,市面上多数复古相机对传统相机的复刻逻辑,基本都围绕设计、操作、体验及效果四个方面:



它们试图在拍摄过程或拍摄结果上,还原和复刻复古风的胶片制作过程或相片效果。产品设计的逻辑也分为两种:


一种如Gudak Cam,对用户拍摄过程中的行为复古做得较为极致,对用户使用胶卷的频次进行限制,并且需要3天加工后才可获取拍摄结果,意在促使用户在每一次的拍摄行为中都投入更多精力,将用户操作行为还原至“胶片时代”。


另一种如Hipstamatic、HUJI Cam及NOMO相机,向用户提供各类“滤镜”选项,提升用户使用频次。


以NOMO为例,复古相机对传统相机的复刻逻辑


从用户群体上来看:


诸如美图秀秀、Faceu激萌、轻颜相机等,都致力于解决用户对“美”的追求,吸引大量女性用户群体,围绕她们探索变现途径。


NOMO这类复古相机则意在吸引文艺用户群体。但也会面临工具类产品具备的共同难题:变现难、无法保证用户使用粘性。


  • 其一,变现难。NOMO相机目前的变现渠道是售卖“模拟相机”。


但用户对美照的需求,已经被多数免费美颜相机满足。


用复古风激发用户为模拟相机买单,对用户而言动力不够强,且作为NOMO相机变现主要渠道的同时,也可能成为用户深入使用的门槛。


  • 其二,用户粘性难保证。NOMO相机与用户的情感纽带是“复古怀旧”,情感连接方式单一。


另一方面,NOMO相机具备许多工具类产品不具备的优势:用户垂直聚焦于文艺复古群体,未来,转型社区或许对NOMO相机提升用户粘性和探索多元化变现方式更有利。


(本文作者Dominic,连续创业者,曾任多家公司产品总监及CPO,目前专注AI、图形图像领域方向,欢迎微信交流:dominic_tsai)


「产品猎人」系针对互联网内容、社交和游戏等新产品的即时体验、评测和分析栏目,旨在为创业者、投资人及产品经理提供最新鲜的一手信息。


发现新的、好玩的产品?欢迎注明“公司+姓名”添加微信交流,微信号:aiyukuailetongzai




近期精选


霸榜数天APP 一分钟获赞10万


马斯克CBS专访 炮轰SEC


600岁故宫成新晋网红


登录查看更多
0

相关内容

软件(中国大陆及香港用语,台湾作软体,英文:Software)是一系列按照特定顺序组织的计算机数据和指令的集合。一般来讲软件被划分为编程语言、系统软件、应用软件和介于这两者之间的中间件。软件就是程序加文档的集合体。
FPGA加速系统开发工具设计:综述与实践
专知会员服务
69+阅读 · 2020年6月24日
CVPR 2020 最佳论文与最佳学生论文!
专知会员服务
36+阅读 · 2020年6月17日
【北京大学】面向5G的命名数据网络物联网研究综述
专知会员服务
38+阅读 · 2020年4月26日
【德勤】中国人工智能产业白皮书,68页pdf
专知会员服务
309+阅读 · 2019年12月23日
【GitHub实战】Pytorch实现的小样本逼真的视频到视频转换
专知会员服务
36+阅读 · 2019年12月15日
机器学习相关资源(框架、库、软件)大列表
专知会员服务
40+阅读 · 2019年10月9日
无人驾驶仿真软件
智能交通技术
22+阅读 · 2019年5月9日
自动驾驶仿真软件列表
智能交通技术
13+阅读 · 2019年5月9日
有了场景和画像才懂用户
互联网er的早读课
6+阅读 · 2017年8月26日
Arxiv
3+阅读 · 2018年10月25日
Arxiv
4+阅读 · 2018年5月10日
Arxiv
6+阅读 · 2018年3月28日
Arxiv
8+阅读 · 2018年1月25日
Arxiv
5+阅读 · 2015年9月14日
VIP会员
相关VIP内容
FPGA加速系统开发工具设计:综述与实践
专知会员服务
69+阅读 · 2020年6月24日
CVPR 2020 最佳论文与最佳学生论文!
专知会员服务
36+阅读 · 2020年6月17日
【北京大学】面向5G的命名数据网络物联网研究综述
专知会员服务
38+阅读 · 2020年4月26日
【德勤】中国人工智能产业白皮书,68页pdf
专知会员服务
309+阅读 · 2019年12月23日
【GitHub实战】Pytorch实现的小样本逼真的视频到视频转换
专知会员服务
36+阅读 · 2019年12月15日
机器学习相关资源(框架、库、软件)大列表
专知会员服务
40+阅读 · 2019年10月9日
相关资讯
无人驾驶仿真软件
智能交通技术
22+阅读 · 2019年5月9日
自动驾驶仿真软件列表
智能交通技术
13+阅读 · 2019年5月9日
有了场景和画像才懂用户
互联网er的早读课
6+阅读 · 2017年8月26日
相关论文
Top
微信扫码咨询专知VIP会员