LoRa覆盖性能评估及定位技术研究

2018 年 10 月 29 日 物联网智库

来源:《通信技术》

转载自:物联传媒

物联网智库 转载

导  读

低功耗广域物联网络(LPWAN)是新型的无线通信技术,主要包括工作在授权频段的NB-IOT技术和非授权频段的LoRa技术。评估LoRa技术的网络覆盖性能,对网络中的终端节点开展定位研究。通过数据碰撞、网络可扩展性、路径损耗模型,基于离散事件方法模拟单个基站覆盖,得出对应参数配置下的网络数据包获取率、数据包碰撞率及网络能量消耗情况。同时,使用TDOA算法对LPWAN中的终端节点定位分析,提高路由效率,确定网络覆盖质量,并实现负载均衡。


0

引言


无线传感器网络(Wireless Sensor Networks,WSN)是通过无线通信方式组成的一个多跳自组织网络系统,由微型传感器控制节点组成。它能够协作地感知、采集和处理网络覆盖区域中被观察对象的信息,并发送给采集者[1]。物联网的快速发展对无线通信提出了更高要求,使得低功耗、远距离、广覆盖、多连接的LPWAN(Low Power Wide Area Network,低功耗广域物联网)技术应运而生[2]。以GSM和GPRS为代表的广域无线通信技术,具有通信速率高的特点。但是,接入LPWAN的终端设备能耗仅为GPRS的1/10,且覆盖能力更强,比GPRS提升了20 dB增益。以ZigBee和Wi-Fi为主的局域无线通信技术,具有低延迟的特点,但信号覆盖范围小、功耗高[3]。


工作在授权频段的窄带物联网NB-IOT(Narrow Band Internet of Things)技术和非授权频段LoRa(Long Range)技术,是LPWAN的典型代表。NB-IoT技术构建于蜂窝网络,可直接部署于GSM网络[4]。LoRa技术得益于其免费频段的自组网优势,可以由用户自行架设到环境恶劣、偏远等信号盲区,实现区域内的无线专网覆盖。在低功耗物联网中,首先需要面对的是如何评估无线传感器网络对监控区域的覆盖性能,即如何评估或判定当前监控区域的覆盖情况。本文给出以LoRa为代表的LPWAN技术,提出基于该技术实现的网络覆盖性能评估。通过对相关模拟仿真软件比较和分析,得出LoRaSim所模拟的网络规划更符合实际场景中的无线传感器网络传输。LoRaSim通过数据包接收率、数据包碰撞率、网络能量消耗参数等,对网络覆盖性能进行评判。


LoRa技术遵循的远距离通信网络协议和系统架构为LoRaWAN协议。该协议是LoRa Alliance为LPWAN制定的全球标准。低功耗广域物联网中存在大量的终端节点设备,其中遵循LoRaWAN协议的设备为LoRaWAN终端。工作的LoRaWAN终端支持定位功能。对LoRaWAN终端进行定位时,不需要增加额外的成本和处理能力,这为终端的定位节约了成本。


本文共包括5部分:第1部分概述LPWA网络覆盖及定位技术背景介绍;第2部分给出LoRaWAN网络框架,说明各部分的作用与功能;第3部分聚焦LoRaWAN网络覆盖特性,给出主流仿真软件,同时以LoRaSim软件为模拟工具,开展LoRaWAN网络中单一基站覆盖性能的研究;第4部分总结LoRaWAN终端定位方法,重点探讨精度较高的TDOA架构及所涉算法,得出基于TDOA技术的定位方法更加适用于低功耗广域物联网;最后进行总结和展望。


1

LoRaWAN网络架构


LoRaWAN网络架构如图1所示,由终端节点、网关、网络服务器及应用服务器组成。终端节点采用单跳与一个或多个网关通信。设计时,需根据应用场景满足低功耗、广域连接要求。网关是传输的中介,起到中继器的作用,将终端节点与网络服务器互通。节点与网关基于LoRa调制传输信息,而与服务器则通过广域通信方式连接。所有节点与网关之间双向通信,支持云端升级。网络服务器是将采集到的信息进行存储与处理,提供给应用服务器,供客户使用。



2

LoRaWAN覆盖性能评估


2.1 网络模拟仿真


部署无线传感网络前,需要使用仿真软件模拟规划,减少部署成本,优化覆盖质量及性能。对于LPWAN覆盖性能的研究,按照模型分类有基于离散事件模型的NS-3、OMNet++、ToSSIM、LoRaSim(开源)代码及软件,有基于3D多路径传播预测模型的商用软件S_IOT。


NS-3能够按需编辑网络拓扑和网络环境,模拟网络数据的传输,并输出性能参数[5]。OMNet++可以根据不同目的改变用户接口,支持分布式并行仿真,利用多种机制进行并联的分布式模拟器之间的通信仿真[6]。ToSSIM把硬件中断换成离散仿真事件,由仿真器事件抛出的中断来驱动上层应用,支持大规模的网络仿真[7]。LoRaSim是此类软件的扩展,基于LoRa网络特性仿真和模拟。因此,LoRaSim不仅能够体现出LoRa传输的特点,还可以对网络进行多种形式的规划,如单一基站覆盖研究、多基站覆盖研究等,并考虑数据包堵塞、碰撞、基站辐射效应等实际情况。


S_IOT是一款商业软件,能够将2D和3D数据进行融合,开展从郊区到密集城镇多种环境下的网络规划,包含了终端节点的具体地理位置信息,但是应用成本较高[8]。


LoRaSim是免费开源项目,遵循LoRaWANTM协议标准,能够对LoRa网络开展多种形式网络覆盖研究。所以,本文采用LoRaSim模拟评估LoRa网络覆盖性能。


2.2 基于LoRaSim网络覆盖性能评估


LoRaSim基于SimPy的离散事件模拟器,可以模拟LoRa网络的数据碰撞、分析网络的可扩展性。基本思路是按照事件发生的时间顺序处理,不断从优先队列里取出等待事件,逐个处理,直至整个模拟结束[9]。通过LoRaSim对LoRa网络的部署进行评估,得出一定配置参数条件下,LoRa网络的数据包获取率DER(Data Extraction Rate)、数据包碰撞率DCR(Data Collision Rate)和网络能量消NEC(Network Energy Consumption)指标。指标定义及特点如下[10]。


(1)数据包接收率:反映整个网络性能指标,可用来评估系统性能。



其中NRr 为网络接收到的数据包数目;Sent 是网络发送的数据包数目。


(2)数据包碰撞率:在其他相关条件不变,终端节点数越多,发送的数据包数目越多,数据包的碰撞率越高。它的数值与数据包的SF(扩频因子)、BW(带宽)、CR(编码率)、ATD(到达网关时间差)、AP(到达功率)等参数有关,定义为:



其中Nc 为网络中产生碰撞的数据包数目;Sent  是网络发送的数据包数目。


(3)网络能量消耗:即LoRa网络功耗总和,与Rt (数据包传输时间)、Px (发射功率)、V (节点工作电压)、Ns (数据包数目)有关,表示为:



本文是对单一基站覆盖的无线网络进行仿真,仿真模拟类型分6组:数据传输最慢、频率随机选择、数据传输最快、距离选择最优传输参数、LoRaWAN默认配置及距离选择最优传输参数及功率。具体配置参数如表1所示。

 


扩频信息的发送速度称为符号速率Rs ,码片速率与标称符号速率之间的比值为扩频因子SF ,表示每个信息位发送的符号数量。LoRa符号速率表达式为:



6组模拟中,E0中的SF最大,BW最小,数据传输最慢;E1是E0的对比实验,对比变量是载波频率;E2中,SF最小,BW最大,数据传输最快;E3是根据距离选择最优传输参数;E4是LoRaWAN的默认配置,是其他5组的参考实验;E5是E3的对比实验,在E3的基础上,使传输功率最低。图2、图3、图4分别描述了六组类型测试在单一基站覆盖下数据包获取率(DER)、数据包碰撞率(DCR)网络能量消耗(NEC)的模拟结果。






通过仿真图可以看出:在E2、E3、E5中,随着节点数的增加,网络的数据包获取率、数据包碰撞率、网络能量消耗的变化较小,网络性能较好;在E0、E1、E4中,随着节点数的增加,网络的数据包获取率、数据包碰撞率、网络能量消耗的变化幅度较大,网络性能较差。LoRaSim对无线传感器网络模拟部署,对配置参数进行优化,获得无线传感器网络的数据包获取率、数据包碰撞率、网络能量消耗参数,评估网络性能,满足低功耗广域物联网的覆盖性能要求。LoRaSim通过软件模拟仿真的方式,避免了真实环境下的无线传感器网络大规模铺设,满足了无线传感器网络多种参数配置和按需拓扑的要求。


3

LoRa终端定位


在无线传感器网络中,节点以自组织方式相互协调工作,实现了无线传感器网络中的节点定位,用于目标跟踪或监测。ZigBee技术是新型无线网络技术,功耗低、网络容量大,但只能专网专用的特点,不适用于要求传输速率高的场景;WiFi定位技术是基于IEEE802.11a/b/g/n通信协议的无线网络技术,定位范围较广、成本较低,但服务范围受限、能耗大特点,不适用于低功耗应用场景;蓝牙定位技术是基于IEEE802.15.1标准的无线网络技术,设备体积小,但不适用于大范围的定位场景[11]。


毫米级定位有超宽带(Ultra Wide Band,UWB)无载波通信技术,频谱范围宽、脉冲持续时间短,可实现高精度测距,但定位范围小,且易受外界影响 [12];几十厘米级定位有GPS+GPRS定位技术,覆盖范围较广、网内通信能力较强,但能量消耗高、易被干扰;米级定位有WiFi、蓝牙定位技术,精度范围分别是2 m左右、3~15 m[13]。LPWAN具有覆盖范围广、功耗低、通信距离长的特点。应用在LPWAN中的节点定位算法必须满足定位范围广、定位功耗低、定位不易受环境干扰的要求。本文提出基于TDOA的LoRa定位。


3.1 定位概述


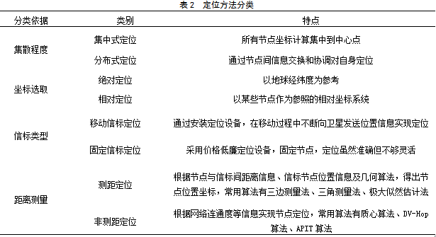
在无线传感器网络中,根据不同的分类指标可以将定位方法分为不同种类型[14],具体分类结果如表2所示。 



基于测距定位依据所提取无线信号传播中的特征参数,分为基于接收信号强度指示值测量RSSI、基于到达角度AOA、基于到达时间TOA和基于时间差TDOA。


RSSI是通过测量基站接收到的无线射频信号强度与已知的发射节点射频信号相比较,利用信号传播衰减模型将传播损耗转换为距离。较为典型的是基于RSSI的射频指纹定位方法[15]。


AOA通过测量无线信号到达定位目标节点的角度,利用三角测量法得到定位结果。


TOA则通过测量无线传播信号在两点间的传播时间乘以传播速度得到距离。


TDOA是基于目标到达不同基站的时间差对物体进行定位,而不是基于目标到达基站的绝对时间对物体进行定位。TDOA降低了移动目标和基站之间的时间同步要求,但是基站之间的时间必须同步。TDOA的定位精度范围是20~200 m。本文探讨的是基于TDOA的LoRa终端定位。


3.2 基于TDOA的LoRa定位


依据LoRaWAN协议的功耗低、覆盖范围广的特点,LoRa定位适用于追踪移动响应慢、低频的目标,不适用于实时、高频移动的跟踪。当3个及3个以上基站同时接收到某一个LoRa终端的LoRaWAN帧结构数据时,终端的位置信息可以通过TDOA技术得到。


LoRa终端定位架构如图5所示。该定位不需要额外的硬件支撑,但基站之间需要精确的时间同步。每个被接收到的上行数据帧会获得一个精确的时间戳,作为数据帧结构的一部分被转发到网络服务器。网络服务器将对同一个数据帧的多个接收进行排序,将所有包含该数据帧时间戳的元数据进行分组,并从定位解算器请求一个定位计算。在一个给定的数据帧结构中,基本的定位解算函数将计算不同基站接收的时间差,然后通过这个时间差测算终端到不同基站的距离。基于TDOA的算法有很多,主要包括Chan算法、Taylor算法和Fang算法。



3.3 TDOA算法


基于TDOA的Chan算法[16]。在信噪比较高时,TDOA测量误差近似服从高斯分布。在这一前提下,使用两步最大似然估计来计算目标的位置,即为Chan氏算法。Chan氏算法是一种基于TDOA、具有解析表达式解的定位算法,在TDOA误差服从理想高斯分布时性能良好。在视距环境下,该算法的定位精度能够达到克拉美罗下限。在非视距环境下,Chan氏算法的定位精度会下降。


基于TDOA的Taylor级数展开算法。Taylor级数展开算法是一种递归算法,在每一次递归中通过求解TDOA测量误差的局部最小二乘解,改进对信号源的估计位置。Taylor级数展开法通常具有较好的定位性能,但需要递归求解,计算量相对较大。在基站排列不是标准排列时,算法很难保证收敛。


基于TDOA的Fang算法。利用传感器得到的TDOA测量值直接估算标签位置,算法计算量小,在视距条件下有着很高定位精确度。


综合三种算法的特点,实际应用时,可以设计基于Taylor、Fang、Chan算法的协同定位方法。根据基站数目的不同,混合选择Chan、Taylor及Fang算法。协同算法精度明显高于其中任何一种单独的定位算法[17]。


为提高定位的精确性,需要了解影响定位精度的因素。LoRaWAN定位精度的影响因素主要包括GPS的接收质量、网关部署策略和密度、用于定位的算法和网关时间同步的精度等。通过对定位求解器的输出结果进行滤波、增加网关部署的密度、减少时间戳误差来提高定位精度。


4

结语


通过LoRaSim模拟仿真软件对LoRaWAN网络开展模拟分析,能够进行网络多种参数配置和拓扑,快速获取网络覆盖性能评判结果。在满足覆盖性能要求的情况下,按照仿真中参数配置进行实际环境下的网络铺设,可以大大节约铺设成本,加快铺设进程。基于TDOA方法的LoRaWAN终端定位,可以提高低功耗广域物联网中终端的定位精度,且不需要额外的硬件支撑,减少了终端的定位成本,加快实现了低功耗广域物联网中终端节点的定位。




参考文献:

[1] 夏少波,许娥.无线传感器网络WSN探究[J].通信技术,2010,43(08):18-20,23.

[2] 赵静,苏光添.LoRa无线网络技术分析[J].移动通信,2016,40(21):50-57.

[3] 东辉,唐景然,于东兴.物联网通信技术的发展现状及趋势综述[J].通信技术,2014,47(11):1233-1239.

[4] Rashmi S S,Yiqiao W,Seung H H.A Survey on LPWA Technology:LoRa and NB-IoT[J].ICT Express,2017,3(01):14-21.

[5] Riley G F,Henderson T R.Modeling and Tools for Network Simulation,Chapter The NS-3 Network Simulator[M].Berlin:Spring Berlin Heidelberg,2010:15-34..

[6] Varge A.The OMNeT++ Discrete Event Simulation System[C].In Proceeding of the European simulation multiconference(ESM’2001),2001(09):65.

[7] Levis P,Lee N,Welsh M,et al.Tossim:Accurate and Scalable Simulation of Entire Tinyos Application[C].In Proceedings of the International Conference on Embedded Networked Sensor Systems(ACM SenSys),2003.

[8] SIRADEL eNGie.SiradelS_IOT[EB/OL].(2016-05-29)[2018-06-25].http://www.siradel.com/portfolio-item/alliance-lora/.

[9] Team Simpy.SimPy-Event discrete simulation for Python[EB/OL].(2015-05-24)[2018-08-10].https://simpy.readthedocs.io.

[10] Bor M,Roedig U,Voigt T,et al.Do LoRa Low-Power Wide-Area Networks Scale?[C].In Proceedings of the Conference on Modeling, Analysis and Simulation of Wireless and Mobile Systems(ACM MSWiM),2016.

[11]翟鸿雁.物联网几种定位技术的分析比较[J].软件工程师,2014,17(10):32-34.

[12]庞艳,乔静.UWB无线定位技术探讨[J].电信快报,2005(11):49-51.

[13]孙纬民,杜庆治.基于WiFi与蓝牙的室内定位技术探究[J].软件导刊,2018,17(03):169-171.

[14]易国春.无线传感器网络定位技术研究[D].成都:电子科技大学,2017.

[15]景二豪.WSN室内射频定位指纹构建方法研究[D].太原:太原科技大学,2016.

[16]郭华.TDOA定位技术的基本原理和算法[J].西安邮电学院学报,2007(01):19-24.

[17]罗平.基于TDOA的无线传感器网络定位系统研究与设计[D].昆明:昆明理工大学,2014.


作者简介

卢小姣,上海电力学院电子与信息工程学院硕士,主要研究方向为低功耗物联网技术、无线传感器网络通信;

庞成鑫,上海电力学院电子与信息工程学院教授,博士,主要研究方向为低功耗物联网技术、硅激光学集成器件;

邵 嘉,上海电力学院电子与信息工程学院硕士,主要研究方向为基于LoRa技术的智能电表开发与优化;

白若琛,上海电力学院电子与信息工程学院硕士,主要研究方向为物联网云平台的设计、异构源数据融合。





往期热文(点击文章标题即可直接阅读):

登录查看更多
0

相关内容

大数据安全技术研究进展
专知会员服务
96+阅读 · 2020年5月2日
基于视觉的三维重建关键技术研究综述
专知会员服务
166+阅读 · 2020年5月1日
【北京大学】面向5G的命名数据网络物联网研究综述
专知会员服务
38+阅读 · 2020年4月26日
【Google】利用AUTOML实现加速感知神经网络设计
专知会员服务
30+阅读 · 2020年3月5日
新时期我国信息技术产业的发展
专知会员服务
71+阅读 · 2020年1月18日
阿里巴巴达摩院发布「2020十大科技趋势」
专知会员服务
108+阅读 · 2020年1月2日
【白皮书】“物联网+区块链”应用与发展白皮书-2019
专知会员服务
94+阅读 · 2019年11月13日
自动驾驶高精度定位如何在复杂环境进行
智能交通技术
18+阅读 · 2019年9月27日
【CPS】CPS应用案例集
产业智能官
85+阅读 · 2019年8月9日
自动驾驶车辆定位技术概述|厚势汽车
厚势
10+阅读 · 2019年5月16日
自动驾驶汽车技术路线简介
智能交通技术
15+阅读 · 2019年4月25日
车路协同应用场景分析
智能交通技术
24+阅读 · 2019年4月13日
互联网+检验检测智能化成发展趋势
人工智能学家
7+阅读 · 2019年3月2日
【物联网】物联网产业现状与技术发展
产业智能官
15+阅读 · 2018年12月17日
Mesh R-CNN
Arxiv
4+阅读 · 2019年6月6日
Universal Transformers
Arxiv
5+阅读 · 2019年3月5日
Arxiv
24+阅读 · 2018年10月24日
VIP会员
相关VIP内容
大数据安全技术研究进展
专知会员服务
96+阅读 · 2020年5月2日
基于视觉的三维重建关键技术研究综述
专知会员服务
166+阅读 · 2020年5月1日
【北京大学】面向5G的命名数据网络物联网研究综述
专知会员服务
38+阅读 · 2020年4月26日
【Google】利用AUTOML实现加速感知神经网络设计
专知会员服务
30+阅读 · 2020年3月5日
新时期我国信息技术产业的发展
专知会员服务
71+阅读 · 2020年1月18日
阿里巴巴达摩院发布「2020十大科技趋势」
专知会员服务
108+阅读 · 2020年1月2日
【白皮书】“物联网+区块链”应用与发展白皮书-2019
专知会员服务
94+阅读 · 2019年11月13日
相关资讯
自动驾驶高精度定位如何在复杂环境进行
智能交通技术
18+阅读 · 2019年9月27日
【CPS】CPS应用案例集
产业智能官
85+阅读 · 2019年8月9日
自动驾驶车辆定位技术概述|厚势汽车
厚势
10+阅读 · 2019年5月16日
自动驾驶汽车技术路线简介
智能交通技术
15+阅读 · 2019年4月25日
车路协同应用场景分析
智能交通技术
24+阅读 · 2019年4月13日
互联网+检验检测智能化成发展趋势
人工智能学家
7+阅读 · 2019年3月2日
【物联网】物联网产业现状与技术发展
产业智能官
15+阅读 · 2018年12月17日
相关论文
Mesh R-CNN
Arxiv
4+阅读 · 2019年6月6日
Universal Transformers
Arxiv
5+阅读 · 2019年3月5日
Arxiv
24+阅读 · 2018年10月24日
Top
微信扫码咨询专知VIP会员