2018大中城市中国商业健康保险发展指数报告

2018 年 10 月 11 日 行业研究报告

提示点击上方"行业研究报告"关注本号。

行研君说

导语

为更好地开展《2018中国大中城市商业健康保险发展指数报告》的调研工作,项目组在认真总结2017年度商业健康保险指数调研发布成功经验的基础上,充分听取多方意见和建议,进一步提高了指数的科学性和权威性。

PS:行研君再次被封号1月,今天正式回归,我们的经历或许也正验证了老话说的:祸不单行!再次出狱有点居然有点恍如隔世之感,这一月我们运营的备用号 行研资本(ID:report18)也为很多老朋友提供了栖息之所,欢迎大家同时关注!


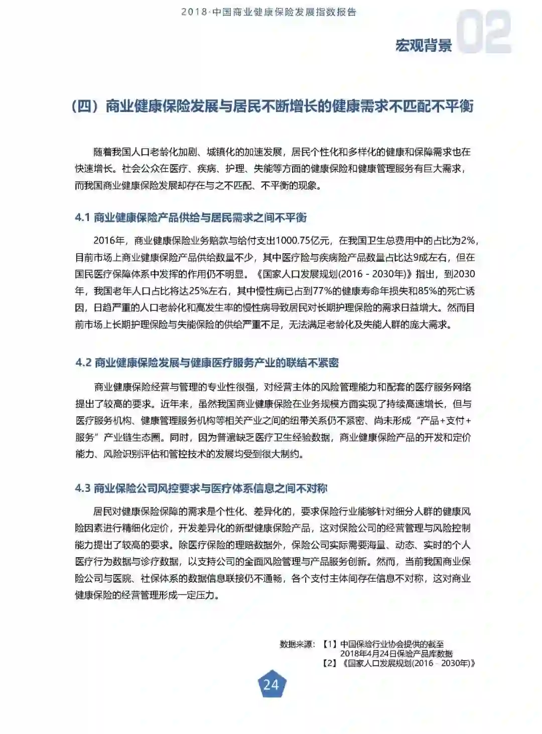
来源:中国保险行业协会


体现为以下四个方面:


一是指数分析维度更全面。从单一的需求侧分析,扩展到包括寿险公司、财产险公司、健康险公司等商业保险公司在内的商业健康保险与服务的供给侧,项目组还对商保公司与医疗机构的合作状况开展调研,了解商业保险公司产品和服务供给现状和未来规划、当前发展水平和盈利情况、发展难度和期望,从供需结合的角度更全面地分析评估商业健康保险产品与服务的供求状况;


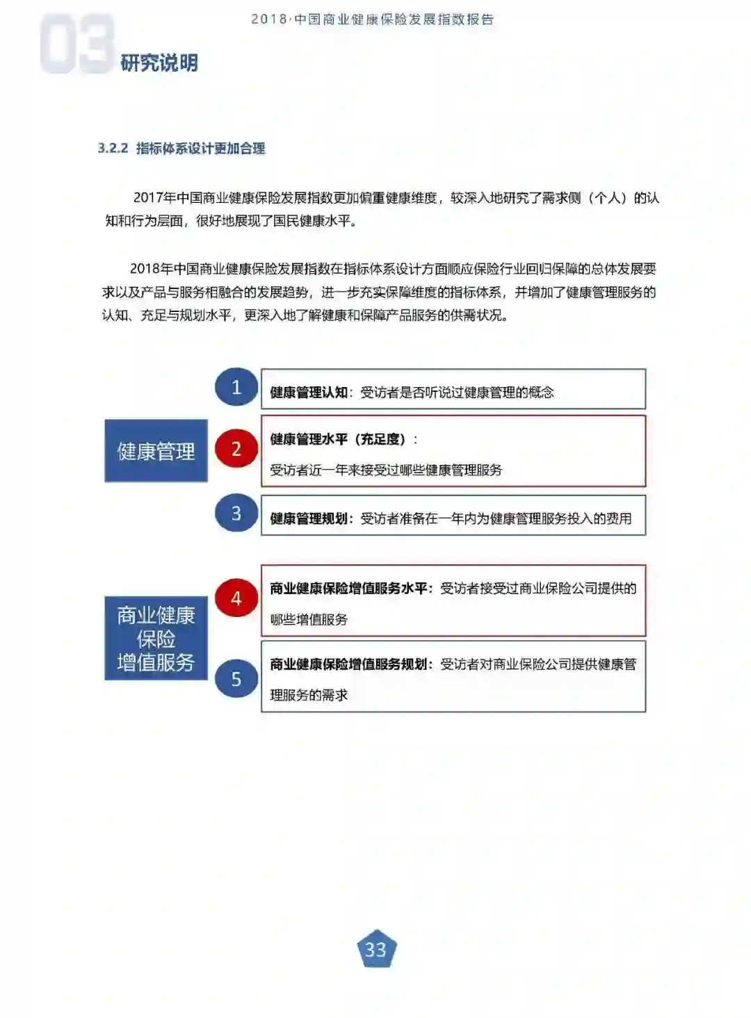
二是指标体系设计更合理。通过中国社科院、中国医学科学院、中日友好医院等专家的多轮充分论证,项目组对指标体系进行了较为细致的完善,在指标体系框架搭建方面,项目组顺应保险行业回归保障的总体发展要求以及商业健康保险产品与服务相融合的发展趋势,进一步充实保障维度的指标体系,并扩展了健康管理服务认知与规划方面的指标内容,共形成6个一级指标,14个二级指标和20个三级指标,更充分地反映了我国商业健康保险发展现状;


三是指数样本调研更充分。通过知名研究咨询机构零点有数和中国保险行业协会大学生责任行团队共同协作,本报告扩大了大中城市居民样本数量,进一步提升需求侧指数结果的准确性与代表性,并增加了供给侧、合作方医院以及舆情等更多元的数据来源。


四是增强对热点政策的关注。指数报告不仅对商业健康保险发展指数结果作分析与评估,对影响行业商业健康保险发展、引起社会公众高度关注的相关热点政策也进行了调研分析。通过与沃民高新科技(北京)股份有限公司合作,该报告增加了对税优健康保险、医保卡购买商业健康保险以及长期护理保险等热点政策的舆情分析。借此机会,我谨代表中国保险行业协会再次感谢中国社科院、中国医学科学院、中日友好医院、中国太平洋人寿保险股份有限公司、零点有数、沃民高新科技(北京)股份有限公司等合作伙伴的精诚合作和辛勤付出。


加快商业健康保险发展需要凝聚各方力量,中国保险行业协会将积极与政府部门、研究机构、商业保险、健康医疗、新闻媒体等机构开展合作,进一步增强商业健康保险指数体系的权威性与影响力,将该项目打造成为汇集健康保障产业链多领域多层面专家和实践者的“开放开源”的交流合作平台,助力保险行业更好地满足社会民生对健康保障的真实需求,为经济与社会发展保驾护航,推动行业在服务“健康中国”战略中发挥日益重要的作用。






——END——


【PS:点击以下图片可查看内容】


投资&学习

课程 地点 价格 查看
私募类 北大中关新园 2.98万/年 详情
上市管理类 社科院研究生院 8.8万/年 详情

推荐阅读

他拿着菜刀走进教室,把400个混混送进了耶鲁哈佛!》

登录查看更多
0

相关内容

健康是指一个人在身体、精神和社会等方面都处于良好的状态。 健康包括两个方面的内容:

一是主要脏器无疾病,身体形态发育良好,体形均匀,人体各系统具有良好的生理功能,有较强的身体活动能力和劳动能力,这是对健康最基本的要求;

二是对疾病的抵抗能力较强,能够适应环境变化,各种生理刺激以及致病因素对身体的作用。传统的健康观是“无病即健康”,现代人的健康观是整体健康,世界卫生组织提出“健康不仅是躯体没有疾病,还要具备心理健康、社会适应良好和有道德”。因此,现代人的健康内容包括:躯体健康、心理健康、心灵健康、社会健康、智力健康、道德健康、环境健康等。健康是人的基本权利。健康是人生的第一财富。
大数据安全技术研究进展
专知会员服务
96+阅读 · 2020年5月2日
报告 | 2020中国5G经济报告,100页pdf
专知会员服务
98+阅读 · 2019年12月29日
【德勤】中国人工智能产业白皮书,68页pdf
专知会员服务
309+阅读 · 2019年12月23日
2019中国硬科技发展白皮书 193页
专知会员服务
86+阅读 · 2019年12月13日
【大数据白皮书 2019】中国信息通信研究院
专知会员服务
138+阅读 · 2019年12月12日
【白皮书】“物联网+区块链”应用与发展白皮书-2019
专知会员服务
94+阅读 · 2019年11月13日
2019年药品零售行业全景图
行业研究报告
31+阅读 · 2019年9月18日
人工智能商业化研究报告(2019)
腾讯大讲堂
15+阅读 · 2019年7月9日
医药零售行业报告
医谷
9+阅读 · 2019年7月8日
5G全产业链发展分析报告
行业研究报告
11+阅读 · 2019年6月7日
2019中国养老产业发展剖析与发展趋势分析报告
行业研究报告
8+阅读 · 2019年5月18日
2018年物业管理行业深度研究报告
行业研究报告
7+阅读 · 2019年5月17日
艾瑞咨询2019中国智慧城市发展报告,附PPT下载
智能交通技术
25+阅读 · 2019年4月18日
2018年中国供应链金融行业研究报告
艾瑞咨询
7+阅读 · 2018年11月20日
【行业报告】2018年中国人工智能行业研究报告
互联网金融
5+阅读 · 2018年4月7日
A Comprehensive Survey on Transfer Learning
Arxiv
121+阅读 · 2019年11月7日
VIP会员
相关资讯
2019年药品零售行业全景图
行业研究报告
31+阅读 · 2019年9月18日
人工智能商业化研究报告(2019)
腾讯大讲堂
15+阅读 · 2019年7月9日
医药零售行业报告
医谷
9+阅读 · 2019年7月8日
5G全产业链发展分析报告
行业研究报告
11+阅读 · 2019年6月7日
2019中国养老产业发展剖析与发展趋势分析报告
行业研究报告
8+阅读 · 2019年5月18日
2018年物业管理行业深度研究报告
行业研究报告
7+阅读 · 2019年5月17日
艾瑞咨询2019中国智慧城市发展报告,附PPT下载
智能交通技术
25+阅读 · 2019年4月18日
2018年中国供应链金融行业研究报告
艾瑞咨询
7+阅读 · 2018年11月20日
【行业报告】2018年中国人工智能行业研究报告
互联网金融
5+阅读 · 2018年4月7日
Top
微信扫码咨询专知VIP会员