《信息安全技术边缘计算安全技术要求》国家标准意见稿

2022 年 3 月 30 日 专知

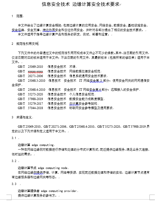
《信息安全技术边缘计算安全技术要求》国家标准意见稿,本文件给出了边缘计算安全框架,包括边缘计算的应用安全、网络安全、数据安全、基础设施安全、安全运维、安全支撑、端边协同安全和云边协同安全,并针对各部分提出了相应的安全技术要求。本文件适用于指导边缘计算产品和服务的研发、测试、部署和运营



主要内容


本标准分析边缘计算系统因云边协同控制、计算存储托管、边缘能力开放等引入的安全风险,设计边缘计算安全参考模型,并从应用安全、网络安全、数据安全、基础设施安全、物理环境安全、安全运维、安全管理等方面提出边缘计算的安全技术要求,帮助边缘计算相关方增强边缘基础设施研发、测试、生产、运营过程中抵抗各种安全威胁的能力。本标准主要技术内容:1)分析边缘计算的架构模型、安全风险。2)提出边缘计算安全模型,边缘安全框架的设计需要在不同层级提供不同的安全特性,将边缘安全问题分解和细化,直观地体现边缘安全实施路径。3)提出边缘计算安全技术要求,分别从应用安全、网络安全、数据安全、基础设施安全、物理环境安全、运维安全、安全管理等方面提出具体的技术要求。




参考链接:
http://std.samr.gov.cn/gb/search/gbDetailed?id=ACFF78E4869C3038E05397BE0A0AE301



专知便捷查看

便捷下载,请关注专知公众号(点击上方蓝色专知关注)

  • 后台回复“边缘计算标准” 就可以获取《信息安全技术边缘计算安全技术要求》国家标准意见稿》专知下载链接

专知,专业可信的人工智能知识分发 ,让认知协作更快更好!欢迎注册登录专知www.zhuanzhi.ai,获取70000+AI主题干货知识资料!
欢迎微信扫一扫加入专知人工智能知识星球群,获取最新AI专业干货知识教程资料和与专家交流咨询
点击“ 阅读原文 ”,了解使用 专知 ,查看获取70000+AI主题知识资源
登录查看更多
5

相关内容

《信息安全技术 云计算服务安全指南》国家标准意见稿
专知会员服务
33+阅读 · 2022年4月14日
《信息技术大数据系统基本要求》国家标准,11页pdf
专知会员服务
47+阅读 · 2022年2月27日
《智能制造机器视觉在线检测测试方法》国家标准意见稿
国家自然科学基金
4+阅读 · 2015年12月31日
国家自然科学基金
8+阅读 · 2014年12月31日
国家自然科学基金
20+阅读 · 2013年12月31日
国家自然科学基金
0+阅读 · 2012年12月31日
国家自然科学基金
3+阅读 · 2012年12月31日
国家自然科学基金
0+阅读 · 2012年12月31日
国家自然科学基金
1+阅读 · 2011年12月31日
国家自然科学基金
0+阅读 · 2011年12月31日
国家自然科学基金
0+阅读 · 2009年12月31日
国家自然科学基金
2+阅读 · 2009年12月31日
Arxiv
0+阅读 · 2022年4月19日
Arxiv
29+阅读 · 2022年1月13日
Arxiv
49+阅读 · 2020年12月16日
VIP会员
相关基金
国家自然科学基金
4+阅读 · 2015年12月31日
国家自然科学基金
8+阅读 · 2014年12月31日
国家自然科学基金
20+阅读 · 2013年12月31日
国家自然科学基金
0+阅读 · 2012年12月31日
国家自然科学基金
3+阅读 · 2012年12月31日
国家自然科学基金
0+阅读 · 2012年12月31日
国家自然科学基金
1+阅读 · 2011年12月31日
国家自然科学基金
0+阅读 · 2011年12月31日
国家自然科学基金
0+阅读 · 2009年12月31日
国家自然科学基金
2+阅读 · 2009年12月31日
Top
微信扫码咨询专知VIP会员