盖茨再捐200亿美元,谷歌云转投ARM,推特员工因马斯克遭CEO警告,今日更多大新闻在此

2022 年 7 月 14 日 量子位
日报君 发自 凹非寺
量子位 | 公众号 QbitAI

大家好,今天周四啦,昨晚的超级月亮你们有没有看到呀~

今天科技圈都有哪些大事呢?

一起来跟日报君看看吧。

今日大新闻

Twitter CEO警告员工不要因诉讼分散精力

据新浪科技消息,Twitter CEO 帕拉格·阿格拉瓦尔(Parag Agrawal)在当地时间周二警告员工称,公司对马斯克的诉讼可能会分散很多精力,并让员工保持专注。

他在发给员工的邮件中写道:

未来几周会充斥着有关本案的新闻和噪音,包括来自媒体和分析师的猜测。其中一些内容有助于解释这个复杂的过程,但许多猜测都会分散精力。

Twitter于7月12日正式起诉马斯克,要求他履行在四月末所签署的收购协议。

此前,7月8日,马斯克以Twitter没有向其提供关于垃圾帐号的相关信息,违反合同条款为由,终止交易。

然而,Twitter对此说法并不买账,并向美国特拉华州的法院申请强制执行。

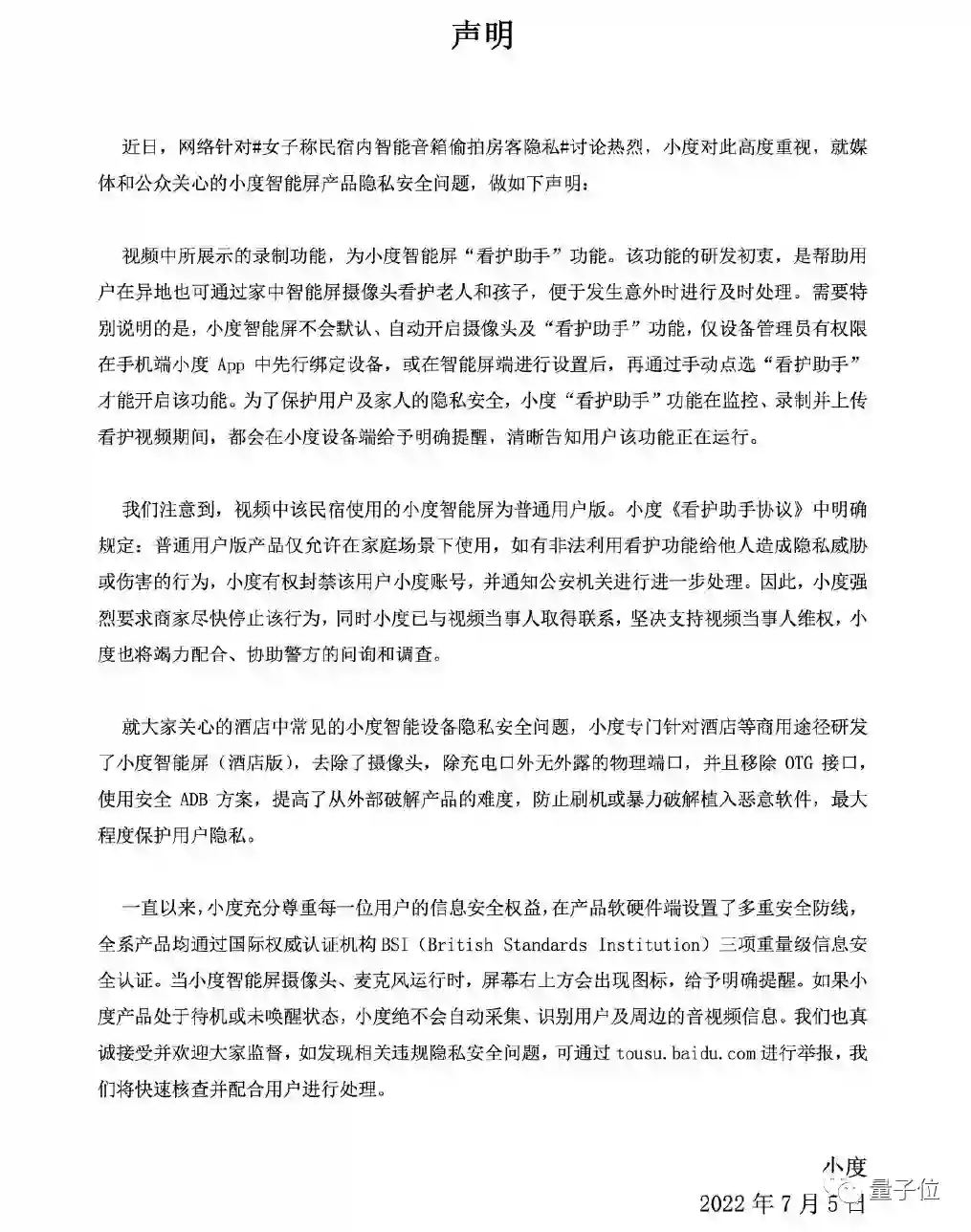
小度智能屏身陷“隐私门”

据投资者网消息,近日,百度旗下的知名产品小度智能屏被曝出侵犯消费者隐私权。

7月1日,辽宁本溪的羊女士在民宿房间里,发现小度智能音箱在看护模式下捕捉到了自己在房内走动的视频,并且里面有多段房客入住的隐私视频。

房东对此也不知情,杨女士再沟通后选择报警。

7月5日,“小度小度”官方微博就此事件发布声明,做出正式回应,支持当事女子维权。

称小度智能屏不会默认自动开启摄像头及“看护助手”功能,仅设备管理员有权限。

并强调,如果小度产品处于待机或未唤醒状态,小度绝不会自动采集,识别用户及周边的音视频信息。

图注:来自“小度小度”微博

值得一提的是,小度产品在酒店应用比较广泛,根据6月底小度公布的数据,搭载小度助手智慧服务的酒店客房数量达到40万间,业务规模稳居行业第一。

Nature封面探索狗狗祖先

Nature最新一期的封面是英国弗朗西斯克里克研究所、德国马克斯普朗克进化人类学研究所、牛津大学等机构的大型国际联合研究团队探索犬类的野生祖先。

家犬的起源可以一直追溯到灰狼,但究竟何时、何地以及如何驯化仍然是争论的焦点。

研究团队经过探究发现,犬类的祖先不只有一个,而是两个。灰狼在亚洲和欧洲是独立驯化的,但只有前者促成了现代犬类的祖先。

结果显示,犬类在基因上与古代西伯利亚灰狼最为相似,但是它们并不是直接祖先。

该研究第一作者、弗朗西斯克里克研究所的Anders Bergstrm说:“这基本上表明,狗可能是在亚洲的某个地方被驯化的。”

但是,非洲和中东以及欧洲一小部分犬类被发现有来自西部灰狼种群的额外基因贡献,Bergstrm说道:

第二祖先来源的最大数量是在一只来自以色列的具有7000年历史的古代犬类身上发现的。

目前仍有许多问题有待解决:

我们仍无法判断是否有两个独立的驯化事件,然后是这两个种群的合并,或者只有一个驯化过程,然后是来自野生灰狼的混合种群。因此,还需要确定犬类伙伴的地理起源。

盖茨本月将再捐200亿美元

当地时间7月13日,比尔·盖茨在个人博客上宣布,本月将向比尔及梅琳达·盖茨基金会捐资200亿美元。

比尔·盖茨计划把所有的财富都捐给基金会:

我会从世界富豪榜的名单中掉下来,并最终退出。我给这些钱根本不是牺牲。

此外,比尔及梅琳达·盖茨基金会也宣布,计划到2026年将年度赠款支出提高到每年90亿美元,较新冠疫情之前提升50%。

比尔·盖茨的此次捐赠超额兑现了他和梅琳达·弗兰奇·盖茨在去年夏天做出的捐资150亿美元的共同承诺,加上来自巴菲特的捐赠,这两笔捐资将使盖茨基金会的总资金达到约700亿美元。

基金会表示,新的捐资将促使盖茨基金会加大对现有关注领域的投入。包括以中低收入国家为重点的全球健康和发展、性别平等和教育项目,以及在美国的教育和经济流动性领域的工作。

谷歌云宣布采用ARM芯片:施压英特尔和AMD

据新浪科技消息,Alphabet旗下谷歌云部门当地时间周三宣布,他们将开始采用基于ARM技术的芯片,成为又一个加入这一转型浪潮的大型科技公司,给英特尔和AMD带来更大的压力。

谷歌表示其新服务将基于Ampere Computing的Altra芯片。Ampere Computing还向微软和甲骨文等企业出售芯片。

ARM是一家总部位于英国剑桥的芯片设计公司,该公司在被英伟达收购失败后宣布将会IPO。

2018年,ARM开始为长期被英特尔和AMD主导的数据中心提供芯片技术。此后,ARM技术出现在世界各地的大型数据中心里(亚马逊、微软、阿里巴巴、百度等)

随着谷歌加入ARM阵营,几乎所有大型云服务提供商现在都已经开始提供基于ARM的云计算服务。

「人工智能」、「智能汽车」微信社群邀你加入!

欢迎关注人工智能、智能汽车的小伙伴们加入我们,与AI从业者交流、切磋,不错过最新行业发展&技术进展。

ps.加好友请务必备注您的姓名-公司-职位哦~


点这里👇关注我,记得标星哦~

一键三连「分享」、「点赞」和「在看」

科技前沿进展日日相见~


登录查看更多
0

相关内容

Twitter(推特)是一个社交网络及微博客服务的网站。它利用无线网络,有线网络,通信技术,进行即时通讯,是微博客的典型应用。
《联合全域指挥与控制 (JADC2)》逻辑图
专知会员服务
203+阅读 · 2022年6月8日
美国参谋长联席会议《联合规划》Joint Publication 5-0
专知会员服务
85+阅读 · 2022年5月19日
谷歌教你学 AI -机器学习的7步骤
专知会员服务
28+阅读 · 2022年3月13日
NeurIPS 20201接收论文列表发布,2334篇论文都在这了!
专知会员服务
38+阅读 · 2021年11月4日
ICCV2021接受论文!
专知会员服务
27+阅读 · 2021年7月23日
专知会员服务
21+阅读 · 2021年6月27日
【CIKM2020-教程】仇恨言论假新闻检测,157页ppt
专知会员服务
36+阅读 · 2020年10月24日
【Twitter】时序图神经网络
专知会员服务
95+阅读 · 2020年10月15日
马斯克在推特回应推特起诉:真讽刺,我笑了
马斯克官宣放弃收购,推特:法庭见
机器之心
0+阅读 · 2022年7月9日
国家自然科学基金
1+阅读 · 2013年12月31日
国家自然科学基金
2+阅读 · 2013年12月31日
国家自然科学基金
0+阅读 · 2012年12月31日
国家自然科学基金
0+阅读 · 2012年12月31日
国家自然科学基金
0+阅读 · 2011年12月31日
国家自然科学基金
1+阅读 · 2011年12月31日
国家自然科学基金
1+阅读 · 2011年12月31日
国家自然科学基金
0+阅读 · 2011年12月31日
Arxiv
0+阅读 · 2022年9月10日
Arxiv
0+阅读 · 2022年9月9日
已删除
Arxiv
32+阅读 · 2020年3月23日
VIP会员
相关VIP内容
《联合全域指挥与控制 (JADC2)》逻辑图
专知会员服务
203+阅读 · 2022年6月8日
美国参谋长联席会议《联合规划》Joint Publication 5-0
专知会员服务
85+阅读 · 2022年5月19日
谷歌教你学 AI -机器学习的7步骤
专知会员服务
28+阅读 · 2022年3月13日
NeurIPS 20201接收论文列表发布,2334篇论文都在这了!
专知会员服务
38+阅读 · 2021年11月4日
ICCV2021接受论文!
专知会员服务
27+阅读 · 2021年7月23日
专知会员服务
21+阅读 · 2021年6月27日
【CIKM2020-教程】仇恨言论假新闻检测,157页ppt
专知会员服务
36+阅读 · 2020年10月24日
【Twitter】时序图神经网络
专知会员服务
95+阅读 · 2020年10月15日
相关基金
国家自然科学基金
1+阅读 · 2013年12月31日
国家自然科学基金
2+阅读 · 2013年12月31日
国家自然科学基金
0+阅读 · 2012年12月31日
国家自然科学基金
0+阅读 · 2012年12月31日
国家自然科学基金
0+阅读 · 2011年12月31日
国家自然科学基金
1+阅读 · 2011年12月31日
国家自然科学基金
1+阅读 · 2011年12月31日
国家自然科学基金
0+阅读 · 2011年12月31日
Top
微信扫码咨询专知VIP会员