数据资产化前瞻性研究白皮书

2021 年 11 月 19 日 专知

数据作为五大生产要素之一,其资产化已成为必然趋势。然而,实现该目标仍需要克服三个重要且极具挑战的命题:法律角度的数据资产确权、市场角度的数据资产估值与交易、会计角度的数据资产入表。《数据资产化前瞻性研究白皮书》(以下简称《数据资产白皮书》)对该三个命题进行了深入具体的阐述。

  数据资产化三个重要命题

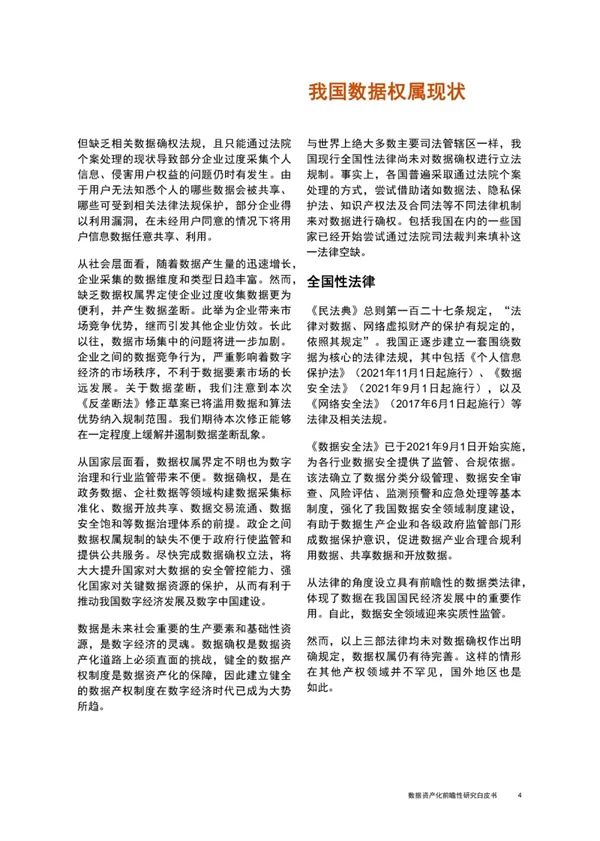
  关于数据确权,《数据资产白皮书》分析总结了我国现行的数据权属规制框架——全国级法律立法缺失、地方法律法规的创新及初步实践、司法实践中普遍依据《反不正当竞争法》做出裁判的现状。在此背景下,对数据权属的剖析和讨论更有助于推动数据资产化。但这一过程任重道远。平衡数字经济与隐私保护与数据安全、完善数据交易基础设施、推动数据资产入市,是助推数据资产化的重中之重。

  数据资产估值体系的设计和构建,对促进数据资产的交易与流通至关重要。《数据资产白皮书》在《资产评估专家指引第9号——数据资产评估》相关理论的基础上,结合普华永道首创的数据势能模型及数据资产化之路长期实践研究,对数据资产特征、发展阶段和主要价值驱动因素等做了进一步梳理与剖析,推出基于不同发展阶段的数据资产估值体系框架。

  关于数据资产在财务报表上体现的问题,《数据资产白皮书》从现有会计准则体系有关资产的定义出发,分析数据资产化的技术考量、可能的资产分类路径及不同分类下确认和计量的思路。本研究还结合当前学术界和准则制定机构的成果,进一步探索了无形资产确认方法及后续计量模式的改进思路,区分表内和表外资产及相应的列报和披露方式。

  《数据资产白皮书》指出,数据资产通常具备五大的基本特征:

  • 非实体性:数据资产本身不具备实物形态,需要依托实物载体存在。

  • 依托性:数据必须存储在一定的介质里。同一数据可以以不同形式同时存在于多种介质。

  • 多样性:数据资产具备表现形式和融合形态等多样性的特征。

  • 可加工性:数据可以被维护、更新、补充、增加;也可以被删除、合并、归集、消除冗余;还可以被分析、提炼、挖掘、加工以得到更深层次的数据资源。

  • 价值易变性:数据资产的价值受多种不同因素影响,随时间推移不断变化,导致数据资产价值具备易变性。

  此外,数据资产依据不同的划分标准(如发展阶段、数据应用所在的行业等)可以形成不同的类别。

  按数据应用的行业划分:数据资产可分为金融行业数据资产、电信行业数据资产、政府数据资产等。行业数据资产各自的鲜明特点基于各个行业的发展需要和需求生成,这些特征可能对数据资产的价值产生较大的影响。

  按数据发展阶段分:依照发展阶段,数据资产可分为原始数据、粗加工后数据、精加工后数据、初探应用场景的数据、实现商业化的数据等。

  由于数据资产具有如上特性,数据资产在实现其价值过程中,即便是相同的数据资产,其应用领域、使用方法、获利方式的不同,其价值也存在差异。

  从数据资产的加工过程及不同特性来看,不难发现数据的质量因素与数据的价值息息相关。同时,在数据的整个发展阶段,其对应应用场景的经济性和多维性亦在数据资产价值中起着至关重要的作用。然而,不能忽视最根本的一个影响数据资产是否存在价值的因素,及法律和道德因素。

  风险因素对数据资产价值的影响

  法律风险:合法合规是数据资产使用的基本前提。企业正面临日趋严苛的数据合规监管,一旦违法,企业的数据资产价值可能清零。

  道德风险:数据资产的使用还将面临舆论的监督。不合理的运作方式可能会引来舆论的谴责,丧失客户关系。

  其他风险:例如硬件风险、宏观经济风险、政治风险等。

  数据质量对数据资产价值的影响

  准确性、唯一性:主要取决于数据的来源。真实准确不重复的数据必将能够转化为稳健可靠的商业化成果,从而提升数据资产的价值。

  完整性:若数据充分、完整、可持续利用程度高,则可大大减少企业补充遗漏数据及后续年度循环重复使用的成本

  时效性、及时性:及时获取高时效数据,对于企业各方面的运营都至关重要。

  数据发展阶段对数据资产价值的影响

  在初级阶段,数据资产还仅仅为原始未加工数据形式,尚未有具体匹配的商业化场景,价值可能仅限于其开发成本。

  经过一定的加工,数据资产在初步找寻到适用的商业化场景后,即具有了一定的盈利模式,其价值显著增加,但仍存在不确定性。

  最终,经过多次尝试,数据资产的商业化场景得以确定,多数的不确定性消除,数据资产价值显著增加实现最大化。

  应用场景对数据资产价值的影响

  是否存在明确可界定的商业化应用场景,决定了数据资产是否具有价值。在不同的商业场景下,数据资产也将发挥不同的作用,实现不同的价值。毫无疑问,数据资产所适用的场景越多维,场景之间的兼容性越高,则数据资产的价值越高。

  企业应当尽可能探索数据资产所适用的各种场景,如果场景之间是兼容的,则可以探索出数据资产在各个场景下的价值,综合考虑场景兼容程度,最终综合得到数据资产的总体价值。

具体内容如下

专知便捷查看

便捷下载,请关注专知公众号(点击上方蓝色专知关注)

  • 后台回复“DSRP” 就可以获取数据资产化前瞻性研究白皮书》专知下载链接

专知,专业可信的人工智能知识分发 ,让认知协作更快更好!欢迎注册登录专知www.zhuanzhi.ai,获取5000+AI主题干货知识资料!


欢迎微信扫一扫加入专知人工智能知识星球群,获取最新AI专业干货知识教程资料和与专家交流咨询
点击“ 阅读原文 ”,了解使用 专知 ,查看获取5000+AI主题知识资源
登录查看更多
2

相关内容

数据资产管理实践白皮书(5.0版)
专知会员服务
56+阅读 · 2022年1月11日
数字孪生城市白皮书(2021),47页pdf
专知会员服务
112+阅读 · 2021年12月24日
重磅 |《企业数字化转型白皮书(2021版)》发布!83页pdf
专知会员服务
164+阅读 · 2021年11月11日
专知会员服务
65+阅读 · 2021年8月24日
专知会员服务
148+阅读 · 2021年8月7日
专知会员服务
50+阅读 · 2021年7月14日
专知会员服务
132+阅读 · 2021年6月18日
专知会员服务
149+阅读 · 2021年6月1日
区块链+数字经济发展白皮书,45页pdf
专知会员服务
133+阅读 · 2021年4月25日
零碳智慧园区白皮书(2022),66页pdf
专知
9+阅读 · 2022年2月17日
数据资产管理实践白皮书(5.0版)
专知
4+阅读 · 2022年1月11日
区块链白皮书,44页pdf
专知
7+阅读 · 2021年12月30日
数字孪生城市白皮书(2021),47页pdf
专知
6+阅读 · 2021年12月24日
中国数字经济发展白皮书,88页pdf
专知
9+阅读 · 2021年4月27日
区块链+数字经济发展白皮书,45页pdf
专知
3+阅读 · 2021年4月25日
【数字孪生】数字孪生标准体系探究
产业智能官
48+阅读 · 2019年11月27日
国家自然科学基金
0+阅读 · 2013年12月31日
国家自然科学基金
4+阅读 · 2013年12月31日
国家自然科学基金
0+阅读 · 2013年12月31日
国家自然科学基金
0+阅读 · 2012年12月31日
国家自然科学基金
1+阅读 · 2012年12月31日
国家自然科学基金
0+阅读 · 2012年12月31日
国家自然科学基金
1+阅读 · 2012年12月31日
国家自然科学基金
7+阅读 · 2011年9月30日
国家自然科学基金
0+阅读 · 2009年12月31日
Arxiv
0+阅读 · 2022年4月19日
Arxiv
18+阅读 · 2020年10月9日
Arxiv
15+阅读 · 2019年6月25日
How to Fine-Tune BERT for Text Classification?
Arxiv
13+阅读 · 2019年5月14日
VIP会员
相关VIP内容
数据资产管理实践白皮书(5.0版)
专知会员服务
56+阅读 · 2022年1月11日
数字孪生城市白皮书(2021),47页pdf
专知会员服务
112+阅读 · 2021年12月24日
重磅 |《企业数字化转型白皮书(2021版)》发布!83页pdf
专知会员服务
164+阅读 · 2021年11月11日
专知会员服务
65+阅读 · 2021年8月24日
专知会员服务
148+阅读 · 2021年8月7日
专知会员服务
50+阅读 · 2021年7月14日
专知会员服务
132+阅读 · 2021年6月18日
专知会员服务
149+阅读 · 2021年6月1日
区块链+数字经济发展白皮书,45页pdf
专知会员服务
133+阅读 · 2021年4月25日
相关资讯
零碳智慧园区白皮书(2022),66页pdf
专知
9+阅读 · 2022年2月17日
数据资产管理实践白皮书(5.0版)
专知
4+阅读 · 2022年1月11日
区块链白皮书,44页pdf
专知
7+阅读 · 2021年12月30日
数字孪生城市白皮书(2021),47页pdf
专知
6+阅读 · 2021年12月24日
中国数字经济发展白皮书,88页pdf
专知
9+阅读 · 2021年4月27日
区块链+数字经济发展白皮书,45页pdf
专知
3+阅读 · 2021年4月25日
【数字孪生】数字孪生标准体系探究
产业智能官
48+阅读 · 2019年11月27日
相关基金
国家自然科学基金
0+阅读 · 2013年12月31日
国家自然科学基金
4+阅读 · 2013年12月31日
国家自然科学基金
0+阅读 · 2013年12月31日
国家自然科学基金
0+阅读 · 2012年12月31日
国家自然科学基金
1+阅读 · 2012年12月31日
国家自然科学基金
0+阅读 · 2012年12月31日
国家自然科学基金
1+阅读 · 2012年12月31日
国家自然科学基金
7+阅读 · 2011年9月30日
国家自然科学基金
0+阅读 · 2009年12月31日
Top
微信扫码咨询专知VIP会员