【KDD2020】图深度学习:基础、进展与应用,182页ppt

2020 年 8 月 30 日 专知


从社交网络到分子,许多真实数据都是以非网格对象的形式出现的,比如图。最近,从网格数据(例如图像)到图深度学习受到了机器学习和数据挖掘领域前所未有的关注,这导致了一个新的跨领域研究——深度图学习(DGL)。DGL的目标不是繁琐的特征工程,而是以端到端方式学习图的信息性表示。它在节点/图分类、链接预测等任务中都取得了显著的成功。


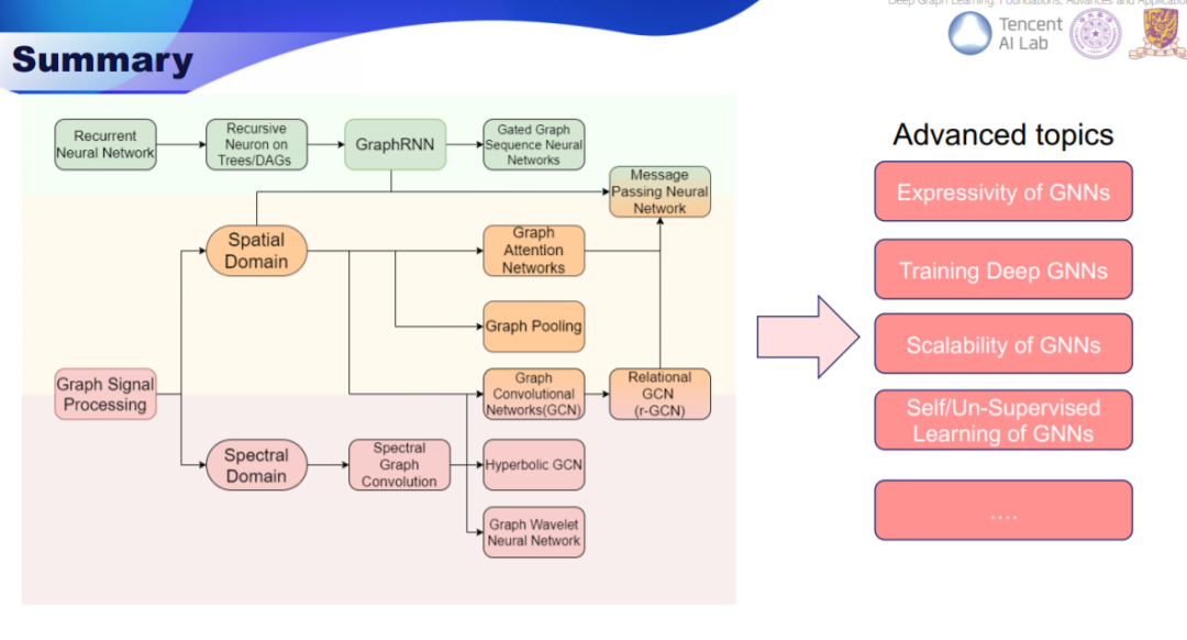
在本教程中,我们的目的是提供一个深入的图学习的全面介绍。首先介绍了深度图学习的理论基础,重点描述了各种图神经网络模型(GNNs)。然后介绍DGL近年来的主要成就。具体来说,我们讨论了四个主题:1)深度GNN的训练; 2) GNNs的鲁棒性; 3) GNN的可扩展性; 4) GNN的自监督和无监督学习。最后,我们将介绍DGL在各个领域的应用,包括但不限于药物发现、计算机视觉、医学图像分析、社会网络分析、自然语言处理和推荐。


https://ai.tencent.com/ailab/ml/KDD-Deep-Graph-Learning.html


目录:

  • 01:00 pm – 01:30 pm: Brief History of Graph Neural Networks 图神经网络简介

  • 01:30 pm – 02:00 pm: Expressivity of GNNs GNNs表达性

  • 02:00 pm – 02:45 pm: Training Deep GNNs 深度GNNs训练

  • 02:45 pm – 03:10 pm: Break

  • 03:15 pm – 03:45 pm: Scalability of GNNs  GNNs可扩展性

  • 03:45 pm – 04:15 pm: Self/Un-Supervised Learning of GNNs  GNNs自(无)监督学习

  • 04:15 pm – 04:35 pm: GNN in Social Networks  社交网络GNN

  • 04:35 pm – 04:55 pm: GNN in Medical Imaging & Future Directions GNNs图像处理与未来方向

  • 04:55 pm – 05:00 pm: Q&A



专知便捷查看

便捷下载,请关注专知公众号(点击上方蓝色专知关注)

  • 后台回复“GDL182” 可以获取《【KDD2020】图深度学习:基础、进展与应用,182页ppt》专知下载链接索引

专知,专业可信的人工智能知识分发,让认知协作更快更好!欢迎注册登录专知www.zhuanzhi.ai,获取5000+AI主题干货知识资料!
欢迎微信扫一扫加入专知人工智能知识星球群,获取最新AI专业干货知识教程资料和与专家交流咨询
点击“ 阅读原文 ”,了解使用 专知 ,查看获取5000+AI主题知识资源
登录查看更多
6

相关内容

【PKDD2020教程】可解释人工智能XAI:算法到应用,200页ppt
专知会员服务
101+阅读 · 2020年10月13日
【KDD2020】图神经网络:基础与应用,322页ppt
专知会员服务
137+阅读 · 2020年8月30日
专知会员服务
137+阅读 · 2020年8月24日
专知会员服务
131+阅读 · 2020年7月10日
最新《生成式对抗网络》简介,25页ppt
专知会员服务
176+阅读 · 2020年6月28日
【WWW2020】DGL深度图神经网络实战教程,PPT+代码
专知会员服务
176+阅读 · 2020年4月12日
异质图神经网络:模型与应用,附PPT
专知
5+阅读 · 2020年2月21日
【资源】图深度学习文献列表
专知
42+阅读 · 2019年11月6日
图卷积网络介绍及进展【附PPT与视频资料】
人工智能前沿讲习班
24+阅读 · 2019年1月3日
Tutorial on NLP-Inspired Network Embedding
Arxiv
7+阅读 · 2019年10月16日
Arxiv
22+阅读 · 2018年8月30日
VIP会员
相关VIP内容
【PKDD2020教程】可解释人工智能XAI:算法到应用,200页ppt
专知会员服务
101+阅读 · 2020年10月13日
【KDD2020】图神经网络:基础与应用,322页ppt
专知会员服务
137+阅读 · 2020年8月30日
专知会员服务
137+阅读 · 2020年8月24日
专知会员服务
131+阅读 · 2020年7月10日
最新《生成式对抗网络》简介,25页ppt
专知会员服务
176+阅读 · 2020年6月28日
【WWW2020】DGL深度图神经网络实战教程,PPT+代码
专知会员服务
176+阅读 · 2020年4月12日
Top
微信扫码咨询专知VIP会员