这个产品新人的常见雷区,拖了你晋升涨薪的后腿

2020 年 3 月 3 日 人人都是产品经理

最近开始复工了,不少还是产品新人的学员给eva小窗私聊了自己的困扰:




产品基础不扎实,复工之后总是没法马上进入工作状态,怎么办?

团队协作跟不上节奏,总是被leader批自己缺乏产品思维。怎么办?

作为产品实习生,目前只会画画原型,但不知道如何高效提升其他能力?




诚然,作为产品新人,需要巩固产品基础知识、需要熟练产品相关技能。


但想要快速上手产品工作,高效提升产品能力,并不能一味地埋点苦学苦练,窍门在于:形成产品思维。


比如:从技术转岗产品。


技术的同学的工作思维可能着重在:界面的光影,虚实,色彩;接着分析布局,导航链接。


至于业务逻辑,功能流程,产品定义,场景分析,用户需求,产品目标等,则考虑得很少。


而产品经理的思维则是着重在:


➡️分析产品的使用场景,用户需求;
➡️接着分析商业模式,市场份额,以及产品目标;
➡️再接着分析业务流程,功能流程,页面跳转;
➡️然后分析内容是否需要增减,功能是否需要增减;
➡️后期产品上线之后的内容运营,用户的拉新,促活,促转化;
➡️商业的变现,新版本的迭代方向等……


起点学院班级群里,有一个技术转岗的同学也分享了相关感想:


“如果没有相关的基础思维,完全凭着自己摸索、自学,可能非常的主观,会出现一种,概念道理是懂了,但是总觉得有无形的瓶颈。”


而思维的转变是最难的,因为这需要长期的积累、刻意的练习……


但如果有专业的人士指导,可以系统的学习相关的知识,建立起基础的思维框架,那么在转岗产品或刚入行产品阶段,会更游刃有余。


为此,腾讯课堂&起点学院联合打造一门适合转岗产品/产品新人提升能力的初阶课程——【90天产品经理实战班】,能够帮你在3个月的时间内,建立产品知识体系,掌握产品必备的技能,胜任产品工作。



这门课程经过人人都是产品经理社区9年干货沉淀、以及10+腾讯大厂导师的打磨,已经成为了一套系统成熟、规范实用的产品入门课程。


目前为止,已经开办了41期,帮助了5300+不同类型的学员成功转岗产品经理。


同样0基础的学员,在经过3个月系统学习之后,她可以产出这样优秀清晰的产品文档:


(keep迭代功能原型设计)

文章篇幅有限,仅展示部分,

可扫描下方助教二维码领取【往期学员优秀作业】


除了0基础,也还有不少已经入职的产品经理,都会选择这门课程来巩固产品基础,提升专业能力,从而解决工作瓶颈问题。


而这门能够帮助你快速入门产品经理,输出优秀作品集的高质量课程,最新一期课程已经开通报名通道了。


有意向报名的同学,可以先扫描下方图片二维码报名啦!现在报名更可享受团购优惠——立减200元,名额有限,先到先得!



 理由一:BAT一线实战导师亲自授课 


前面我们提到,即便是选大V,也要选在职实战的大V,这样他们输出的理论才是实用且依然有效的


而我们也是围绕这个标准来筛选课程导师:有着多年的产品实战经验,且依然在职工作,能够将职场实用的方法论深入浅出传授给学员。


终于,我们选出了符合这些条件的实力派导师!



这四位导师不仅是拥有十年以上产品经验的实战派,还是经历过大厂上亿项目的老司机,


而且,他们与起点学院合作多年,已经形成了一套专业体系的教学理论,知道如何把控课程教学节奏以及如何引导新人更快上手工作。



如果担心课堂上学习得不够透彻,在课后导师还会留在班级群中为学员们进行专属答疑,帮助学员解决从学习到工作上的问题。


 理由二:针对产品岗实际场景打磨的体系化课程内容 


对于产品新人来说,体系化地学习产品知识很重要,能够学到实用且适用的工作方法论也非常重要。


因此,大厂导师们在讲解课程过程中,会结合他们在大厂中经历的经典案例实战方法论,来方便学员更深入地理解产品知识。


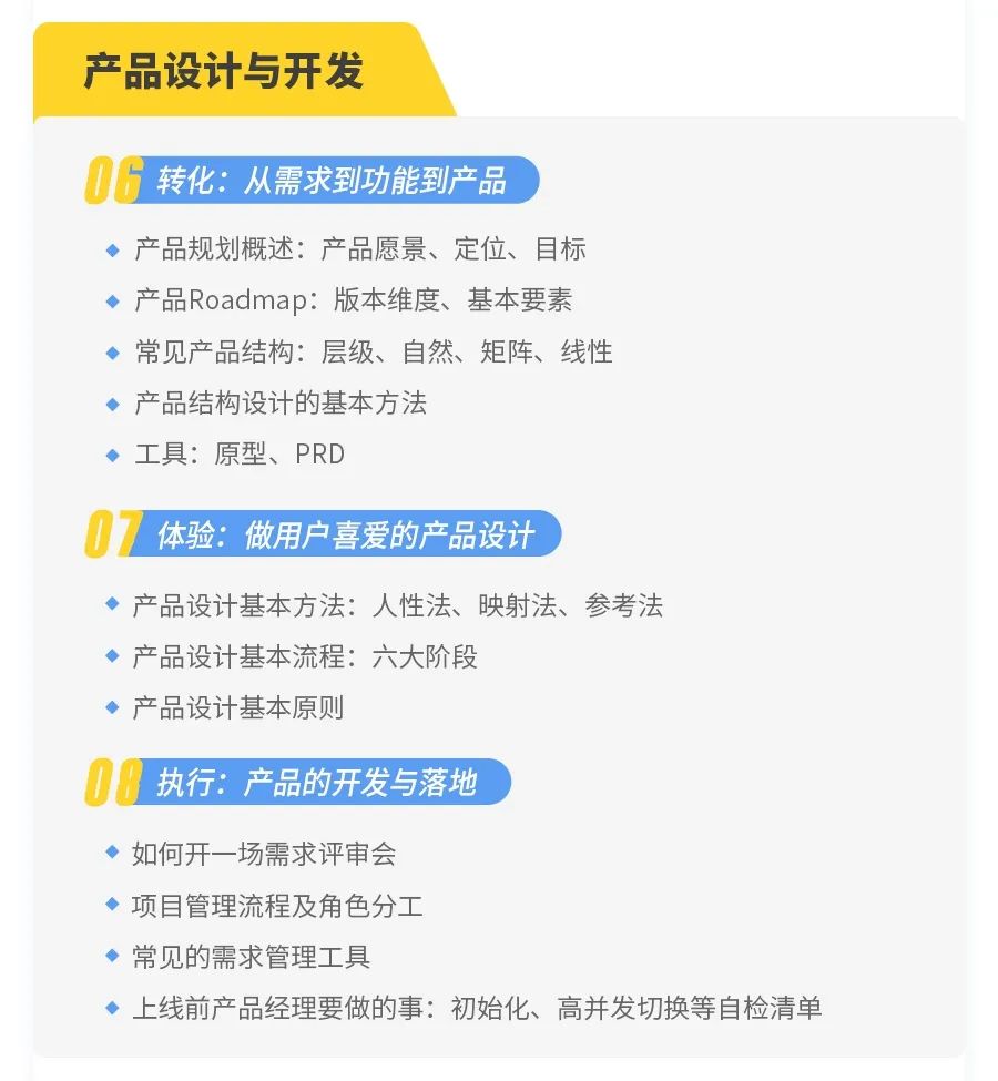
在这里,你能学习到包括市场与竞品分析、需求挖掘与管理、产品设计与开发、产品运营等在内的实用产品知识,课程系统覆盖产品知识6大板块,具体大纲如下:


 理由三:更贴近工作实际场景的作业和项目实操 


除了学习理论知识、大厂方法,我们更强调所学知识是切合实际工作场景的。所以你不仅能够通过产品实战演练积累作品,并且学完课程就能马上上手工作。


毕竟,我们核心目的只有一个:帮你系统学习产品知识 + 掌握产品基础方法论 + 产出规范作品,从而上手产品经理日常基本工作。


我们会在每个小知识章节后会设置1-2个课后作业、在每个知识板块后设置1个实战项目。



从竞品分析、需求筛选,到产品方案构建和评审,模拟完成一次产品迭代的全过程,5次项目实战机会、十多次课后作业,均来自一线互联网公司的真实案例,更贴近产品经理工作实际场景。


这样一份精打细磨的作品集,足以帮助大家在实战演练中内化课程上学习到的产品知识,更可以作为求职产品岗位的敲门砖



而且,每份实战作业都由导师亲自批改1V1的详细批改意见可以帮助你深入理解,确保你能真正掌握产品的基础技能。


 理由四:更体贴的课程服务和奖励机制 


每周2次直播上课:周三、周日晚20:30-22:00,不耽误白天上班。就算错过了课程直播,也可以在次日观看回放,一年内可以无限次复习观看,学习时间非常灵活。



课程中陪你成长的除了导师,还有专属的班主任和助教,他们将全程贴心陪学,提醒你预习、上课、做作业,全程跟踪学习进度,帮助你及时解决学习路上的疑难杂症。


在课程结束时,我们会以本学期总成绩为准,给前三名同学颁发奖学金,第三名获得500元,第二名学费减免50%,第一名学费全减免!




而且,成绩优异的学员,还将获得权威证书认定,这是业内腾讯唯一认证的互联网产品证书,已获得腾讯系企业认可,含金量满满!



介绍到此结束,如你所见,这真的是一门非常适合转岗产品人群学习的高质量课程。


所以,如果你:


1、产品0基础,没画过原型、没写过PRD

2、对产品工作不了解,没有主导产品设计的经验

3、想要转行/转岗产品,没有接受过系统专业的训练


赶紧来报名吧,41期课程已经开通了报名通道,拼团立减200元,扫码加助教就能自动拼团!


假如你还想了解一下,可以扫码咨询助教,加入产品交流群,可领取产品新人干货礼包哦!

👇点击「阅读原文」

立即锁定学习名额!

登录查看更多
0

相关内容

用来满足人们需求和欲望的物体或无形的载体。好的产品大家都喜欢
FPGA加速系统开发工具设计:综述与实践
专知会员服务
69+阅读 · 2020年6月24日
商业数据分析,39页ppt
专知会员服务
165+阅读 · 2020年6月2日
【纽约大学】最新《离散数学》笔记,451页pdf
专知会员服务
131+阅读 · 2020年5月26日
Python数据分析:过去、现在和未来,52页ppt
专知会员服务
103+阅读 · 2020年3月9日
【干货】大数据入门指南:Hadoop、Hive、Spark、 Storm等
专知会员服务
98+阅读 · 2019年12月4日
【机器学习课程】机器学习中的常识性问题
专知会员服务
75+阅读 · 2019年12月2日
【机器学习课程】Google机器学习速成课程
专知会员服务
170+阅读 · 2019年12月2日
转岗产品经理,花了3个月都做不好需求工作
人人都是产品经理
10+阅读 · 2019年9月16日
如何运营15万付费用户?
三节课
6+阅读 · 2019年2月28日
产品总监如何管理团队,搭建一个强大的队伍?
人人都是产品经理
17+阅读 · 2018年12月19日
周末深夜,学妹说她想做Python数据分析师
机器学习算法与Python学习
4+阅读 · 2018年6月7日
创业者和伪创业者的10大区别
创业财经汇
8+阅读 · 2018年6月5日
2年Java经验,真的就拿不到30万年薪吗?
程序员观察
3+阅读 · 2018年4月8日
给程序员的10条建议,吐血推荐!
R语言中文社区
3+阅读 · 2017年12月21日
京东用户画像揭秘:原来买iPhone X的是这么些人
R语言中文社区
10+阅读 · 2017年9月14日
为什么不能和阿里巴巴好好说话呢?
创业邦杂志
3+阅读 · 2017年7月3日
Arxiv
21+阅读 · 2019年8月21日
Arxiv
23+阅读 · 2018年10月1日
Arxiv
7+阅读 · 2018年6月8日
Arxiv
11+阅读 · 2018年1月15日
VIP会员
相关VIP内容
FPGA加速系统开发工具设计:综述与实践
专知会员服务
69+阅读 · 2020年6月24日
商业数据分析,39页ppt
专知会员服务
165+阅读 · 2020年6月2日
【纽约大学】最新《离散数学》笔记,451页pdf
专知会员服务
131+阅读 · 2020年5月26日
Python数据分析:过去、现在和未来,52页ppt
专知会员服务
103+阅读 · 2020年3月9日
【干货】大数据入门指南:Hadoop、Hive、Spark、 Storm等
专知会员服务
98+阅读 · 2019年12月4日
【机器学习课程】机器学习中的常识性问题
专知会员服务
75+阅读 · 2019年12月2日
【机器学习课程】Google机器学习速成课程
专知会员服务
170+阅读 · 2019年12月2日
相关资讯
转岗产品经理,花了3个月都做不好需求工作
人人都是产品经理
10+阅读 · 2019年9月16日
如何运营15万付费用户?
三节课
6+阅读 · 2019年2月28日
产品总监如何管理团队,搭建一个强大的队伍?
人人都是产品经理
17+阅读 · 2018年12月19日
周末深夜,学妹说她想做Python数据分析师
机器学习算法与Python学习
4+阅读 · 2018年6月7日
创业者和伪创业者的10大区别
创业财经汇
8+阅读 · 2018年6月5日
2年Java经验,真的就拿不到30万年薪吗?
程序员观察
3+阅读 · 2018年4月8日
给程序员的10条建议,吐血推荐!
R语言中文社区
3+阅读 · 2017年12月21日
京东用户画像揭秘:原来买iPhone X的是这么些人
R语言中文社区
10+阅读 · 2017年9月14日
为什么不能和阿里巴巴好好说话呢?
创业邦杂志
3+阅读 · 2017年7月3日
相关论文
Top
微信扫码咨询专知VIP会员