5G产业发展白皮书(2020)

2020 年 12 月 2 日 THU数据派


来源:中国电子信息产业发展研究院

本文 1226 ,建议阅读 9分钟
本文介绍赛迪顾问发布的《5G产业发展白皮书(2020)》,白皮书共从“发展背景、产业链及现状、5G基站射频产业、光通信产业、5G融合应用、趋势与建议”6个方面来解析5G产业。
5G是当前全球新一轮科技革命的重点领域,结合大数据、云计算、人工智能及物联网等新技术引领全新的生活方式,将激发虚拟现实、车联网、超高清视频等产业的快速发展,成为了全球各国拉动投资、实现产业升级、发展新经济的新通道与新平台。

2019年,5G技术趋于成熟,行业应用取得了长足发展,不仅“5G+4K”备受瞩目,各型5G手机、5G芯片也相继面世。因而,这是全球5G发展史上的重要一年,也是我国5G商用落地的启动之年。2020年,尽管疫情的发生短暂的影响了5G的建设,但我国整体5G发展脚步并没有放缓。5G作为新型基础设施建设的重点领域,已成为推动我国经济高质量发展的重要举措。

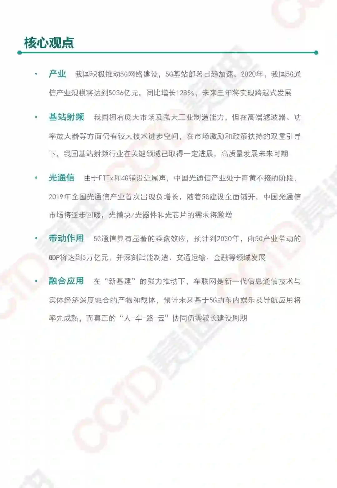
核心观点


  • 产业:我国积极推动5G网络建设,5G基站部署日趋加速。2020年,我国5G通信产业规模将达到5036亿元,同比增长128%,未来三年将实现跨越式发展


  • 基站射频:我国拥有庞大市场及强大工业制造能力,但在高端滤波器、功率放大器等方面仍有较大技术进步空间,在市场激励和政策扶持的双重引导下,我国基站射频行业在关键领域已取得一定进展,高质量发展未来可期


  • 光通信:由于FTTx和4G铺设近尾声,中国光通信产业处于青黄不接的阶段,2019年全国光通信产业首次出现负增长,随着5G建设全面铺开,中国光通信市场将逐步回暖,光模块/光器件和光芯片的需求将激增


  • 带动作用:5G通信具有显著的乘数效应,预计到2030年,由5G产业带动的GDP将达到5万亿元,并深刻赋能制造、交通运输、金融等领域发展


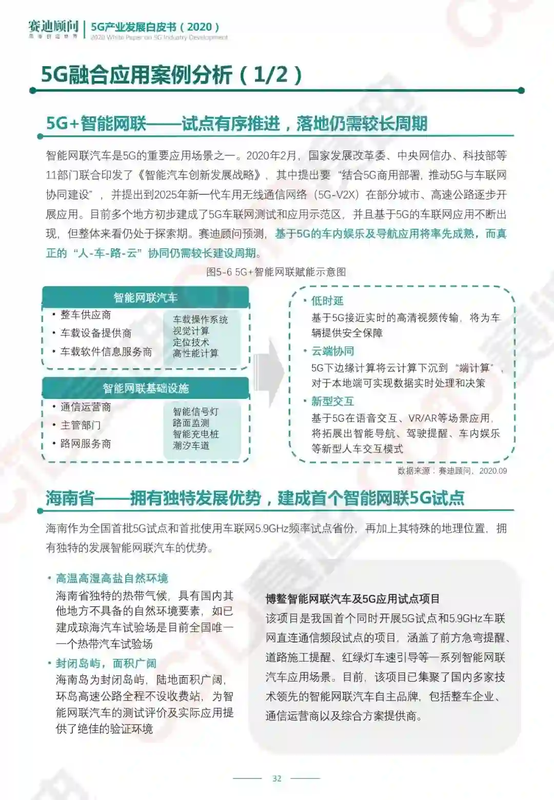
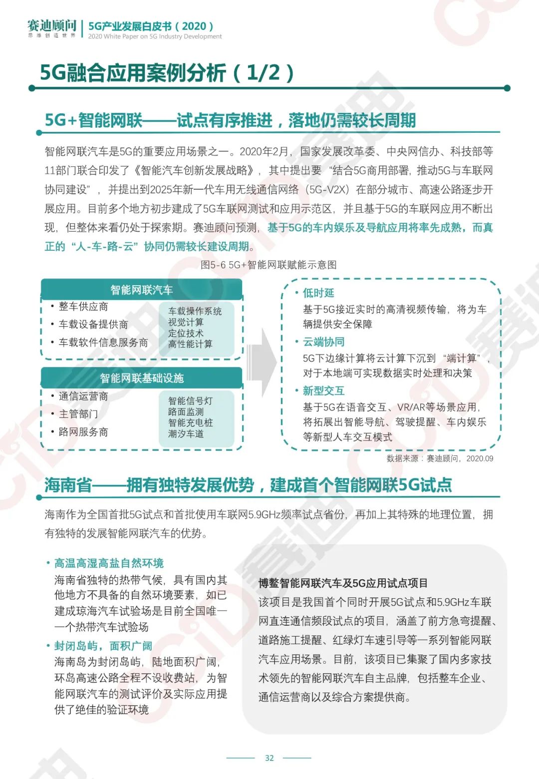
  • 融合应用:在“新基建”的强力推动下,车联网是新一代信息通信技术与实体经济深度融合的产物和载体,预计未来基于5G的车内娱乐及导航应用将率先成熟,而真正的“人-车-路-云”协同仍需较长建设周期


白皮书如下

—— END ——

登录查看更多
1

相关内容

产业(Industry)指一个经济体中,有效运用资金与劳力从事生产经济物品(不论是物品还是服务)的各种行业。 一般而言,产业可分为三或四类:
  • 第一产业包括一切直接从地球开采资源的行业;
  • 第二产业包括所有进行加工的行业;
  • 第三产业指一切提供服务的行业;
  • 第四产业指进行学术研究探索,维持秩序的工作,服务对象为社会。
《AI新基建发展白皮书》,国家工信安全中心
专知会员服务
193+阅读 · 2021年1月23日
数字化健康白皮书,17页pdf
专知会员服务
109+阅读 · 2021年1月6日
中国工业机器视觉产业发展白皮书,31页pdf
专知会员服务
105+阅读 · 2020年11月14日
《2020人工智能医疗产业发展蓝皮书》发布
专知会员服务
115+阅读 · 2020年9月11日
新时期我国信息技术产业的发展
专知会员服务
71+阅读 · 2020年1月18日
【德勤】中国人工智能产业白皮书,68页pdf
专知会员服务
309+阅读 · 2019年12月23日
2019中国硬科技发展白皮书 193页
专知会员服务
86+阅读 · 2019年12月13日
【5G】首家5G+智慧钢铁企业揭秘
产业智能官
6+阅读 · 2020年7月28日
【AIOT】2020年中国智能物联网(AIoT)白皮书|附下载
产业智能官
32+阅读 · 2020年3月13日
5G全产业链发展分析报告
行业研究报告
11+阅读 · 2019年6月7日
解读《中国新一代人工智能发展报告2019》
走向智能论坛
32+阅读 · 2019年6月5日
中国高速铁路信息化现状及智能化发展
科技导报
10+阅读 · 2019年4月19日
【物联网】物联网产业现状与技术发展
产业智能官
15+阅读 · 2018年12月17日
权威发布:新一代人工智能发展白皮书(2017)
全球人工智能
12+阅读 · 2018年2月25日
《人工智能标准化白皮书(2018版)》发布|附下载
人工智能学家
18+阅读 · 2018年1月21日
Arxiv
0+阅读 · 2021年2月1日
Arxiv
0+阅读 · 2021年1月30日
5G Network Slicing for Wi-Fi Networks
Arxiv
0+阅读 · 2021年1月29日
Arxiv
0+阅读 · 2021年1月25日
Arxiv
36+阅读 · 2019年11月7日
Arxiv
136+阅读 · 2018年10月8日
VIP会员
相关VIP内容
《AI新基建发展白皮书》,国家工信安全中心
专知会员服务
193+阅读 · 2021年1月23日
数字化健康白皮书,17页pdf
专知会员服务
109+阅读 · 2021年1月6日
中国工业机器视觉产业发展白皮书,31页pdf
专知会员服务
105+阅读 · 2020年11月14日
《2020人工智能医疗产业发展蓝皮书》发布
专知会员服务
115+阅读 · 2020年9月11日
新时期我国信息技术产业的发展
专知会员服务
71+阅读 · 2020年1月18日
【德勤】中国人工智能产业白皮书,68页pdf
专知会员服务
309+阅读 · 2019年12月23日
2019中国硬科技发展白皮书 193页
专知会员服务
86+阅读 · 2019年12月13日
相关资讯
【5G】首家5G+智慧钢铁企业揭秘
产业智能官
6+阅读 · 2020年7月28日
【AIOT】2020年中国智能物联网(AIoT)白皮书|附下载
产业智能官
32+阅读 · 2020年3月13日
5G全产业链发展分析报告
行业研究报告
11+阅读 · 2019年6月7日
解读《中国新一代人工智能发展报告2019》
走向智能论坛
32+阅读 · 2019年6月5日
中国高速铁路信息化现状及智能化发展
科技导报
10+阅读 · 2019年4月19日
【物联网】物联网产业现状与技术发展
产业智能官
15+阅读 · 2018年12月17日
权威发布:新一代人工智能发展白皮书(2017)
全球人工智能
12+阅读 · 2018年2月25日
《人工智能标准化白皮书(2018版)》发布|附下载
人工智能学家
18+阅读 · 2018年1月21日
相关论文
Arxiv
0+阅读 · 2021年2月1日
Arxiv
0+阅读 · 2021年1月30日
5G Network Slicing for Wi-Fi Networks
Arxiv
0+阅读 · 2021年1月29日
Arxiv
0+阅读 · 2021年1月25日
Arxiv
36+阅读 · 2019年11月7日
Arxiv
136+阅读 · 2018年10月8日
Top
微信扫码咨询专知VIP会员