中国燃料电池汽车发展问题研究丨厚势汽车

2018 年 5 月 16 日 厚势 刘宗巍、史天泽等


厚势按:文章对国内外燃料电池汽车产业的发展历程和共性问题进行了研究,重点分析了中国燃料电池汽车产业的发展现状、独有特点及主要差距。在此基础上,结合燃料电池汽车产业和技术的特点,提出中国应当清晰界定燃料电池汽车的重要战略地位,并提出了以商用车作为近期发展先导、政府持续支持和企业认真储备等具体发展策略建议。


本文来自 2018 年 1 月 24 日出版的《 汽车技术 》,作者是清华大学汽车安全与节能国家重点实验室的刘宗巍、史天泽、郝瀚和赵福全。



1. 前言


当前,全球能源、环境问题日益严重,世界各国都在积极寻求应对方案,在汽车领域大力推进新能源汽车的目的也正是如此。新能源汽车有不同的类型,其中,燃料电池汽车(Fuel Cell Vehicle,FCV)不仅能够在燃料上实现对燃油的完全替代,而且具有「零排放」、能量转换效率高、燃料来源多样并可灵活取自于可再生能源等优势,因而被认为是实现未来汽车工业可持续发展的重要方向之一,也是解决全球能源和环境问题的理想方案之一 [1-4]。


目前,燃料电池汽车技术尚不够成熟,但各国重视程度在不断提高,呈现出加大力度推进的态势 [5-13]。日本、美国、欧盟和韩国等都投入了大量资金和人力开展燃料电池汽车的研究。丰田、本田、通用、福特、奔驰、现代等公司都已经开发出燃料电池车型并进行示范运行,进入初步应用阶段。


对于中国来说,随着汽车保有量不断攀升,来自汽车产业的能源与环境压力不断增大:


  • 一方面,石油对外依存度逐年上升,已从本世纪初的 26% 增加至 2016 年的 65% 以上 [14],对能源安全构成了严峻挑战,实施能源替代迫在眉睫;

  • 另一方面,能源结构中化石能源居于绝对主体地位,环保压力巨大,优化能源结构同样刻不容缓。


氢能热值较高,储量丰富,来源多样,应用广泛,特别是具有极佳的环境友好度,代表着人类能源「脱碳入氢」、彻底避免碳排放的可能前景,是理想的长期替代能源候选对象之一。


从氢能的应用角度看,燃料电池汽车是重点方向之一,如果氢能可以在规模庞大、影响广泛的汽车产业得到规模化的应用,必将产生深远影响。也就是说,发展燃料电池汽车对于改善中国能源结构、推动交通领域低碳转型以及提升重点产业国际竞争力和科技创新力具有特殊的战略意义 [15-16]。正因如此,在《中国制造 2025》等纲领性文件中,中国政府对燃料电池汽车及其相关技术提出了明确的发展规划,重视程度不断提升。


有鉴于此,本文对燃料电池汽车核心技术、关键问题、发展现状等进行了梳理,特别分析探讨了中国燃料电池汽车产业的特点,并提出了现阶段有针对性的发展建议。



2. 燃料电池汽车技术的应用进展


2.1 燃料电池汽车技术简介


图 1  燃料电池及燃料电池汽车技术发展


燃料电池(Fuel Cell,FC)是一种以电化学反应方式将燃料(氢气)与氧化剂(空气)的化学能转变为电能的能量转换装置 [4]。19 世纪 30 年代,人们提出了燃料电池的初步构想。此后,随着技术的发展,不同级别的燃料电池问世,并逐步由军用推广至民用领域,如图 1 所示。


自 20 世纪后半段开始,各大汽车厂商纷纷开展了燃料电池汽车的研究,其中尤其以日本最为领先。目前全世界已有多种高性能燃料电池汽车产品,初步进入了商业化应用阶段。根据电解质的不同,燃料电池可分为碱性燃料电池(Alkaline Fuel Cell,AFC)、质子交换膜燃料电池(Proton Exchange Membrane Fuel Cell,PEMFC)、磷酸燃料电池(Phosphoric Acid Fuel Cell,PAFC)、熔融碳酸盐燃料电池(Molten Carbonate Fuel Cell,MCFC)、固体氧化物燃料电池(Solid Oxide Fuel Cell,SOFC)等多种类型,其使用的燃料和适应的应用场景各有不同,其中质子交换膜燃料电池具有高比功率、可快速启动、无腐蚀性、反应温度低、氧化剂需求低等优势,是当前燃料电池汽车的首选。


燃料电池汽车以车载氢气为能量源,经燃料电池将氢气的化学能量转化为电能,再以电机驱动车辆行驶。显然,这涉及燃料电池汽车本身以及氢能供应两方面的全新内容:


  • 燃料电池汽车包括车载储氢系统、燃料电池系统、电驱动系统、整车控制系统和辅助储能装置等新元素;

  • 氢能供应则包括氢气从生产、储存、运输到加注、使用的全过程。


从整个产业链条看,燃料电池汽车的推广和应用涉及面广,无论对车辆本身还是对氢的制备、储运、应用等,都有较高要求:


  • 氢的制备主要包括煤气化制氢、水电解制氢、天然气重整气制氢、甲醇裂解制氢等工艺;

  • 氢的存储主要包括高压气态储存、固态氢化物储存、低温液氢储存等方式,相应的,其运输方式主要包括车船运输和管道运输等;

  • 氢的应用层面,加氢站及其他基础设施的建设是未来发展的重点。


图 2  燃料电池汽车产业链


而燃料电池汽车本身,则是机械、化学、材料、电控等诸多领域的交叉学科,如图 2 所示。各国正致力于逐步提高性能、降低成本,以加快推广应用 [17-18]。



2.2 各国燃料电池汽车技术及其产业化


基于燃料电池汽车的良好前景,各国对其的关注程度正在不断提升(见表 1)。日本将氢能利用作为国家战略方向之一,对氢能及燃料电池相关产业的发展高度重视。政府、科研机构和企业对燃料电池及燃料电池汽车技术的开发和应用,持续进行了大量投入,丰田汽车公司研制的 Mirai、本田汽车公司的 Clarity,都是处于国际领先水平的燃料电池轿车产品。


表 1  全球燃料电池汽车产业发展总览


美国对燃料电池及燃料电池汽车技术的发展也较为重视,早在 2005 年,即已将氢能列入「主流能源」选择之一,并陆续发布了氢能与燃料电池计划。美国主要推动了燃料电池汽车在物料运输等特殊领域的应用,至 2015 年,已有 34 家企业 8000 多辆燃料电池叉车投入运行,取得了较好的商业化推广,同时道路示范车辆也有一定应用 [6]。


欧盟在欧洲工业委员会和欧洲研究社团等组织的推动下,在燃料电池及燃料电池汽车方面开展了大量研究与示范应用,同时,对用于燃料电池和燃料电池汽车的资金投入、燃料电池车队推广项目以及加氢站建设等进行了系统的规划。


总体而言,燃料电池汽车正处在由技术研发向商业化推广过渡的阶段,各国对该技术的重视不断升温,投入持续增加。相比之下,日本政府对燃料电池及燃料电池汽车技术的推动力度更大,技术水平也更高,其先进的燃料电池乘用车车型已经初步实现了商业化,在燃料电池汽车领域走在了世界前列。



3. 全球燃料电池汽车发展的共性问题


当前,燃料电池汽车尚未达到大规模推广应用的阶段,其根本问题在于关键技术还不够成熟。燃料电池汽车是涉及化学、材料、机械、电子等多个领域复杂技术的交叉载体,且所需技术水平较高,并给技术成本带来了很大的挑战。


例如,组成燃料电池单体的交换膜、催化层、渗透层、双极板对材料、工艺提出了极高要求;又如,燃料电池电堆的成组、系统的集成与控制等,都必须适应汽车运行中频繁变动的工况。正是由于关键技术尚未取得根本性突破,燃料电池汽车的推广还面临着几个重大瓶颈,这些共性问题制约着全球燃料电池汽车产业的快速发展。



3.1 成本


燃料电池的成本依然偏高,这是推广燃料电池汽车必须解决的首要问题。代表性的燃料电池汽车产品,如丰田 Mirai 售价 6.9 万美元(约合 45 万元人民币),本田 Clarity 售价  6 万美元(约合 39 万元人民币),远高于其他动力形式的同级别车辆。


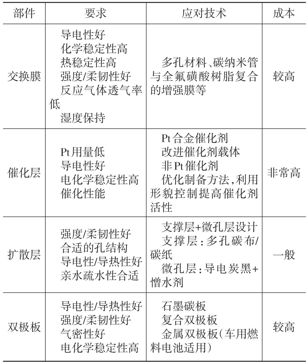
表 2  燃料电池各部件要求及应对技术


造成燃料电池汽车高成本的主要原因在于燃料电池系统各部件成本较高,尤其是大量应用贵金属 Pt 的催化层。为了保证电池性能,燃料电池各部件都有其特别要求(见表 2),目前虽有各种应对方法,但始终无法避免较高的成本增量。因此,高性能、高可靠性、低成本的燃料电池组件,已成为燃料电池技术发展的重要方向。


图 3  燃料电池汽车成本构成 [19]


美国能源部(Department of Energy,DOE)对燃料电池汽车的成本问题进行了系统分析,对整车、电堆、电池层层分解,得出了各部分成本的具体比例 [19],如图 3 所示。根据 DOE 的研究,目前燃料电池系统成本已从 2006 年的每千瓦 120 美元(约合 790 元人民币)降低到了每千瓦 55 美元(约合 360 元人民币,假定达到 50 万台规模),未来通过技术进步和更大批量生产,还有望进一步降低成本,实现每千瓦 30 美元(约合 200 元人民币)的长期目标。中国燃料电池系统的实际成本目前约为每千瓦 5000 元人民币,差距明显,不过中国也制定了 2030 年达到每千瓦 200 元人民币的目标,则与美国 DOE 的预估接近。


另据美国橡树岭国家实验室(Oak Ridge National Laboratory)估计 [20],在形成 20000 辆规模的前提下,燃料电池汽车的整车成本有望达到约 48000 美元(约合 315000 元人民币),其中燃料电池系统约占一半,即 24000 美元(约合 157000 元人民币)左右。而如果考虑储氢系统、辅助电池等,整个燃料电池动力总成的成本高达 36200 美元(约合 237000 元人民币),占总成本的 75% 以上。


从目前的情况来看,尽管有所改善,但燃料电池动力系统的高昂成本,仍然使其与其他动力形式相比处于明显的竞争劣势,这是燃料电池汽车大规模推广的最大瓶颈。



3.2 耐久性


车用燃料电池的耐久性是制约其商业化的主要技术挑战之一,对于乘用车而言,目前普遍认可的指标是在性能衰减 10% 的水平下运行 5000 h。


近年来,世界各大汽车厂商积极致力于燃料电池技术研究,使电池耐久性有了较大提升,但距理想的商业化目标仍有一定差距。DOE 的研究报告指出 [19],自 2006 年以来,美国燃料电池乘用车平均耐久性已由 1000 h 逐步提升至约 2500 h,同时,单车最佳耐久性纪录提升更快,2015 年有车辆达到 5605 h 的连续运行纪录。


在商用车方面,近期的耐久性目标为 18000 h。美国 UTC 公司示范的大型客车是长寿命燃料电池系统的典型案例,在 2010 年该示范性商用车已连续运行 7000 h,到 2015 年已在实际路况条件下运行 19000 h [21]。


目前,中国燃料电池轿车寿命不足 2000 h,客车的寿命约为 3000 h,明显低于国外先进水平。总体来看,车用燃料电池耐久性正不断提升,逐步接近商业化目标。


提高耐久性的关键技术在于控制燃料电池性能衰减,而性能衰减的主要影响因素是车辆运行工况的频繁变动。目前主要从两方面解决此问题:


  • 一方面,通过对动力系统与控制策略的优化,避开不利条件或减少不利条件的存在时间,以达到延缓衰减的目的;

  • 另一方面,继续发展新材料技术,包括用于催化剂及载体、聚合物膜、双极板等的关键材料,以满足苛刻的车用工况,提升耐久性。


具体来讲,提高耐久性的重点技术包括:


  • 电极材料的催化剂活性研究、交换膜的传导能力提升;

  • 电堆的水、热、汽控制;

  • 燃料电池系统的构型设计与优化、稳定工况控制、启停机策略、动力电池匹配等。


在这些方面,中国都存在一定差距。



3.3 基础设施


完善的基础设施同样是燃料电池汽车大范围推广的前提。有资料显示,一座加氢站的投入大约为 2000 万元,大大高于加油站的建设成本,其中约 60% 的成本用于站点维持 [22]。因此,现阶段加氢站的建设和运营必须依靠政府的财政补贴。


加氢站氢源方面,包括水电解制氢、质子交换膜水解制氢、天然气现场重整、外供氢等,需要因地制宜,选取合理方式。如表 1 所示,至 2016 年,日本已在东京、大阪等城市建设了 100 座加氢站,北美建有 68 座加氢站,欧洲建有 50 座加氢站,中国则仅有 6 座。这些加氢站仅能满足示范应用需要,如要实现真正规模化的商业推广,还需更进一步的投入和建设。


因此,燃料电池汽车的快速发展有赖于氢能基础设施的超前部署,当前各国政府纷纷制定了各自的加氢站建设规划,正在逐步加大对基础设施的投入。



3.4 氢能产业链的系统规划


为实现燃料电池汽车的大规模推广,除了加氢环节外,还必须有「制氢-运氢-储氢-用氢」全产业链的完善配套设施。同时,需要对氢能产业链的每个环节都进行深入研究和分析,站在全生命周期的角度评价和控制氢能利用的整体效益,例如采取碳排放较高的制氢和运氢方式,可能导致氢能利用在整体上并不节能环保。目前针对各种制氢方法、运输方式等都有一些研究工作 [23-27],但从「制氢-运氢-储氢-用氢」全过程视角出发,研究全局性的设计与规划尚不多见。


此外,当前虽有较成熟的制氢技术,如甲醇裂解制氢、煤气化制氢、水电解制氢等方式,但大都是针对工业用氢。针对未来车载氢能的大规模制备、储运和使用,还需进一步研究:


  • 氢的储运就有多种技术路线可以选取,包括高压氢瓶储存、金属氢化物储存和车船运输、管道运输等,最适合车用的氢能储运方式尚不明确;

  • 未来还需要考虑制氢的低成本化、低污染化、低能耗化,开发可再生能源制氢技术、探索如何降低电解水的能耗与成本可能成为未来的重要方向。


总之,燃料电池汽车的推广,实际上是氢能在汽车产业大规模应用的问题,唯有对整个氢能产业链和汽车产业链进行综合评估和系统规划,方能在实现推广目标的同时真正满足社会的多元需求。



4. 中国燃料电池汽车发展现状及差距分析


4.1 中国燃料电池汽车产业的发展现状


在国家「863」计划「十五」电动车重大科技专项、「十一五」节能与新能源汽车重大项目、「十二五」及「十三五」电动车关键技术与系统集成等重大项目的支持下,通过产学研联合研发团队的攻关,中国燃料电池汽车技术取得了一定的进展,初步掌握了燃料电池电堆和关键材料、动力系统与核心部件、整车集成和氢能基础设施等核心技术,基本建立了具有自主知识产权的燃料电池轿车及城市客车动力系统技术平台,也初步形成了燃料电池发动机、动力电池、DC/DC 变换器、驱动电机、储氢系统等关键零部件的配套研发体系,并具备了百辆级燃料电池汽车及其动力系统的生产能力 [6]。


当前,中国已有 3 款燃料电池客车、5 款燃料电池轿车样车推出,并先后在北京奥运会、上海世博会、全球环境基金与联合国发展计划署(GEF/UNDP)共同支持的燃料电池城市客车商业化示范活动、新加坡青奥会等开展了示范运行。基础设施方面,中国建有加氢站 6 座,分别位于北京、上海、郑州等地。制氢方面,中国主要采用煤气化制氢,小规模的分散用氢主要靠甲醇蒸汽重整、水电解和氨气裂解等方式提供,而未来的发展方向则是可再生能源制氢以及化石能源的高效清洁利用。


总体而言,中国燃料电池汽车产业尚处于起步阶段,仅有少量企业进行了开发示范样车的尝试,但后续量产计划并未跟进,没有形成前后接续、有序推进的态势。



4.2 中国燃料电池汽车产业的主要差距与自身特点


经过多年的发展,与国际先进水平相比,中国燃料电池汽车在整车总体布置、动力性、氢气消耗量等基本性能方面已经差距不大,在动力系统的集成和控制方面也有明显进步,但在关键材料及工艺、关键零部件、整车集成以及耐久性等方面,仍有明显差距 [6],如表 3 所示。


表 3  国内外燃料电池汽车技术差距 [28]


总体上,核心组件如质子交换膜、催化剂、碳纸、碳布、膜电极、双极板等,中国虽进行了基础研发及小规模量产,但其性能、成本与国外先进水平相比均有不足。国外已可实现关键零部件的大规模生产,中国多处在试生产、小规模生产阶段。集成技术的差距,使中国燃料电池发动机功率明显低于国际水平,例如,中国典型燃料电池轿车的电池功率约为 35~50 kW,而国际先进水平可达 90~100 kW。


与此同时,中国燃料电池汽车产业有其自身特点,切实把握这些「独特」属性,才能有效地梳理出最适宜的发展策略:


  • 第一,发展起步晚,地域性强。中国于 20 世纪 90 年代开始关注燃料电池技术,至 2000 年左右才开展燃料电池汽车方面的研究,与世界先进国家相比,技术积累相对薄弱。同时,中国的燃料电池相关产业集中在东南沿海地区,如在如皋、佛山等城市发展相对迅速,内陆地区则相对迟缓,呈现出地域性明显的特征。

  • 第二,产业链条不够完整。由于尚处在基础研发和初步应用阶段,燃料电池先进技术更多由研究机构和高等院校掌握,而这些单位往往不具备氢能产业化应用的条件和能力,特别是在汽车这样复杂且涉及面广的产品上。相比之下,中国燃料电池企业以及整车企业的竞争力普遍较弱,从基础研发到推广应用的产业链尚未完全打通。

  • 第三,商用车发展相对较快。相较于燃料电池乘用车,中国已有宇通客车、福田客车、金龙客车等厂商对燃料电池商用车进行了多年开发,研制了多代样车,并进行了示范应用,具备了一定的技术基础。

  • 第四,政府更为关注纯电动车的发展。目前纯电动车是中国新能源汽车的主要战略方向,得到了大量的政策倾斜和资金投入,相比之下,更需前瞻投入的燃料电池汽车并未获得区别于电动车的特殊政策支持。也可以说,未来燃料电池汽车在中国的良好发展,首先需要政府给出清晰的定位和明确的方向。


总之,除全球燃料电池汽车产业面临的共性瓶颈外,中国燃料电池汽车的加快推广还必须克服目前明显的技术差距,并有效结合自身特点,这在客观上增加了燃料电池汽车产业在中国发展的困难和变数。但从推行能源多元化、降低风险的角度出发,同时考虑到氢能作为未来主要能源候选对象的战略地位,中国不宜忽视燃料电池及其在汽车领域应用的技术研发与产业化推进,必须采取适宜措施,有针对性、有计划地予以重点实施。



5. 中国燃料电池汽车的发展策略建议


5.1 中国发展燃料电池汽车的战略定位


首先,必须站在全球产业升级和能源革命的大背景下审视燃料电池汽车。当前,全球能源与环境压力与日俱增,各国汽车节能减排的步伐不断加快,发展新能源汽车已呈大势所趋。各国一方面不断加严燃油消耗法规,另一方面持续加大对新能源汽车支持力度,以谋求交通领域的可持续发展。以日本丰田、本田、德国大众等为代表的多家全球顶级汽车企业更相继宣布了停产传统燃油车的时间表,这意味着推进新能源汽车、实现汽车电气化成为了公认的发展趋势。目前新能源汽车有两大主要发展方向,即纯电动车与燃料电池汽车。全球汽车强国都致力于这两类电驱动车型的开发,包括乘用车和商用车。不仅纯电动车,燃料电池乘用车和商用车也不断有新产品问世。这对致力于建设汽车强国的中国是战略选择的很好参照。


其次,必须充分理解中国作为全球第一汽车大国,发展新能源汽车战略需求的迫切性。一方面,中国石油对外依存度逐年攀升,2016 年已超过 65%,能源安全成为事关国运的重大挑战;另一方面,日益严重的雾霾引发全民关注,履行低碳承诺和改善环境质量已是中国最大的政治任务之一。汽车产业作为石油消耗大户,自然应承担重要责任。也就是说,中国亟需在能力所及的范围内,以最快速和最有效的手段,加紧普及新能源汽车,以早日实现能源替代和碳排放降低。


正是从这种战略需求出发,中国选择了以全面推动电动车为主的新能源汽车发展策略,这也是权衡电动车和燃料电池汽车发展状态后做出的选择。先从基础设施建设角度分析,中国地域辽阔,如果同时承担加油站、充电站、加氢站建设,投入将非常巨大,且难以配置充足的资源(尤其是大型城市稀缺的土地资源),可行性较低。而比较充电站和加氢站,前者相对成熟,正处在快速普及的状态,后者尚有技术和成本等问题需要解决,且制氢、运氢和储氢都还有很多技术及产业化难题。显然,优先布置充电站更为现实。再就电动车和燃料电池汽车本身来看,相比于燃料电池汽车,电动车更接近于大规模产业化:


  • 第一,从全球来看,电动车更加成熟,像日产、特斯拉等公司的电动车产品已经有不错的销量。相比之下,即使最为领先的日企,虽然陆续推出了燃料电池量产车型,但产量都非常有限。近期一直以「混合动力 + 燃料电池」为技术路线的丰田汽车也公布了量产电动车的计划,这种战略调整说明,丰田也认识到就当前快速推进新能源汽车的需求而言,电动车是无法跨越的。

  • 第二,电动车能源供给相对方便,电网相关基础设施已十分完善,各国的充电基础设施也在加速发展中,相反,高效的制氢路径尚在探索中,并无大量「现成」的氢能可供利用。

  • 第三,中国自身电动车水平基本与世界同步,而如前所述,燃料电池汽车技术则相对落后。由此可见,相比于发展燃料电池汽车,聚力发展电动车更是快速获得节能减排收益的有效手段。


最后,必须深刻地理解燃料电池汽车的战略价值,尽管「发展有侧重、推进有先后」的新能源汽车普及策略无可厚非,但这并不意味着可以忽略燃料电池汽车。作为新能源汽车的重要发展选项和未来汽车动力可能的终极解决方案之一,燃料电池汽车在中国汽车强国的版图中绝非可有可无,而是必不可少,其先天具有的零排放、高能效、大里程等优势,是电动车无法比拟的。


实际上,人类未来的能源格局极有可能「脱碳入氢」,而燃料电池汽车恰与此方向匹配,从这个意义上讲,在能源革命的深度上,燃料电池汽车是超过电动车的。更重要的是,中国必须坚持「能源多元化」的战略。因此,任何以发展电动车为理由忽视燃料电池汽车投入的观点都是不可取的。面对燃料电池汽车落后于人的局面,中国更要在大力发展电动车的同时,同步对燃料电池汽车进行战略储备、前瞻布局和切实投入。不仅是商用车,也包括乘用车,都必须努力紧跟世界先进水平,以免出现战略误判和关键短板。



5.2 中国燃料电池汽车产业的发展策略


前文已阐明燃料电池汽车对于中国能源和汽车产业的重要性,而要在总体落后的情况下,以相比电动车次要的投入,快速推进燃料电池汽车的技术进步和产业发展,就更需要科学精准的发展路径以及相关方面的有效协同。为此,本文经过认真梳理和研究分析,提出了中国燃料电池汽车产业的三大发展策略:即商用车先导、政府持续支持、企业认真储备。



a. 中国发展燃料电池汽车应选择商用车作为重点方向和战略突破口


从全球共性问题和情况看,主要有以下几个方面的考虑:


  • 首先,燃料电池成本高昂,如果搭载于成本承载力相对有限的乘用车上,很难获得与其他动力车型相近的成本竞争力;

  • 其次,燃料电池汽车面临加氢基础设施的制约,但其续航里程长的特点,特别适合大型商用车(如长途货车、客车)的应用场景,而为保障固定用途、点对点移动的长途商用车,只需定点建设少量加氢站即可,对基础设施的依赖就可大为降低;

  • 最后,采用以动力电池供能的纯电动商用车,虽然同样可以满足环保要求,但为满足较长续航里程和较大载重量必须搭载大量电池,不仅成本上并不划算,而且运载大量电池移动本身也与节能环保相悖。


也就是说,对于大型商用车而言,电动车是性价比较低的新能源技术选项,而燃料电池汽车恰可弥补其短。再从中国自身特点和情形分析:


  • 第一,相比乘用车,中国商用车的节能减排技术水平更低,商用车保有量远小于乘用车,但油耗和排放都更甚于乘用车,为此在商用车领域推广新能源的紧迫性更强,而燃料电池可能是更适合商用车的新能源汽车技术;

  • 第二,中国市场规模巨大、地域差异明显,如前文所述,中国燃料电池汽车产业也呈现出地域性强的特色,因地制宜地选择合适的局部区域,以氢能综合利用为战略方向,导入全功率燃料电池商用车,就有足够的市场容量,具有获得快速发展的现实可行性;

  • 第三,中国在燃料电池商用车方面的差距小于乘用车,如能切实以商用车为先导推进燃料电池汽车,不仅可以助力汽车节能减排整体目标的实现,而且完全可以通过打造燃料电池商用车平台,先行培育产业链,推进产业化,并为未来燃料电池乘用车的推广做好技术储备。



b. 政府应给予燃料电池汽车以充分重视和持续支持


本文建议政府应从五个方面入手,支持燃料电池汽车的技术攻关和产业发展:


其一,必须明确肯定燃料电池汽车的战略定位,作为新能源汽车的重要技术路径和未来汽车动力可能的终极解决方案之一,燃料电池汽车不是可有可无,而是不容有失。中国当前选择以电动车为突破口加快发展新能源汽车无可非议,但国家同时必须有力支持燃料电池汽车的技术研发和产业化,包括全功率的燃料电池乘用车,因为作为汽车大国,我们承受不起未来汽车动力源可能发生突变带来的战略风险,理应加紧推进、认真储备,力争抢占先机。


其二,必须进行前瞻布局,系统规划重点区域。既要避免各地都只关注电动车而忽视燃料电池汽车,也要避免燃料电池汽车的重复投入,更要保证真正具有优势条件的区域及企业得到有针对性的重点扶持。


其三,通常新兴产业的形成、发展和成熟都要经历从「政府主导」到「准市场过渡」再到「市场主导」的轨迹,而当前以及今后相当一段时间内,由于技术成熟度不足,燃料电池汽车都将继续处在「政府主导」阶段,为此政府必须持续给予直接的支持,包括投入基础研发、财政补贴产品和基建、扶持重点企业以及开展示范工程等。


其四,必须加紧出台并不断完善相关政策保障体系,确保氢能的生产供给、车辆的研发制造、基础设施的建设运营等不同环节都有据可依,从而能够有序开展相关工作。


其五,要认真总结电动汽车前期推广的经验与教训,确保在燃料电池汽车的基础研发及产业化推广上少走弯路。



c. 企业应将燃料电池汽车作为未来动力技术的重要选项,认真评估,有效储备


对于企业来说,应根据自身实际情况,将燃料电池汽车作为重要的技术选项,纳入未来节能减排技术路线的综合评估之中,进行相应的技术攻关与储备,并积极推动燃料电池汽车的产业化发展。必须强调的是,燃料电池汽车商业化的核心还是关键技术的进步。


根据本文的梳理,建议企业可按以下重点方向进行技术攻关,以促进燃料电池汽车加快走向大规模应用:


  • 第一,基础技术研发,包括燃料电池核心材料和燃料电池过程机理研究,如新型低铂或非铂催化原理及催化剂、高化学和机械稳定性固体电解质开发、单电池综合仿真技术、燃料电池电热分布分析、空气杂质的影响、电堆「气水电热」多重耦合特性研究等;

  • 第二,集成技术研发,包括应用于燃料电池系统层级的集成技术和应用于整车层级的集成技术;

  • 第三,关键零部件研发,例如高性能燃料电池系统所必需的空压机、加湿器、氢循环装置等重要零部件,都应尽快实现国产化,以确保产业健康发展;

  • 第四,基础设施及相关技术。包括低成本、低能耗、低污染的制氢、运氢、储氢技术,如可再生能源制氢等技术的应用。



6. 结束语


燃料电池汽车代表着汽车产业动力革命可能的终极方向之一,对于改善未来能源结构、发展低碳交通具有深远意义。当前,世界各国对于燃料电池汽车的关注不断升温,已有一些产品投放市场,进入产业化初始阶段。


本文对燃料电池汽车发展历程、关键技术和主要障碍进行了系统梳理,指出由于技术尚未获得本质突破,因此成本、耐久性、基础设施以及氢能产业链仍是燃料电池汽车推广应用所面临的全球共性瓶颈。


与此同时,中国燃料电池汽车虽也已获得一定的发展,但在关键材料、关键零部件和整车集成等方面与国外先进水平相比仍有一定差距,同时具有起步晚、地域性强、产业链条不够完整、商用车相对发展较快以及政府更关注于电动车发展等鲜明特点。


基于燃料电池汽车自身技术特点和中国当前发展情况,本文认为,发展新能源汽车产业虽然要有所侧重,但必须充分认识到燃料电池汽车的重要地位,站在大国「能源多元化」战略需求的高度,给予足够的重视和切实的支持。


本文从中国燃料电池汽车发展的突破口及方向、燃料电池汽车产业发展所需的政府支持和环境保障、相关企业的应对战略三个方向梳理了其发展策略,为推动中国燃料电池汽车产业的加快发展,实现汽车能源替换与碳排放降低,确保产业未来可持续发展提供助力。



参考文献


[1] Hwang J J, Wang D Y , Shih N C. Development of a Light-weight Fuel Cell Vehicle[J]. Journal of Power Sources,2005,141(1):108-115

[2] Hodoshima S, Arai H, Takaiwa S, et al. Catalytic Decalin Dehydrogenation/naphthalene hydrogenation Pair as a Hydrogen Source for Fuel- Cell Vehicle[J]. International Journal of Hydrogen Energy,2003,28(11):1255-1262

[3] Hauer K H. Analysis Tool for Fuel Cell Vehicle Hardware and Software (Controls) with an Application to Fuel Economy Comparisons of Alternative System Designs[D] Berkeley: University of California,2001.

[4] 陈全世, 齐占宁 . 燃料电池电动汽车的汽车难关和发展前景[J]. 汽车工程,2001,23(6):361-364

[5] Sohn Y J, Kim M, Lee W Y. The Computer-aided Analysis for the Driving Stability of a Plug- in Fuel Cell Vehicle Using a Proton Exchange Membrane Fuel Cell [J]. International Journal of Hydrogen Energy,2012,37(2):1893-1904

[6] 节能与新能源汽车技术路线图战略咨询委员会,中国汽车工程学会 .节能与新能源汽车技术路线图[M]. 北京:机械工业出版社,2016

[7] 王喜文 . 中国制造 2025:从工业大国到工业强国[M]. 北京:机械工业出版社,2015

[8] Wang L, Wang Z, Li H. Optimized Energy Storage System Design for a Fuel Cell Vehicle Using a Novel Phase Shift and Duty Cycle Control[C]// Energy Conversion Congress and Exposition,2009. Ecce. IEEE,2009:1432-1438

[9] Smitha B, Sridhar S, Khan A A. Solid Polymer Electrolyte Membranes for Fuel Cell Applications—a review[J]. Journal of Membrane Science,2005,259(1/2):10-26

[10] Cheng X, Shi Z, Glass N, et al. A review of PEM Hydrogen Fuel Cell Contamination: Impacts, Mechanisms, and Mitigation[J]. Journal of Power Sources,2007,165(2):739-756

[11] 侯中军, 甘全, 马由奇, 等 . 客车用燃料电池发动机耐久性研究[J]. 机械工程学报, 2010,46(6):39-43

[12] 张创, 汪云, 程星, 等 . 燃料电池发动机控制系统的研究进展[J]. 变频器世界,2015(9):41-46

[13] Haslam G E, Jupesta J, Parayil G. Assessing Fuel Cell Vehicle Innovation and the Role of Policy in Japan, Korea,and China[J]. International Journal of Hydrogen Energy,2012,37(19):14612-14623

[14] Pan L, Liu P, Li Z. A System Dynamic Analysis of China’s oil Supply Chain: Over-capacity and Energy Security Issues [J]. Applied Energy, 2017, 188:508-520

[15] 赵福全,刘宗巍 .我国建设汽车强国的战略判断[J]. 汽车工程学报,2014(5):313-318

[16] 赵福全,刘宗巍 .我国建设汽车强国的行动方向[J]. 汽车工业研究,2014(10):4-7

[17] 王诚,王树博,张剑波,等.车用燃料电池耐久性研究[J]. 化学进展,2015,27(4):424-435

[18] 王诚,王树博,张剑波,等 .车用质子交换膜燃料电池材料部件[J]. 化学进展,2015,27(2):310-320

[19] DOE. DOE Hydrogen and Fuel Cells Program Record: Fuel Cell System Cost 2015 [R]. U.S. Department of Energy,2015

[20] ORNL. Status and Prospects of the Global Automotive Fuel Cell Industry and Plans for Deployment of Fuel Cell Vehicles and Hydrogen Refueling Infrastructure [R]. Oak Ridge

National Laboratory,2013

[21] 衣宝廉,侯明 .车用燃料电池耐久性的解决策略[J]. 汽车安全与节能学报,2011,2(2):91-100

[22] Goldman Sachs Group. Solving CO2: Engines, Batteries and Fuel Cells [R]. Goldman Sachs Group Inc.,2015

[23] 吴川,张华民,衣宝廉 . 化学制氢技术研究进展[J]. 化学进展,2005,17(3):423-429.

[24] 颜卓勇,孔祥威 .非并网风电电解水制氢系统及应用研究[J]. 中国工程科学,2015,17(3):30-34.

[25] 陈长聘,王新华,陈立新.燃料电池车车载储氢系统的技术发展与应用现状[J].太阳能学报,2005,26(3):24-32

[26] 魏学哲,邹广楠,孙泽昌.燃料电池汽车中电池建模及其参数估计[J].电源技术,2004,28(10):605-608

[27] 冯文,王淑娟,倪维斗,等 .燃料电池汽车氢源基础设施的生命周期评价[J].环境科学,2003,24(3):8-15

[28] 李建秋,方川,徐梁飞.燃料电池汽车研究现状及发展[J]. 汽车安全与节能学报,2014,5(1):17-29



编辑整理:厚势分析师伊龙马

转载请注明来自厚势和厚势公号:iHoushi



-END-


文章精选


企业家

马斯克和贾跃亭 福特CEO下台正道汽车仰融

任正非裁员电池大牛凯尔提离开特斯拉

智能驾驶

BBC自动驾驶纪录片

为什么说百度阿波罗画虎不成反类犬?

上海交大:汽车线控转向系统研究进展综述

基于自动驾驶车辆的供电网络系统

新能源汽车

全国50个新能源汽车项目大盘点

锂电池发展趋势中国汽车产业电动化进程

苹果收购特斯拉?丰田和特斯拉决裂

上汽集团:中国氢燃料电池汽车产业发展研究

新能源汽车共享市场的繁荣与泡沫

项目和评论

以色列最强10家自动驾驶创业公司

 37个汽车分时项目盘点百度投资蔚来汽车

马化腾或为共享单车最大赢家汽车产业3大趋势

Momenta获$4000万B轮

百度系自动驾驶初创公司 Pony.ai 的突围之路

这些大神从Google出走,创办了五家(命运各异的)无人车公司

无需基础知识,理解自动驾驶高精度行车定位技术


为您对接资本和产业

新能源汽车 自动驾驶 车联网




联系邮箱

sasa@ihoushi.com

点击阅读原文,查看文章「车载毫米波雷达的电动调节系统设计探讨

登录查看更多
0

相关内容

新时期我国信息技术产业的发展
专知会员服务
71+阅读 · 2020年1月18日
【德勤】中国人工智能产业白皮书,68页pdf
专知会员服务
309+阅读 · 2019年12月23日
2019中国硬科技发展白皮书 193页
专知会员服务
86+阅读 · 2019年12月13日
【大数据白皮书 2019】中国信息通信研究院
专知会员服务
138+阅读 · 2019年12月12日
2018年氢燃料电池行业研究报告
行业研究报告
5+阅读 · 2019年5月6日
我国智能网联汽车车路协同发展路线政策及示范环境研究
自动驾驶汽车决策层算法的新方向
智能交通技术
7+阅读 · 2019年4月6日
镭神激光雷达成为全国大学生智能汽车竞赛指定专用雷达!
未来产业促进会
12+阅读 · 2019年2月27日
2018年德国汽车产业研究报告
行业研究报告
16+阅读 · 2018年12月1日
自动泊车系统发展现状及前景分析 | 厚势
厚势
22+阅读 · 2018年1月22日
Meta-Learning to Cluster
Arxiv
17+阅读 · 2019年10月30日
Arxiv
7+阅读 · 2018年1月24日
Arxiv
11+阅读 · 2018年1月15日
VIP会员
相关资讯
2018年氢燃料电池行业研究报告
行业研究报告
5+阅读 · 2019年5月6日
我国智能网联汽车车路协同发展路线政策及示范环境研究
自动驾驶汽车决策层算法的新方向
智能交通技术
7+阅读 · 2019年4月6日
镭神激光雷达成为全国大学生智能汽车竞赛指定专用雷达!
未来产业促进会
12+阅读 · 2019年2月27日
2018年德国汽车产业研究报告
行业研究报告
16+阅读 · 2018年12月1日
自动泊车系统发展现状及前景分析 | 厚势
厚势
22+阅读 · 2018年1月22日
Top
微信扫码咨询专知VIP会员