2022,「算法」属于人民

2022 年 1 月 5 日 人人都是产品经理

关注并将「人人都是产品经理」设为星标

每天早 07 : 45 按时送达

自抖音火爆传播开始,“算法”就走进了大众的视线,成为了各大互联网巨头的好助手。最近几年,用户信息被泄露的风险增加,大家对于算法滥用、隐私的保护也开始逐渐重视,政府部门也随即采取了一系列的保护措施。在这种发展情景下,作者在本文展开了关于“算法”的一些思考。一起来看看吧。


作者:郭海惟

题图来自Unsplash,基于CC0协议

全文共 3263 字,阅读需要 7 分钟

——————/ BEGIN /——————

“人们就是把数据上传了,我也不知道为什么。他们‘信任我’,一群傻 X(dumb fucks)。”

图源:《纽约客》

2004年,一位名叫扎克的大学生,正在创立一家名叫Facebook的社交网站。

而“海量”的信息正让这位24岁的大二学生有点手足无措。

这4000个信息中,或许就有隔壁班女孩的地址,有校园明星的照片和SNS。

而这段隐喻了社交帝国命运的经典对话,后来被《纽约客》的记者写进了脸书的长篇报道里。

18年以后,小扎克电脑里的4000个私人信息,快速变成了在全球无数个服务器中存储的接近40亿用户数据。

后者支撑着这个社交帝国,每年进账超过860亿美元(折人民币5481亿人民币)的广告收入。

显然,扎克伯格再也无法像看4000个信息一样,望穿40亿账户的信息。

取而代之帮助他“穿透”信息的工具,叫做“算法”。

不止是社交网站,在全球各地,无论是搜索、购物,还是新闻、短视频,哪里有海量的数据,哪里就有算法。

长期以来,“算法”一直是巨头们最好的助手。

他帮助互联网巨头去理解用户,延长用户在自己内容社区中的使用时间,并形成海量且精准的商业投放决策。

有数据统计,仅苹果IDFA调整,广告联盟收入会对应下降30%-50%,甚至更多。

而对于算法新闻平台,如果没有算法加持后的个性化内容呈现,现有算法平台的使用时长和活跃用户都会面临极大挑战。

这或许是互联网的先贤们始料未及的:我们原以为自己只是为平台让渡了注意力和时间,但没想到被一同出卖的还有自己的信息画像。

而我们即便是知道了自己的信息被出卖的事实,也不太了解这些信息究竟是如何被平台利用的。

某种意义上来讲,正是那4000个无偿为扎克伯格上传各类私人信息的“傻X”,帮助扎克伯格们开启了未来十几年金钱不眠的每一个晚上。

我们确实是扎克伯格口中的傻 X,可悲的是:我们没得选。

一边是巨大的利益链条,一边是缺少知情权和否决权的用户。

算法以及算法背后的数据规范,已经成为了全球数据监管部门的关注重点。

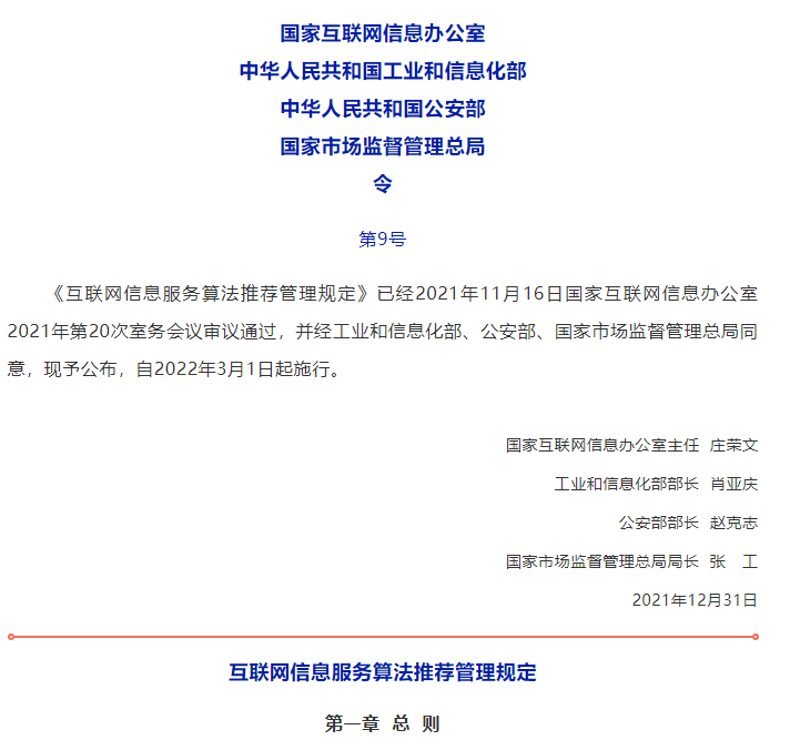
而在新年的第一个工作日,我国的算法管理规范站上了一个新的台阶。

2022年1月3日,我国的《互联网信息服务算法推荐管理规定》正式发布,将在3月1日起正式执行。

这也标志着,在征求意见稿发布数月之后,我国第一个专门针对算法推荐的规章制度正式落地。

从实际内容上来看,征求意见稿与正式稿件略有不同。

在规定方面,正式版规定有增加包括老年人权益在内的更多细节内容,并提高了对应条例的罚款标准。

不过从整体来看,《规定》基本沿用了此前意见稿的结构和内容,对于“反大数据杀熟”、“用户修改算法标签”、“反不正当竞争”、“未成年保护”、“反沉迷”等网络关心的重点内容,都全部予以沿用。

在正式版的规定中,立法者还将原先的条文分成了“总则”、“信息服务规范”、“用户权益保护”、“监督管理”、“法律责任”、“附则”等六个板块。

而这些不同主体的内容,也意味着算法在“企业-政府-用户”三角权力关系的重大变革:

图源:网信办 | 我国首个专门针对算法的管理条例

“算法中立”、“算法无罪”将变为历史

以往在无罪推定原则下,算法提供者在具体场景中往往存在“权责不清”等问题。

算法进而很轻易地成为了一个虚无的权力代名词——无论是B端的流量分发、外卖派单,还是C端的内容阅读体验、动态价格体系,算法都拥有一切“说不清、道不明的”负面结果的“最高解释权”。

但算法的机制,对于普通用户来说往往是一个“玄学”——用黑箱来解释黑箱,很多事情只能不了了之。

当然,相比于算法带来的模糊权责空间,算法背后“确定性”的商业收益却都回归到了平台手中。

《规定》明确提出,算法提供者需要向使用者打开算法背后的黑箱:

“应当以显著方式告知用户其提供算法推荐服务的情况,并以适当方式公示算法推荐服务的基本原理、目的意图和主要运行机制等。”

“(鼓励)优化检索、排序、选择、推送、展示等规则的透明度和可解释性。”

而在算法的目的和使用程序上,《规定》也有明确的指导意见。

对于算法的目的,除了不能违反现有国家法律规定以外,算法同样不能用来进行“不正当竞争”、“诱导用户沉迷”、“过度消费”等目的,并且要“坚持主流价值导向”,“积极传播正能量”。

在节点过程中,《规定》则提出“应当加强算法推荐服务版面页面生态管理,建立完善人工干预和用户自主选择机制”,“不得将违法和不良信息关键词记入用户兴趣点或者作为用户标签并据以推送信息。”

这等于是对原先“算法无罪”、“技术中立”所带来潜在衍生后果的一个警示。

算法在实际的互联网实践中是有倾向和价值观的,而算法的所有者需要对算法衍生出来的价值观和内容负担责任。

用户将拥有更细颗粒度的算法权力

一方面,《规定》赋予了用户“拒绝算法”的权力。

《规定》要求算法提供者应当“向用户提供不针对其个人特征的选项”,或者“提供便捷的关闭算法推荐服务的选项”。而用户一旦执行关闭,“算法推荐服务提供者应当立即停止提供相关服务。”

另一方面,《规定》还赋予了用户“改良算法”的权力。

《规定》要求,“算法推荐服务提供者应当向用户提供选择或者删除用于算法推荐服务的针对其个人特征的用户标签的功能。”

作为用户,我们也可以更了解系统赋予我们的“标签”,并且有针对性地进行删除选择。

手机淘宝上线的个性化广告标签管理

此外,《规定》还要求算法推荐服务提供者赋予用户更加方便形式监督权力,“设置便捷有效的用户申诉和公众投诉、举报入口,明确处理流程和反馈时限,及时受理、处理并反馈处理结果。”

而除了以上对算法方向上的行为规范外,《规定》也“点名”鼓励了部分“算法策略”在平台生态建设的积极作用。

如,“鼓励算法推荐服务提供者综合运用内容去重、打散干预等策略,并优化检索、排序、选择、推送、展示等规则的透明度和可解释性,避免对用户产生不良影响,预防和减少争议纠纷。”

其中也是内容去重、打散干预等,与平台长期以来扶持腰部生态、鼓励原创作者等策略长期一致,有助于整体算法平台生态的发展。

而藏在一切规范背后的问题是,谁才应该是算法的主人?

算法看上去是程序员的代码。

但好的算法之所以能成立,更多来源于用户的数据和行为反馈——没有数据,就没有算法。

从某种程度上而言,算法背后的基石是机器对每一个用户及其行为的“理解”。

在理解的基础上,再做出对于未来行为概率学上的预判。

在过去,这种解释权和收益权都是属于大公司的。

大公司如何“理解”我与我的决策,在过去对于我本人来说是一个“黑箱”。

以至于大部分用户从来没有想过,如果有一天自己可以驾驭算法是一种什么样的体验?

最简单的权力行使方式是:我可以拒绝算法提供者通过滥用自己的信息获利。

而更深层次的影响或许是:未来我很快就可以看到自己在各个平台中的画像——原来B站认为我喜欢鬼畜、抖音认为我爱围观社会热点……

而如果未来平台真的可以让规则机制变得透明、可以把算法权力让渡给用户,进而让用户可以决策自己的内容偏好。

那么,我是否可以值得一个我更喜欢的、脱离了简单低级趣味的算法内容产品?

这或许还没有那么快能实现,但至少有一点是确定的:

以2022年为起点,算法这个“神器”,应该属于人民。

—————— / END / ——————


—————— / 好课推荐 / ——————

好不容易转到B端产品岗,以为能大展拳脚,曾不却想:对务业理解不透彻,直一陷入沼泥中?

《90天B端产品经理实战班》第18期明晚开课,课程通过“核心方法论+案例讲解+5大行业案例复盘拆解+12场产品业务咨询”帮你有效解决实际业务场景的难题!

扫码添加顾问老师,了解课程详情!

登录查看更多
0

相关内容

在数学和计算机科学之中,算法(Algorithm)为一个计算的具体步骤,常用于计算、数据处理和自动推理。精确而言,算法是一个表示为有限长列表的有效方法。算法应包含清晰定义的指令用于计算函数。 来自维基百科: 算法
【干货书】《日常算法》,154页pdf
专知会员服务
56+阅读 · 2022年1月22日
专知会员服务
23+阅读 · 2021年8月22日
专知会员服务
127+阅读 · 2021年8月13日
专知会员服务
37+阅读 · 2021年6月12日
达摩院基于元学习的对话系统
专知会员服务
25+阅读 · 2021年1月1日
专知会员服务
40+阅读 · 2020年12月20日
专知会员服务
80+阅读 · 2020年12月6日
专知会员服务
66+阅读 · 2020年9月24日
文案,困在信息流
人人都是产品经理
1+阅读 · 2022年4月11日
关闭推荐算法,真的要以牺牲用户体验作为代价吗?
人人都是产品经理
0+阅读 · 2022年4月6日
详细拆解 | 微信红包6大价值,13大玩法
人人都是产品经理
0+阅读 · 2022年2月20日
抖音,就是爸妈的朋友圈
人人都是产品经理
0+阅读 · 2022年2月19日
奢侈品、大额券为何要推给穷苦如我的打工人?
人人都是产品经理
0+阅读 · 2022年1月9日
不要迷信算法,会变得无趣
人人都是产品经理
0+阅读 · 2021年12月5日
摸鱼人在鱼缸里乘风破浪
人人都是产品经理
0+阅读 · 2021年11月23日
流量时代,不懂算法的创作者怎么办?
人人都是产品经理
0+阅读 · 2021年11月14日
互联网平台的“算法”被神化了
人人都是产品经理
0+阅读 · 2021年11月2日
国家自然科学基金
7+阅读 · 2015年12月31日
国家自然科学基金
0+阅读 · 2014年12月31日
国家自然科学基金
1+阅读 · 2014年12月31日
国家自然科学基金
1+阅读 · 2013年12月31日
国家自然科学基金
0+阅读 · 2013年12月31日
国家自然科学基金
3+阅读 · 2012年12月31日
国家自然科学基金
1+阅读 · 2012年12月31日
国家自然科学基金
0+阅读 · 2012年12月31日
国家自然科学基金
0+阅读 · 2011年12月31日
国家自然科学基金
2+阅读 · 2009年12月31日
Arxiv
10+阅读 · 2021年11月10日
Arxiv
31+阅读 · 2018年11月13日
VIP会员
相关VIP内容
【干货书】《日常算法》,154页pdf
专知会员服务
56+阅读 · 2022年1月22日
专知会员服务
23+阅读 · 2021年8月22日
专知会员服务
127+阅读 · 2021年8月13日
专知会员服务
37+阅读 · 2021年6月12日
达摩院基于元学习的对话系统
专知会员服务
25+阅读 · 2021年1月1日
专知会员服务
40+阅读 · 2020年12月20日
专知会员服务
80+阅读 · 2020年12月6日
专知会员服务
66+阅读 · 2020年9月24日
相关资讯
文案,困在信息流
人人都是产品经理
1+阅读 · 2022年4月11日
关闭推荐算法,真的要以牺牲用户体验作为代价吗?
人人都是产品经理
0+阅读 · 2022年4月6日
详细拆解 | 微信红包6大价值,13大玩法
人人都是产品经理
0+阅读 · 2022年2月20日
抖音,就是爸妈的朋友圈
人人都是产品经理
0+阅读 · 2022年2月19日
奢侈品、大额券为何要推给穷苦如我的打工人?
人人都是产品经理
0+阅读 · 2022年1月9日
不要迷信算法,会变得无趣
人人都是产品经理
0+阅读 · 2021年12月5日
摸鱼人在鱼缸里乘风破浪
人人都是产品经理
0+阅读 · 2021年11月23日
流量时代,不懂算法的创作者怎么办?
人人都是产品经理
0+阅读 · 2021年11月14日
互联网平台的“算法”被神化了
人人都是产品经理
0+阅读 · 2021年11月2日
相关基金
国家自然科学基金
7+阅读 · 2015年12月31日
国家自然科学基金
0+阅读 · 2014年12月31日
国家自然科学基金
1+阅读 · 2014年12月31日
国家自然科学基金
1+阅读 · 2013年12月31日
国家自然科学基金
0+阅读 · 2013年12月31日
国家自然科学基金
3+阅读 · 2012年12月31日
国家自然科学基金
1+阅读 · 2012年12月31日
国家自然科学基金
0+阅读 · 2012年12月31日
国家自然科学基金
0+阅读 · 2011年12月31日
国家自然科学基金
2+阅读 · 2009年12月31日
Top
微信扫码咨询专知VIP会员