中国能源体系碳中和路线图,254页pdf

2022 年 3 月 24 日 专知

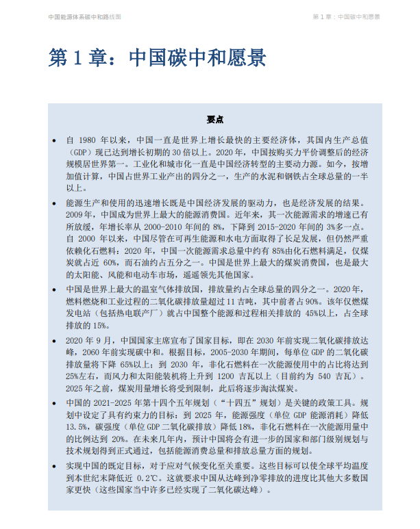
2020 年 9 月,国家主席习近平宣布,“中国将力争 2030 年前二氧化碳排放达到峰 值,努力争取 2060 年前实现碳中和”。在世界各国政府为实现净零排放制定目标 的浪潮中,没有任何承诺会比中国的承诺更重要。中国是世界上最大的能源消费 者和碳排放国,其二氧化碳排放量占全球总量的三分之一。中国的减排步伐将是 世界努力将全球升温幅度限制在 1.5℃的一个重要因素。《中国能源体系碳中和路线图》报告是对中国政府邀请国际能源署在长期战略方 面进行合作的回应,其中列出了中国能源体系实现碳中和的路径。

该报告显示, 实现碳中和符合中国更广泛的发展目标,如增进繁荣和转向创新驱动型的增长。本路线图中的第一条路径——承诺目标情景(APS)——反映了中国在2020年宣布 的强化目标。路线图还探讨了实现更快转型,即加速转型情景(ATS)的影响,以 及它将在缓解气候变化影响之外带来的社会经济效益。本路线图研究了清洁能源转型的新阶段将为中国发展带来的技术挑战和机遇,重 点关注长期需求。中国特有背景下所需的技术创新将是本路线图深入研究的关键 领域。报告最后提出了一系列政策方面的考虑,以供中国在关于能源发展的讨论 中参考。

专知便捷查看

便捷下载,请关注专知公众号(点击上方蓝色专知关注)

  • 后台回复“CE254” 就可以获取中国能源体系碳中和路线图,254页pdf》专知下载链接

请扫码加入专知人工智能群(长按二维码),或者加专知小助手微信(zhuanzhi02),加入专知主题群(请备注主题类型:AI、NLP、CV、 KG、论文等)交流~

专知,专业可信的人工智能知识分发 ,让认知协作更快更好!欢迎注册登录专知www.zhuanzhi.ai,获取70000+AI主题干货知识资料!
欢迎微信扫一扫加入专知人工智能知识星球群,获取最新AI专业干货知识教程资料和与专家交流咨询
点击“ 阅读原文 ”,了解使用 专知 ,查看获取70000+AI主题知识资源
登录查看更多
1

相关内容

区块链赋能“碳达峰碳中和”白皮书 ,41页pdf
专知会员服务
40+阅读 · 2022年3月26日
中国能源体系 碳中和路线图,254页pdf
专知会员服务
78+阅读 · 2022年3月23日
全球能源转型-2050路线白皮书,52页pdf
专知会员服务
64+阅读 · 2022年3月1日
腾讯碳中和目标及行动路线报告, 32页pdf
专知会员服务
71+阅读 · 2022年2月24日
专知会员服务
44+阅读 · 2021年5月19日
专知会员服务
40+阅读 · 2021年5月12日
《碳中和愿景下储能产业发展白皮书》27页ppt
专知会员服务
66+阅读 · 2021年3月30日
全球自动驾驶战略与政策观察,36页pdf
专知
0+阅读 · 2022年2月8日
车联网白皮书,44页pdf
专知
2+阅读 · 2022年1月3日
报告 |《数字碳中和白皮书》(附下载)
专知
3+阅读 · 2021年12月31日
区块链白皮书,44页pdf
专知
7+阅读 · 2021年12月30日
绿色制造标准化白皮书(2021版),48页pdf
专知
0+阅读 · 2021年11月10日
2020-2021年中国区块链产业发展白皮书
专知
0+阅读 · 2021年5月3日
国家自然科学基金
0+阅读 · 2015年12月31日
国家自然科学基金
3+阅读 · 2013年12月31日
国家自然科学基金
4+阅读 · 2013年12月31日
国家自然科学基金
3+阅读 · 2012年12月31日
国家自然科学基金
3+阅读 · 2012年12月31日
国家自然科学基金
3+阅读 · 2012年12月31日
国家自然科学基金
2+阅读 · 2011年12月31日
Do RNN and LSTM have Long Memory?
Arxiv
19+阅读 · 2020年6月10日
Arxiv
21+阅读 · 2019年8月21日
Arxiv
22+阅读 · 2018年8月30日
VIP会员
相关VIP内容
区块链赋能“碳达峰碳中和”白皮书 ,41页pdf
专知会员服务
40+阅读 · 2022年3月26日
中国能源体系 碳中和路线图,254页pdf
专知会员服务
78+阅读 · 2022年3月23日
全球能源转型-2050路线白皮书,52页pdf
专知会员服务
64+阅读 · 2022年3月1日
腾讯碳中和目标及行动路线报告, 32页pdf
专知会员服务
71+阅读 · 2022年2月24日
专知会员服务
44+阅读 · 2021年5月19日
专知会员服务
40+阅读 · 2021年5月12日
《碳中和愿景下储能产业发展白皮书》27页ppt
专知会员服务
66+阅读 · 2021年3月30日
相关资讯
相关基金
国家自然科学基金
0+阅读 · 2015年12月31日
国家自然科学基金
3+阅读 · 2013年12月31日
国家自然科学基金
4+阅读 · 2013年12月31日
国家自然科学基金
3+阅读 · 2012年12月31日
国家自然科学基金
3+阅读 · 2012年12月31日
国家自然科学基金
3+阅读 · 2012年12月31日
国家自然科学基金
2+阅读 · 2011年12月31日
Top
微信扫码咨询专知VIP会员