工学博士珍藏的人工智能进阶书单(附PDF链接)

2018 年 2 月 23 日 InfoQ 王天一

点击关注 InfoQ,置顶公众号

接收程序员的 8 点技术早餐

作者|王天一
出处|极客时间专栏《人工智能基础课》

附上篇:《人工智能入门书单》

作者简介

王天一,北京邮电大学工学博士,贵州大学大数据与信息工程学院副教授,贵州省 3D 数字医疗学会会员。在读期间主要研究方向为连续变量量子通信理论与系统,主持并参与多项国家级 / 省部级科研项目,以第一作者身份发表 SCI 论文 5 篇。

目前主要研究方向为大数据与人工智能,研究内容包括以物联网为基础的大数据应用及神经网络与机器学习。除技术领域外,对人工智能的发展方向与未来趋势亦有深入思考,著有《人工智能革命》一书。

深度学习篇

由于深度学习是近五年才流行起来的概念,参考资料因而屈指可数。要推荐深度学习的参考书,就不得不提炙手可热的 Deep Learning,中译本名为《深度学习》。这本由 Ian Goodfellow、Yoshua Bengio 和 Aaron Courville 合著的大部头是迄今为止唯一一部关于深度学习的专著,号称“深度学习圣经”。几位作者都是人工智能领域响当当的人物,这让本书的质量得以保证。内容上,本书既覆盖了深度学习中的共性问题,也介绍了常见的技术和未来的研究方向,广度是足够的。


这本书的问题,我认为在于过于琐碎。但这并非是作者水平问题,而是因为深度学习本身还没有形成完整的理论框架,于是阅读本书时难免会有“天上一脚,地下一脚”的感觉,章节之间难觅较强的关联性。这个角度看,这本书更像是把所有菜一股脑扔到锅里炖出来的杂菜汤,反而缺少了调理的过程。另外,前后章节的深度跨度也比较大,阅读体验就像从马里亚纳海沟一下子跳上珠穆朗玛峰。

近期有一本新出的关于深度学习的中文书,名叫《人工智能中的深度结构学习》。它实际上就是 Yoshua Bengio 与 2009 年发表的综述性论文 Learning Deep Architectures for AI 的翻译版。和前面那本大书相比,Bengio 这篇论文的架构更加明晰,至少能把深度学习这个事儿的来龙去脉讲清楚。此外,由于成文时间较早,Bengio 的论文也没有太广的覆盖面,而是集中火力介绍了一些早期的基本模型。对于入门者来说,这篇论文是不错的阅读选择。



另一篇值得推荐的综述文章是微软研究院的 Li Deng 和 Dong Yu 合撰的 Deep Learning: Methods and Applications,成文于 2014 年。正所谓文如其名,本文前几个章节介绍深度学习的常用方法,后几个章节介绍深度学习在语音处理、信息检索这些领域中的应用,条分缕析,娓娓道来。由于像微软这样的企业主要从事的是将理论落地的工作,因而本文关于应用的论述是颇有价值的。


除了以上的著作外,著名的计算机图书出版商 O'Reilly 也出版了一系列名字里面包含 Deep Learning 的图书。但这些书的关注点都在于实际应用,也就是深度网络的实现,因而内容也侧重于开发平台、开源库以及工具集的使用这样的内容。可能是出于完整性的考虑,这些书中也着实花了笔墨来介绍相关原理,这就让它们看起来不伦不类了。

人工神经网络篇

人工神经网络方向的参考书首推 Simon Haykin 所著的 Neural Networks and Learning Machines,英文版于 2008 年出到第三版,中译本名为《神经网络与机器学习》,也有影印本。本书是“大而全”的参考手册类型,全书以数学推导为主,对每种主流的神经网络算法都做了详细说明。Simon Haykin 是通信系统与信号处理的专家,在这本神经网络的专著中也穿插了大量信号处理和信息论中常用的工具,散发着浓厚的数学气息,因而适合在具有一定基础的条件下阅读。



另一本神经网络的专著是 Martin Hagan 等人合著的 Neural Network Design,英文版于 2014 年出到第二版,中译本名为《神经网络设计》,对应原书第一版。本书的几位作者是 Matlab 中神经网络工具箱的开发者,因而其专业性和权威性毋庸置疑。和 Simon Haykin 的学究著作相比,本书轻推导而重演示,主要通过实例手把手地解释神经网络的工作原理,对线性代数和最优化等基本工具也有涉及。



Sandhya Samarasinghe 所著的 Neural Networks for Applied Sciences and Engineering 同样是非常好的参考书,英文版出版于 2007 年,暂无中译本。正如书名所示,本书是一本面向应用场景的书籍,侧重于神经网络在工程中,尤其是在基于数据进行模式识别中的应用。书中同样包含丰富的实例,其中不乏取材于真实的数据分析案例,和现实结合得相当紧密的实例。本书是难得的理论与实践并重的参考书,有利于扩展神经网络研究的视野,对初学者也非常友好。


最后一本是 Stephen Marsland 所著的 Machine Learning: An Algorithmic Perspective,英文版于 2015 年出到第二版,暂无中文版。本书的主题是机器学习,但对包括感知器、多层感知器、径向基网络和自组织映射等主流的神经网络算法都用专门的章节加以介绍。在介绍中,作者侧重于对算法生理学背景的描述,以及对于算法原理的直观解释,这对神经网络研究的入门者无疑颇有裨益。遗憾的是,本书的行文略显啰嗦。


PDF 链接
  1. Learning Deep Architectures for AI

    https://www.iro.umontreal.ca/~lisa/pointeurs/TR1312.pdf

  2. Neural Networks and Learning Machines

    https://cours.etsmtl.ca/sys843/REFS/Books/ebook_Haykin09.pdf

  3. Neural Network Design

    http://hagan.okstate.edu/NNDesign.pdf

  4. Machine Learning: An Algorithmic Perspective

    https://doc.lagout.org/science/Artificial%20Intelligence/Machine%20learning/Machine%20Learning_%20An%20Algorithmic%20Perspective%20%282nd%20ed.%29%20%5BMarsland%202014-10-08%5D.pdf

这么干的内容,出自极客时间专栏《人工智能基础课》。欢迎长按识别二维码订阅


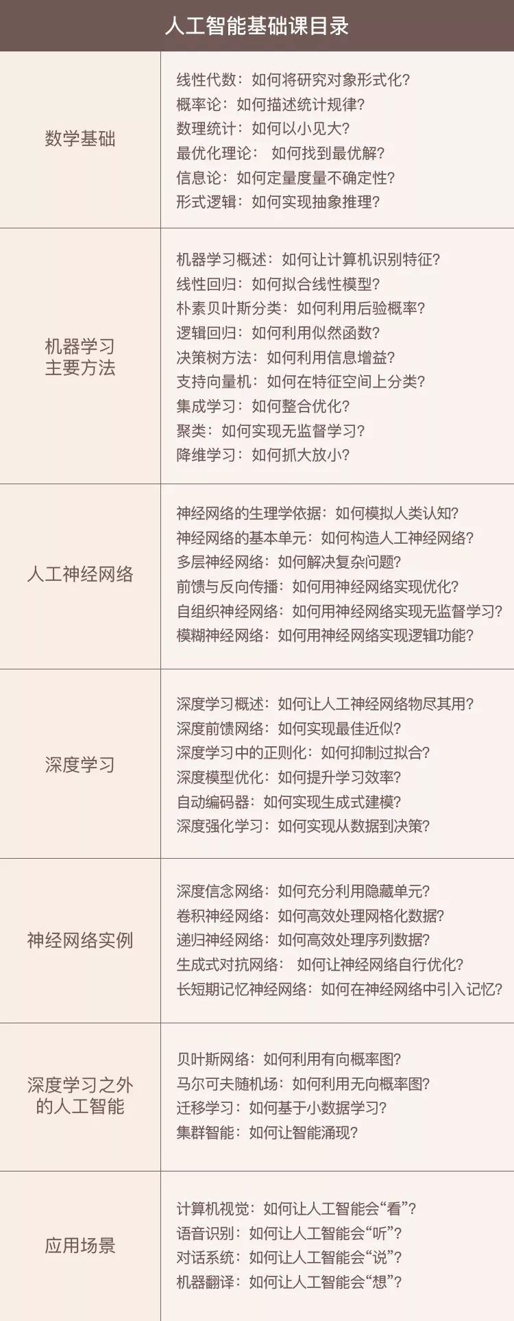
《人工智能基础课》专栏目录


点「阅读原文」,免费试读或订阅!

登录查看更多
13

相关内容

机器学习的一个分支,它基于试图使用包含复杂结构或由多重非线性变换构成的多个处理层对数据进行高层抽象的一系列算法。

知识荟萃

精品入门和进阶教程、论文和代码整理等

更多

查看相关VIP内容、论文、资讯等
【经典书】人工智能及机器学习导论,457页pdf
专知会员服务
168+阅读 · 2020年7月5日
【纽约大学】最新《离散数学》笔记,451页pdf
专知会员服务
131+阅读 · 2020年5月26日
【圣经书】《强化学习导论(2nd)》电子书与代码,548页pdf
专知会员服务
208+阅读 · 2020年5月22日
【Manning新书】现代Java实战,592页pdf
专知会员服务
101+阅读 · 2020年5月22日
【经典书】机器学习高斯过程,266页pdf
专知会员服务
200+阅读 · 2020年5月2日
机器学习速查手册,135页pdf
专知会员服务
345+阅读 · 2020年3月15日
【新书】Python编程基础,669页pdf
专知会员服务
197+阅读 · 2019年10月10日
独家 | 带你认识机器学习的的本质(附资料)
数据派THU
22+阅读 · 2019年3月13日
人工智能入门书单(附PDF链接)
AI前线
22+阅读 · 2018年8月2日
书单 | 深度学习修炼秘籍 (文末赠书)
七月在线实验室
18+阅读 · 2018年4月9日
荐书丨Python数据分析从入门到精通
程序人生
18+阅读 · 2018年3月31日
荐书丨深度学习入门之PyTorch
程序人生
18+阅读 · 2017年12月1日
史上最完整的人工智能书单大全,学习AI的请收藏好
人工智能学家
3+阅读 · 2017年11月23日
A Survey of Deep Learning for Scientific Discovery
Arxiv
29+阅读 · 2020年3月26日
Object Detection in 20 Years: A Survey
Arxiv
48+阅读 · 2019年5月13日
Arxiv
4+阅读 · 2018年5月4日
VIP会员
相关VIP内容
【经典书】人工智能及机器学习导论,457页pdf
专知会员服务
168+阅读 · 2020年7月5日
【纽约大学】最新《离散数学》笔记,451页pdf
专知会员服务
131+阅读 · 2020年5月26日
【圣经书】《强化学习导论(2nd)》电子书与代码,548页pdf
专知会员服务
208+阅读 · 2020年5月22日
【Manning新书】现代Java实战,592页pdf
专知会员服务
101+阅读 · 2020年5月22日
【经典书】机器学习高斯过程,266页pdf
专知会员服务
200+阅读 · 2020年5月2日
机器学习速查手册,135页pdf
专知会员服务
345+阅读 · 2020年3月15日
【新书】Python编程基础,669页pdf
专知会员服务
197+阅读 · 2019年10月10日
相关资讯
独家 | 带你认识机器学习的的本质(附资料)
数据派THU
22+阅读 · 2019年3月13日
人工智能入门书单(附PDF链接)
AI前线
22+阅读 · 2018年8月2日
书单 | 深度学习修炼秘籍 (文末赠书)
七月在线实验室
18+阅读 · 2018年4月9日
荐书丨Python数据分析从入门到精通
程序人生
18+阅读 · 2018年3月31日
荐书丨深度学习入门之PyTorch
程序人生
18+阅读 · 2017年12月1日
史上最完整的人工智能书单大全,学习AI的请收藏好
人工智能学家
3+阅读 · 2017年11月23日
Top
微信扫码咨询专知VIP会员