成为VIP会员查看完整内容
VIP会员码认证
首页
主题
发现
会员
服务
注册
·
登录
0
旷视申请赴港IPO:阿里蚂蚁金服持股近30%
2019 年 8 月 26 日
TechWeb
【TechWeb】8月26日,旷视科技正式向港交所提交上市申请, 根据招股书提供的信息,旷视科技将采用 AB股形式进行IPO , A类股份持有人每股可投10票,B类股份持有人每股可投一票,由高盛和摩根大通担任承销商。
旷视科技由印奇、唐文斌和杨沐于2011年10月8日创立,三位创始人本科均毕业于清华大学计算机科学实验班(也就是俗称的“姚班”),创始人团队平均年龄仅31岁。
旷视科技主营业务为向用户提供人工智能赋能的解决方案,覆盖个人物联网、城市物联网和供应链物联网领域,拥有人脸识别、物流机器人、智慧物流平台河图等人工智能产品。
2019年上半年,旷视科技营收9.49亿元,同比增长210.3%,获得4470万元政府补贴;
上半年亏损52亿元,调整净利润3270万元。
旷视科技IPO成功将成为国内人工智能企业第一股。
在招股书开章,旷视科技创始人印奇通过公开信表示:
投资旷视科技就是与技术信仰者通行.人工智能必将造福所有人。
这场技术革命势不可挡,也是人心所向。
业务情况
旷视科技当前业务主要为人工智能赋能的解决方案,包括个人物联网、城市物联网和供应链物联网 。
招股书显示,按2018年收入计算,旷视科技是中国最大的云端人脸识别身份验证解决方案供应商,占据逾60%的市场份额。
2018年在中国制造生产的配备身份验证功能的安卓智能手机中,超过70%使用了旷视科技基于人脸识别的设备解锁解决方案。
2018年旷视科技的城市物联网解决方案被应用于中国100多个城市。
截至2019年6月30日止六个月,旷视科技向国际手机厂商以及网约车公司提供个人物联网解决方案,还向中国境外十五个国家或地区的客户提供城市物联网解决方案。
旷视科技提供个人物联网解决方案,包括算法及软件,个人物联网解决方案包括以智能手机画质优化、多摄像头解决方案、FaceID手机解锁等四类方案与平台。
旷视科技提供城市物联网解决方案,包括算法、软件及人工智能赋能的传感器。
将城市空间数字化,让城市及社区更加安全和更有效率。
使政府机构加强公共安全,优化交通管理并改善城市资源规划。
智慧社区管理解决方案帮助企业提高 物业安全的同时改善住户及访客体验。
此外,旷视科技提供供应链物联网,包括算法、软件及人 工智能赋能的机器人。
以人工智能赋能机器人及传感器,让供应链更有效率。
智慧物流解决方案帮助物流公司和制造商有效部署及管理大型机器人网络,以支持复杂的仓储任务。
智慧零售解决方案使线下零售商能够通过分析顾客行为提高服务质量及优化销售计划。
收入和盈利表现:
今年上半年亏损52亿元
今年上半年经调整净利润3270万元 政府补贴4470万元
旷视科技2016年、2017年、2018年及2019年上半年的收入分别为人民币6780万元、人民币3.13亿元、人民币14.27亿元及人民币9.49亿元。
2016年至2018年的收入复合年增长率为358.8%。
2019年上半年与去年同期相比收入增长210.3%。
2016年、2017年、2018年及2019年上半年,旷视科技分别亏损人民币3.43亿元、人民币7.59亿元、人民币33.52亿元及人民币52亿元。
上半年亏损大幅扩大主要是由于旷视科技优先股的公允价值变动及持续的研发投资。
业绩期内,2016年、2017年、2018年及截至2019年6 月30日止六个月期间,旷视科技分别有0.3%、0.8%、2.7%及4.9%的收入来自中国境外市场。
值得注意的是,撇除旷视科技管理层认为不能反映经营表现的项目的影响,旷视科技于2018年的经调整净利润为人民币3220万元,而2016年及2017年的经调整净亏损分别为人民币9200万元及人民币1.42亿元。
截至2018年及2019年6月30日止六个月,经调整净亏损及经调整净利润分别为人民币1.37亿元及人民币3270万元。
旷视科技一直大力投资研发,研发开支自2016年的人民币7820万元增加至2017年的人民币2.05亿元,在2018年进一步增加至人民币6.13亿元,分别占2016年、2017年及2018年总收入的115.3%、65.6%及43.0%。
截至2019年6月30日止六个月研发开支为人民币4.68亿元,占该期间总收入的49.4%。
此外,2016年、2017年、2018 年及截至2019年6月30日止六个月期间旷视科技分别确认政府补贴人民币200万元、人民币6330万元、人民币9200万元及人民币4470万元为其他收入。
截至2019年6月30日止,旷视科技持有现金及现金等价物人民币13.82亿元。
股份及投票权安排:
阿里和蚂蚁金服持股近30%
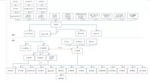
旷视科技将采用不同投票权架构,根据该架构,旷视科技公司股本将分为A类股份及B类股份。
对于提呈公司股东大会的任何决议案,A类股份持有人每股可投10票,B类股份持有人每股可投一票。
印奇将透过IG Trust实益拥有11,795,254股A类股份,唐文斌将透过Himalayan Trust实益拥有8,475,255股A类股份,杨沐将透过Youmu266 Trust实益拥有3,910,255股A类股份。
招股书显示,旷视科技经过9轮融资, IPO前,旷视科技的董事长兼CEO为印奇、CTO为唐文斌、杨沐为高级副总裁,三人占股分别为8.21%、5.9%、2.72%。
AI Mind持股5.57%,Machine Intelligence持股为6.19%。
阿里巴巴和蚂蚁金服、联想和创新工场等均是旷视科技股东,其中蚂蚁金服全资控股公司API (Hong Kong) Investment Limited持股15.08%,淘宝中国控股有限公司持股14.33%。
联想透过两家全资子公司间接合共持有旷视已发行在外股份的1.2%。
旷视科技招股书介绍,其与战略投资人阿里巴巴及蚂蚁金服建立了合作伙伴关系。
旷视科技的解决方案为阿里巴巴及蚂蚁金服的若干业务提供支持。
例如,旷视科技的智慧物流解决方案为亚洲最大的智能仓库之一提供技术支持,以服务阿里巴巴的天猫超市。
旷视科技身份验证解决方案允许蚂蚁金服旗下的信用评分服务供应商芝麻信用为其部分企业客户提供身份验证功能。
7位高管团队 平均年龄34岁
旷视科技董事会目前共有11名董事,包括四名执行董事、三名非执行董事及四名独立非执行董事。
此外旷视科技高管团队包括旷视科技的董事长兼CEO为印奇、CTO为唐文斌、杨沐为高级副总裁、王海桐为首席财务官、付英波为总裁、孙剑为首席科学家、曹志敏为高级副总裁。
7位高管的平均年龄34岁。
印奇,31岁, 旷视科技创始人、董事会主席兼首席执行官,于2010年7月毕业于清华大学计算机科学实验班,获得计算机科学学士学位,并于2013年5月自哥伦比亚大学获得计算机科学(计算机传感)硕士学位。
唐文斌,32岁,于2010年7月毕业于清华大学计算机科学实验班,获得计算机科学学士学位,并获得姚班奖学金,并于2013年7月获得清华大学计算机科学(知识工程组)硕士学位。于2010年3月至2010年11月在微软亚洲研究院担任实习研究员,于2008年7月至2009年9月在谷歌中国担任实习工程师。
杨沐,30岁,于2011年7月毕业于清华大学计算机科学实验班,获得计算机科学学 士学位,并于2016年6月获得清华大学工程学硕士学位。彼于2007年获得国际信息编程奥林匹克比赛金牌。
王海桐,35岁,于2018年1月1日加入旷视科技担任首席财务官。加入旷视科技前,曾于2005年7月至2007年8 月担任摩根士丹利分析师,以及于2007年9月至2017年12月担任高盛的多个职务(包括直接 投资部执行董事)。
付英波,35岁,于2016年10月1日加入旷视科技并获委任为总裁,主要负责领导本公司战略规划及合作、政府关系、产品工程体系建设、业务渠道建设、市场扩张及业务经营管理。
孙剑,42岁,于2016年7月18日加入旷视科技并获委任为首席科学家,主要负责领导核心算法的研发工作。孙剑自2003年7月 至2016年7月担任多个职位,包括微软研究院首席研究员。
曹志敏,33岁,于2012年9月1日加入旷视科技,当日起至2019年3月31日担任首席研究员,并于2019年4月1日获委任为高级副总裁。有逾9年研究人工智能及计算机视觉的经验,主要负责指导及管理核心产品及 应用程序(尤其是城市物联网解决方案)的研发。
亏损及贸易限制风险
在旷视科技招股书的“风险因素”章节多次提到公司的亏损风险,不应将任何过往季度或年度收入作为公司未来表现的指标,公司存在未必能实现并保持盈利的情况。
旷视科技自创立起已产生亏损。
2016年、2017年、2018年及截至2019年6月30日止六个月期间,旷视科技分别录得年度╱期间亏损人民币3.43亿元、人民币7.59亿元、人民币33.52亿元及人民币52亿元。
继续扩展业务及经营,预期我们的未来成本将增加。
此外,作为一家上市公司,我们预期将产生大量成本及开支。
倘我们未能录得充足收入及管理开支,我们日后或会继续产生重大亏损, 未必能实现并保持盈利。
旷视科技预期研发开支会持续增加,并提醒投资者开发活动本身具不确定性,将开发成果投入商业使用也将会面临实际困难,这也就意味着公司支出大额资金研发未必能创造相应利益。
此外,人工智能技术持续快速发展,一旦行业新技术使得旷视科技正在开发或预计日后开发的技术、技术基础设施或解决方案过时或缺乏吸引力,将限制公司收回相关产品开发成本的能力,导致旷视科技收入、盈利能力及市场占有率下降。
除了人工智能技术高投入及更新迭代带来的风险外,中美贸易战也可能给旷视科技带来潜在风险。
最近有多篇媒体报道,美国政府正考虑再将若干中国人工智能科技公司(包括旷视科技)列作经济及贸易限制的潜在目标,如限制采购美国商品、技术及软件以及限制从美国出口的或含有特定美国内容的外国制造商品、技术及软件。
倘旷视科技遭受任何上述经济及贸易限制,开发及提供解决方案的能力亦可能受到损害。
往期精彩文章回顾:
| 央视《新闻联播》正式入驻快手平台
|老实人做不得?教练微信工作群内“说错话”遭公司索赔46万元
| 支付宝App采用华为方舟编译器几乎秒开?支付宝回应:华为好棒,加油
登录查看更多
点赞并收藏
0
暂时没有读者
0
权益说明
本文档仅做收录索引使用,若发现您的权益受到侵害,请立即联系客服(微信: zhuanzhi02,邮箱:bd@zhuanzhi.ai),我们会尽快为您处理
相关内容
北京旷视科技有限公司
关注
2
北京旷视科技有限公司由印奇、唐文斌、杨沐三人2011年创办于北京市海淀区中关村, 致力于打造服务于各商业领域的AIoT操作系统,以及构建具备连接物联网设备能力的生态系统。 在北京、上海、深圳、成都、南京、杭州、武汉、宁波、青岛、徐州、美国西雅图等地设有研发中心和运营机构。 官方网站:
https://www.megvii.com/
【KDD2020-阿里】多视角部分多标记学习中的特征诱导流形消歧
专知会员服务
11+阅读 · 2020年7月4日
【德勤】新基建战略规划及投资新机会,16页pdf,新型基础建设投资机遇的初步解读
专知会员服务
98+阅读 · 2020年5月18日
【浙江大学】人脸反欺诈活体检测综述
专知会员服务
32+阅读 · 2020年4月15日
2019年人工智能发展白皮书,中国科学院大数据挖掘与知识管理重点实验室,附47页pdf
专知会员服务
162+阅读 · 2020年2月27日
【陆奇】数字化浪潮与创新机会,43页ppt,陆奇 奇绩创坛创始人、首席执行官
专知会员服务
30+阅读 · 2020年1月12日
【德勤】中国人工智能产业白皮书,68页pdf
专知会员服务
309+阅读 · 2019年12月23日
【大数据白皮书 2019】中国信息通信研究院
专知会员服务
138+阅读 · 2019年12月12日
国家工信安全中心发布《人工智能中国专利技术分析报告》,74页pdf,百度AI专利榜首
专知会员服务
124+阅读 · 2019年12月10日
清华大学张敏老师,个性化推荐的基础与趋势,145页ppt
专知会员服务
87+阅读 · 2019年11月27日
《全球人工智能发展白皮书》(2019版)发布,94页PDF,德勤科技编
专知会员服务
230+阅读 · 2019年11月8日
明略科技宣布完成20亿元D轮融资,CEO吴明辉要带领明略成为超级独角兽
黑智
3+阅读 · 2019年3月27日
Aibee完成A轮6000万美元融资 宣布前阿里达摩院朱胜火加盟
雷锋网
4+阅读 · 2018年11月27日
首发 | 蚂蚁金服副总裁芮雄文:首次公开两大终端核心风控技术
蚂蚁程序猿
8+阅读 · 2018年9月21日
专访旷视副总裁彭广平:旷视为何选择收购艾瑞思?
AI100
3+阅读 · 2018年8月28日
云知声完成1亿美元C轮融资,创下智能语音技术领域最大单笔融资记录 | 热点
镁客网
3+阅读 · 2018年5月11日
海康威视AI Cloud助力平安城市4.0建设
海康威视
7+阅读 · 2018年1月17日
阿里巴巴千万人民币投资魔点科技;永久出行获1亿元天使轮融资;…
i黑马
3+阅读 · 2018年1月7日
蚂蚁金服风控总监王黎强:智能风控助力新金融
数据猿
9+阅读 · 2017年10月29日
2017人工智能未来企业排行榜:BAT霸占前三,华为位居第四
全球创新论坛
7+阅读 · 2017年9月15日
2017人工智能创新公司50强出炉 旷视(Face++)上榜
Megvii旷视科技
3+阅读 · 2017年7月10日
SFA: Small Faces Attention Face Detector
Arxiv
4+阅读 · 2018年12月20日
Dynamic Graph Neural Networks
Arxiv
24+阅读 · 2018年10月24日
Auto-Context R-CNN
Arxiv
4+阅读 · 2018年7月8日
Viewpoint Estimation-Insights & Model
Arxiv
3+阅读 · 2018年7月3日
Ask No More: Deciding when to guess in referential visual dialogue
Arxiv
4+阅读 · 2018年6月12日
End-to-end learning of keypoint detector and descriptor for pose invariant 3D matching
Arxiv
8+阅读 · 2018年5月9日
Image Segmentation Using Subspace Representation and Sparse Decomposition
Arxiv
6+阅读 · 2018年4月6日
(FPT-)Approximation Algorithms for the Virtual Network Embedding Problem
Arxiv
4+阅读 · 2018年3月12日
Re-ID done right: towards good practices for person re-identification
Arxiv
14+阅读 · 2018年1月16日
Being Robust (in High Dimensions) Can Be Practical
Arxiv
3+阅读 · 2017年12月14日
VIP会员
自助开通(推荐)
客服开通
详情
相关主题
北京旷视科技有限公司
印奇
物联网
杨沐
唐文斌
蚂蚁金服
相关VIP内容
【KDD2020-阿里】多视角部分多标记学习中的特征诱导流形消歧
专知会员服务
11+阅读 · 2020年7月4日
【德勤】新基建战略规划及投资新机会,16页pdf,新型基础建设投资机遇的初步解读
专知会员服务
98+阅读 · 2020年5月18日
【浙江大学】人脸反欺诈活体检测综述
专知会员服务
32+阅读 · 2020年4月15日
2019年人工智能发展白皮书,中国科学院大数据挖掘与知识管理重点实验室,附47页pdf
专知会员服务
162+阅读 · 2020年2月27日
【陆奇】数字化浪潮与创新机会,43页ppt,陆奇 奇绩创坛创始人、首席执行官
专知会员服务
30+阅读 · 2020年1月12日
【德勤】中国人工智能产业白皮书,68页pdf
专知会员服务
309+阅读 · 2019年12月23日
【大数据白皮书 2019】中国信息通信研究院
专知会员服务
138+阅读 · 2019年12月12日
国家工信安全中心发布《人工智能中国专利技术分析报告》,74页pdf,百度AI专利榜首
专知会员服务
124+阅读 · 2019年12月10日
清华大学张敏老师,个性化推荐的基础与趋势,145页ppt
专知会员服务
87+阅读 · 2019年11月27日
《全球人工智能发展白皮书》(2019版)发布,94页PDF,德勤科技编
专知会员服务
230+阅读 · 2019年11月8日
热门VIP内容
开通专知VIP会员 享更多权益服务
《运用大语言模型支持空天防御系统工程项目》2025最新208页
《美空军转型:打造分布式空战力量以应对大国竞争》2025最新报告
消耗性无人机:认识战争演变中的技术特性与本质特征
《人体状态多模态推断·美陆军报告:风险环境下的认知追踪研究》2025最新100页
相关资讯
明略科技宣布完成20亿元D轮融资,CEO吴明辉要带领明略成为超级独角兽
黑智
3+阅读 · 2019年3月27日
Aibee完成A轮6000万美元融资 宣布前阿里达摩院朱胜火加盟
雷锋网
4+阅读 · 2018年11月27日
首发 | 蚂蚁金服副总裁芮雄文:首次公开两大终端核心风控技术
蚂蚁程序猿
8+阅读 · 2018年9月21日
专访旷视副总裁彭广平:旷视为何选择收购艾瑞思?
AI100
3+阅读 · 2018年8月28日
云知声完成1亿美元C轮融资,创下智能语音技术领域最大单笔融资记录 | 热点
镁客网
3+阅读 · 2018年5月11日
海康威视AI Cloud助力平安城市4.0建设
海康威视
7+阅读 · 2018年1月17日
阿里巴巴千万人民币投资魔点科技;永久出行获1亿元天使轮融资;…
i黑马
3+阅读 · 2018年1月7日
蚂蚁金服风控总监王黎强:智能风控助力新金融
数据猿
9+阅读 · 2017年10月29日
2017人工智能未来企业排行榜:BAT霸占前三,华为位居第四
全球创新论坛
7+阅读 · 2017年9月15日
2017人工智能创新公司50强出炉 旷视(Face++)上榜
Megvii旷视科技
3+阅读 · 2017年7月10日
相关论文
SFA: Small Faces Attention Face Detector
Arxiv
4+阅读 · 2018年12月20日
Dynamic Graph Neural Networks
Arxiv
24+阅读 · 2018年10月24日
Auto-Context R-CNN
Arxiv
4+阅读 · 2018年7月8日
Viewpoint Estimation-Insights & Model
Arxiv
3+阅读 · 2018年7月3日
Ask No More: Deciding when to guess in referential visual dialogue
Arxiv
4+阅读 · 2018年6月12日
End-to-end learning of keypoint detector and descriptor for pose invariant 3D matching
Arxiv
8+阅读 · 2018年5月9日
Image Segmentation Using Subspace Representation and Sparse Decomposition
Arxiv
6+阅读 · 2018年4月6日
(FPT-)Approximation Algorithms for the Virtual Network Embedding Problem
Arxiv
4+阅读 · 2018年3月12日
Re-ID done right: towards good practices for person re-identification
Arxiv
14+阅读 · 2018年1月16日
Being Robust (in High Dimensions) Can Be Practical
Arxiv
3+阅读 · 2017年12月14日
大家都在搜
PINN
事件相机
2025最新文献
扩散模型
人类控制
国防科技创新
突防
朱克爱德华兹家族
WOS
精排模型-从MLP到行为序列:DIN、DIEN、MIMN、SIM、DSIN
Top
提示
微信扫码
咨询专知VIP会员与技术项目合作
(加微信请备注: "专知")
微信扫码咨询专知VIP会员
Top