2019年技术趋势报告

2019 年 1 月 29 日 行业研究报告

提示点击上方"行业研究报告"关注本号。

行研君说

导语

2019科技趋势大致可分为科技元素,消费者以及市场三个部分。其中科技元素包括语音计算,机器人,5G技术,生物科技,区块链,人工智能;消费者主要关注的是数字化,隐私性,安全性。

PS:我们运营的备用号 行研资本(ID:report18)为很多老朋友提供了另一处空间,欢迎大家同时关注!


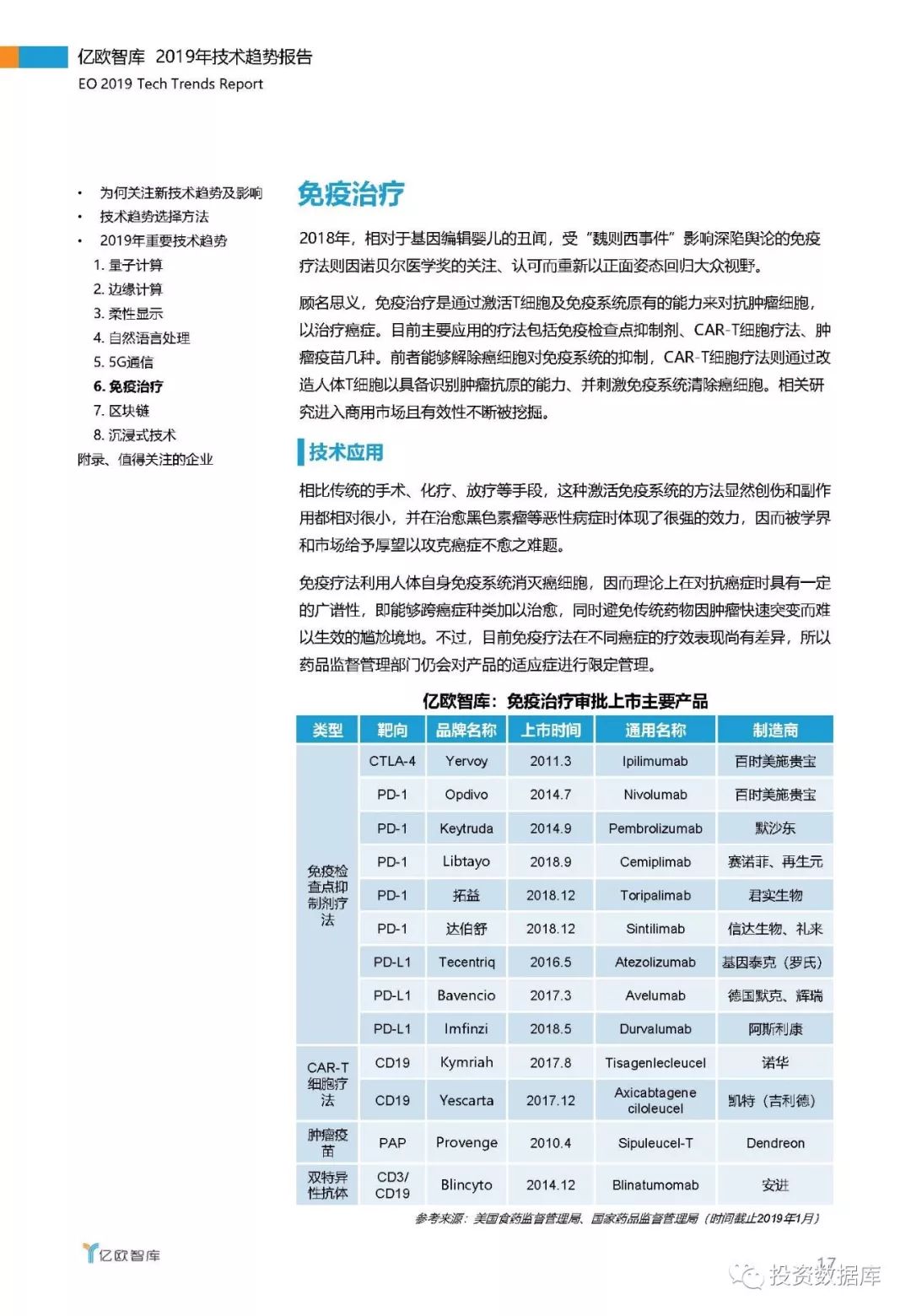
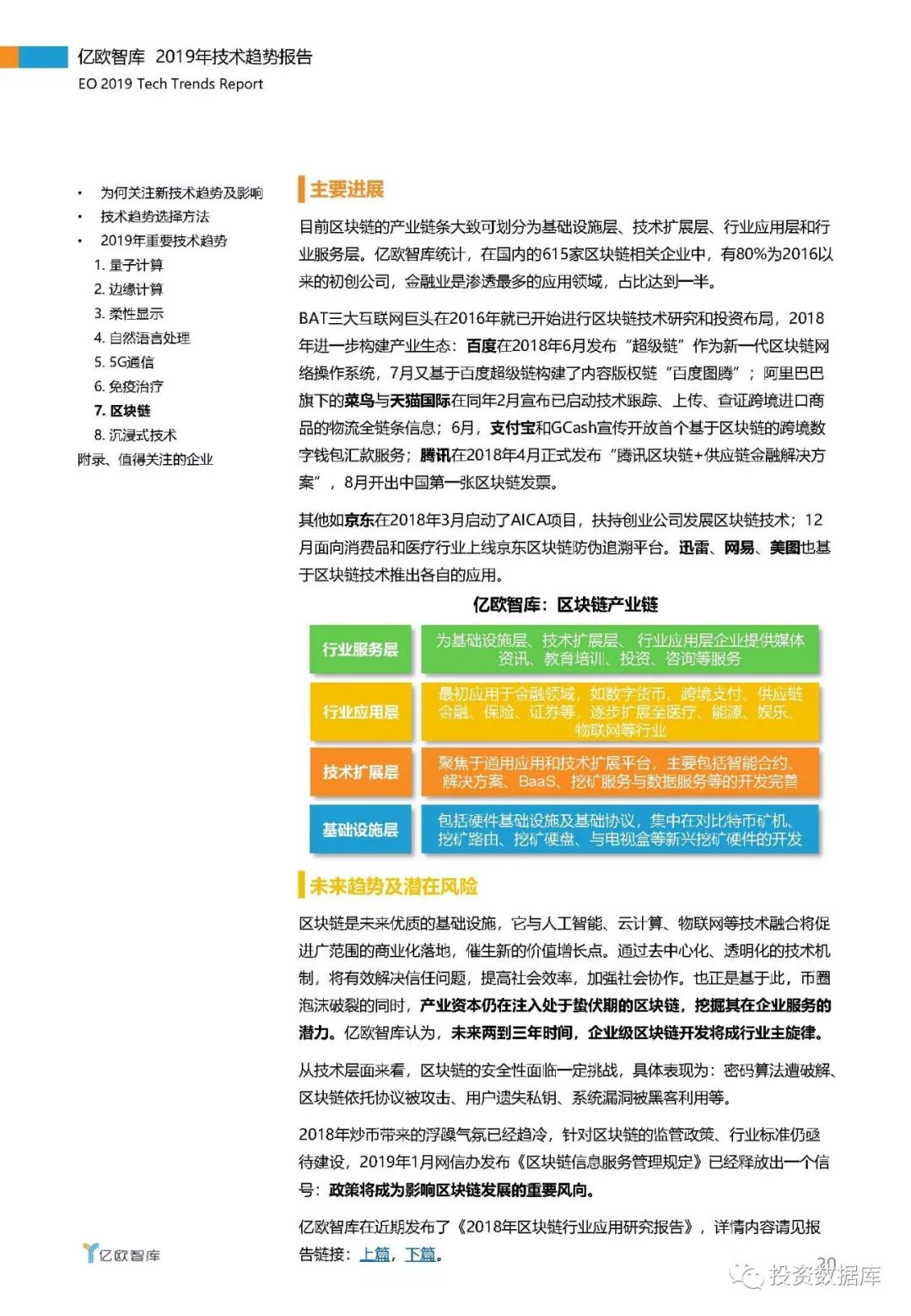
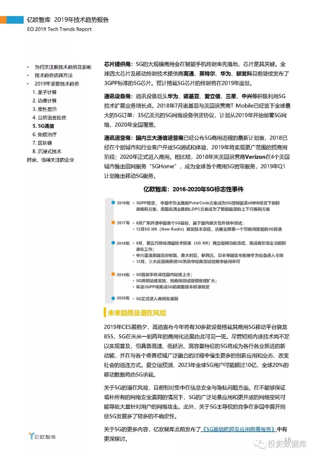
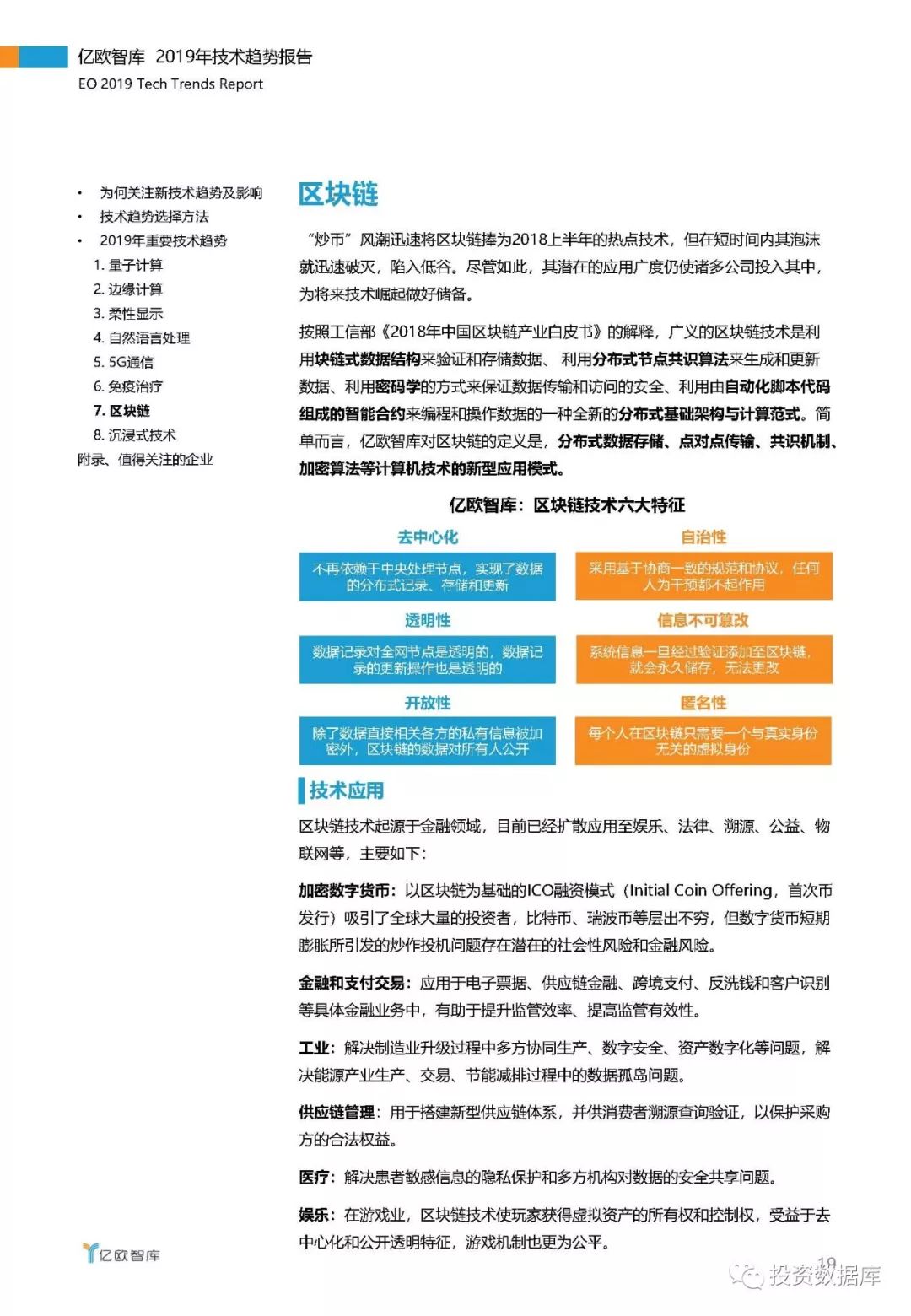
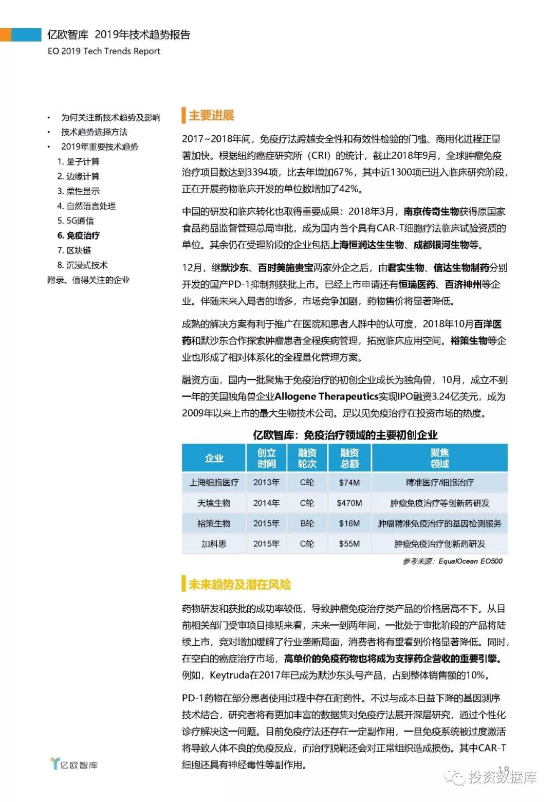
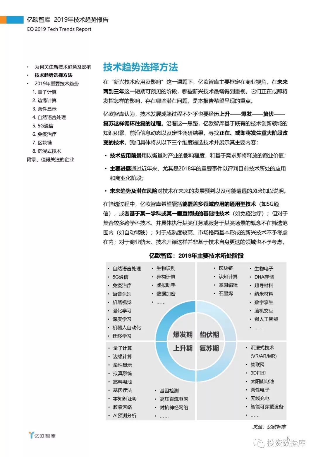
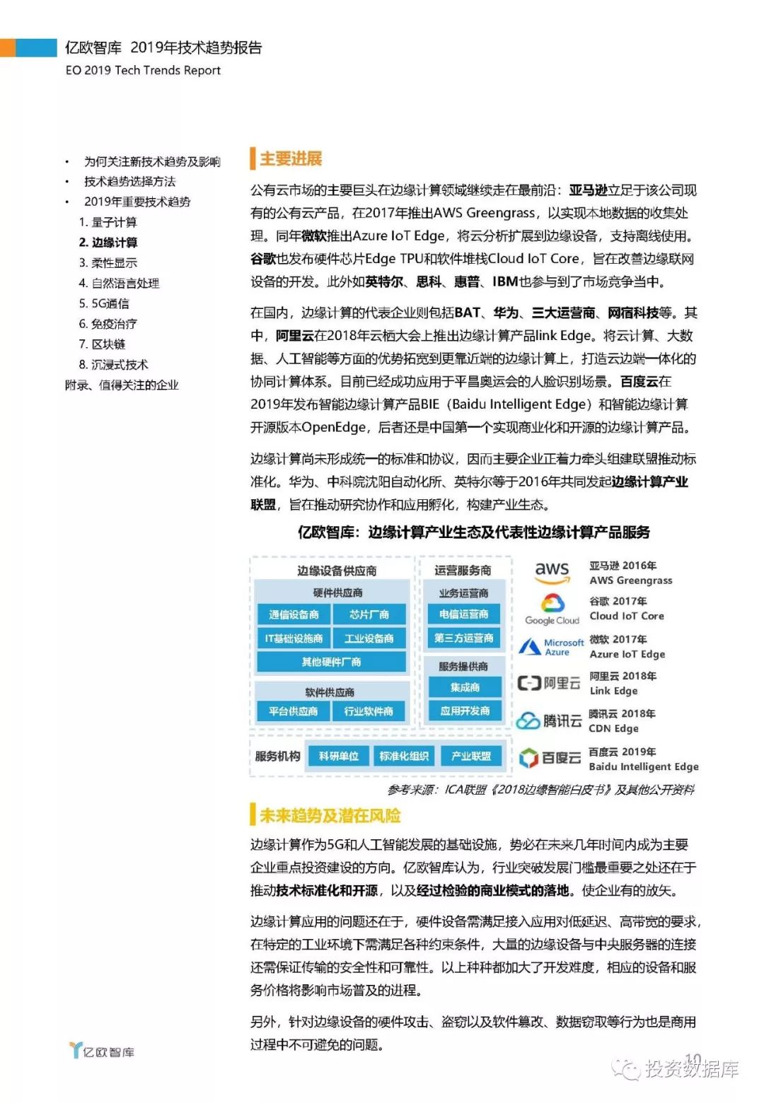
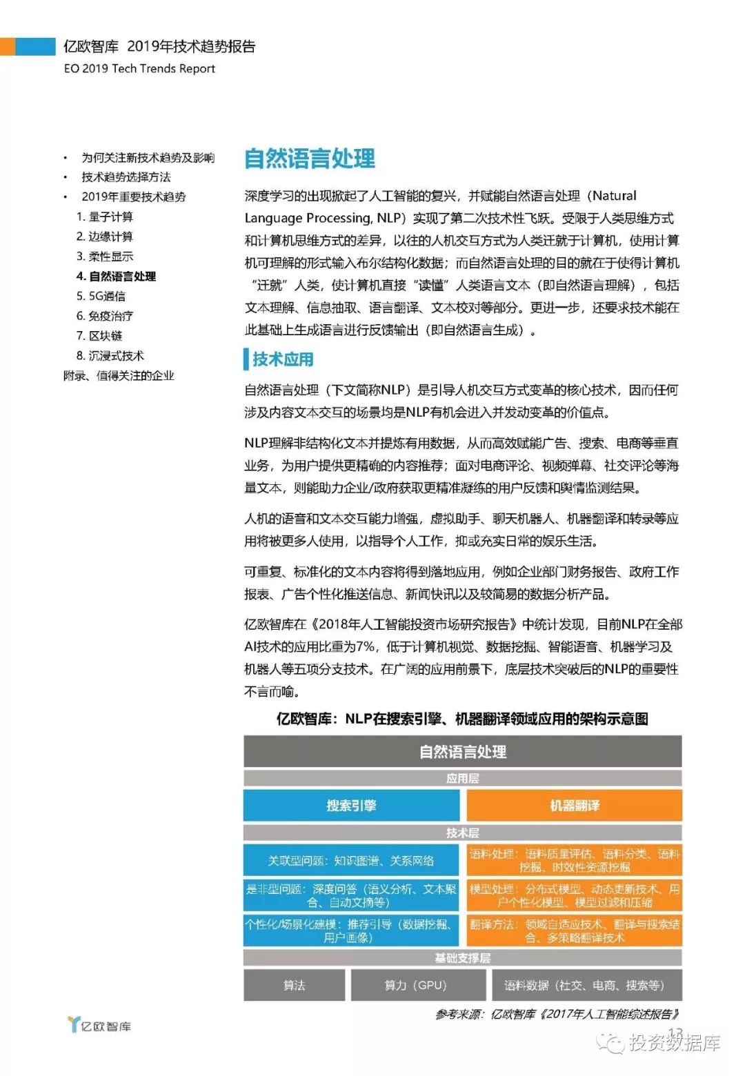
来源:亿欧智库





——END——


推荐阅读

《雄安新区》

《腾讯报告》

《小龙虾》

登录查看更多
0

相关内容

2020年中国《知识图谱》行业研究报告,45页ppt
专知会员服务
240+阅读 · 2020年4月18日
德勤:2020技术趋势报告,120页pdf
专知会员服务
192+阅读 · 2020年3月31日
阿里巴巴达摩院发布「2020十大科技趋势」
专知会员服务
108+阅读 · 2020年1月2日
报告 | 2020中国5G经济报告,100页pdf
专知会员服务
98+阅读 · 2019年12月29日
2019年人工智能行业现状与发展趋势报告,52页ppt
专知会员服务
124+阅读 · 2019年10月10日
2019年男性护肤消费趋势报告
行业研究报告
8+阅读 · 2019年9月30日
2019中国宠物医院发展报告
行业研究报告
12+阅读 · 2019年7月30日
2018-2019年互联网行业企业研究报告-字节跳动
行业研究报告
6+阅读 · 2019年7月8日
5G全产业链发展分析报告
行业研究报告
11+阅读 · 2019年6月7日
2019互联网医疗行业洞察
行业研究报告
8+阅读 · 2019年5月28日
2018年物业管理行业深度研究报告
行业研究报告
7+阅读 · 2019年5月17日
2019年中国运动健身行业发展趋势白皮书
行业研究报告
4+阅读 · 2019年4月25日
艾瑞咨询2019中国智慧城市发展报告,附PPT下载
智能交通技术
25+阅读 · 2019年4月18日
2018年边缘计算行业研究报告
行业研究报告
12+阅读 · 2019年4月15日
【行业报告】2018年中国人工智能行业研究报告
互联网金融
5+阅读 · 2018年4月7日
Knowledge Representation Learning: A Quantitative Review
Arxiv
9+阅读 · 2018年5月24日
VIP会员
相关VIP内容
相关资讯
2019年男性护肤消费趋势报告
行业研究报告
8+阅读 · 2019年9月30日
2019中国宠物医院发展报告
行业研究报告
12+阅读 · 2019年7月30日
2018-2019年互联网行业企业研究报告-字节跳动
行业研究报告
6+阅读 · 2019年7月8日
5G全产业链发展分析报告
行业研究报告
11+阅读 · 2019年6月7日
2019互联网医疗行业洞察
行业研究报告
8+阅读 · 2019年5月28日
2018年物业管理行业深度研究报告
行业研究报告
7+阅读 · 2019年5月17日
2019年中国运动健身行业发展趋势白皮书
行业研究报告
4+阅读 · 2019年4月25日
艾瑞咨询2019中国智慧城市发展报告,附PPT下载
智能交通技术
25+阅读 · 2019年4月18日
2018年边缘计算行业研究报告
行业研究报告
12+阅读 · 2019年4月15日
【行业报告】2018年中国人工智能行业研究报告
互联网金融
5+阅读 · 2018年4月7日
Top
微信扫码咨询专知VIP会员