神奇!晒太阳会刺激男性食欲并导致长胖,女性却不受影响

2022 年 7 月 15 日 学术头条

众所周知,男性和女性之间存在明显的差异,无论是从生理和思维,还是从健康和行为,两性之间都有着天壤之别。更加令人惊奇的是,男性和女性在晒太阳的反应上竟然也有区别。


2022 年 7 月 11 日,由以色列特拉维夫大学萨克勒医学院人类遗传学和生物化学系的 Carmit Levy 领衔的团队在 Nature Metabolism 上发表了题为 Food-seeking behavior is triggered by skin ultraviolet exposure in males 的研究性论文,发现紫外线(UV)辐射对男性和女性产生不同的影响,阳光暴露刺激了男性而不是女性的觅食行为,其机制是依赖于皮肤脂肪细胞的饥饿素(Ghrelin,一种刺激食物摄入的激素)的分泌


图片来源:参考资料 [1]


研究背景


晒太阳这事儿,可以说是一把双刃剑。过度晒太阳,可能会灼伤皮肤,严重甚至会造成皮肤癌。相反,适当晒晒太阳,可以补充维生素 D,增加肝脏代谢,保护器官免受肝细胞脂毒性和代谢疾病,而且可以防止心血管疾病和其他死亡原因。然而,男性和女性对 UV 辐射等环境因素的反应是否不同仍有待研究。


研究内容


与女性相比,日光照射增强了男性的能量摄入和代谢状况


一开始,研究者分析了一项针对约 3,000 人的为期 3 年的全国营养调查数据,发现男性的能量摄入随着季节变化,在夏季时最高;而女性则不会出现相应的变化。夏季正是太阳辐射最强的季节,因此他们猜测,会不会是紫外线照射影响了食欲?


为了进一步探索男性和女性对日光照射的反应差异,研究者让志愿者(5 名男性和 5 名女性;年龄 18-55 岁)在明亮的阳光下暴露约 25 分钟。对日照前后的血液样本进行了质谱分析,结果表明在阳光照射下,男性的脂质和类固醇代谢增强,而女性的则下降


图片来源:参考资料 [1]


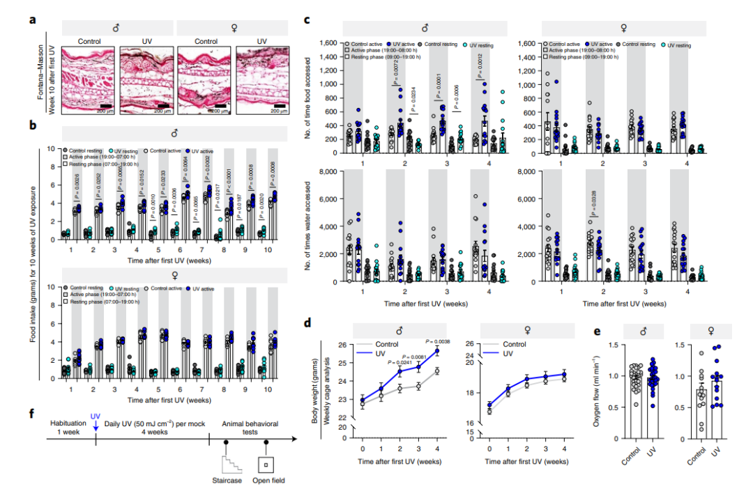
UVB 辐射会增强雄性的觅食行为


为了进一步研究 UVB 暴露对性别的不同影响,研究者将小鼠(雌雄各 12 只)暴露在每天的 UVB 辐射(50mJ/cm2)下 10 周,大约等于夏季在佛罗里达州正午阳光下照射 20~30 分钟。结果显示暴露于 UVB 的雄性小鼠表现出增加的食物摄入量,并且更有动力去寻找食物;而雌性小鼠不受影响


图片来源:参考资料 [1]


UVB 辐射诱导皮肤脂肪细胞中饥饿素的产生和分泌


研究者对暴露于 UVB 小鼠血浆进一步分析,发现雄性中 ghrelin 的水平显著增加,无论是其总形式还是活性形式(酰基 ghrelin),但在雌性小鼠中则没有增加


胃是 ghrelin 的主要来源,此前也有研究报道皮下组织中的白色脂肪参与觅食行为的调节,因此研究者进一步探索了 UVB 暴露时食欲相关激素的潜在生产者是胃还是皮肤组织。


结果有些出乎意料,UVB 辐射诱导下雄性 ghrelin 分泌并非来源于胃部,而是来源于皮肤脂肪组织。UVB 辐射诱导雄性皮肤脂肪细胞产生和分泌 ghrelin,并且 ghrelin 介导 UVB 对雄性小鼠的觅食行为


图片来源:参考资料 [1]


p53 调节 UVB 诱导的饥饿素表达


后续研究进一步表明 UVB 辐射上调了皮肤(表皮、真皮和皮下组织)中的 p53(一种通过调节许多靶基因抑制肿瘤生长的转录因子),从而激活了 ghrelin 启动子。这些结果在皮肤脂肪细胞特异性敲除 p53 小鼠(p53-cKO)上得到了证实。p53-cKO 雄性小鼠在暴露于 UVB 时没有吃得更多,也没有动力寻找食物。


事实上,先前已经证明脂肪组织中的 p53 表达与胰岛素抵抗的发展和促炎细胞因子的产生增加有关,但它与 ghrelin 产生的相关性是一个有趣的新发现,仍需要进一步探索。


图片来源:参考资料 [1]


那为什么女性在日光照射后不会以与男性相似的方式受到影响呢?


研究者发现雌激素阻断了 ghrelin 的 p53 转录激活。因此,当低水平雌激素的去卵巢雌性小鼠在暴露于 UVB 时,会与雄性一样表现出食欲增加。


太阳辐射提高人类男性食欲和饥饿素水平


为了进一步了解暴露在太阳辐射下如何改变人类的食欲,研究人员对在阳光下曝晒约 25 分钟的志愿者(13 名男性和 14 名女性)进行询问和血液样本分析。结果发现,与正常饥饿水平相比,男性明显感到更饿,而女性报告的饥饿水平没有显著差异


此外,与实验前一天相比,暴露于 UVB 的男性的总饥饿素水平和饥饿素的活性形式均显著增加。在阳光照射之前,女性的饥饿素水平高于男性,但在太阳照射后,女性的饥饿素水平没有变化,男性饥饿素水平显著升高。


总结


这项令人兴奋的研究表明,太阳照射通过皮肤脂肪细胞中 p53 依赖性的 ghrelin 激活,增强了男性的觅食行为。在女性中,这种机制在雌性激素的作用下被打断,从而解释了两性为何会在太阳照射下表现出不同的食欲变化。


图片来源:参考资料 [2]


这项工作将皮肤脂肪确定为通过暴露于阳光照射下进食行为的潜在介质,从而可能在原有的能量平衡公式基础上,考虑一种新的脂肪组织亚型的作用。在相关的观点文章中,Carlos Dieguez Ruben Nogueiras强调,「这项工作肯定会为进一步研究皮肤在能量和代谢稳态中的作用铺平道路,并可能为内分泌相关疾病带来基于性别的治疗方式」。


参考文献:

[1] Shivang Parikh et al. Food-seeking behavior is triggered by skin ultraviolet exposure in males. Nat. Metab. https://doi.org/10.1038/s42255-022-00587-9

[2] Carlos Dieguez, Ruben Nogueiras. Sun exposure stimulates appetite in males. News&Review. https://doi.org/10.1038/s42255-022-00592-y.


点这里关注我,记得标星👇
#本期科普#

登录查看更多
0

相关内容

兵棋推演的智能决策技术与挑战
专知会员服务
227+阅读 · 2022年7月5日
【ICML2022】深度神经网络中的特征学习与信号传播
专知会员服务
26+阅读 · 2022年6月2日
兵棋推演的智能决策技术与挑战(自动化学报)
专知会员服务
91+阅读 · 2022年4月24日
AAAI2022-无需蒸馏信号的对比学习小模型训练效能研究
专知会员服务
17+阅读 · 2021年12月23日
专知会员服务
34+阅读 · 2021年10月11日
专知会员服务
15+阅读 · 2021年9月23日
脱光衣服待着就能减肥,当真有这好事?
量子位
0+阅读 · 2022年8月4日
国家自然科学基金
0+阅读 · 2014年12月31日
国家自然科学基金
0+阅读 · 2013年12月31日
国家自然科学基金
0+阅读 · 2013年12月31日
国家自然科学基金
0+阅读 · 2013年12月31日
国家自然科学基金
0+阅读 · 2013年12月31日
国家自然科学基金
0+阅读 · 2013年12月31日
国家自然科学基金
0+阅读 · 2012年12月31日
VIP会员
相关基金
国家自然科学基金
0+阅读 · 2014年12月31日
国家自然科学基金
0+阅读 · 2013年12月31日
国家自然科学基金
0+阅读 · 2013年12月31日
国家自然科学基金
0+阅读 · 2013年12月31日
国家自然科学基金
0+阅读 · 2013年12月31日
国家自然科学基金
0+阅读 · 2013年12月31日
国家自然科学基金
0+阅读 · 2012年12月31日
Top
微信扫码咨询专知VIP会员