最新《区块链赋能“碳达峰碳中和”白皮书》 ,41页pdf

2022 年 3 月 26 日 专知

来源“中国移动研究院”

中移动研究院等发布《区块链赋能“碳达峰碳中和”》白皮书,系统阐述了区块链在国家双碳战略中的关键赋能作用,就顶层设计、产业生态、技术方案、行业实践等进行全面分析,向社会各界发出共同推动双碳数智治理的倡议。该白皮书由中国移动研究院、中国质量认证中心、中化创新(北京)科技研究院、中国信息通信研究院、深圳壹账通智能科技有限公司、中国移动北京公司、中国远洋海运集团、中国移动紫金(江苏)创新研究院、四川长虹电子、网络通信与安全紫金山实验室、北京国星基金管理有限公司等联合编著。


“碳达峰碳中和”,可简称“双碳”,是党和国家高瞻远瞩的战略部署,已经连续两年写入中央政府工作报告。“碳达峰碳中和”不仅体现大国担当、协同应对全球气候变化的要求,更是为国家民族利益的长远考虑。而区块链作为新型信息处理技术,在信任建立、价值表示和信任传递方面有不可取代的优势,目前已经在跨行业协作、社会经济发展中展现出其价值和生命力。本白皮书聚焦讨论区块链在碳达峰碳中和治理过程中的重要作用,特别是基于区块链纠正碳排放活动的负外部性。基于区块链构建广泛、有效、具有公信力的基础设施和治理体系,服务于碳减排、碳交易、碳监管等多种场景。“碳达峰碳中和”,简称“双碳”。“碳达峰”是指二氧化碳排放量达到峰 值,“碳中和”是指通过产业结构调整和能源体系优化,调控二氧化碳排放总量, 最终实现二氧化碳在人类社会与自然环境内的产销平衡。由二氧化碳等温室气体排放引起的全球气候变化已经成为本世纪人类面临 的最大挑战之一。在《巴黎协议》的框架下,到本世纪中叶实现碳中和是全球应 对气候变化的最根本的举措。根据世界银行统计,我国自 2005 年起始终保持碳排放量世界第一大国,2020 年我国碳排放量约占全球 30%。2020 年 9 月 22 日,中国国家主席习近平在第七 十五届联合国大会一般性辩论上宣布,中国将提高国家自主贡献力度,采取更加 有力的政策和措施,二氧化碳排放力争于 2030 年前达到峰值,努力争取 2060 年前实现碳中和,即所谓“双碳”目标或“30•60”目标。我国的这一承诺是全 球应对气候变化进程中的一项有里程碑意义的事件,也开启了我国以碳中和目标 驱动整个能源系统、经济系统和科技创新系统全面向绿色转型的新时代。在达成 “双碳”目标的过程中将面临艰巨挑战,同时也会迎来科技创新、能源优化和经 济转型的重大机遇。

白皮书




“碳达峰碳中和”,简称“双碳”。“碳达峰”是指二氧化碳排放量达到峰 值,“碳中和”是指通过产业结构调整和能源体系优化,调控二氧化碳排放总量, 最终实现二氧化碳在人类社会与自然环境内的产销平衡。由二氧化碳等温室气体排放引起的全球气候变化已经成为本世纪人类面临 的最大挑战之一。在《巴黎协议》的框架下,到本世纪中叶实现碳中和是全球应 对气候变化的最根本的举措。根据世界银行统计,我国自 2005 年起始终保持碳排放量世界第一大国,2020 年我国碳排放量约占全球 30%。2020 年 9 月 22 日,中国国家主席习近平在第七 十五届联合国大会一般性辩论上宣布,中国将提高国家自主贡献力度,采取更加 有力的政策和措施,二氧化碳排放力争于 2030 年前达到峰值,努力争取 2060 年前实现碳中和,即所谓“双碳”目标或“30•60”目标。我国的这一承诺是全 球应对气候变化进程中的一项有里程碑意义的事件,也开启了我国以碳中和目标 驱动整个能源系统、经济系统和科技创新系统全面向绿色转型的新时代。在达成 “双碳”目标的过程中将面临艰巨挑战,同时也会迎来科技创新、能源优化和经 济转型的重大机遇。




专知便捷查看

便捷下载,请关注专知公众号(点击上方蓝色专知关注)

  • 后台回复“BC41” 就可以获取区块链赋能“碳达峰碳中和”白皮书 ,41页pdf》专知下载链接

请扫码加入专知人工智能群(长按二维码),或者加专知小助手微信(zhuanzhi02),加入专知主题群(请备注主题类型:AI、NLP、CV、 KG、论文等)交流~

专知,专业可信的人工智能知识分发 ,让认知协作更快更好!欢迎注册登录专知www.zhuanzhi.ai,获取70000+AI主题干货知识资料!
欢迎微信扫一扫加入专知人工智能知识星球群,获取最新AI专业干货知识教程资料和与专家交流咨询
点击“ 阅读原文 ”,了解使用 专知 ,查看获取70000+AI主题知识资源
登录查看更多
4

相关内容

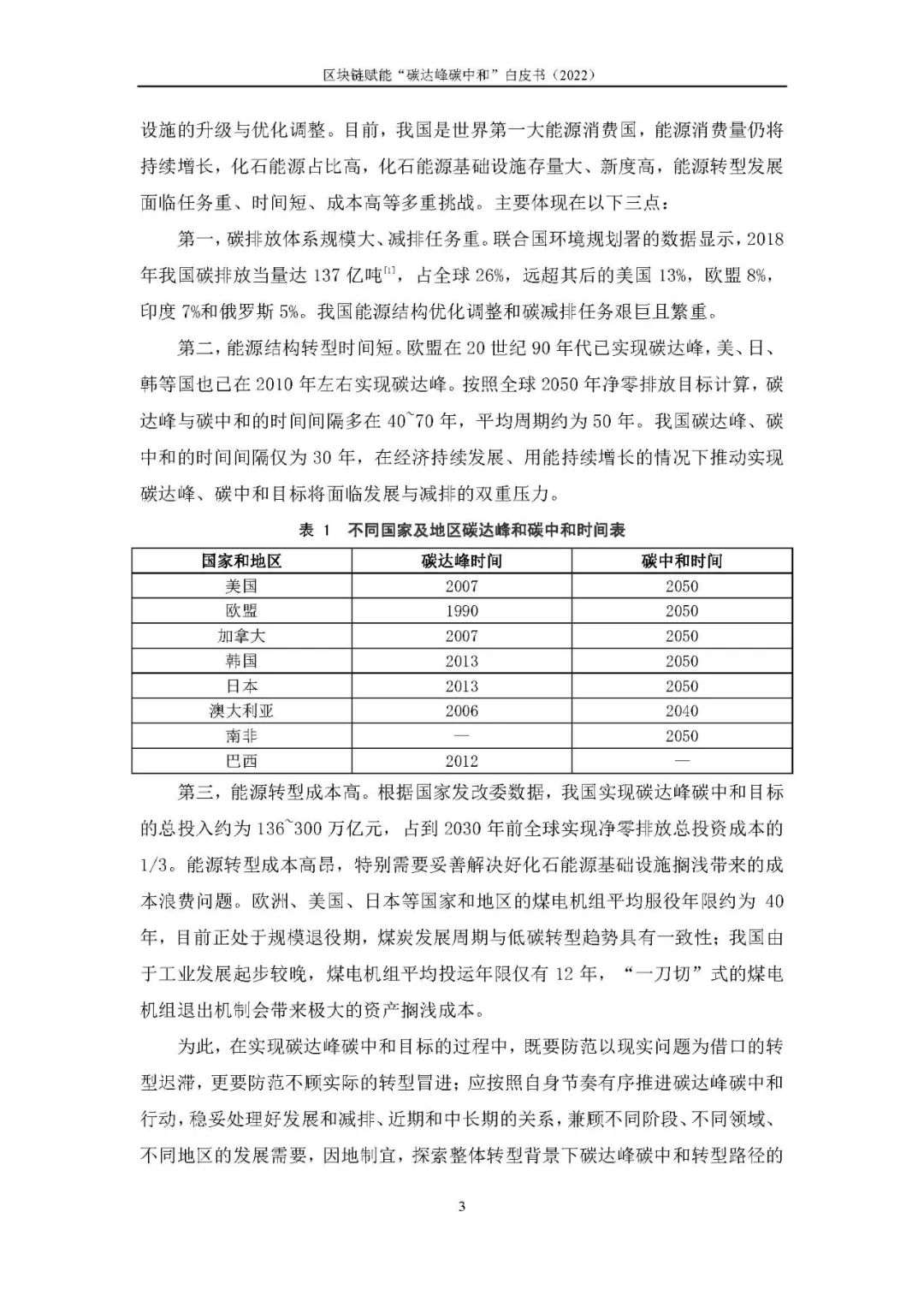
碳达峰(peak carbon dioxide emissions)就是指在某一个时点,二氧化碳的排放不再增长达到峰值,之后逐步回落。碳达峰是二氧化碳排放量由增转降的历史拐点,标志着碳排放与经济发展实现脱钩,达峰目标包括达峰年份和峰值 。 碳达峰与碳中和一起,简称“双碳” 。中国承诺在2030年前,二氧化碳的排放不再增长,达到峰值之后再慢慢减下去。 2021年7月16日,中国碳排放权交易市场启动上线交易 。10月26日,国务院印发《2030年前碳达峰行动方案》。
区块链赋能“碳达峰碳中和”白皮书 ,41页pdf
专知会员服务
40+阅读 · 2022年3月26日
中国能源体系 碳中和路线图,254页pdf
专知会员服务
78+阅读 · 2022年3月23日
全球能源转型-2050路线白皮书,52页pdf
专知会员服务
64+阅读 · 2022年3月1日
全球能源转型及零碳发展白皮书
专知会员服务
42+阅读 · 2022年3月1日
车联网白皮书,44页pdf
专知会员服务
80+阅读 · 2022年1月3日
报告 |《数字碳中和白皮书》(附下载)
专知会员服务
91+阅读 · 2021年12月31日
专知会员服务
46+阅读 · 2021年6月26日
专知会员服务
57+阅读 · 2021年6月9日
中国能源体系碳中和路线图,254页pdf
专知
1+阅读 · 2022年3月24日
零碳智慧园区白皮书(2022),66页pdf
专知
9+阅读 · 2022年2月17日
全球数字产业战略与政策观察,38页pdf
专知
1+阅读 · 2022年2月2日
车联网白皮书,44页pdf
专知
2+阅读 · 2022年1月3日
报告 |《数字碳中和白皮书》(附下载)
专知
3+阅读 · 2021年12月31日
国家自然科学基金
0+阅读 · 2015年12月31日
国家自然科学基金
4+阅读 · 2014年12月31日
国家自然科学基金
3+阅读 · 2013年12月31日
国家自然科学基金
0+阅读 · 2012年12月31日
国家自然科学基金
3+阅读 · 2012年12月31日
国家自然科学基金
3+阅读 · 2012年12月31日
国家自然科学基金
2+阅读 · 2011年12月31日
国家自然科学基金
0+阅读 · 2011年12月31日
国家自然科学基金
9+阅读 · 2011年12月31日
国家自然科学基金
7+阅读 · 2011年9月30日
Arxiv
0+阅读 · 2022年4月17日
Interpretable CNNs for Object Classification
Arxiv
20+阅读 · 2020年3月12日
Arxiv
21+阅读 · 2019年8月21日
Arxiv
22+阅读 · 2018年2月14日
VIP会员
相关VIP内容
区块链赋能“碳达峰碳中和”白皮书 ,41页pdf
专知会员服务
40+阅读 · 2022年3月26日
中国能源体系 碳中和路线图,254页pdf
专知会员服务
78+阅读 · 2022年3月23日
全球能源转型-2050路线白皮书,52页pdf
专知会员服务
64+阅读 · 2022年3月1日
全球能源转型及零碳发展白皮书
专知会员服务
42+阅读 · 2022年3月1日
车联网白皮书,44页pdf
专知会员服务
80+阅读 · 2022年1月3日
报告 |《数字碳中和白皮书》(附下载)
专知会员服务
91+阅读 · 2021年12月31日
专知会员服务
46+阅读 · 2021年6月26日
专知会员服务
57+阅读 · 2021年6月9日
相关基金
国家自然科学基金
0+阅读 · 2015年12月31日
国家自然科学基金
4+阅读 · 2014年12月31日
国家自然科学基金
3+阅读 · 2013年12月31日
国家自然科学基金
0+阅读 · 2012年12月31日
国家自然科学基金
3+阅读 · 2012年12月31日
国家自然科学基金
3+阅读 · 2012年12月31日
国家自然科学基金
2+阅读 · 2011年12月31日
国家自然科学基金
0+阅读 · 2011年12月31日
国家自然科学基金
9+阅读 · 2011年12月31日
国家自然科学基金
7+阅读 · 2011年9月30日
Top
微信扫码咨询专知VIP会员