市场规模达4000亿!电商行业又一新风口,产品经理要如何入局?

2022 年 7 月 17 日 人人都是产品经理

继以抖音、快手为首的直播电商引爆行业后,电商领域又迎来了新的风口——二手电商。


各大巨头也已纷纷出手,抢先布局这一赛道——淘宝二手频道分拆出独立的闲鱼;腾讯和58集团将58二手频道升级为转转;京东将拍拍升级为拍拍严选,并与爱回收合并;紧接又推出“鲸置”二手电商平台;抖音商城也新上线“二手好物”频道……


阿里更是宣称,闲鱼将成长为继淘宝天猫之后,阿里巴巴旗下的第三个万亿级平台。



并且据国家统计局数据,2021年中国网上零售额达10.8万亿元,同比增长12.0%。而据网经社报告,2021年中国二手电商交易规模达到4000亿元,同比增长29.29%,增速是整个电商大盘的2.5倍;预计2025年更将达到万亿规模。


与此同时,全球二手电商的平均渗透率是20%,而国内市场整体渗透率不足8%,发展空间不言而喻。



无论是闲鱼等综合性二手电商,还是爱回收等垂直平台都获得了快速发展,也引得资本和市场的持续关注。


数据显示,2021年二手电商融资总金额达58.1亿元,比2020年的11.8亿元上升392.37%,翻了近4倍



庞大且高增速的交易规模背后,离不开强大而稳定的电商产品体系,来确保整个过程可以正常的交易和流转。


而一个完善的电商产品体系,包括了商品、库存、促销、用户、订单、支付、售后等多个相互关联的子系统;而且具备稳定、模块化、低耦合、可拓展等特点。


其中各个模块也存在大量的交互。比如前端简单的一次下单操作,后台都需要经过很多条件校验,以及多系统间的信息流转。



不仅如此,对于互联网公司来说,大多数都以电商变现作为主要获利方式。因此梳理清楚电商各系统间的关系与交互,包括在不同的交易履约流程中,各个模块如何参与、数据如何流转,也都直接影响着公司的业务发展。


因此也越来越多企业认识到一个好的电商体系是公司快速增长的底层基石。


因此,既懂电商底层处理逻辑,又能打通各个模块,结合实际业务进行流程再造能力的产品经理在人才市场上是非常稀缺的,在各大招聘网站上也能看到具备这类能力的产品经理薪资居高不下。



但是电商体系对于不同的业务来看又不完全一样,不仅看起来复杂多变,而且学习的难度很高。在我们的用户调研中,也发现很多想从事或正在从事电商相关产品设计的同学,都会遇到这几大问题:


◎ 缺乏全局视角和系统方法论:电商系统非常复杂,日常项目多是负责某个单点模块,但跟其他模块的数据交互和耦合性又极高,设计难度大。而这也限制了我们从模块到产品、再到产品线的能力跃迁


◎ 行业参考基本不可行:电商产品除了外显的交易路径,更核心的系统逻辑与交互都是面向企业内部,难以从外部进行推敲。很多野路子电商产品经理,也因此难以走上行业正轨。


◎ 外部资料稀缺有同学可能说没有竞品参考,总有书有文章能够学习;但在课程打磨的过程中我们翻遍了整个网络,真正靠谱、系统、而且可落地的资料真的非常稀缺。


◎ 自学难度大:不论是从电商系统的复杂性,还是参考资料的稀缺性,对于有意自学的同学而言也几乎是无路可循。


为了帮助大家系统掌握电商产品设计能力,并且能胜任此后2-3年的工作,人人都是产品经理旗下的起点课堂联合原京东/天猫产品经理、《电商产品经理》作者@王伟,以及前Thaifintech产品总监、 《电商产品经理宝典》作者@刘志远,耗时2年,打造了《电商产品经理精进计划》


课程将从实战出发,通过 1 套电商体系课、48 场专项直播,8 次实操作业、1 个实战项目,365 天导师带教,帮助大家完善电商产品知识体系



 特别提醒 


业内仅有的电商产品体系课,

系统掌握规范电商产品能力体系

+

作业实战训练落地能力

+

一套可复制、可落地的产品设计方案


课程原定价 2999 元,

日常优惠 1999 元,

人人粉丝报名,

还可再享 100 元粉丝优惠,

券后仅需 1899 元!

名额仅限 10 人!先到先得!

▼扫码咨询领券报名▼


- 这门课程究竟厉害在哪 -


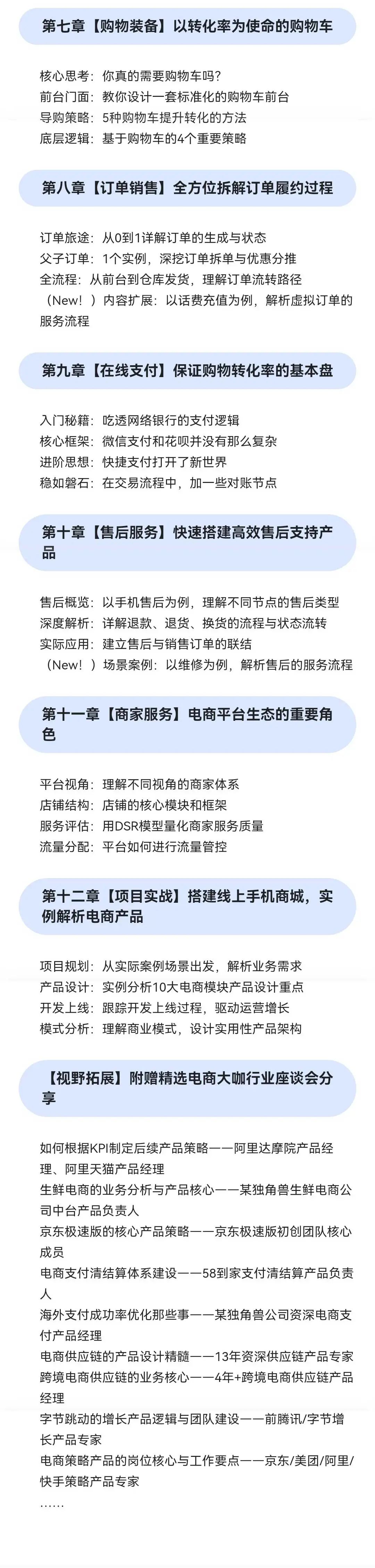
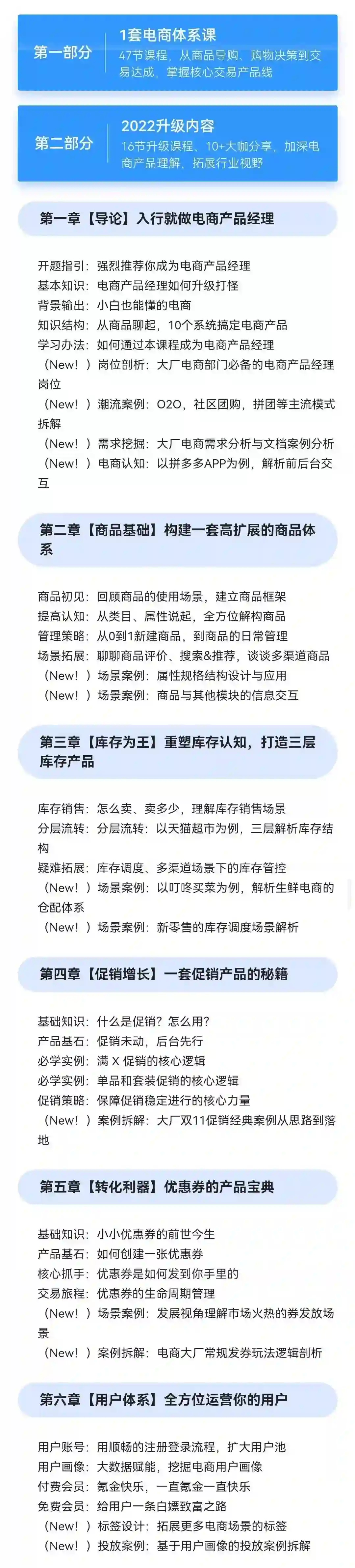
 理由一:10大核心模块,补齐电商产品能力框架 


(1)行业通用的10大核心模块,建立完整知识体系


课程从市面上数十上百个的电商系统中,抽离总结出了 10 个最核心的模块,构建了一套大小厂都通用的电商能力模型,从最底层解构电商产品全链路的逻辑和流程。



▲电商10大核心系统模块

▲电商产品基础体系架构


所有模式的电商产品,都是基础架构上的“业务包装”。课程将带我们系统掌握通用的前后台底层架构,未来在面对具体场景时就能游刃有余。


除了在每个知识点下的案例融合讲解外,课程最后通过完整实战案例串联讲解,以便快速上手并达成工作成果。


话不多说,我相信接下来的课程大纲会让你有更直观的感受:



(2)兼具顶层设计与细节逻辑,形成完整知识闭环


很多时候我们学习都是纸上谈兵。一旦实操时就容易陷入到细节困境中,比如属性与类目逻辑、优惠分摊逻辑、订单拆单逻辑等等。


课程将会兼具顶层的逻辑设计和具体可实操的细节逻辑。以购物车产品为例,老师将从顶层设计、基础实操、产品升级、底层逻辑四个方面进行拆解。


  1. 首先从源头上阐述购物车的根本价值,教我们如何判断是否需要购物车;如果需要,要做到什么程度,才是真正恰到好处,避免资源浪费。这也是多电商产品前的底层思考。


  2. 其次,讲解行业标准可复用的购物车SOP流程,包括具体的业务思考与产品逻辑,如购物车的用户登录和非登录的数据问题、库存的获取逻辑等难以感知到的业务逻辑。

  3. 再次,阐述如何通过购物车提升转化率。包括凑单、优惠券、加价购等功能如何设计,如何制定优先级等等,课程都给出了可实操的具体方案。


  4. 最后,详解购物车背后的底层逻辑,包括商品叠加优惠后的计算逻辑,购物车内商品信息、店铺信息、库存信息等查询逻辑,购物车等勾选记忆逻辑,与其他系统模块的边界与关联等等。


这样的课程框架,也会贯穿到整个课程体系中,帮大家形成自己的电商产品知识闭环。



 理由二:2位电商产品总监/专家,多年实战经验倾囊相授 


在介绍授课导师前,也有必要跟大家讲讲我们是基于什么样的规则挑选课程老师的。


能够帮助同学解决不同类型/不同体量的电商产品难题的老师,一定是有丰富的产品经验,且有各类型项目成功操盘经历的。


老师既要有大公司产品团队/产品体系的搭建经验,也要有创业公司从0到1的经验。


最终确保课程知识点都是从底层出发,经多业务场景和案例反复验证抽象出来的。


可以说,要同时满足这些条件的老师,几乎没有。但是很高兴,我们为你找到了2位导师,而他们的经验和能力都刚好形成互补



王伟老师出身天猫、京东等大厂,刘志远老师则一直在明星创业公司当产品总监。我们因此得以结合大小厂的电商架构,打造出一套真正市场通用的电商能力模型!


更重要的是,目前市面上大多数课程,多是导师离线或半离线的形式,班级更多由助教跟进。而这门课程全程均由2位导师亲自带教!



 理由三:48 场专项直播,一站式解决学习、拓展、求职与工作难题 


如果只是自学,缺少个性化指导,那么在遇到问题时也难以解决,回到工作中也很难落地。


为此,课程还包括全年 48 场直播,均由主讲老师亲自讲授,帮你解决从学习工作中的个性化问题!在直播上,我们还能直接与老师连麦!



这是其中大咖座谈会的部分安排——




 理由四:49 套配套训练,积累项目经验,打造作品集 


如果光学理论,也很难真正理解和应用,为此课程设计了整套的习题&作业&实战,帮你彻底掌握所学知识,具备更强落地性!


所有作业均由导师亲自批改,实战也将由导师亲自指导

(PS:最近1次大实战即将启动,详情课咨询顾问老师。)



 理由五:365天社群共学,加入高质量电商产品人脉圈 


课程完整学习服务周期是 365 天(体系课可在 2~3个月内学完)!全年均由 2 位主讲老师亲自带教,相当于拥有了 2 位长期的私人专业咨询顾问。



▲老师日常细致答疑


 往期部分同学反馈 



 课程适合人群 



 特别提醒 


业内仅有的电商产品体系课,

10 大模块掌握通用电商能力,

48 场直播解决个性化难题,

8 次作业训练落地能力,

1 次大实战收获项目作品,

365 天共学收获2位长期顾问。


课程原定价 2999 元,

日常优惠 1999 元,

人人粉丝报名,

还可再享 100 元粉丝优惠,

券后仅需 1899 元!

名额仅限 10 人!先到先得!

▼扫码咨询领券报名▼


平均每节课不到 17 元!

每天不到 5 元,1 顿早餐钱

即可踏上成长快车道,

帮你少走 3-5 年的职场弯路!

你还在等什么呢?


▼点击阅读原文,立即优惠报名!

登录查看更多
0

相关内容

阿里巴巴千亿级大规模数字商业知识图谱助力业务增长
专知会员服务
37+阅读 · 2022年6月26日
2022年中国DPU行业白皮书,61页pdf
专知会员服务
61+阅读 · 2022年5月19日
中国数字经济时代人工智能生态白皮书2021,41页pdf
专知会员服务
73+阅读 · 2022年1月27日
2021年中国电商智能客服行业概览
专知会员服务
35+阅读 · 2021年11月7日
2021互联网行业挑战与机遇白皮书
专知会员服务
25+阅读 · 2021年11月1日
专知会员服务
16+阅读 · 2021年9月29日
专知会员服务
101+阅读 · 2021年8月8日
专知会员服务
136+阅读 · 2021年4月27日
2021年中国人工智能在零售领域应用行业短报告,30页pdf
专知会员服务
70+阅读 · 2021年4月22日
电商产品新人必看:大厂电商标准用户端流量体系全解析
人人都是产品经理
0+阅读 · 2022年7月20日
0-3岁电商产品经理必懂的大厂电商导购产品设计
人人都是产品经理
0+阅读 · 2022年3月29日
电商化趋势不可逆,电商产品经理的机会在哪里?
人人都是产品经理
0+阅读 · 2022年3月28日
电商产品新人必看:如何系统构建电商产品认知体系?
人人都是产品经理
0+阅读 · 2022年2月7日
0-3岁电商产品经理必懂的大厂规范营销产品设计
人人都是产品经理
0+阅读 · 2022年1月5日
直播成为新的电商增长极,电商产品经理应该如何切入?
人人都是产品经理
0+阅读 · 2021年11月30日
0-3岁电商产品新人必学:电商大厂如何通过导购产品实现增长?
入门电商产品经理必备知识:大厂电商标准用户端产品全解析
人人都是产品经理
0+阅读 · 2021年11月10日
电商产品新人必看:如何7步拆解电商后台产品逻辑?
人人都是产品经理
0+阅读 · 2021年10月25日
国家自然科学基金
0+阅读 · 2014年12月31日
国家自然科学基金
1+阅读 · 2014年12月31日
国家自然科学基金
0+阅读 · 2013年12月31日
国家自然科学基金
3+阅读 · 2013年12月31日
国家自然科学基金
0+阅读 · 2012年12月31日
国家自然科学基金
0+阅读 · 2012年12月31日
国家自然科学基金
0+阅读 · 2012年12月31日
国家自然科学基金
0+阅读 · 2012年12月31日
国家自然科学基金
0+阅读 · 2011年12月31日
国家自然科学基金
6+阅读 · 2010年11月30日
Arxiv
0+阅读 · 2022年9月11日
Arxiv
18+阅读 · 2021年6月10日
Arxiv
58+阅读 · 2021年5月3日
Arxiv
37+阅读 · 2021年2月10日
Arxiv
29+阅读 · 2020年3月16日
Arxiv
19+阅读 · 2019年4月5日
A Comprehensive Survey on Graph Neural Networks
Arxiv
13+阅读 · 2019年3月10日
Self-Driving Cars: A Survey
Arxiv
41+阅读 · 2019年1月14日
VIP会员
相关VIP内容
阿里巴巴千亿级大规模数字商业知识图谱助力业务增长
专知会员服务
37+阅读 · 2022年6月26日
2022年中国DPU行业白皮书,61页pdf
专知会员服务
61+阅读 · 2022年5月19日
中国数字经济时代人工智能生态白皮书2021,41页pdf
专知会员服务
73+阅读 · 2022年1月27日
2021年中国电商智能客服行业概览
专知会员服务
35+阅读 · 2021年11月7日
2021互联网行业挑战与机遇白皮书
专知会员服务
25+阅读 · 2021年11月1日
专知会员服务
16+阅读 · 2021年9月29日
专知会员服务
101+阅读 · 2021年8月8日
专知会员服务
136+阅读 · 2021年4月27日
2021年中国人工智能在零售领域应用行业短报告,30页pdf
专知会员服务
70+阅读 · 2021年4月22日
相关资讯
电商产品新人必看:大厂电商标准用户端流量体系全解析
人人都是产品经理
0+阅读 · 2022年7月20日
0-3岁电商产品经理必懂的大厂电商导购产品设计
人人都是产品经理
0+阅读 · 2022年3月29日
电商化趋势不可逆,电商产品经理的机会在哪里?
人人都是产品经理
0+阅读 · 2022年3月28日
电商产品新人必看:如何系统构建电商产品认知体系?
人人都是产品经理
0+阅读 · 2022年2月7日
0-3岁电商产品经理必懂的大厂规范营销产品设计
人人都是产品经理
0+阅读 · 2022年1月5日
直播成为新的电商增长极,电商产品经理应该如何切入?
人人都是产品经理
0+阅读 · 2021年11月30日
0-3岁电商产品新人必学:电商大厂如何通过导购产品实现增长?
入门电商产品经理必备知识:大厂电商标准用户端产品全解析
人人都是产品经理
0+阅读 · 2021年11月10日
电商产品新人必看:如何7步拆解电商后台产品逻辑?
人人都是产品经理
0+阅读 · 2021年10月25日
相关基金
国家自然科学基金
0+阅读 · 2014年12月31日
国家自然科学基金
1+阅读 · 2014年12月31日
国家自然科学基金
0+阅读 · 2013年12月31日
国家自然科学基金
3+阅读 · 2013年12月31日
国家自然科学基金
0+阅读 · 2012年12月31日
国家自然科学基金
0+阅读 · 2012年12月31日
国家自然科学基金
0+阅读 · 2012年12月31日
国家自然科学基金
0+阅读 · 2012年12月31日
国家自然科学基金
0+阅读 · 2011年12月31日
国家自然科学基金
6+阅读 · 2010年11月30日
相关论文
Arxiv
0+阅读 · 2022年9月11日
Arxiv
18+阅读 · 2021年6月10日
Arxiv
58+阅读 · 2021年5月3日
Arxiv
37+阅读 · 2021年2月10日
Arxiv
29+阅读 · 2020年3月16日
Arxiv
19+阅读 · 2019年4月5日
A Comprehensive Survey on Graph Neural Networks
Arxiv
13+阅读 · 2019年3月10日
Self-Driving Cars: A Survey
Arxiv
41+阅读 · 2019年1月14日
Top
微信扫码咨询专知VIP会员