工信部等八部门联合印发《“十四五”智能制造发展规划》

2021 年 12 月 30 日 专知

来源:工业和信息化部

  近日,工业和信息化部、国家发展和改革委员会、教育部、科技部、财政部、人力资源和社会保障部、国家市场监督管理总局、国务院国有资产监督管理委员会等八部门联合发布了《“十四五”智能制造发展规划》(以下简称《规划》)。

  智能制造是制造强国建设的主攻方向,其发展程度直接关乎我国制造业质量水平。发展智能制造对于巩固实体经济根基、建成现代产业体系、实现新型工业化具有重要作用。近十年来,通过产学研用协同创新、行业企业示范应用、央地联合统筹推进,我国智能制造发展取得长足进步,供给能力不断提升,支撑体系逐步完善,推广应用成效明显,具备了进一步推动系统创新、深化应用的良好基础。

  《规划》以习近平新时代中国特色社会主义思想为指导,全面贯彻党的十九大和十九届历次全会精神,立足新发展阶段,完整、准确、全面贯彻新发展理念,构建新发展格局,深化改革开放,统筹发展和安全,以新一代信息技术与先进制造技术深度融合为主线,深入实施智能制造工程,着力提升创新能力、供给能力、支撑能力和应用水平,加快构建智能制造发展生态,持续推进制造业数字化转型、网络化协同、智能化变革,为促进制造业高质量发展、加快制造强国建设、发展数字经济、构筑国际竞争新优势提供有力支撑。

  《规划》提出“十四五”及未来相当长一段时期,推进智能制造,要立足制造本质,紧扣智能特征,以工艺、装备为核心,以数据为基础,依托制造单元、车间、工厂、供应链等载体,构建虚实融合、知识驱动、动态优化、安全高效、绿色低碳的智能制造系统,推动制造业实现数字化转型、网络化协同、智能化变革。到2025年,规模以上制造业企业大部分实现数字化网络化,重点行业骨干企业初步应用智能化;到2035年,规模以上制造业企业全面普及数字化网络化,重点行业骨干企业基本实现智能化。

  其中,到2025年的具体目标为:一是转型升级成效显著,70%的规模以上制造业企业基本实现数字化网络化,建成500个以上引领行业发展的智能制造示范工厂。二是供给能力明显增强,智能制造装备和工业软件市场满足率分别超过70%和50%,培育150家以上专业水平高、服务能力强的系统解决方案供应商。三是基础支撑更加坚实,完成200项以上国家、行业标准的制修订,建成120个以上具有行业和区域影响力的工业互联网平台。

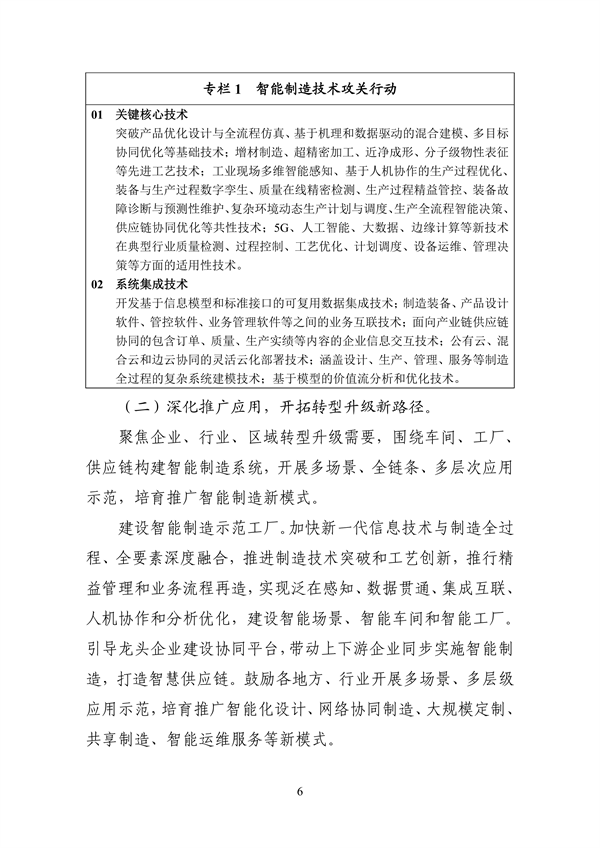
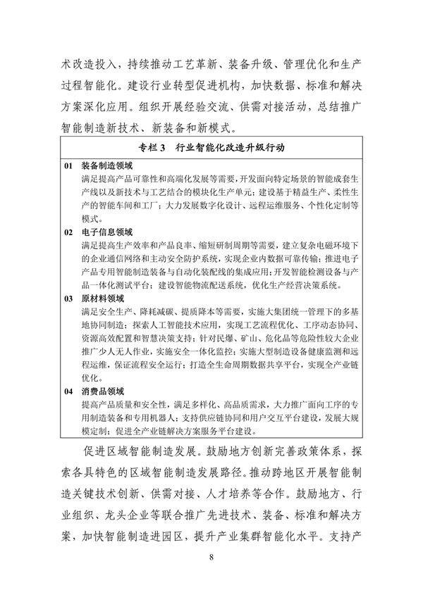
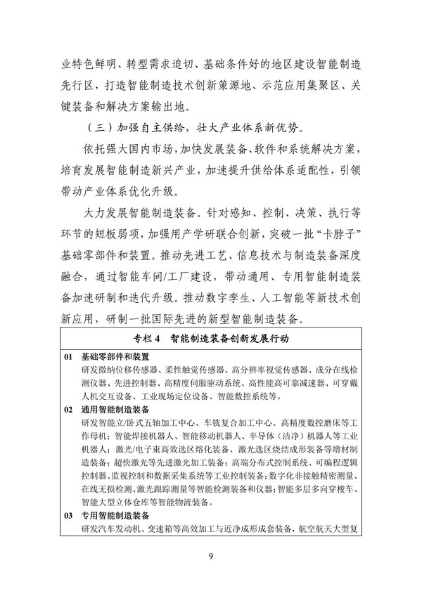
  《规划》紧扣智能制造发展生态的构建,从创新、应用、供给和支撑4个方面,提出了“十四五”推动智能制造发展的主要任务。一是加快系统创新,增强融合发展新动能。强化科技创新引领作用,推动跨学科、跨领域融合创新,打好关键核心技术和系统集成技术攻坚战,构建完善创新网络,持续提升创新效能。二是深化推广应用,开拓转型升级新路径。聚焦企业、行业、区域转型升级需要,围绕车间、工厂、供应链构建智能制造系统,开展多场景、全链条、多层次应用示范,培育推广智能制造新模式。三是加强自主供给,壮大产业体系新优势。依托强大国内市场,加快发展装备、软件和系统解决方案,培育发展智能制造新兴产业,加速提升供给体系适配性,引领带动产业体系优化升级。四是夯实基础支撑,构筑智能制造新保障。瞄准智能制造发展趋势,健全完善标准、信息基础设施、安全保障等发展基础,着力构建完备可靠、先进适用、安全自主的支撑体系。

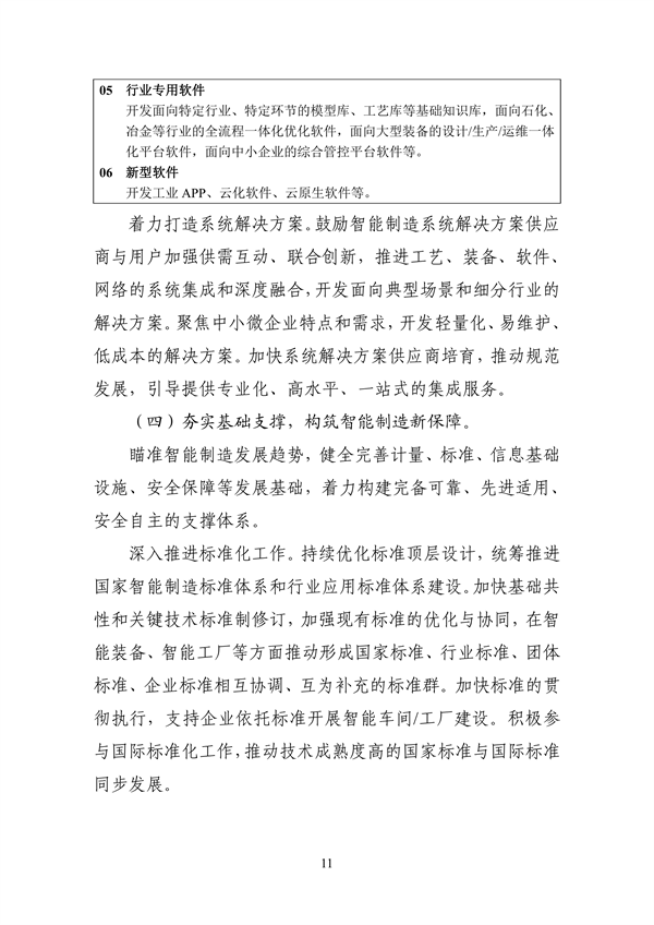
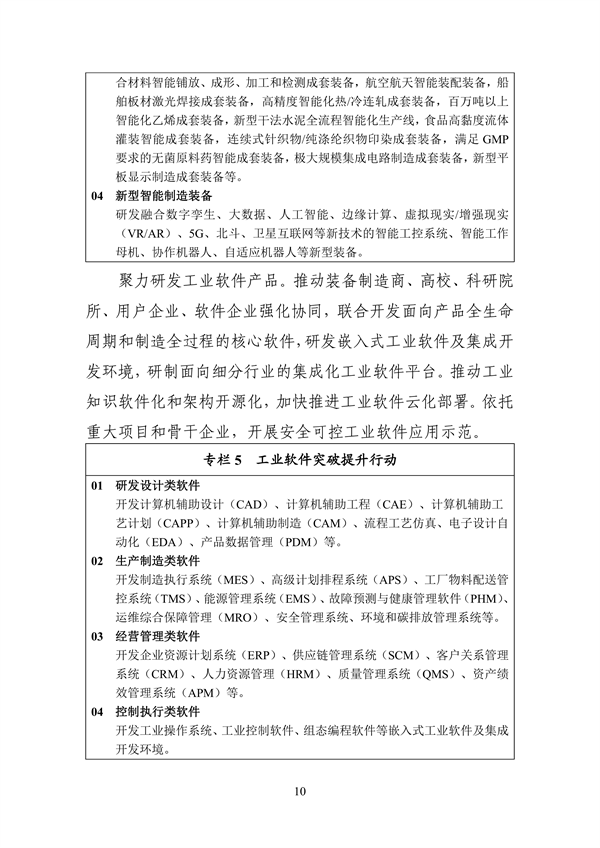
  为保障各项任务顺利落地落实,《规划》部署了智能制造技术攻关行动、智能制造示范工厂建设行动、行业智能化改造升级行动、智能制造装备创新发展行动、工业软件突破提升行动、智能制造标准领航行动6个专项行动,以及强化统筹协调、加大财政金融支持、提升公共服务能力、深化开放合作4项保障措施。


专知便捷查看

便捷下载,请关注专知公众号(点击上方蓝色专知关注)

  • 后台回复“智能制造” 就可以获取《智能制造专知资料合集》专知下载链接

专知,专业可信的人工智能知识分发 ,让认知协作更快更好!欢迎注册登录专知www.zhuanzhi.ai,获取5000+AI主题干货知识资料!


欢迎微信扫一扫加入专知人工智能知识星球群,获取最新AI专业干货知识教程资料和与专家交流咨询
点击“ 阅读原文 ”,了解使用 专知 ,查看获取5000+AI主题知识资源
登录查看更多
5

相关内容

数字建筑发展白皮书(2022年)
专知会员服务
42+阅读 · 2022年4月1日
2021年人工智能基础设施发展态势报告(37页附下载)
专知会员服务
42+阅读 · 2022年1月30日
工信部印发《“十四五”大数据产业发展规划》,20页pdf
区块链+数字经济发展白皮书,45页pdf
专知会员服务
134+阅读 · 2021年4月25日
智慧城市白皮书(2021年)
专知会员服务
180+阅读 · 2021年4月24日
《AI新基建发展白皮书》,国家工信安全中心
专知会员服务
194+阅读 · 2021年1月23日
专知会员服务
96+阅读 · 2020年8月7日
2022年Q1国内网络安全领域重要政策及标准盘点
CCF计算机安全专委会
1+阅读 · 2022年4月7日
深度梳理这10个国家的AI发展战略
学术头条
4+阅读 · 2021年11月28日
区块链+数字经济发展白皮书,45页pdf
专知
3+阅读 · 2021年4月25日
【数字化】制造业数字化转型的实战路线图
产业智能官
40+阅读 · 2019年9月10日
国家自然科学基金
3+阅读 · 2014年12月31日
国家自然科学基金
12+阅读 · 2013年12月31日
国家自然科学基金
0+阅读 · 2013年12月31日
国家自然科学基金
4+阅读 · 2013年12月31日
国家自然科学基金
3+阅读 · 2013年12月31日
国家自然科学基金
3+阅读 · 2012年12月31日
国家自然科学基金
2+阅读 · 2011年12月31日
国家自然科学基金
1+阅读 · 2011年12月31日
国家自然科学基金
7+阅读 · 2011年9月30日
国家自然科学基金
6+阅读 · 2010年12月31日
Arxiv
0+阅读 · 2022年4月20日
Arxiv
0+阅读 · 2022年4月19日
Arxiv
13+阅读 · 2019年2月28日
Arxiv
14+阅读 · 2018年5月15日
VIP会员
相关VIP内容
数字建筑发展白皮书(2022年)
专知会员服务
42+阅读 · 2022年4月1日
2021年人工智能基础设施发展态势报告(37页附下载)
专知会员服务
42+阅读 · 2022年1月30日
工信部印发《“十四五”大数据产业发展规划》,20页pdf
区块链+数字经济发展白皮书,45页pdf
专知会员服务
134+阅读 · 2021年4月25日
智慧城市白皮书(2021年)
专知会员服务
180+阅读 · 2021年4月24日
《AI新基建发展白皮书》,国家工信安全中心
专知会员服务
194+阅读 · 2021年1月23日
专知会员服务
96+阅读 · 2020年8月7日
相关基金
国家自然科学基金
3+阅读 · 2014年12月31日
国家自然科学基金
12+阅读 · 2013年12月31日
国家自然科学基金
0+阅读 · 2013年12月31日
国家自然科学基金
4+阅读 · 2013年12月31日
国家自然科学基金
3+阅读 · 2013年12月31日
国家自然科学基金
3+阅读 · 2012年12月31日
国家自然科学基金
2+阅读 · 2011年12月31日
国家自然科学基金
1+阅读 · 2011年12月31日
国家自然科学基金
7+阅读 · 2011年9月30日
国家自然科学基金
6+阅读 · 2010年12月31日
Top
微信扫码咨询专知VIP会员