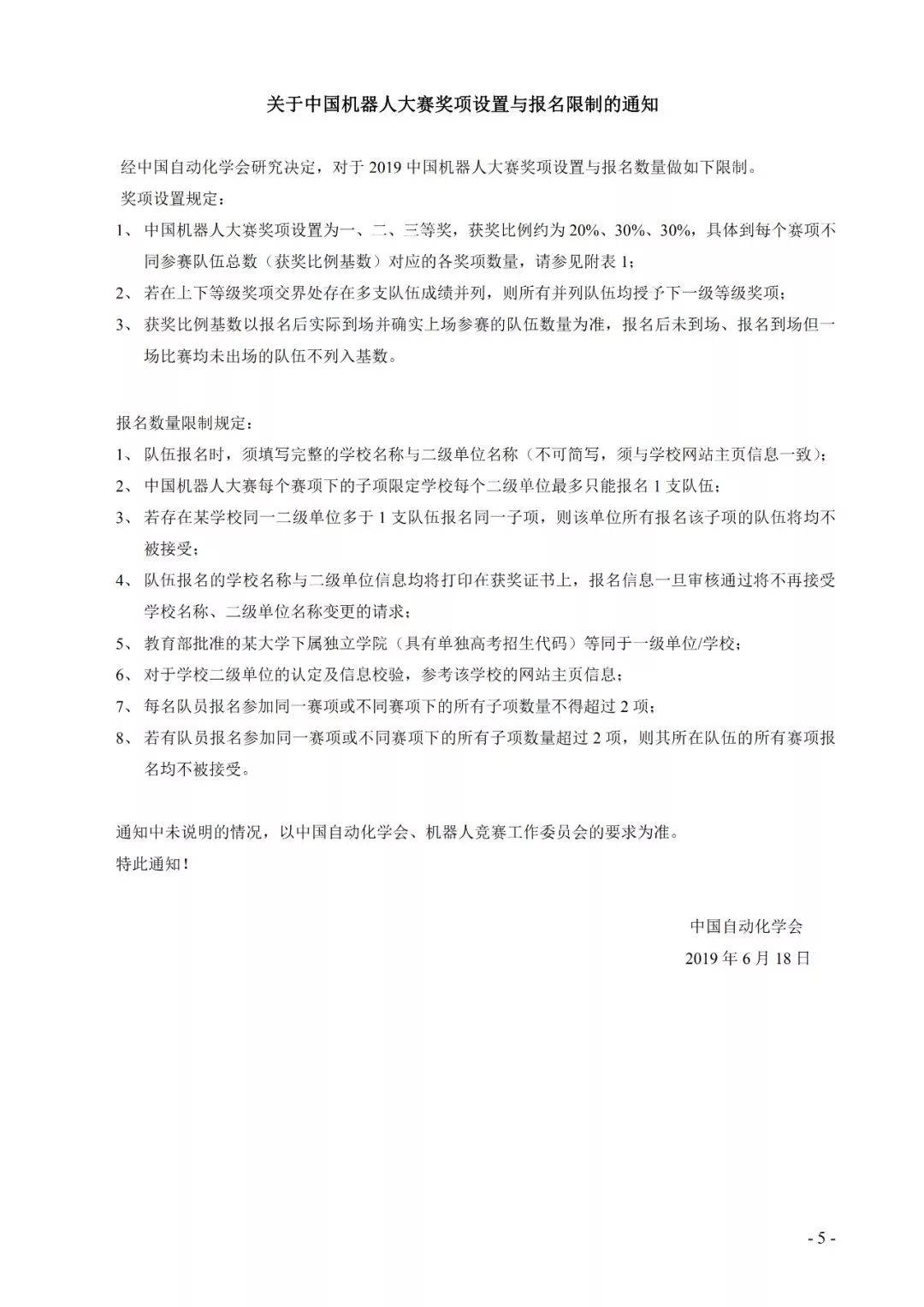
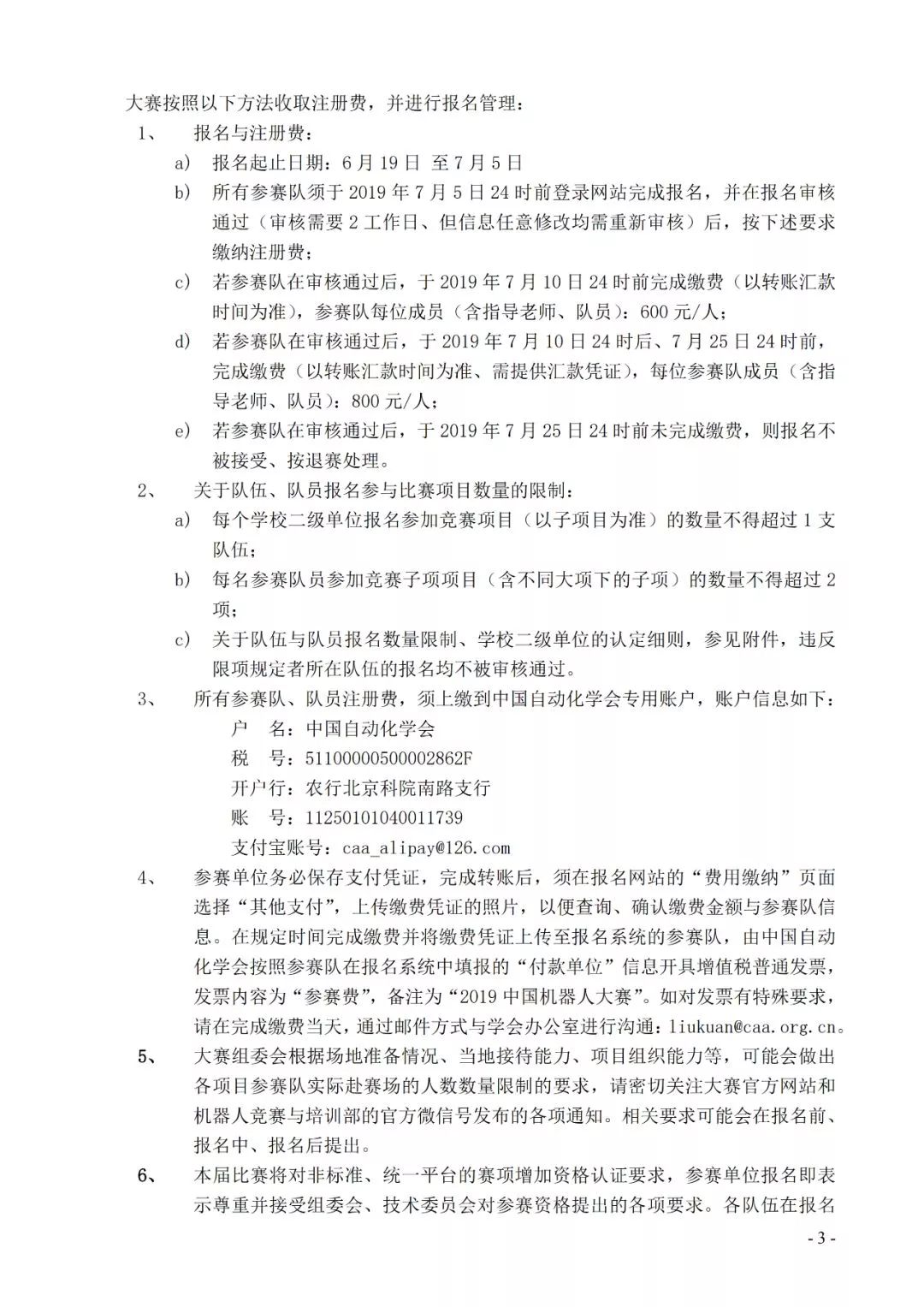
0

相关内容

机器人(英语:Robot)包括一切模拟人类行为或思想与模拟其他生物的机械(如机器狗,机器猫等)。狭义上对机器人的定义还有很多分类法及争议,有些电脑程序甚至也被称为机器人。在当代工业中,机器人指能自动运行任务的人造机器设备,用以取代或协助人类工作,一般会是机电设备,由计算机程序或是电子电路控制。

知识荟萃

精品入门和进阶教程、论文和代码整理等

更多

查看相关VIP内容、论文、资讯等
 第八届中国科技大学《计算机图形学》暑期课程课件
专知会员服务
62+阅读 · 2020年3月4日
中国多媒体大会(ChinaMM 2020) 征文通知
专知
16+阅读 · 2020年3月27日
Arxiv
8+阅读 · 2019年3月28日
Arxiv
7+阅读 · 2017年12月26日
VIP会员
Top
微信扫码咨询专知VIP会员