国防科技大学教授:殷建平——计算机科学理论的过去、现在与未来

2017 年 10 月 23 日 人工智能学家

来源:图灵人工智能


殷建平 教授,博士生导师,国防科学技术大学计算机系主任。研究方向有:模式识别与人工智能、网络算法与信息安全。享受国务院政府特殊津贴。2015年被评为“万人计划”国家级教学名师。2009年被评为“全国优秀教师”并获国家级教学成果二等奖。

 

登录查看更多
0

相关内容

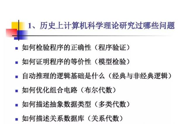
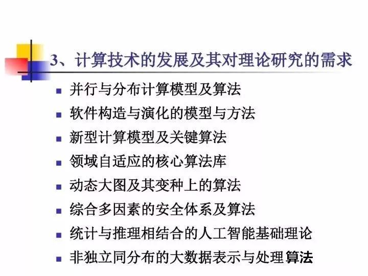
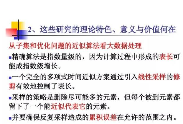
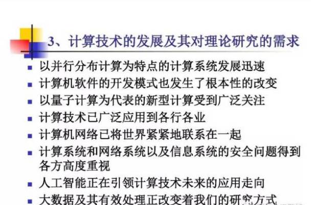
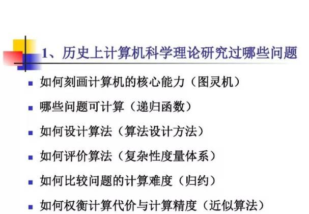
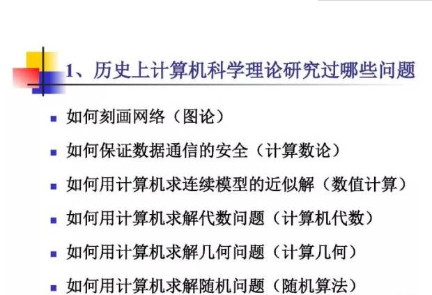
关于计算和计算机械的数学理论,也称为计算理论或计算机科学的数学基础。
电力人工智能发展报告,33页ppt
专知会员服务
132+阅读 · 2019年12月25日
2019中国硬科技发展白皮书 193页
专知会员服务
86+阅读 · 2019年12月13日
专知会员服务
37+阅读 · 2019年12月13日
【CAAI 2019】自然语言与理解,苏州大学| 周国栋教授
专知会员服务
63+阅读 · 2019年12月1日
【学科发展报告】生物信息学
中国自动化学会
11+阅读 · 2018年10月22日
学界丨面向未来培养人工智能人才 天津大学人工智能学院成立
清华大学:刘洋——基于深度学习的机器翻译
人工智能学家
12+阅读 · 2017年11月13日
已删除
Arxiv
32+阅读 · 2020年3月23日
Arxiv
5+阅读 · 2020年3月16日
Arxiv
15+阅读 · 2019年9月11日
Few-shot Learning: A Survey
Arxiv
363+阅读 · 2019年4月10日
Arxiv
22+阅读 · 2018年8月30日
Arxiv
19+阅读 · 2018年3月28日
VIP会员
相关论文
已删除
Arxiv
32+阅读 · 2020年3月23日
Arxiv
5+阅读 · 2020年3月16日
Arxiv
15+阅读 · 2019年9月11日
Few-shot Learning: A Survey
Arxiv
363+阅读 · 2019年4月10日
Arxiv
22+阅读 · 2018年8月30日
Arxiv
19+阅读 · 2018年3月28日
Top
微信扫码咨询专知VIP会员