以抖音为例,如何写出一份靠谱的产品/竞品分析报告?

2019 年 3 月 20 日 三节课


对于产品经理来说,做好产品分析/竞品分析是工作当中很重要的一环,毕竟只有知己知彼,才能百战百胜。不过,你真的会做产品分析吗?还是多数的时候只能靠在网上搜的“竞品分析报告”,扒出框架之后照葫芦画瓢的填充信息呢?


一份好的产品/竞品分析报告,应该包括行业分析(可以通过产业地图图谱来看竞品处于产业链的哪个位置)产品形态业务流程页面流程用户增长用户评价等多个重点,总结的时候也要从几个不同角度上去对比分析,最后再去考虑自己的产品是有哪些可以借鉴的。

今天,我们就以“抖音“为例,手把手教你产出一份靠谱的产品/竞品分析报告!


本文主体内容来自三节课产品学院“产品经理P2系列课程”第16期学员Zoey,这是她在学习这门课程的时候完成的一份作业。接下来就话不多说,一起来看内容吧~


一、问题背景


作为一个产品经理,最近,公司想要涉足短视频行业,因此,上司让你对抖音短视频App做一个产品分析,并对比美拍App做一下竞品分析,目的如下:

1.研究抖音产品发展史,结合运营事件,看是否有借鉴之处;

2.研究抖音数据表现,看此功能在市场上是否受欢迎;

3.分析市场行业地图,研究机会点在哪里。


以下展开。

注:本份作业中所有数据与信息截至2018年10月。



二、产品概况分析


1.一句话介绍产品:

抖音是一个提供高品质15s短视频的平台,受众为一二线城市的年轻人,题材广泛。


2.业务形态




3.用户需求分析

1)如下图所示,每月独立设备数每月呈现递增趋势。



2)用户性别分布男女比例较为均衡,为49.63:50.37,基本持平。



3)用户年龄分布中,24~30岁的用户最多,占比达58%,其次是31~35岁用户。用户群体很年轻,移动手机使用较为熟练和频繁。



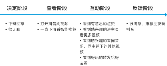
4)用户-场景-需求分析如下图所示(点击可看大图)



5)用户需求主要体现在四个方面:

  • 普通用户需要打发时间、学习小知识、看视频调节情绪;

  • 红人需要提升知名度,发挥自己技能,发布小视频,并以此获取收益;

  • 商家需要投放广告视频宣传产品;

  • 运营人员需要扩大宣传,提升用户活跃度,而进行视频整理、制造话题。


6)典型用户场景:

  • 25岁的开发工程师小王,喜欢玩网游,每天下班之后睡前喜欢刷抖音,看看吃鸡的搞笑视频,段子等,然后安心入睡。

  • 32岁的个体户小李,平时工作不是很繁忙。每天工作间隙喜欢看新闻小视频、抖音,看看段子、新闻,经常转发给朋友看。


4.产品功能构架如下图所示(点击可看大图)



抖音产品主界面为首页-推荐,采用智能推荐,上下滑动切换视频。将视频标记为不喜欢可以减少该类视频出现,点赞会增加相关视频展现。

发布按钮位于最中间按钮,在设计上较为显眼,想引导用户快速发布视频,增加产品价值。且视频拍摄功能非常丰富,将在下面进行详细分析。


短视频拍摄的进入路径如下——

首页中间tab:发布-上传/拍摄视频,路径非常简单清晰,页面标识易懂。


道具部分非常丰富,有恶搞的丑化特效,女生爱用的瘦全身功能,摘星星等少女及孩子爱用特效,为视频的丰富度及效果添加不少乐趣。


音乐方面,抖音也是下足了功夫,购买了很多版权,音乐分区清晰明了,音乐都是剪辑好的精彩部分,使用起来很方便。


6.版本迭代记录

1)用户增长曲线



2)产品迭代路径及运营动作

如下图所示,左边为运营动作,标红部分为重点;右边为版本迭代记录。



从上图中我们可以看到,抖音在产品初期迭代是非常频繁的,几乎每次迭代都有新功能上线,集中在视频拍摄、观看等方面,在降低用户拍摄门槛,提升用户观看体验上做了非常好的设计。

同期运营也侧重在制造话题,给用户创造拍摄灵感;筛选优质内容上热门,将视频内容调性提高到较高水准,提升了新用户的留存,并且引导用户视频拍摄的方向。

因此在早期抖音就沉淀了非常多优质内容。


到了产品中期,当功能迭代成熟时,抖音开始了铺天盖地的广告,进行了一系列引流,引发了用户量的爆点。因为前期优质内容的沉淀,用户留存率非常高。


产品近期(18年10月)功能迭代集中在优化社交,引导用户抢镜、对拍、个人二维码分享等,强化社交互动,增强用户粘性。


7.产品数据表现

1)应用市场排名

从2017年3月份开始进入iPhone总版前100名,后来一直保持在100以内。2018年1月-9月以来长期位居第一名,用户量非常之高。



2)用户评价

从用户评价方面可以看到,抖音的口碑非常好,平均分为4.9,评价内容也都较为正向,都是夸赞内容质量高,容易上瘾等。



3)视频观看、话题播放数量

从实时热门视频榜来看,视频的热度都是百万级的,其中第一名的点赞量就达到257.3万,可见用户点赞习惯是非常好的。



热门话题最高播放量达75.4亿次,其他的话题也能轻松破亿。




三、行业分析


1.行业规模

根据艾瑞咨询发布的2017年中国短视频行业研究报告显示,短视频行业正处于高速发展阶段,主要原因为内外两方面,并且这种增长趋势还将继续。




其中,内驱力的内容生态尤为重要,可以说是抢占用户的最重要因素。



通过数据我们可以看到,短视频行业的潜力还是无穷的,市场规模仍有较大红利。如果想要切入这个领域,在短视频市场还是有非常多的机会的,主要在于把握好内容的质量,及商业模式的转化。


2.短视频行业产业链分析

短视频行业产业链由内容生产方(UGC、PGC)到内容平台分发,整个链条较短。抖音和美拍都属于内容分发平台,非常依赖于上游的内容生产方及MCN机构。



在监管方面,随着短视频的普及,人人都可以拍摄上传短视频,2018年以来抖音也因为视频内容违规而被封过,后期经过调整,加强审核力度,配合政务部门宣扬正能量,现在内容走向都趋于正规。




3.典型用户分析

1)典型用户故事

  • 浅层用户:一个刚下班在坐地铁的用户,觉得很无聊,打开抖音,看到智能推荐的视频很有意思,点赞评论,看了一路直到下车。

  • 重度用户:一个中年女教师,生活稳定,孩子在外读书。平时比较热爱文艺,总是爱看抖音,觉得很有意思。经常拉着老公一起拍摄跳舞创意视频,点赞量经常过万,很有意思。

  • 深层用户:一个唱歌特别好听的女生,从事文艺工作,之前一直没有什么名气。后来在抖音拍摄唱歌视频,播放量上千万,一炮走红。


2)分层用户的需求特点



3)用户行为时间线

  • 浅层用户:


  • 中层用户:


  • 重度用户:



四、抖音与美拍对比分析


1.从用户群体角度来看

1)美拍的月独立设备数为2072万台左右,且呈现一定下降趋势。与抖音的27966台相比差距非常明显。



2)美拍的用户中女性用户明显高于男性,与抖音的男女比例1:1差距也很明显。美图系的美拍风格定位与抖音还是有明显区别。



3)美拍用户中占比最高的是25~35岁用户,与抖音相比年龄层偏高。



2.从产品内容与功能设计角度来看


从产品主界面就可以看出明显区别,抖音属于沉浸式,进入App即开始播放视频,核心是“看”。

而美拍是瀑布流式,点击任意视频进入沉浸式上下滑动。因为美拍早期是视频剪辑工具,核心是“拍”。播放界面与抖音区别不大。



如下图所示,美拍专属的【频道】页面也是抖音没有的,在这个页面,排在前列的分类都是美妆、穿秀,也符合了美拍的女性用户需求,界面设计也非常少女心。




进入热门视频-总榜,排在第一位的为穿搭秀,点赞量3万多,与抖音的动辄几百万相比也是差距较为明显。




话题方面,排在前列的话题播放量为百万、千万级别,与抖音相比差距明显。且话题内容也是偏向女性化,为旅行、购物、听歌方面的。




在最为核心的拍摄功能上面,基本功能与抖音一致,有些细节存在差异:

  • 美拍可以直接设置拍摄时长;

  • 抖音拍摄可以选择点按和长按两种模式;

  • 抖音曲库更丰富。




而在后续视频编辑方面,同样是大体功能相似,差异点表现在:

  • 美拍编辑时有字幕、涂鸦功能;

  • 美拍发布时有编辑&简介,抖音只有描述;

  • 美拍发布时有标签、定时发布、画质选择功能。



将以上分析总结如下图所示。美拍功能要复杂很多,也是源于其早期工具型的定位,以及美拍可以拍摄最长5分钟的视频。



3.从用户评价的角度来看


美拍的应用市场排名保持在五百名以内,虽与抖音有差距,但依然是非常好的排名。只是近几个月有所下降,在市场份额方面威胁明显。




总体评分为4.8分,与抖音的4.9分相比表现依然较为不错。




随机选取最新评论,可以看到内容较差,不是负面评价就是广告,这点需要官方进行把控。




五、结论


抖音与美拍虽然同为专业短视频平台,在内容生产模式与商业变现模式上均有很多共同点,但是因其用户群体的性别、年龄差异,不可随意借鉴。


主要分析如下:

1.在内容生产方面,抖音提供了丰富的音乐曲库及简单的拍摄工具,让用户极易产出简短的视频。美拍提供了丰富的工具,及较长的视频时长,可产出具有故事性的丰富内容,但相对应的门槛也会提高。


建议降低门槛,降低录制时长。


2.在内容品质方面,抖音提倡展现自我,以创意为重,所以运营人员非常重要,在不停的制造话题、推荐优质视频。

而美拍因其早期是以剪辑视频为主,视频多是故事性、卖萌等,但最近内容与抖音越来越靠近。


但是因目前群体还是存在差异,建议继续进行差异化打法,强调简短的故事。


3.在商业化方面,抖音插入了信息流广告,调性与抖音较为吻合,不会过于突兀。美拍暂时没看到明显的广告模式。


4.内容生产者方面,抖音投入了数亿元补贴平台红人,奠定了早期的良好内容基础,建议美拍也采取类似模式,从内容生产者入手。如网红、明星等。


5.在运营方面,可以效仿抖音进行制造话题、人工筛选优质视频,为平台内容奠定基调。


———— / END / ————

作者:Zoey(三节课产品P2课程学员)

整理&编辑:胖虎


你可能错过的往期干货

\


戳个在看,鼓励一下

👇

登录查看更多
1

相关内容

美拍 - 让短视频更好看! •美图公司荣誉出品,用户全五星好评! •全新功能 - 有戏,释放你的演技,让你瞬间爆红!
专知会员服务
147+阅读 · 2020年6月15日
商业数据分析,39页ppt
专知会员服务
165+阅读 · 2020年6月2日
2020年中国《知识图谱》行业研究报告,45页ppt
专知会员服务
240+阅读 · 2020年4月18日
德勤:2020技术趋势报告,120页pdf
专知会员服务
192+阅读 · 2020年3月31日
2019年人工智能行业现状与发展趋势报告,52页ppt
专知会员服务
124+阅读 · 2019年10月10日
产品经理们,好好琢磨产品定位吧
产品100干货速递
7+阅读 · 2019年6月4日
分析 | 抖音背后的计算机视觉技术
计算机视觉life
9+阅读 · 2019年5月31日
2019年Q1中国互联网流量季度分析报告
艾瑞咨询
5+阅读 · 2019年5月15日
用户研究:如何做用户画像分析
产品100干货速递
45+阅读 · 2019年5月9日
印象笔记和有道云笔记竞品分析报告
产品100干货速递
5+阅读 · 2019年3月26日
如何运营15万付费用户?
三节课
6+阅读 · 2019年2月28日
产品总监如何管理团队,搭建一个强大的队伍?
人人都是产品经理
17+阅读 · 2018年12月19日
两套经典的用户画像
产品100干货速递
26+阅读 · 2018年6月19日
看完后,别再说自己不懂用户画像了
R语言中文社区
15+阅读 · 2017年8月28日
Arxiv
21+阅读 · 2019年8月21日
Arxiv
6+阅读 · 2018年2月28日
VIP会员
相关资讯
产品经理们,好好琢磨产品定位吧
产品100干货速递
7+阅读 · 2019年6月4日
分析 | 抖音背后的计算机视觉技术
计算机视觉life
9+阅读 · 2019年5月31日
2019年Q1中国互联网流量季度分析报告
艾瑞咨询
5+阅读 · 2019年5月15日
用户研究:如何做用户画像分析
产品100干货速递
45+阅读 · 2019年5月9日
印象笔记和有道云笔记竞品分析报告
产品100干货速递
5+阅读 · 2019年3月26日
如何运营15万付费用户?
三节课
6+阅读 · 2019年2月28日
产品总监如何管理团队,搭建一个强大的队伍?
人人都是产品经理
17+阅读 · 2018年12月19日
两套经典的用户画像
产品100干货速递
26+阅读 · 2018年6月19日
看完后,别再说自己不懂用户画像了
R语言中文社区
15+阅读 · 2017年8月28日
Top
微信扫码咨询专知VIP会员