【深度】车路协同与自动驾驶封闭测试场地测试

2019 年 6 月 26 日 中国自动化学会

CAA
智慧起航,共创未来

【导读】自动驾驶车辆依靠车载传感器,尽可能全面的探测道路环境信息,以及由系统自主做出决策实现对车辆的有效控制,但是在复杂的场景下,自主式的技术路线难以实现自动驾驶规模化应用。而通信技术的发展,让车车之间、车路之间以及车与控制中心之间变得互联,可以实现道路系统和车载系统的协同控制,完成车辆的自动化行驶和安全运行。因此,车路协同式自动驾驶技术更有利于组织和监管。而通信技术的引入,将会改变道路安全测试的方式及方法,体现在封闭测试场测试内容上是怎样的?

6月13日至16日在北京召开的2019世界交通运输大会(WTC)上,交通运输部公路科学研究院侯德藻发表了关于《车路协同与自动驾驶封闭测试场地测试》的演讲,分析了车路协同自动驾驶实施的路径以及封闭测试场测试的发展现状,本文整理自该报告PPT。


车路协同自动驾驶的实施路径



目前,通过在车辆安装不同的传感器,让车辆具备了一定的感知能力。车辆结合路端多维多基协同感知、固定感知、移动感知,进一步提升了车辆的感知、决策和控制能力,当随着多模式通信、软件算法、硬件技术的进步,车辆变得更智能,可以在一些公交、场区等场景中逐步拓展应用。


在正式上路之前,需要进行下图倒三角测试,而封闭场地测试在其中尤为重要,承上启下不可替代。可以开展功能及性能评估测试,试验精度可控,能最大程度保障自动驾驶系统的真实性能,可用于验证仿真测试和开放道路测试的准确性。


封闭测试基地


2018年7月,交通运输部在北京、西安、重庆认定建设三个自动驾驶测试基地,支持开展自动驾驶和车路协同测试。交通部出台了《封闭测试场地建设技术指南》,指导自动驾驶封闭测试场地建设,推动自动驾驶测试工作,促进自动驾驶技术发展。该指南规定了自动驾驶封闭测试场的场地、通信、供电及其他基本要求,适用于中国境内自动驾驶封闭测试场地建设。



位于北京通州的公路交通综合试验场总占地面积2.4平方公里,定位为自动驾驶和车路协同的产品研发和系统测试平台、标准制修订的研究平台、新技术示范应用、成果转化的基地,同时引领交通运输行业,也是交通强国战略和交通运输产业转型升级发展的科技助推器。


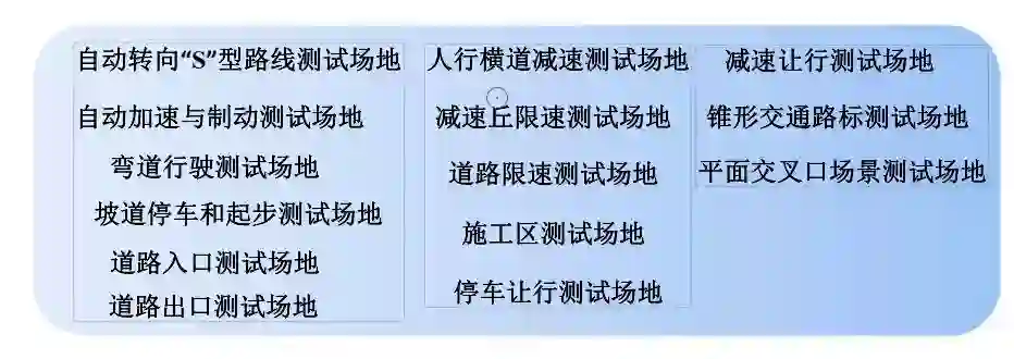
公路交通综合试验场的试验道路总长达30余公里,拥有面向自动驾驶测试的智能驾驶试验路、动态广场、高速环道、长直线性能试验路、标准坡道和干操控路等试验道路。建成自动驾驶研究与测试相关方向实验室5个,相关设备共110余台(套)。公路交通综合试验场支撑交通运输部《自动驾驶测试封闭场地测试暂行技术要求》的编制,具备开展场地测试的能力。



部公路院采用改造和临时搭建的形式,通过布置标线、标识、标牌、可移动信号灯、目标车、目标人等设施,可构建各种不同形态、不同规模的道路交通场景、前方事故预警等多场景的自动驾驶测试需求。


在测试基地内,建有交通气象综合模拟试验室、电磁兼容试验室、自动驾驶半实物仿真试验室等一批国内先进的专业试验室。这些试验室与测试道路共同构成了从仿真到实物、从部件到整车的完整研究测试体系,支持智能车辆、道路设施、通信设备的研究和测试。


科研与测试


2018年至今,北京测试基地共计开展自动驾驶、车路协同技术、营运车辆辅 助驾驶等技术测试服务工作60余次,1700余小时,与31家单位开展项目合作。



在车路协同技术测试中,主要针对营运车辆V2X应用场景测试,为交通行业标准《营运车辆服务 车路交互信息集》的制订提供场地测试验证服务,营运车辆车路交互应用场景包含安全、效率、信息服务三大类18个场景。用基于北斗+无线接入技术方案的试验验证车路协同系统的性能。同时对营运车辆进行队列行驶试验,研究队列驾驶技术的可行性、 驾驶模式以及节能效果、安全性等。为营运车辆智能化、标准化提供试验技术支持,提升营运车辆的本质 。


来源:智车科技

往期文章推荐

🔗【重要通知】关于开展2019年度中国自动化学会会士候选人提名工作的通知

🔗【会员活动】学会新版会员系统上线,福利奖品多多,欲参与活动速来观看!

🔗【CAA通知】中国自动化学会华东六省一市学术年会报名开始!

🔗【重要通知】关于2019年度CAA科学技术奖励推荐工作的通知

🔗【重要通知】关于开展第六届杨嘉墀科技奖评奖活动的通知

🔗【CCHI’2019】第二届中国认知计算与混合智能学术大会征稿通知

🔗【CAC 2019】征稿截止日期延至7月1日!

🔗【重要通知】关于2019年度CAA高等教育教学成果奖推荐工作的通知

🔗【重要通知】关于面向各分支机构、期刊编辑部征集2019中国自动化大会专题研讨会(Workshop)的预通知

🔗【重要通知】关于开展2019年CAA优秀博士学位论文奖励及推荐工作的通知

🔗【CAC 2019】2019中国自动化大会征文通知

🔗【CAA】中国自动化学会选举产生第十一届理事会领导机构(内附名单)

登录查看更多
2

相关内容

最新《深度学习自动驾驶》技术综述论文,28页pdf
专知会员服务
155+阅读 · 2020年6月14日
华为发布《自动驾驶网络解决方案白皮书》
专知会员服务
130+阅读 · 2020年5月22日
【综述】自动驾驶领域中的强化学习,附18页论文下载
专知会员服务
176+阅读 · 2020年2月8日
新时期我国信息技术产业的发展
专知会员服务
71+阅读 · 2020年1月18日
2019中国硬科技发展白皮书 193页
专知会员服务
86+阅读 · 2019年12月13日
【白皮书】“物联网+区块链”应用与发展白皮书-2019
专知会员服务
94+阅读 · 2019年11月13日
深度学习技术在自动驾驶中的应用
智能交通技术
26+阅读 · 2019年10月27日
自动驾驶技术解读——自动驾驶汽车决策控制系统
智能交通技术
30+阅读 · 2019年7月7日
我国智能网联汽车车路协同发展路线政策及示范环境研究
自动驾驶汽车技术路线简介
智能交通技术
15+阅读 · 2019年4月25日
车路协同应用场景分析
智能交通技术
24+阅读 · 2019年4月13日
车路协同构建“通信+计算”新体系
智能交通技术
11+阅读 · 2019年3月26日
【智能驾驶】史上最全自动驾驶系统解析
产业智能官
25+阅读 · 2017年8月21日
Few-shot Adaptive Faster R-CNN
Arxiv
3+阅读 · 2019年3月22日
Arxiv
10+阅读 · 2019年2月19日
Self-Driving Cars: A Survey
Arxiv
41+阅读 · 2019年1月14日
Viewpoint Estimation-Insights & Model
Arxiv
3+阅读 · 2018年7月3日
Arxiv
5+阅读 · 2018年5月16日
VIP会员
相关VIP内容
最新《深度学习自动驾驶》技术综述论文,28页pdf
专知会员服务
155+阅读 · 2020年6月14日
华为发布《自动驾驶网络解决方案白皮书》
专知会员服务
130+阅读 · 2020年5月22日
【综述】自动驾驶领域中的强化学习,附18页论文下载
专知会员服务
176+阅读 · 2020年2月8日
新时期我国信息技术产业的发展
专知会员服务
71+阅读 · 2020年1月18日
2019中国硬科技发展白皮书 193页
专知会员服务
86+阅读 · 2019年12月13日
【白皮书】“物联网+区块链”应用与发展白皮书-2019
专知会员服务
94+阅读 · 2019年11月13日
相关资讯
深度学习技术在自动驾驶中的应用
智能交通技术
26+阅读 · 2019年10月27日
自动驾驶技术解读——自动驾驶汽车决策控制系统
智能交通技术
30+阅读 · 2019年7月7日
我国智能网联汽车车路协同发展路线政策及示范环境研究
自动驾驶汽车技术路线简介
智能交通技术
15+阅读 · 2019年4月25日
车路协同应用场景分析
智能交通技术
24+阅读 · 2019年4月13日
车路协同构建“通信+计算”新体系
智能交通技术
11+阅读 · 2019年3月26日
【智能驾驶】史上最全自动驾驶系统解析
产业智能官
25+阅读 · 2017年8月21日
相关论文
Top
微信扫码咨询专知VIP会员