【工业互联网】工业互联网和钢铁智慧制造初探

2020 年 3 月 16 日 产业智能官

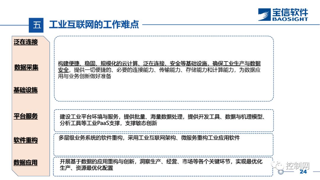
 宝信软件张雷 控制网

报告中指出,工业互联网在钢铁行业智慧制造已经有了一定的应用和实践,探索未来智慧制造的新技术和新架构将为钢铁行业带来更大跨度的发展。同时,也希望智能制造在钢铁行业的应用能够为更多行业带来借鉴作用。报告中也对工业互联网的产业现状、架构设计、实践探索等内容进行了相关的介绍,并着重提出了钢铁行业中发展的难点及对策。






先进制造业+工业互联网




产业智能官  AI-CPS


加入知识星球“产业智能研究院”:先进制造业OT(自动化+机器人+工艺+精益)和工业互联网IT(云计算+大数据+物联网+区块链+人工智能)产业智能化技术深度融合,在场景中构建状态感知-实时分析-自主决策-精准执行-学习提升的产业智能化平台;实现产业转型升级、DT驱动业务、价值创新创造的产业互联生态链。


产业智能化平台作为第四次工业革命的核心驱动力,将进一步释放历次科技革命和产业变革积蓄的巨大能量,并创造新的强大引擎; 重构设计、生产、物流、服务等经济活动各环节,形成从宏观到微观各领域的智能化新需求,催生 新技术、新产品、新产业、新业态和新模式; 引发经济结构重大变革,深刻改变人类生产生活方式和思维模式,实现社会生产力的整体跃升。

产业智能化技术分支用来的今天,制造业者必须了解如何将“智能技术”全面渗入整个公司、产品、业务等商业场景中, 利用工业互联网形成数字化、网络化和智能化力量,实现行业的重新布局、企业的重新构建和焕然新生。

版权声明产业智能官(ID:AI-CPS推荐的文章,除非确实无法确认,我们都会注明作者和来源,涉权烦请联系协商解决,联系、投稿邮箱:erp_vip@hotmail.com。




登录查看更多
0

相关内容

德勤:2020技术趋势报告,120页pdf
专知会员服务
192+阅读 · 2020年3月31日
新时期我国信息技术产业的发展
专知会员服务
71+阅读 · 2020年1月18日
阿里巴巴达摩院发布「2020十大科技趋势」
专知会员服务
108+阅读 · 2020年1月2日
报告 | 2020中国5G经济报告,100页pdf
专知会员服务
98+阅读 · 2019年12月29日
【大数据白皮书 2019】中国信息通信研究院
专知会员服务
138+阅读 · 2019年12月12日
【数字孪生】从CAD数据到数字孪生
产业智能官
22+阅读 · 2019年11月11日
【仿真】基于大数据的机器学习与数值仿真技术
产业智能官
51+阅读 · 2019年9月3日
【知识图谱】大数据时代的知识工程与知识管理
产业智能官
22+阅读 · 2019年7月3日
【工业4.0】德国工业4.0解析
产业智能官
19+阅读 · 2019年6月16日
【仿真】虚拟调试 Virtual commissioning
产业智能官
7+阅读 · 2019年5月1日
【工业大数据】工业大数据分析处理技术与应用
产业智能官
29+阅读 · 2019年2月2日
【智能制造】新一代智能制造:人工智能与智能制造
产业智能官
17+阅读 · 2018年8月11日
【工业互联网】工业互联网与工业大数据分析的应用
产业智能官
12+阅读 · 2017年12月26日
A Survey on Edge Intelligence
Arxiv
52+阅读 · 2020年3月26日
Arxiv
36+阅读 · 2019年11月7日
Conditional BERT Contextual Augmentation
Arxiv
8+阅读 · 2018年12月17日
Neural Approaches to Conversational AI
Arxiv
8+阅读 · 2018年12月13日
VIP会员
相关VIP内容
相关资讯
【数字孪生】从CAD数据到数字孪生
产业智能官
22+阅读 · 2019年11月11日
【仿真】基于大数据的机器学习与数值仿真技术
产业智能官
51+阅读 · 2019年9月3日
【知识图谱】大数据时代的知识工程与知识管理
产业智能官
22+阅读 · 2019年7月3日
【工业4.0】德国工业4.0解析
产业智能官
19+阅读 · 2019年6月16日
【仿真】虚拟调试 Virtual commissioning
产业智能官
7+阅读 · 2019年5月1日
【工业大数据】工业大数据分析处理技术与应用
产业智能官
29+阅读 · 2019年2月2日
【智能制造】新一代智能制造:人工智能与智能制造
产业智能官
17+阅读 · 2018年8月11日
【工业互联网】工业互联网与工业大数据分析的应用
产业智能官
12+阅读 · 2017年12月26日
Top
微信扫码咨询专知VIP会员