腾讯发布国内首份《金融AI发展白皮书》,78页pdf,聚焦金融行业数字化升级

2022 年 9 月 4 日 专知

9月3日,2022世界人工智能大会腾讯论坛上,腾讯发布国内首份金融AI白皮书——《价值共生·2022金融AI发展研究报告》(以下简称“报告”)。报告由北京金融科技产业联盟作为指导单位,由腾讯研究院与腾讯优图实验室、腾讯云、交通银行组成的联合课题组,联动腾讯内部及金融机构业务侧,对国内多个金融机构进行了近五个月的调研,并将调研成果与课题组对金融AI的发展趋势思考进行汇总,共同编制而成。


发布《价值共生·2022金融AI发展研究报告》启动仪式


报告分为三大章节,从政策、行业、趋势三个层面出发,详细阐述了金融AI的发展环境与机遇、典型场景与案例、发展趋势与展望,全景呈现在数实融合加速的时代背景下,金融与AI深度融合创新所产生的积极影响和趋势洞察。


人工智能作为一种“新基建”,正在与实体经济深度融合,推动社会及各个产业的数字化转型、智能升级和融合创新。报告指出,近年来,人工智能技术正不断发展,并与金融业务深度融合,衍生出新业态、新场景,深刻影响金融业的发展模式,同时也为金融服务夯实“安全底座”。


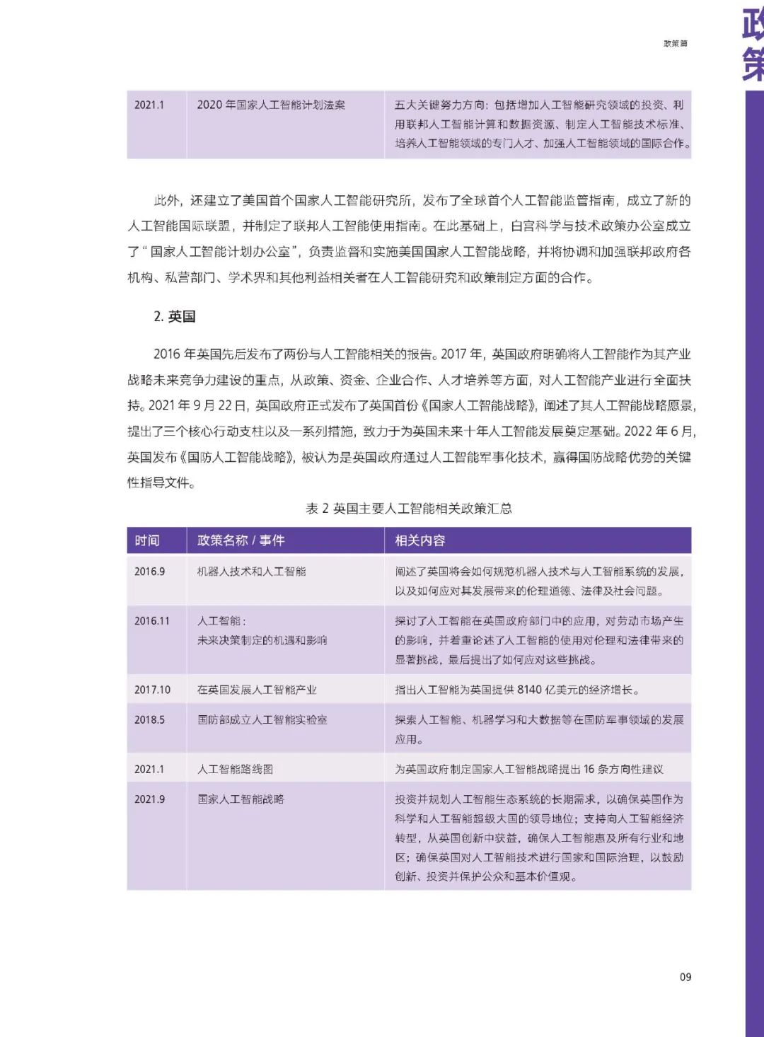
在政策层面,政策引导金融与AI融合发展,金融AI迎来新阶段。报告从国际政策、国内政策、行业政策三个方面,介绍了金融AI发展的环境和机遇。近年来,从国际到国内,从社会整体到金融行业,政策层面不断出台战略规划,积极推动人工智能与金融的融合,深化AI的金融应用。报告指出,从政策趋势上看,金融AI发展前景广阔。随着全社会数字化的推进,金融机构与供应链、产业链上下游数据的贯通,以及跨界合作的推进,人工智能将为金融机构的业务提供更多方面、更好效果的助力作用,赋能金融机构降本增效、提升服务体验。


在行业层面,AI赋能智能金融场景创新,金融服务能力不断提升。在AI与金融的加速融合下,催生出了智能营销、智能识别、智能理财、智能风控、智能客服等多种提升金融价值的场景。报告通过这五个场景和五个案例,展示了金融AI在我国目前发展现状。以交通银行融合了计算机视觉、机器学习、人工智能等新技术的“统一图像识别平台”为例,腾讯优图通过引入多模态技术提高信息抽取的泛化性能,助力解决非标准文档的OCR信息结构化提取,提高图像、单据识别率,推动业务效率以及用户体验提升。同时,该平台在信息录入等方面时长降低98.4%,且准确率高,能够大量节约人力成本。


在趋势层面,金融AI创新前景广阔,行业持续向好发展。在金融机构数字化转型持续加速的背景下,报告的趋势篇从技术的深度、场景的广度、服务的可信度三方面,展望了金融AI未来发展的趋势。首先,从技术方面来看,以语音识别技术、视觉技术、全真互联技术为代表的技术不断发展成熟,将催生更多新业态,驱动行业创新发展。其次,从场景方面来看,在技术的深度不断加强的基础下,场景覆盖的广度也将不断向外拓展,实现全流程的数智化。最后,在安全保障方面,零信任架构、隐私计算技术的持续升级,将夯实金融机构在数据融通领域的可信基础。


在报告发布现场,腾讯云副总裁、腾讯优图实验室总经理吴运声表示:“人工智能和机器学习已经成为金融行业可持续发展和增长的关键。随着人工智能技术的不断发展,在金融行业,人工智能的应用经历了标准能力应用探索、细分业务领域垂直深化阶段后,已进入全面应用和持续创新的新阶段,人工智能将用于更广更多元化的产品形态和功能。我们相信,人工智能+金融的探索仍有广阔空间,我们愿与业界携手共创,共赢数智未来。”


腾讯云副总裁郭仁声表示,这份报告呈现在数实融合加速的时代背景下,金融与AI深度融合创新所产生的积极影响和趋势洞察。


人工智能是金融科技的重要组成部分,也是金融机构数字化转型的重要技术支撑。不仅通过降本增效提升了银行价值,通过“千人千面”的7*24小时服务提升了客户服务水平,更通过解决信息不对称问题,着力解决小微企业信贷难题、切实服务实体经济,提升了社会价值。


腾讯研究院副院长杜晓宇在发布现场做了《金融AI:人工智能浪潮下的金融变革》的分享,他表示,人工智能是金融科技的重要组成部分,也是金融机构数字化转型的重要技术支撑。通过与金融业务的深度融合创新,人工智能赋能金融业务实现多方面的价值提升。不仅通过降本增效提升了银行价值,通过“千人千面”的7*24小时服务提升了客户价值,更通过解决信息不对称问题,着力解决小微企业信贷难题、切实服务实体经济,提升了社会价值。



专知便捷查看

便捷下载,请关注专知公众号(点击上方蓝色专知关注)

  • 后台回复“F78” 就可以获取腾讯发布国内首份《金融AI发展白皮书》,78页pdf,聚焦金融行业数字化升级》专知下载链接

                       
专知,专业可信的人工智能知识分发 ,让认知协作更快更好!欢迎注册登录专知www.zhuanzhi.ai,获取100000+AI(AI与军事、医药、公安等)主题干货知识资料!
欢迎微信扫一扫加入专知人工智能知识星球群,获取最新AI专业干货知识教程资料和与专家交流咨询
点击“ 阅读原文 ”,了解使用 专知 ,查看获取100000+AI主题知识资料
登录查看更多
4

相关内容

在社会经济生活,银行、证券或保险业者从市场主体募集资金,并投资给其它市场主体的经济活动。
中国金融科技生态白皮书(2022年),65页pdf
专知会员服务
38+阅读 · 2022年11月21日
《深度学习平台发展报告(2022年)》发布, 26页pdf
专知会员服务
121+阅读 · 2022年7月29日
腾讯安全《监管科技白皮书(2022)》,104页pdf
专知会员服务
69+阅读 · 2022年7月1日
中国数字经济时代人工智能生态白皮书2021,41页pdf
专知会员服务
73+阅读 · 2022年1月27日
物联网金融研究报告(2022年),50页pdf
专知会员服务
65+阅读 · 2022年1月15日
区块链白皮书,44页pdf
专知会员服务
93+阅读 · 2021年12月30日
专知会员服务
221+阅读 · 2021年4月21日
【腾讯IDC】数实共生:未来经济白皮书2021,81页pdf
专知会员服务
75+阅读 · 2021年1月24日
城市数字经济发展实践(2022),77页pdf
专知
2+阅读 · 2022年7月20日
产业元宇宙白皮书(2021-2022),32页pdf
专知
12+阅读 · 2022年2月18日
区块链白皮书,44页pdf
专知
7+阅读 · 2021年12月30日
国家自然科学基金
0+阅读 · 2014年12月31日
国家自然科学基金
18+阅读 · 2014年12月31日
国家自然科学基金
0+阅读 · 2013年12月31日
国家自然科学基金
3+阅读 · 2012年12月31日
国家自然科学基金
20+阅读 · 2012年12月31日
国家自然科学基金
1+阅读 · 2012年3月31日
国家自然科学基金
0+阅读 · 2011年12月31日
国家自然科学基金
0+阅读 · 2009年12月31日
国家自然科学基金
0+阅读 · 2008年12月31日
Arxiv
0+阅读 · 2022年11月20日
Arxiv
30+阅读 · 2021年8月18日
Arxiv
13+阅读 · 2021年3月29日
Domain Representation for Knowledge Graph Embedding
Arxiv
14+阅读 · 2019年9月11日
VIP会员
相关VIP内容
中国金融科技生态白皮书(2022年),65页pdf
专知会员服务
38+阅读 · 2022年11月21日
《深度学习平台发展报告(2022年)》发布, 26页pdf
专知会员服务
121+阅读 · 2022年7月29日
腾讯安全《监管科技白皮书(2022)》,104页pdf
专知会员服务
69+阅读 · 2022年7月1日
中国数字经济时代人工智能生态白皮书2021,41页pdf
专知会员服务
73+阅读 · 2022年1月27日
物联网金融研究报告(2022年),50页pdf
专知会员服务
65+阅读 · 2022年1月15日
区块链白皮书,44页pdf
专知会员服务
93+阅读 · 2021年12月30日
专知会员服务
221+阅读 · 2021年4月21日
【腾讯IDC】数实共生:未来经济白皮书2021,81页pdf
专知会员服务
75+阅读 · 2021年1月24日
相关基金
国家自然科学基金
0+阅读 · 2014年12月31日
国家自然科学基金
18+阅读 · 2014年12月31日
国家自然科学基金
0+阅读 · 2013年12月31日
国家自然科学基金
3+阅读 · 2012年12月31日
国家自然科学基金
20+阅读 · 2012年12月31日
国家自然科学基金
1+阅读 · 2012年3月31日
国家自然科学基金
0+阅读 · 2011年12月31日
国家自然科学基金
0+阅读 · 2009年12月31日
国家自然科学基金
0+阅读 · 2008年12月31日
Top
微信扫码咨询专知VIP会员