CNN五大经典模型:LeNet,AlexNet,GoogleNet,VGG,DRL

2018 年 9 月 7 日 黑龙江大学自然语言处理实验室

本文转载自公众号 | AI深入浅出


关于卷积神经网络CNN,网络和文献中有非常多的资料,我在工作/研究中也用了好一段时间各种常见的model了,就想着简单整理一下,以备查阅之需。


  1. Lenet,1986年

  2. Alexnet,2012年

  3. GoogleNet,2014年

  4. VGG,2014年

  5. Deep Residual Learning,2015年


Lenet


就从Lenet说起,可以看下caffe中lenet的配置文件(1),可以试着理解每一层的大小,和各种参数。由两个卷积层,两个池化层,以及两个全连接层组成。 卷积都是5*5的模板,stride=1,池化都是MAX。下图是一个类似的结构,可以帮助理解层次结构(和caffe不完全一致,不过基本上差不多)


(1)网址:https://github.com/BVLC/caffe/blob/master/examples/mnist/lenet_train_test.prototxt



Alexnet


2012年,Imagenet比赛冠军的model——Alexnet   [2](以第一作者alex命名)。caffe的model文件在(2)。说实话,这个model的意义比后面那些model都大很多,首先它证明了CNN在复杂模型下的有效性,然后GPU实现使得训练在可接受的时间范围内得到结果,确实让CNN和GPU都大火了一把,顺便推动了有监督DL的发展。


(2)https://github.com/BVLC/caffe/blob/master/models/bvlc_alexnet/deploy.prototxt


模型结构见下图,别看只有寥寥八层(不算input层),但是它有60M以上的参数总量,事实上在参数量上比后面的网络都大。



这个图有点点特殊的地方是卷积部分都是画成上下两块,意思是说吧这一层计算出来的feature map分开,但是前一层用到的数据要看连接的虚线,如图中input层之后的第一层第二层之间的虚线是分开的,是说二层上面的128map是由一层上面的48map计算的,下面同理;而第三层前面的虚线是完全交叉的,就是说每一个192map都是由前面的128+128=256map同时计算得到的。


Alexnet有一个特殊的计算层,LRN层,做的事是对当前层的输出结果做平滑处理。下面是我画的示意图:



前后几层(对应位置的点)对中间这一层做一下平滑约束,计算方法是:



具体打开Alexnet的每一阶段(含一次卷积主要计算)来看[2][3]:


(1)con  - relu - pooling - LRN

具体计算都在图里面写了,要注意的是input层是227*227,而不是paper里面的224*224,这里可以算一下,主要是227可以整除后面的conv1计算,224不整除。如果一定要用224可以通过自动补边实现,不过在input就补边感觉没有意义,补得也是0。


(2)conv - relu - pool - LRN


和上面基本一样,唯独需要注意的是group=2,这个属性强行把前面结果的feature map分开,卷积部分分成两部分做。


(3)conv - relu


(4)conv-relu


(5)conv - relu - pool


(6)fc - relu - dropout


这里有一层特殊的dropout层,在alexnet中是说在训练的以1/2概率使得隐藏层的某些neuron的输出为0,这样就丢到了一半节点的输出,BP的时候也不更新这些节点。 


(7) fc - relu - dropout  



(8)fc - softmax 

以上图借用[3],感谢。


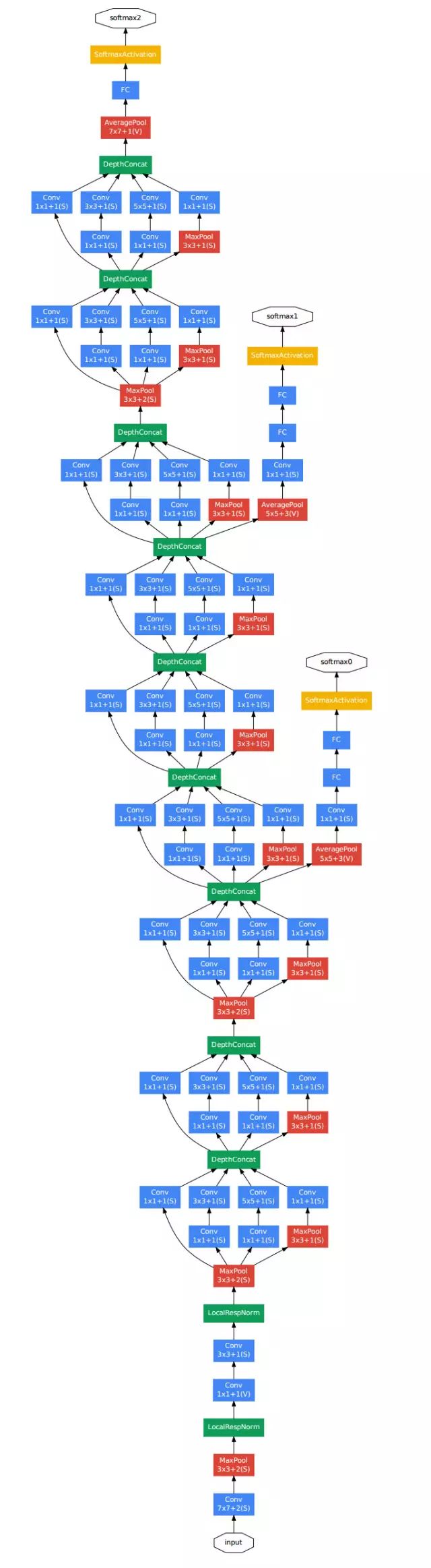
GoogleNet


googlenet[4][5],14年比赛冠军的model,这个model证明了一件事:用更多的卷积,更深的层次可以得到更好的结构。(当然,它并没有证明浅的层次不能达到这样的效果)



这个model基本上构成部件和alexnet差不多,不过中间有好几个inception的结构:



是说一分四,然后做一些不同大小的卷积,之后再堆叠feature map。

计算量如下图,可以看到参数总量并不大,但是计算次数是非常大的。 



VGG


VGG有很多个版本,也算是比较稳定和经典的model。它的特点也是连续conv多,计算量巨大(比前面几个都大很多)。具体的model结构可以参考[6],这里给一个简图。基本上组成构建就是前面alexnet用到的。 



下面是几个model的具体结构,可以查阅,很容易看懂。



Deep Residual Learning


这个model是2015年底最新给出的,也是15年的imagenet比赛冠军。可以说是进一步将conv进行到底,其特殊之处在于设计了“bottleneck”形式的block(有跨越几层的直连)。最深的model采用的152层!!下面是一个34层的例子,更深的model见表格。 
 
其实这个model构成上更加简单,连LRN这样的layer都没有了。


block的构成见下图:


总结


OK,到这里把常见的最新的几个model都介绍完了,可以看到,目前cnn model的设计思路基本上朝着深度的网络以及更多的卷积计算方向发展。虽然有点暴力,但是效果上确实是提升了。当然,我认为以后会出现更优秀的model,方向应该不是更深,而是简化。是时候动一动卷积计算的形式了。



推荐阅读

基础 | TreeLSTM Sentiment Classification

基础 | 详解依存树的来龙去脉及用法

基础 | 基于注意力机制的seq2seq网络

原创 | Simple Recurrent Unit For Sentence Classification

原创 | Attention Modeling for Targeted Sentiment

原创 | cw2vec理论及其实现

基础 | 中英文词向量评测理论与实践


欢迎关注交流


登录查看更多
14

相关内容

【CVPR2020-Oral】用于深度网络的任务感知超参数
专知会员服务
28+阅读 · 2020年5月25日
【ICLR-2020】网络反卷积,NETWORK DECONVOLUTION
专知会员服务
39+阅读 · 2020年2月21日
综述:DenseNet—Dense卷积网络(图像分类)
专知
86+阅读 · 2018年11月26日
深度学习、图像识别入门,从VGG16卷积神经网络开始
数据挖掘入门与实战
8+阅读 · 2018年3月28日
从LeNet到SENet——卷积神经网络回顾
AI科技评论
13+阅读 · 2018年2月15日
深度学习之CNN简介
Python技术博文
20+阅读 · 2018年1月10日
【发展历程】从LeNet-5到DenseNet
GAN生成式对抗网络
3+阅读 · 2017年11月20日
从LeNet-5到DenseNet
AI研习社
9+阅读 · 2017年11月18日
[深度学习] AlexNet,GoogLeNet,VGG,ResNet简化版
机器学习和数学
20+阅读 · 2017年10月13日
【深度】Deep Visualization:可视化并理解CNN
专知
12+阅读 · 2017年9月30日
Arxiv
3+阅读 · 2019年3月15日
Arxiv
7+阅读 · 2018年8月28日
VIP会员
相关资讯
综述:DenseNet—Dense卷积网络(图像分类)
专知
86+阅读 · 2018年11月26日
深度学习、图像识别入门,从VGG16卷积神经网络开始
数据挖掘入门与实战
8+阅读 · 2018年3月28日
从LeNet到SENet——卷积神经网络回顾
AI科技评论
13+阅读 · 2018年2月15日
深度学习之CNN简介
Python技术博文
20+阅读 · 2018年1月10日
【发展历程】从LeNet-5到DenseNet
GAN生成式对抗网络
3+阅读 · 2017年11月20日
从LeNet-5到DenseNet
AI研习社
9+阅读 · 2017年11月18日
[深度学习] AlexNet,GoogLeNet,VGG,ResNet简化版
机器学习和数学
20+阅读 · 2017年10月13日
【深度】Deep Visualization:可视化并理解CNN
专知
12+阅读 · 2017年9月30日
Top
微信扫码咨询专知VIP会员