Python好书有很多,这本却不得不提!

2018 年 8 月 28 日 图灵教育

2016年,Google 的 AlphaGo 击败了李世石,人工智能大火。深度学习作为一种实现机器学习的方法,近 5 年来在人工智能领域也取得了非凡进展。在图像识别和语音转录的任务上,五年前的模型还几乎无法使用,如今的模型的表现已经超越了人类。而这种突飞猛进的影响几乎蔓延到所有行业。

为了给更多学习深度学习的小伙伴提供便利,图灵今年出版了好几本深度学习相关图书。有日本全五星好评、销量 10万+ 的《深度学习入门》、图解系列新成员《图解深度学习》、TensorFlow 进阶第一书《深入理解TensorFlow》等。当然市面上还有其他家出版社出版的一些深度学习经典图书,比如花书、西瓜书。顺便说一下,如果你觉得看这些书有点困难,建议你先看过《深度学习入门》,这本会为你深入研究深度学习起到铺垫作用。

当然,在深度学习领域,还有一本书是不得不提的,它就是今天的主角—— Keras 之父、Google 人工智能研究员 François Chollet 执笔的深度学习领域力作《Python深度学习》。这本书英文原版豆瓣评分 9.3,美亚 4.6 星评,收获超多读者好评。

首先,这本书中的代码示例都使用 Python 深度学习框架 Keras,并用 TensorFlow 作为后端引擎。Keras 是最受欢迎且发展最快的深度学习框架之一,被广泛推荐为上手深度学习的最佳工具。

其次,书中用代码片段来解释定量概念(包含 30 多个代码示例,有详细的注释、实用的建议和简单的解释避免使用数学符号,帮你建立关于机器学习和深度学习核心思想的直觉。

最后,这本书还有一个伟大之处在于作者非常有吸引力,他使得本书非常可读,如果你觉得英文版读起来肝疼,那中文版可是不能错过的!就连本书的编辑朱巍老师也不禁感叹,大牛的这本书真是通俗易懂!

既然作者这么厉害,他是何许人也呢?

图片来自作者Twitter

作者领英上的介绍:

Author of Keras - keras.io - Keras is a leading deep learning framework for Python, with over 250,000 users and over 700 open-source contributors (as of mid-2018). Keras is in use at a considerable number of startups, research labs (including CERN, Microsoft Research, and NASA), and large companies such as Netflix, Yelp, Square, Uber, Google, etc. Keras has been chosen to serve as the high-level API of Google's TensorFlow, coming bundled with it as of TensorFlow 1.2.

AI & deep learning researcher, author of papers accepted at major conferences such as CVPR, NIPS, ICLR, etc.

Author of the book "Deep learning with Python" (Manning Publications), with over 20,000 copies sold as of mid-2018.

Highest rank achieved on Kaggle: 17th (global).

Founder of Wysp - wysp.ws - Wysp is a social network and learning platform for artists with over 20,000 monthly active users as of mid-2016.

弗朗索瓦•肖莱(François Chollet)Keras 之父,TensorFlow 机器学习框架贡献者,《Python深度学习》的作者,Kaggle 竞赛教练,个人 Kaggle 竞赛全球排名曾获得第 17 名。Wysp 创始人。目前任职于 Google,从事人工智能研究,尤其关注计算机视觉与机器学习在形式推理方面的应用。


反正读完本书,什么是深度学习、什么时候该用深度学习,以及它的局限性你都会门儿清了。你还会学到解决机器学习问题的标准工作流程,以及使用 Keras 来解决从计算机视觉到自然语言处理等许多现实世界的问题,包括图像识别、时间序列预测、情感分析、图像和文字生成等。

话不多说!先来看这本书的详解介绍。

第一部分 深度学习基础

这部分是对深度学习的整体介绍,给出了一些背景和定义,还解释了上手机器学习和神经网络需要掌握的所有概念。一般深度学习的图书也都会讲解到,但是如果你之前没有关于机器学习的经验,我强烈建议你先读完第一部分,然后再阅读第二部分。

第 1 章主要介绍人工智能、机器学习和深度学习的重要背景知识。

第 2 章介绍从事深度学习必须了解的基本概念:张量、张量运算、梯度下降和反向传播。这一章还给出了本书第一个可用的神经网络示例。

第 3 章讲解了包括上手神经网络所需要了解的全部内容:Keras 简介,它是我们的首选深度学习框架;建立自己的工作站的指南;三个基本代码示例以及详细解释。读完这一章,小伙伴将能够训练简单的神经网络来处理分类任务和回归任务,充分了解训练过程背后发生的事情。

第 4 章介绍标准的机器学习工作流程。你会了解常见的陷阱及其解决方案。

第二部分 深度学习实践

第二部分将深入介绍深度学习在计算机视觉和自然语言处理中的实际应用。这一部分给出了许多示例,对于在现实世界的实践中遇到的深度学习问题,你可以用这些示例作为解决问题的模板。

第 5 章介绍了一系列实用的计算机视觉示例,重点放在图像分类。

第 6 章介绍了处理序列数据(比如文本和时间序列)的实用技术。

第 7 章介绍了构建最先进深度学习模型的高级技术。

第 8 章介绍了生成式模型,即能够创造图像和文本的深度学习模型,它有时会产生令人惊讶的艺术效果。

第 9 章将帮你巩固在本书学到的知识,还会探讨深度学习的局限性及其未来的可能性。

好吧!用作者的话说这本书是为那些想要从零开始探索深度学习的人或想要拓展对深度学习的理解的人准备的。无论你是在职的机器学习工程师、软件开发者还是大学生,都会从中找到有价值的内容哦~

Deep Learning with Python
作者:弗朗索瓦•肖莱
译者:张亮(hysic)

  • Keras 之父、Google 人工智能研究员 François Chollet 著作

  • 原版豆瓣评分 9.3,深度学习领域力作

  • 原版亚马逊语音与音频处理畅销榜榜首图书

  • 30 多个代码示例,带你全面掌握如何用深度学习解决实际问题

  • Keras 框架速成的不二之选

  • 夯实深度学习基础,在实践中培养对深度神经网络的良好直觉

  • 无须机器学习经验和高等数学背景

本书详尽介绍了用 Python 和 Keras 进行深度学习的探索实践,包括计算机视觉、自然语言处理、产生式模型等应用,示例步骤讲解详细透彻。立足于人工智能的可达性和大众化,读者无须具备机器学习相关背景知识即可展开阅读。在学习完本书后,读者将具备搭建自己的深度学习环境、建立图像识别模型、生成图像和文字等能力。

译者简介

张亮(hysic):毕业于北京大学物理学院,爱好机器学习和数据分析的核安全工程师,译有《Python数据处理》《Python机器学习基础教程》等。

专业推荐

“本书在当前的‘人工智能热’和深度学习的本来面目之间架起了一座桥梁。”

——Peter Rabinovitch,云平台 Akamai 高级性能工程师

“本书是助你进阶为 Keras 及深度学习高手的秘笈。”

——Claudio Rodriguez,IT服务公司 Candid Partners 高级 DevOps 工程师

“本书是我为华盛顿大学设计的一门深度学习课程所选的教材,非常实用。能够直接得到 Keras 之父的建议真是一桩幸事。”

——Amazon.com 用户 Eric Nichols



第一部分 深度学习基础

第1章 什么是深度学习  2

1.1 人工智能、机器学习与深度学习  2

1.2 深度学习之前:机器学习简史  11

1.3 为什么是深度学习,为什么是现在  15

第2章 神经网络的数学基础  20

2.1 初识神经网络  20

2.2 神经网络的数据表示  23

2.3 神经网络的“齿轮”:张量运算  29

2.4 神经网络的“引擎”:基于梯度的优化  36

2.5 回顾第一个例子  41

第3章 神经网络入门  43

3.1 神经网络剖析  43

3.2 Keras 简介  46

3.3 建立深度学习工作站  49

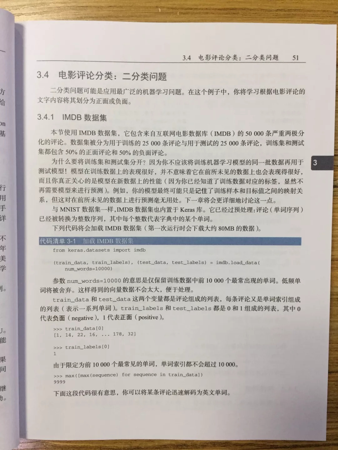
3.4 电影评论分类:二分类问题  51

3.5 新闻分类:多分类问题  59

3.6 预测房价:回归问题  66

第4章 机器学习基础  74

4.1 机器学习的四个分支  74

4.2 评估机器学习模型  76

4.3 数据预处理、特征工程和特征学习  80

4.4 过拟合与欠拟合  83

4.5 机器学习的通用工作流程  89

第二部分 深度学习实践

第5章 深度学习用于计算机视觉  94

5.1 卷积神经网络简介  94

5.2 在小型数据集上从头开始训练一个卷积神经网络  102

5.3 使用预训练的卷积神经网络  115

5.4 卷积神经网络的可视化  130

第6章 深度学习用于文本和序列   147

6.1 处理文本数据  147

6.2 理解循环神经网络  162

6.3 循环神经网络的高级用法  172

6.4 用卷积神经网络处理序列  188

第7章 高级的深度学习最佳实践   196

7.1 不用Sequential模型的解决方案:Keras 函数式API  196

7.2 使用Keras回调函数和TensorBoard来检查并监控深度学习模型  210

7.3 让模型性能发挥到极致  219

第8章 生成式深度学习   226

8.1 使用LSTM生成文本  227

8.2 DeepDream  235

8.3 神经风格迁移  241

8.4 用变分自编码器生成图像  249

8.5 生成式对抗网络简介  257

第9章 总结   265

9.1 重点内容回顾  265

9.2 深度学习的局限性  273

9.3 深度学习的未来  277

9.4 了解一个快速发展领域的最新进展  281

9.5 结束语  282

扫一扫,京东购

扫一扫,当当购


文末福利

送出 5 本《Python深度学习》,小伙伴说说入门深度学习你目前还欠缺什么技能?除了深度学习的相关图书,还需要补充哪些方面的知识?精选留言选出 5 位获得赠书。截止2018.8.31。


阅读原文】当当6.9折购买新书《Python深度学习》

登录查看更多
9

相关内容

【干货书】用于概率、统计和机器学习的Python,288页pdf
专知会员服务
291+阅读 · 2020年6月3日
《深度学习》圣经花书的数学推导、原理与Python代码实现
【书籍】深度学习框架:PyTorch入门与实践(附代码)
专知会员服务
167+阅读 · 2019年10月28日
Keras François Chollet 《Deep Learning with Python 》, 386页pdf
专知会员服务
161+阅读 · 2019年10月12日
机器学习相关资源(框架、库、软件)大列表
专知会员服务
40+阅读 · 2019年10月9日
开发 | 用 Python 做机器学习不得不收藏的重要库
AI科技评论
5+阅读 · 2019年1月8日
Python用法速查网站
Python程序员
17+阅读 · 2018年12月16日
想和你聊一下这本豆瓣评分10的书
图灵教育
9+阅读 · 2018年11月16日
这可能是学习Python最好的免费在线电子书
程序猿
55+阅读 · 2018年5月17日
快乐的迁移到 Python3
Python程序员
5+阅读 · 2018年3月25日
这几本Python新书特别赞
图灵教育
21+阅读 · 2018年3月1日
如何入门Python与机器学习 | 赠书
AI100
8+阅读 · 2017年11月14日
推荐几本学习自然语言处理相关的书籍
AINLP
7+阅读 · 2016年10月12日
A Survey on Edge Intelligence
Arxiv
52+阅读 · 2020年3月26日
On Feature Normalization and Data Augmentation
Arxiv
15+阅读 · 2020年2月25日
Arxiv
53+阅读 · 2018年12月11日
Arxiv
22+阅读 · 2018年8月30日
A Survey on Deep Transfer Learning
Arxiv
11+阅读 · 2018年8月6日
Arxiv
15+阅读 · 2018年6月23日
Arxiv
7+阅读 · 2018年1月24日
VIP会员
相关资讯
开发 | 用 Python 做机器学习不得不收藏的重要库
AI科技评论
5+阅读 · 2019年1月8日
Python用法速查网站
Python程序员
17+阅读 · 2018年12月16日
想和你聊一下这本豆瓣评分10的书
图灵教育
9+阅读 · 2018年11月16日
这可能是学习Python最好的免费在线电子书
程序猿
55+阅读 · 2018年5月17日
快乐的迁移到 Python3
Python程序员
5+阅读 · 2018年3月25日
这几本Python新书特别赞
图灵教育
21+阅读 · 2018年3月1日
如何入门Python与机器学习 | 赠书
AI100
8+阅读 · 2017年11月14日
推荐几本学习自然语言处理相关的书籍
AINLP
7+阅读 · 2016年10月12日
相关论文
A Survey on Edge Intelligence
Arxiv
52+阅读 · 2020年3月26日
On Feature Normalization and Data Augmentation
Arxiv
15+阅读 · 2020年2月25日
Arxiv
53+阅读 · 2018年12月11日
Arxiv
22+阅读 · 2018年8月30日
A Survey on Deep Transfer Learning
Arxiv
11+阅读 · 2018年8月6日
Arxiv
15+阅读 · 2018年6月23日
Arxiv
7+阅读 · 2018年1月24日
Top
微信扫码咨询专知VIP会员