竹间智能案例入选36kr《人工智能商业化研究报告(2019)》

2019 年 7 月 10 日 竹间智能Emotibot


近日知名创投媒体36氪发布《人工智能商业化研究报告(2019)》,该报告主要分析了近年来人工智能技术各领域商业化应用的现状、产业链的布局和未来的趋势。竹间智能凭借金融领域AI解决方案和Bot Factory™平台作为人工智能代表性案例入选该报告。




人工智能商业化现状

      ——“AI+”成主流


“人工智能商业化即企业如何利用人工智能技术来解决实际的问题,并通过市场进行规模化变现的商业行为。”


商业化对企业生存与发展至关重要,没有应用,没有落地是无法驱动企业快速成长。从互联网到人工智能,资本逐渐趋于理性,行业普遍关注技术应用能力。这使得找到落地场景的人工智能企业,具有更强的自我造血能力,更易获得资本,也具有更强的生存能力。


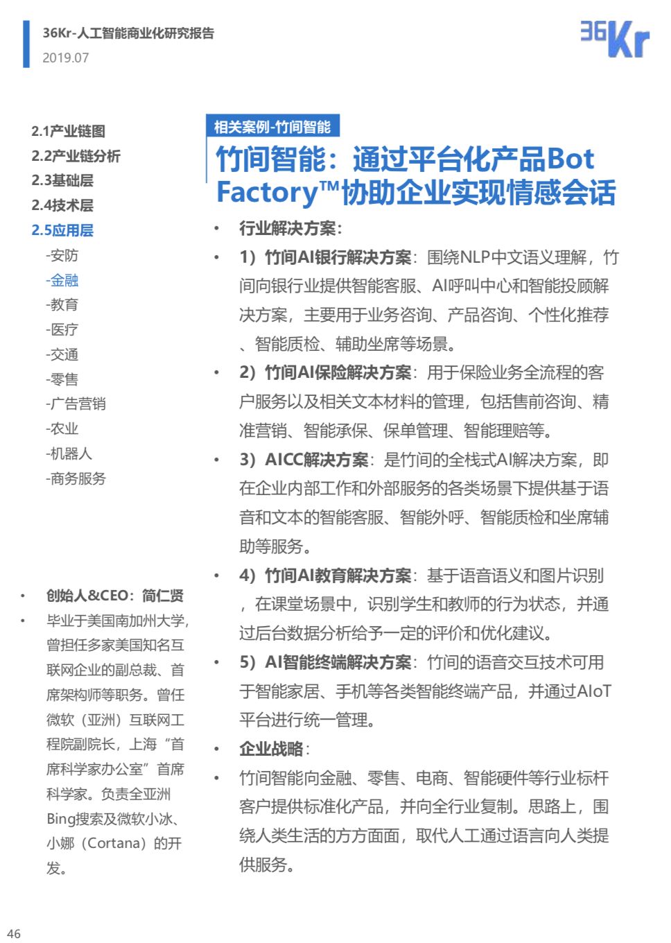
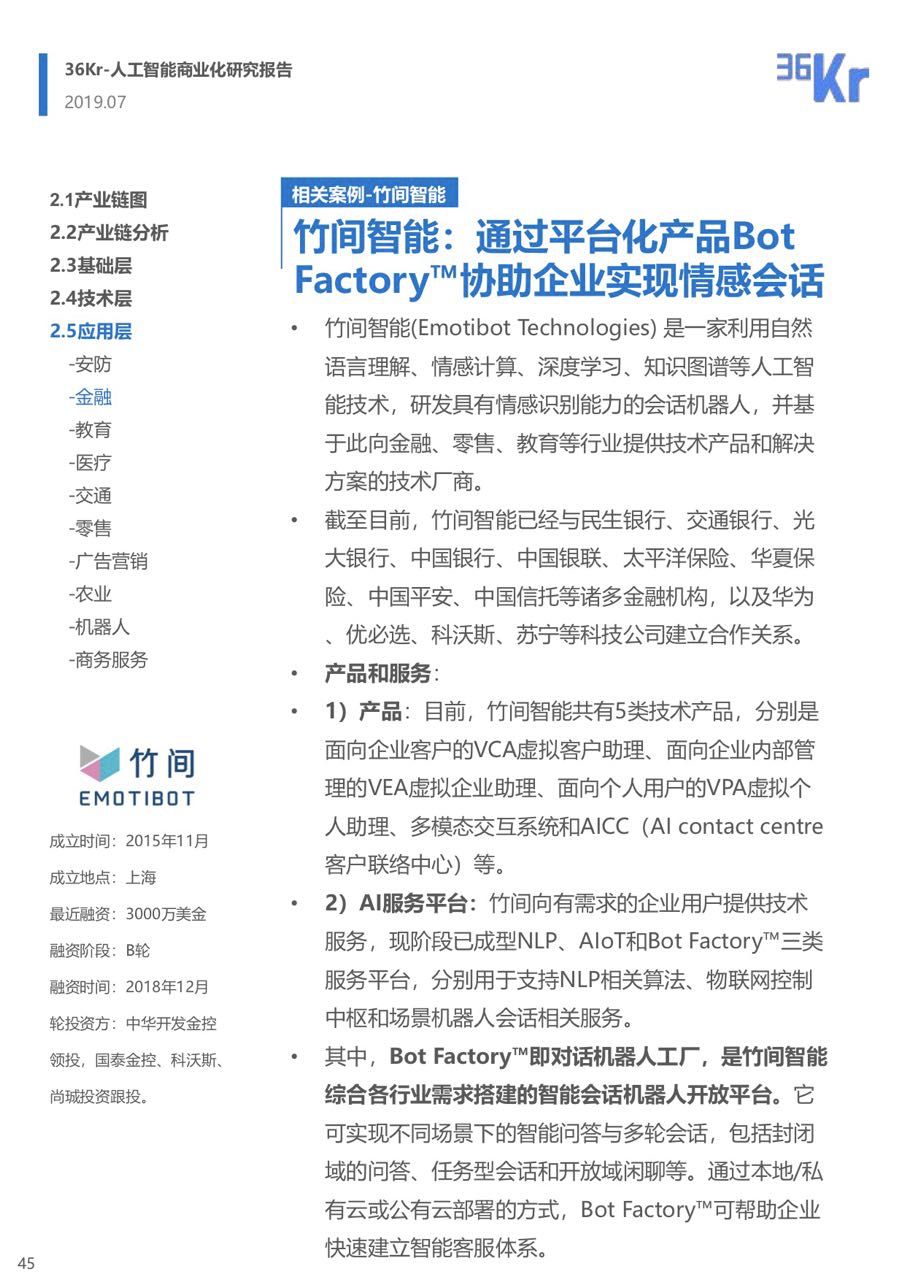
报告中指出七类人工智能核心技术包括:计算机视觉、自然语言处理、生物识别、机器学习、人机交互、知识图谱、虚拟现实/增强现实/混合现实(VR/AR/MR)已进入商业化阶段,而在现阶段“AI+”成为主流。“AI+”以技术为核心驱动,以探索多样化的场景应用为目标竹间智能的核心技术在于通过文字、图像及语音的人机交互技术与自主研发的“多模态情感识别模型”结合,涉及计算机视觉、自然语言处理、机器学习、人机交互、知识图谱等技术,成为国内唯一一家具有语言,图像,语音三重人机交互技术的公司,并将“AI+”应用在金融、教育、零售、智能硬件、AICC(AI Contact Center),通过深入行业的场景和痛点,在每个领域形成一套完整的解决方案。



未来人工智能商业趋势该如何发展


36kr《人工智能商业化研究报告(2019)》指出,50%的AI专利在过去5年内发表(数据来源WIPOP2019年人工智能趋势报告),这意味着从2014年-2018年这五年内,AI产业进入了快速发展的阶段。而竹间智能自2015年成立以来也在不断的探寻符合自身发展的商业化道路,在过去的2018年竹间智能通过“AI+”的解决方案完成了由0到1的商业化落地,已为交通银行、民生银行、平安保险、昂立教育、唯品会等各领域头部企业提供AI服务。


到了2019年,全球人工智能产业进入了落地应用的高峰期,商业化成为行业焦点。为在“高峰期”避开拥堵路段,只有快速将人工智能落地才能抢占市场先机该报告在对人工智能商业趋势预测中也提到:技术的使用门槛降低是今后人工智能发展的趋势。随着各类开源、开放平台的建立,人工智能技术的使用门槛将逐渐降低。这使得更多的企业能够利用人工智能技术来为场景和行业赋能。竹间智能早已抓住了这个趋势,在2017年就推出了的开放的平台化产品Bot Factory™,即虚拟对话机器人工厂,综合各行业需求搭建的智能会话机器人开放平台通过2年的打磨Bot Factory™升级至2.0,已经可实现不同场景下的智能问答与多轮会话,包括封闭域的问答、任务型会话和开放域闲聊等。通过本地/私有云或公有云部署的方式,Bot Factory™可帮助企业快速建立AI员工和智能对话客服,让中小企业和个人也能快速的拥有自己的AI能力。



竹间智能将通过“AI+”的垂直领域解决方案和Bot Factory™开放平台结合,定制化+规模化两者并行在实现自身商业化的同时,也帮助更多的企业拥有AI能力去实现自己的商业化价值,让企业无限可能







(向上滑动)


关于竹间智能(EMOTIBOT)

竹间智能由前微软(亚洲)互联网工程院副院长简仁贤先生创办,致力于利用深度学习、中文自然语言理解、情感计算、计算机视觉等技术,研发带有情感识别能力的对话机器人及行业解决方案。目前,竹间已有涵盖AI+金融、AI+零售、AI+教育、AI+政务、AICC等解决方案与产品。


竹间智能的AICC(AI Contact Center),提供呼出,呼入,质检,用户画像,知识图谱,智能客服机器人等,将传统呼叫中心全盘AI化,从外呼机器人为人工客服进行首轮业务任务,到利用AI技术进行人工客服质检以提高客服满意度,再至经由信息搜集而来的用户画像,为呼叫中心提供精准营销的数据支持,使呼叫中心进入AI化时代。


而竹间独特的多模态情感计算则为智慧零售,教育,公共服务等行业提供涉及感知与认知的技术场景。在AI+教育解决方案中,提供学生课堂行为监测、教师教学质量反馈与干预、校方课堂教学管理与教师教态自测的产品,以AI技术实时赋能课堂,开创智慧教学新模式。


竹间首创研发的 Bot Factory™为企业提供了AI机器学习平台,此后企业创建机器人再也无需代码,简易一键部署,兼具安全保障。


至今,竹间已为包括交通银行、招商银行、民生银行、平安集团、江西银行、科沃斯、苏宁易购、中智关爱通、国旅运通、同程艺龙、太平洋保险、华夏人寿、招商摩羯智投、恒大地产集团、中广核、三井住友、福特汽车、富士康集团、台湾夏普、优必选、唯品会、中国移动、长虹电视、昂立教育等在内的众多企业提供一站式AI解决方案。


Powered By Emotibot


长按2秒关注我们



登录查看更多
0

相关内容

KR是首屈一指的知识表示和推理国际会议。与一般AI会议相比,KR会议系列为研究人员研究由推理算法操纵的知识的显式表示提供了更为私密的环境,这为从事人工智能,计算机科学和软件工程的大量工作提供了重要基础。会议强调了知识表示和推理的理论原理以及这些原理及其在工作系统中的实施方式之间的关系。 官网地址:http://dblp.uni-trier.de/db/conf/kr/
商业数据分析,39页ppt
专知会员服务
165+阅读 · 2020年6月2日
2020年中国《知识图谱》行业研究报告,45页ppt
专知会员服务
240+阅读 · 2020年4月18日
【德勤】中国人工智能产业白皮书,68页pdf
专知会员服务
309+阅读 · 2019年12月23日
2019中国硬科技发展白皮书 193页
专知会员服务
86+阅读 · 2019年12月13日
【大数据白皮书 2019】中国信息通信研究院
专知会员服务
138+阅读 · 2019年12月12日
2019年人工智能行业现状与发展趋势报告,52页ppt
专知会员服务
124+阅读 · 2019年10月10日
2018-2019年国内化妆品行业研究报告
行业研究报告
15+阅读 · 2019年9月28日
人工智能商业化研究报告(2019)
腾讯大讲堂
15+阅读 · 2019年7月9日
艾瑞咨询2019中国智慧城市发展报告,附PPT下载
智能交通技术
25+阅读 · 2019年4月18日
《中国人工智能发展报告2018》(附PDF下载)
走向智能论坛
19+阅读 · 2018年7月17日
干货|2018中国人工智能商业落地研究报告
机器人大讲堂
3+阅读 · 2018年6月22日
【行业报告】2018年中国人工智能行业研究报告
互联网金融
5+阅读 · 2018年4月7日
2017年中国计算机视觉行业研究报告
艾瑞咨询
6+阅读 · 2017年12月7日
智库跟踪 | 赛迪:2017人工智能投融资研究
走向智能论坛
7+阅读 · 2017年12月6日
2017年中国人工智能产业专题研究报告(完整版)
数据科学浅谈
4+阅读 · 2017年11月15日
VIP会员
相关资讯
2018-2019年国内化妆品行业研究报告
行业研究报告
15+阅读 · 2019年9月28日
人工智能商业化研究报告(2019)
腾讯大讲堂
15+阅读 · 2019年7月9日
艾瑞咨询2019中国智慧城市发展报告,附PPT下载
智能交通技术
25+阅读 · 2019年4月18日
《中国人工智能发展报告2018》(附PDF下载)
走向智能论坛
19+阅读 · 2018年7月17日
干货|2018中国人工智能商业落地研究报告
机器人大讲堂
3+阅读 · 2018年6月22日
【行业报告】2018年中国人工智能行业研究报告
互联网金融
5+阅读 · 2018年4月7日
2017年中国计算机视觉行业研究报告
艾瑞咨询
6+阅读 · 2017年12月7日
智库跟踪 | 赛迪:2017人工智能投融资研究
走向智能论坛
7+阅读 · 2017年12月6日
2017年中国人工智能产业专题研究报告(完整版)
数据科学浅谈
4+阅读 · 2017年11月15日
Top
微信扫码咨询专知VIP会员