【智能控制】中国智能控制40年

2018 年 11 月 28 日 产业智能官

原创: 蔡自兴 科技导报

人工智能的产生与发展,促进了自动控制向着它的当今最高层次——智能控制(intelligent control发展。智能控制代表了自动控制的最新发展阶段,也是应用人工智能实现人类脑力劳动和体力劳动自动化的一个重要领域。

   

自动控制在发展过程中既面临严峻挑战,又存在良好发展机遇。为了解决自动控制面临的难题,一方面要推进控制硬件、软件和智能技术的结合,实现控制系统的智能化;另一方面要实现自动控制科学与人工智能、计算机科学、信息科学、系统科学和生命科学等的结合,为自动控制提供新思想、新方法和新技术,创立自动控制的交叉新学科——智能控制,并推动智能控制的发展。

   

智能机器(intelligent machine)是能够在各种环境中自主地或交互地执行各种拟人任务(anthropomorphic tasks)的机器。拟人任务即仿照人类执行的任务。智能控制是驱动智能机器自主地实现其目标的过程。或者说,智能控制是一类能够独立地驱动智能机器实现其目标的自动控制。

   

为了聚焦研究目前国际上公认的“智能控制”,本文讨论范围局限于讨论基于人工智能理论和生物智能机理的控制,既不包括“广义智能控制论”,也不涉及与智能控制相关但有所区别的“智能系统”、“智能化系统”、“智能检测”以及一般的“智能自动化”等领域。

   

结合笔者自身经历,介绍国内外智能控制的简要发展历程,概括中国智能控制基础研究、学术研究和科技研究取得的成果。

   

智能控制发展过程

 

智能控制是一门具有强大生命力和广阔应用前景的新型自动控制科学技术,它采用各种智能化技术实现复杂系统和其他系统的控制目标。从智能控制的发展过程和已取得的成果来看,智能控制的产生和发展正反映了当代自动控制的发展趋势,是历史的必然。

   

智能控制第一次思潮出现于20世纪 60年代,智能控制的早期开拓者们提出和发展了几种智能控制的思想和方法。20世纪 60年代中期,自动控制与人工智能开始交接。1965年,著名的美籍华裔科学家Fu等( 傅京孙,美籍华人)首先把人工智能的启发式推理规则用于学习控制系统,1971 Fu又论述了人工智能与自动控制的交接关系,由于他的重要贡献,已成为国际公认的智能控制的先行者和奠基人。

   

20世纪 60年代中期至 70年代中期,中国未能加入早期国际智能控制研究行列。1978 3月,全国科学大会在北京召开,发出“向科学技术现代化进军”的号召,迎来了中国科学的春天。

   

随着人工智能和机器人技术的快速发展,智能控制的研究出现一股又一股新的热潮,并获得持续发展。各种智能控制系统,包括专家控制、模糊控制、递阶控制、学习控制、神经控制、进化控制、免疫控制和智能规划系统等已先后开发成功,并被应用于各类工业过程控制系统、智能机器人系统和智能制造系统等。

   

20世纪 70年代中期,Feigenbaum牵头的专家系统开发获得成功,在 20世纪七八十年代世界范围内取得可观的经济效益。1983 Hayes等提出专家控制系统。1986 年,Åström 等发表了“专家控制”的相关论文。在 20世纪七八十年代,中国的专家控制和专家规划系统开发蓬勃发展,出现不少成果。

   

模糊控制是智能控制的又一活跃研究领域。Zadeh 1965年发表了他的著名模糊集合(fuzzy sets)论文,为模糊控制开辟了新的领域。此后,国内外对模糊控制的理论探索和实际应用两个方面,都进行了广泛研究,并取得一批令人感兴趣的成果。

   

Saridis对智能控制系统的分类和智能递阶控制做出杰出贡献。他将智能控制发展道路上的最远点标记为智能控制,其团队建立的智能机器理论采用“精度随智能降低而提高”(increasing perception with decreasing intelligenceIPDI)原理和三级递阶结构,即组织级、协调级和执行级,这些思想成为智能递阶控制的基础。智能递阶控制思想对各类智能控制系统具有普遍的指导作用。

   

Pitts等于 1943年提出一种“似脑机器”(mindlike machine)的神经网络模型。20 多年来,基于神经网络控制的理论和机理已获进一步开发和应用。以神经控制器为基础的神经控制系统已在非线性和分布式控制系统及学习系统中得到不少成功应用,中国的神经控制研究与应用成果令人瞩目。

   

20世纪 80年代以来,中国学者先后提出一些新的智能控制理论、方法和技术。周其鉴等于 1983年发表了关于仿人控制的论文,之后又发展为仿人智能控制专著。吴宏鑫等提出的“航天器变结构变系数的智能控制方法”和“基于智能特征模型的智能控制方法”等,为智能控制器的设计开拓了一条新的道路。蔡自兴等于 2000年提出和开发了进化控制系统和免疫控制系统,把源于生物进化的进化计算机制与传统反馈机制相结合,用于控制可实现一种新的控制——进化控制;而把自然免疫系统的机制和计算方法用于控制,则可构成免疫控制。进化控制和免疫控制是两种新的智能控制方案,推动了智能控制研究进入新世纪以来向新的领域发展。

   

单一智能控制往往无法满足一些复杂、未知或动态系统的控制要求。20世纪 90年代以来,特别是进入21世纪以来,各种智能控制互相融合,“取长补短”构成众多的“复合”智能控制,开发某些综合的智能控制方法来满足现实系统提出的控制要求。所谓“智能复合控制”指的是智能控制方法与其他控制方法(经典控制和现代控制)的集成,也包括不同智能控制技术的集成。仅就不同智能控制技术组成的智能复合控制而言,就有模糊神经控制、神经专家控制、进化神经控制、神经学习控制、专家递阶控制和免疫神经控制等。以模糊控制为例,就能够与其他智能控制组成模糊神经控制、模糊专家控制、模糊进化控制、模糊学习控制、模糊免疫控制及模糊PID控制等智能复合控制。

   

“多真体系统”(multi-agent systemMAS)是一种分布式人工智能系统,能够克服单个智能系统在信息资源、时空分布和系统功能上的局限性,具备并行、分布、交互、协作、适应、容错和开放等优点,因而在 20世纪 90年代获得快速发展,并在 21世纪以来得到日益广泛的应用。在这种背景下,分布式智能控制系统也应运而生,成为智能控制的一个新的研究领域。

   

随着网络技术的快速发展,网络已成为大多数软件用户的交互接口,软件逐步走向网络化,为网络服务。智能控制适应网络化趋势,其用户界面已逐步向网络靠拢,智能控制系统的知识库和推理机也逐步与网络接口交接。与传统控制和一般智能控制不同的是,网络控制系统并非以网络作为控制机理,而是以网络为控制媒介;用户对受控对象的控制、监督和管理,必须借助网络及其相关浏览器和服务器来实现。无论客户端在什么地方,只要能够上网就可以对现场设备及其受控对象进行控制与监控。智能控制系统与网络系统的深度融合而形成的网络智能控制系统,是当今智能控制的一个新的研究和应用方向,已成为 21世纪智能控制的一个新亮点。

   

进入 21世纪以来,智能控制在更高水平上复合发展,并实现与国民经济的深度融合。特别是近年来,各先进工业国家竞相提出人工智能、智能制造和智能机器人的发展战略,为智能控制的发展提供了前所未有的发展机遇。中国政府发布的《中国制造2025》《新一代人工智能发展规划》和《机器人产业发展规划 20162020》等国家重大发展战略,为智能控制基础研究及其在智能制造、智能机器人、智能驾驶等领域的产业化注入活力。

   

中国智能控制科技成果

 

1967年,Leondes等首次正式使用“智能控制”一词。这一术语的出现要比“人工智能”晚 11年,比“机器人”晚 47 年。可见国际开始研究智能控制的时间较晚。相对于人工智能和机器人学,中国的智能控制研究虽然起步晚于智能控制的发源地美国,但自国际智能控制学科诞生后,就基本上保持紧密跟踪状态,许多研究与国际智能控制前沿研究保持同步,并有所创新。

   

形成智能控制学科

 

随着智能控制新学科形成的条件逐渐成熟,1987 1月,在美国费城由 IEEE 控制系统学会与计算机学会联合召开了智能控制国际会议(International Symposium on Intelligent ControlISIC)。这是有关智能控制的第一次国际学术盛会,中国学者与来自美国、欧洲、日本及其他国家和地区的代表出席了这次学术盛会。提交大会报告和分组宣读的论文及专题讨论,显示出智能控制的长足进展。这次会议及其后续影响表明,智能控制作为一门独立学科已正式登上国际学术和科技舞台。

   

 20世纪 90年代以来,国内对智能控制的研究进一步活跃起来,相关学术组织不断出现,学术会议经常召开。已成立了一些关于智能控制的学术团体,如中国人工智能学会智能控制与智能管理专业委员会及智能机器人专业委员会,中国自动化学会智能自动化专业委员会等。与智能控制相关的刊物,如《模式识别与人工智能》《智能系统学报》和《CAAI Transaction on Intelligence Technology》(《智能技术学报》)期刊等先后创刊。这些情况表明,智能控制作为一门独立的新学科,已在中国建立起来了。1993年由中国学者组织召开的首届“全球华人智能控制与智能自动化大会”,后修改更名为“智能控制与自动化世界大会”(World Congress on Intelligent Control and AutomationWCICA),至今已举行 13届,说明在中国已经形成智能控制学科,而且对国际智能控制的发展起到很大的促进作用。表 1简要介绍了历届智能控制与自动化世界大会的情况。

   

表 1  历届智能控制与自动化世界大会情况


此外,还举办了中国智能自动化学术会议、全国智能控制专家讨论会等,交流智能控制和智能自动化的研究成果。在其他相关会议上,也有反映国内智能控制、模糊控制、神经控制及其应用研究成果的论文发表。例如,在 1994年举行的第二届智能控制专家讨论会上,就有一批大会报告以及其他一些优秀的科技论文宣读,内容十分丰富,反映出中国智能控制的蓬勃发展。又如,在中国智能自动化学术会议上,也有颇具影响的智能控制报告和论文发表。

   

基础理论与方法研究颇具特色

 

中国的智能控制研究在跟踪国际发展步伐的同时,也创造了具有中国特色的智能控制研究成果。智能仿人控制、基于智能特征模型的智能控制方法、生物控制论、神经学习控制、智能控制四元结构理论、免疫控制系统、多尺度智能控制等是这些成果的突出代表。

   

1基于智能特征模型的智能控制方法

 

吴宏鑫及其团队在智能控制理论与方法上取得了创新成果,他们提出的“航天器变结构变系数的智能控制方法”和“基于智能特征模型的智能控制方法”等,为复杂航天器和工业过程智能控制器的设计开拓了一条新的道路。此外,还在交会对接和空间站控制等方面进行了创新研究。其理论方法已应用于“神舟”飞船返回控制、空间环境模拟器控制、卫星整星瞬变热流控制和铝电解过程控制等控制系统。

   

2多学科、多层次、系统化的智能控制方法

 

王飞跃是国际上较早进入智能控制领域研究的学者之一。他采用多学科、多层次、系统化的研究方法,从交叉性的角度探索智能控制,从结构、过程、算法和实现方面建立了一个解析和完备的智能控制理论,并应用于许多工程中的复杂系统的控制和管理。例如,代理控制方法(agent-based control)、智能指挥与控制体系、智能交通系统、智能空间和智能家居系统以及综合工业自动化等领域。他主持的“智能控制理论与方法的研究”获得 2007年国家自然科学奖二等奖。此外,王飞跃还提出了“平行控制”思想,是一种从学习控制发展到智能控制的学习控制方法论,将实际系统与人工系统相结合,用人工系统的计算实验完善实际系统优化控制策略,帮助实现对复杂系统的有效控制。

   

3智能控制系统和生物控制论研究

 

涂序彦也是较早进入智能控制领域研究的学者。1976年他在国内率先开展了智能控制研究,1980年主持研制的“模糊控制器”等智能控制器,多次获河北省科技进步奖。1986年承担国家自然科学基金项目“智能控制系统”,提出“多级自寻优智能控制器”“多级模糊控制”和“产生式自学习控制”等新方法,还将智能控制应用于冶金等生产过程。撰写了《生物控制论》专著,推动了国内生物控制论研究。

   

4模拟人的控制行为与功能的仿人智能控制

 

仿人控制(human-simulated control)综合了递阶控制、专家控制和基于模型控制的特点,实际上可以把它看作一种混合智能控制。仿人控制的思想是周其鉴等于1983年正式提出的,现已形成了一种具有明显特色的控制理论体系和比较系统的设计方法。仿人控制的基本思想是在模拟人的控制结构的基础上,进一步研究和模拟人的控制行为与功能,并把它用于控制系统,实现控制目标。

   

5智能控制四元交集结构理论

 

智能控制的学科结构理论体系是智能控制基础研究的一个重要课题。自 1971年傅京孙提出把智能控制作为人工智能和自动控制的(二元)交接领域之后,萨里迪斯和蔡自兴分别提出三元交集结构和四元交集结构。这些智能控制学科结构思想,有助于对智能控制的进一步深刻认识。蔡自兴于 1987年提出的四元智能控制结构(图1),认为智能控制是自动控制(ACCT)、人工智能(AI)、信息论(IT IN)和运筹学(OR)四个子学科的交集。智能控制四元交集结构理论成果,已被收入了《中国大百科全书》。

   

图 1  智能控制的四元结构



6开发钢铁工业神经学习控制系统

 

吕勇哉对国际智能控制做出重要贡献。1989年因把专家系统和知识工程用于工业控制而获美国仪器学会 UOP 技术奖。1996 年和 1995 年发表在美国《Iron and Steel Engineer》杂志的论文《Meeting the challenge of intelligent system technologies in the iron and steel industry》《Integrated neural system forcoating weight control of hot dip galvanizing line》先后获得美国钢铁工程师协会的 Kelly最优论文奖。后者是世界上第一个用于热浸镀线的神经学习控制系统。1998年他因“对工业系统建模与智能控制的贡献”而当选 IEEE Fellow

   

7智能制造过程的多尺度智能控制

 

李涵雄提出智能制造是个多尺度复杂性和不确定性的过程。一个工厂通常拥有一个以上包含不同过程的生产线。每个过程可能集成多种机器或装备组合。整个制造过程可视为递阶结构,从底层的机器控制,到中层的监督控制和生产调度,再到高层的企业管理。对于不同层级的特性与动力学差异需要不同的连续和离散控制作用。

   

制造过程具有很多不同类型的装备与系统,集成为展现多尺度动态特性的递阶结构系统。制造控制是一种多尺度建模与控制(multiscale modeling and control)任务,涉及底层过程的智能传感、系统离线的优化设计、在线多变量过程控制和高层决策的智能学习等。该领域的系统性工作应当采用自底向上的方法逐步建立起来,从动态建模到系统设计、过程控制和智能监控,再到全厂管理控制。这个开发任务将是一个长期的挑战。

   

8纳米机器人控制取得新的突破

 

纳米操作机器人是一种纳米级空间操作的机器人,中国在该领域的研究已取得突破。中国科学院沈阳自动化研究所微纳米课题组利用纳米操作机器人在单分子病毒三维可控操作方法研究方面取得最新科研成果。2005年,中国科学院沈阳自动化研究所建立了国内第一台纳米操作机器人系统,并在此基础上率先开展了与生命科学相交叉的前沿科学研究,在单分子病毒三维操作方面的应用正是该研究的代表。针对该问题,纳米课题组以基于 AFM的纳米操作机器人为基础,研究了针对腺病毒的三维空间操作控制方法。实验结果表明,利用基于局部扫描技术的三维操作策略,不仅能够实现对病毒分子在三维空间中的自由操作,还能根据设计构筑出全病毒分子的三维纳米结构,这不仅为病毒浸染细胞过程的实时检测迈出了坚实一步,同时为发展基于病毒分子的新型三维纳电子器件提供了技术途径。

   

专著论文发表丰硕

 

国际上,美国等国家较早开展智能控制研究,中国也保持同步,出版了一批智能控制专著和论文汇编。其中在 2000 年前出版的有代表性的专著包括:(11993 年出版的《Intelligent control: aspects offuzzy logic and neural nets》,主要介绍模糊逻辑基础和模糊控制,几乎没有神经控制的内容;(21996年出版的《Industrial intelligent controlFundamentals and applications》,主要介绍智能控制基础知识及控制系统建模、估值、优化、故障与诊断,只用很少篇幅(一章)简要介绍神经网络自适应控制、模糊逻辑控制和专家控制等;(31997  出版 的《Intelligent control: Principles, techniques and applications》,是国际上首部全面系统地介绍智能控制各种系统的工作原理、基本技术及其应用的英文专著 ;(4 1999 年出版的《Intelligent control based on flexible neural networks》,全书介绍神经网络基本知识和自校正控制,局限于神经网络基础和少量神经网络控制的例子。后 2 部专著由吕勇哉和蔡自兴完成。

   

如同这个时期出版的其他智能控制专著一样,除了《Intelligent control: Principles, techniques and applications》外,上述专著局限于介绍模糊逻辑和神经网络的基础知识,只着重讨论了逻辑控制或神经控制,未能全面系统地介绍智能控制的各个研究与应用领域。至于智能控制论文汇编,如《Introduction to Intelligent control and autonomous control》《Intelligent control systems:Theoryand applications》《Intelligent control systems using soft computing methodologies,都是许多智能控制研究者学术论文的汇编,也发挥了重要的参考作用。

   

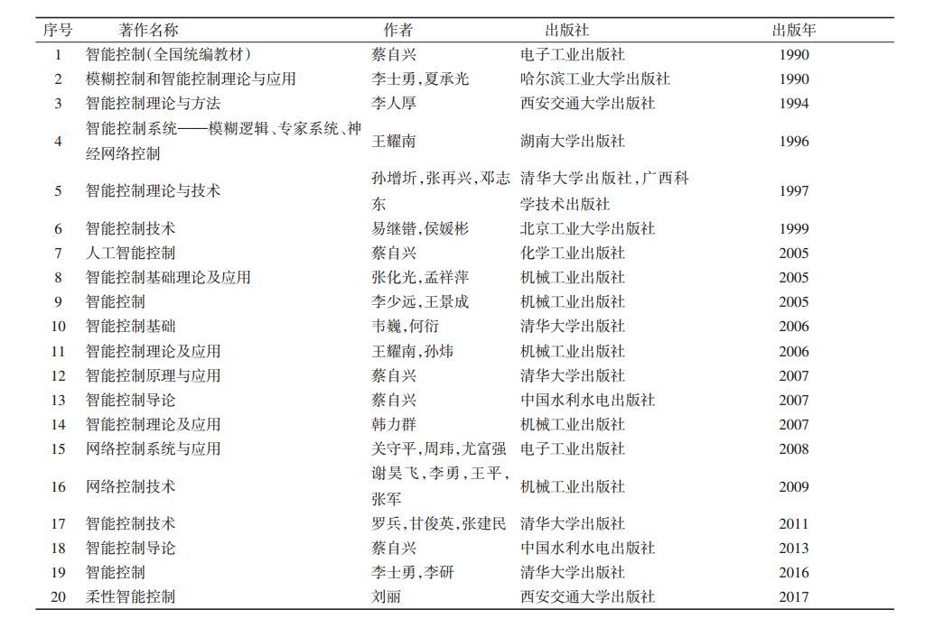
中国学者在智能控制研究开发和应用的基础上,发表了许多以智能控制为主题的论著。这些著作总结和交流了智能控制研究成果,对智能控制的进一步研究起到重要的指导作用。自 1987年人工智能著作开禁以来,全国已编著出版了近 100 部智能控制专著和教材。表 2列出国内智能控制专著的部分代表作,在一定程度上反映出中国智能控制的研究成果,对中国智能控制研究和国内外学术交流起到重要作用。

   

表 2  智能控制专著代表作出版情况


中国学者在国内发表的与智能控制相关的论文数以万计,仅从维普资讯中文期刊服务平台查询到的“智能控制”相关论文,据不完全统计2004至今可达28780篇。

   

下面给出一部分值得一提的具有代表性的智能控制论文或者大会报告。

   

1980年,涂序彦等编著出版《生物控制论》专著,研究生理调节系统、神经系统控制论、人体经络控制系统。

   

1981年,蒋新松在《自动化学报》上发表《人工智能及智能控制系统概述》综述论文。

   

1983年,周其鉴、柏建国等在国际会议上发表仿人控制设计的论文,提出仿人智能控制的思想。

   

1989年,张钟俊等在《信息与控制》上发表《智能控制与智能控制系统》的综述论文,得到广泛引用。

   

1991年,蔡自兴等在中国人工智能学会第 7届学术大会上作了《智能控制研究的进展》大会报告。

   

1993 8月,杨嘉墀和戴汝为在第一届全球华人智能控制与智能自动化大会上作《智能控制在国内的进展》的大会报告,全面总结了中国智能控制在理论方法研究、控制系统设计和实际应用各方面的进展。

   

1995年,杨嘉墀发表了《中国空间计划中智能自主控制技术的发展》论文。

   

1999年,宋健在国际自动控制联合会(IFAC)第 14届世界大会开幕式上作了《Intelligent control: Agoal exceeding the century》的报告,对智能控制的最高目标、研究途径和注重创新等给予富有远见的指导。

   

1999年吴宏鑫等提出基于智能特征模型的智能控制,2005年又提出组合自适应模糊控制方法,并用于航天器和月球探测车的控制。

   

此外,张明廉等、李洪兴等、李祖枢等研究了多级倒立摆的平衡与摆起的自稳定智能控制理论与方法。

   

科技研究成果显著

 

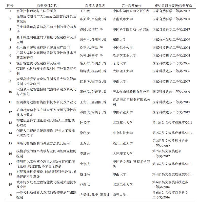
在过去 40 年,特别是近 20 年来,中国广大智能控制科技工作者对智能控制进行了多方面研究,取得不俗的科技研究成果。表 3示出了 20002017年国家自然科学奖、技术发明奖和科技进步奖及吴文俊人工智能科学技术奖(简称吴文俊奖)中涉及智能控制奖项的统计。

   

表 3  2000—2017年智能控制获奖项目统计


应用研究成果

 

如果说中国智能控制的理论基础研究开展还不够广泛深入,那么其应用研究就比较普遍,应用领域也比较广泛,举例简介智能控制在一些行业的应用状况。

   

1在过程控制和智能制造中的应用

 

 20 世纪 80 年代开始,智能控制在石油化工、航空航天、冶金、轻工等过程控制中获得迅猛的发展。除了上面讨论过的航空航天领域外,在石油化工领域将神经网络和优化软件与专家系统结合,应用于炼油厂的非线性工艺过程控制,有效地提高生产效率,节约生产成本。在冶金领域,采用模糊控制的高炉温度控制系统,可有效提高炉内温度控制精度,进而提高钢铁冶炼质量。随着《中国制造 2025》的贯彻执行,中国在智能制造领域的控制必将获得快速发展。

   

2在机器人控制中的应用

 

目前,智能控制技术已经应用到机器人技术的许多方面。基于多传感器信息融合和图像处理的移动机器人导航控制与装配、机器人自主避障和路径规划、机器人非线性动力学控制、空间机器人的姿态控制等。近年来,智能服务机器人、智能医疗机器人、无人驾驶车辆、物流机器人和其他专用智能机器人已获得快速发展和广泛应用;其中,人机合作控制、非结构环境中导航与控制、分布式多机器人系统控制、类脑机器人控制与决策以及基于云计算和大数据的网络机器人决策与控制等技术正在得到大力开发与应用。用智能控制技术武装机器人,将极大推动机器人行业的发展,提高机器人的智能化程度和行业水平。

   

3在智能电网控制中的应用

 

智能控制对电力系统的安全运行与节能运行方面具有重要的意义。在电网运行的过程中,将智能控制技术应用于电网故障检测、测量、补偿、控制和决策系统中,能够实现电网的智能化,提高电网运行效率。采用模糊逻辑控制技术能够及时发现电网中的安全隐患,提高智能电网应急能力,增强电网的可靠性、抗干扰能力,保证智能电网系统的稳定运行。将专家控制系统应用于电网规划,可以充分利用电力专家的经验和知识,不断优化电网的规划质量,提高电网优化效率。

   

4在现代农业控制中的应用

 

先进设备在中国农业中的应用不断增加,农业生产过程的智能化程度也越来越高。将智能控制技术应用于农事操作过程中,能够调节植物生长所需的温度、肥力、光照强度、CO2浓度等环境因素,实现对植物生长因素的精准控制,实现规模化的发展和农业最大利益。同时建立农业数据库,使生产者能够大面积、低成本、快速准获取农业信息,根据市场确定农产品数量,实现农业数据处理的标准化与智能化。

   

5智能交通控制与智能驾驶

 

智能交通是一种新型的交通系统或装置,是人工智能技术与现代交通系统融合的产物。智能交通系统需要具备对驾驶环境和交通状况的全面实时感知和理解的能力,其中具备自主规划与控制以及人机协同操作功能的智能车辆是实现未来智能交通系统的关键。对自主驾驶车辆或者辅助驾驶车辆来说,利用环境感知信息进行规划决策后需要对车辆进行控制,例如对路径的自动跟踪,此时性能优良的控制器成为了智能车辆必不可少的部分,成为智能车辆的关键。

   

中国在智能驾驶领域取得不少研究成果。例如,2011 7 14日,国防科技大学、中南大学、吉林大学联合开发的自主车辆,完成了中国首次长距离(长沙至武汉)高速公路自主驾驶实验,实现了在密集车流中长距离安全驾驶,创造了中国无人车自主驾驶的新纪录,标志着中国无人车在复杂环境识别、智能行为决策和控制等方面实现了新的突破,达到世界先进水平。2012 7月,军事交通学院研制的 JJUV-3实验车完成天津-北京城际高速公路的自主驾驶实验,具备跟车行驶和自主超车能力。2015 12月,百度无人驾驶车在国内首次实现了城市、环路及高速道路混合路况下的全自动驾驶。

   

此外,智能控制在智能安防、智能军事、智能指挥、智能家电、智慧城市、智能教育、智能管理、社会智能、智能军事和智能经济等领域,也已在中国获得日益广泛的应用。

   

中国智能控制教育与人才培养

 

智能控制教育和人才培养是智能控制学科发展、科学研究与产业开发应用的重要基础。自 20 世纪 80年代中期开始,中国部分高校开设了智能控制课程。经过30多年的推广、提升与发展,现在中国大部分重点高校的智能科学与技术、自动化/自动控制、机械电子工程等专业都开设了智能控制类的本科生和研究生课程。有些课程的教学与教改取得有益经验,已成为国家级精品课程和国家级精品资源共享课程等。表 4给出中国已出版的主要智能控制教材情况。其中,蔡自兴所著《智能控制》是1988年由国家教育部计算机与自动控制教材编审委员会招投标、胡保生主审和评审通过,并于 1990年由电子工业出版社正式出版的全国统编教材,也是中国首部智能控制系统教材,同时是国际上首部系统全面介绍各种智能控制系统的专著。李士勇等编著的《模糊控制和智能控制理论与应用》则是中国首部智能控制研究生教材。这些智能控制课程和智能控制教材对于中国智能控制学科建设、科技知识传播和人才培养起到不可或缺的重要作用。

   

表 4  智能控制教材代表作


 5示出了入选国家级质量工程的智能控制类相关精品课程名单。这些课程仅是全国质量工程国家级课程很小的一部分。例如,国家教育部 2016  7 15日公布第一批国家级精品资源共享课2686门,其中,本科教育课程1767门,高职教育课程 759门,网络教育课程 160门。而智能控制类课程虽然榜上有名,但只有 3门,约占 0.1%。不过,这些智能控制类课程来之不易,已在改革中不断发展壮大,并对全国智能控制教学发挥了重要的示范与辐射作用。

   

表 5  国家级和部分省部级智能控制课程或项目


“全国智能科学与技术教育暨教学学术会议”自2003年以来已举办 12次,是中国人工智能教育与教学领域具有特色和权威的学术盛会,对于人工智能及其相关学科的教育教学、学科建设和人才培养发挥了关键作用。这个系列会议的一个重要内容就是智能控制教育、教学和教改成果。

   

2005年首次在北京大学开设的智能科学与技术专业,已发展到全国 55所大学,仅这些大学的“智能”专业每年就培养大约 3000名智能科学技术专业人才。据估计,近30年来,全国高校已培养人工智能和智能控制等相关学科的硕士和博士数以千计,本科毕业生数以万计。这些高层次的智能科技人才是中国发展人工智能和智能控制的最为宝贵的财富,必将成为中国智能科技跨越式发展的中坚力量。

   

中国智能控制研发中存在的问题

 

中国智能控制在发展过程中出现如下问题。

   

1)研究以跟踪为主,创新不够

   

在智能控制的发展过程中,中国智能控制科技工作者在模糊控制、递阶控制、专家控制、神经控制、多真体(MAS)控制、网络控制等领域都能够紧跟国际发展潮流,但自主创新成果尚不够多,国际影响力有待提高。在仿人控制、进化控制和免疫控制等领域,中国学者虽然提出相关思想,为这些领域的开创与发展做出贡献,但跟进力度不足,国际影响需要进一步扩大。国内重复研究的多,创造性研究的少,停留于实验成果的多,能够在工程上应用的少。需要各方面共同努力,尽快转变这一局面。

   

2)缺乏更高水平的研究成果

   

从前面列出的智能控制科学技术研究成果可以看出,中国智能控制研究虽然已取得一大批值得庆贺的成果,但缺乏更高级别的奖项。在国家科学技术奖中,智能控制研究所获奖项均为国家级二等奖,还没有实现国家级一等奖零的突破。在这些二等奖奖项中,又是以科技进步奖为主,自然科学奖和技术发明奖成果较少。在吴文俊人工智能科技奖中,智能控制研究奖项的科技水平也有需要进一步提高。由此可见,中国智能控制研究的整体水平有待提高,不仅要向更高的国家科技水平前进,而且要努力攀登智能控制研究的国际高峰。

   

3)服务国民经济重大战略不够

   

中国智能控制研究与应用的整体水平不够高的原因,除了研究力度不够和缺乏创新驱动外,还与服务国民经济重大战略不够有关。需要将智能控制的研究、开发和应用与国民经济的重大战略对接,在服务国家重大需求中寻找发展机遇。现在,人工智能出现蓬勃发展的大好形势,国家制定了一系列重大发展战略,特别是《中国制造 2025》和《新一代人工智能发展规划》。智能控制应该也能够在这些国家战略框架内占有一席之地,谋求与人工智能取得同步发展。

   

4)产业化规模和核心技术有待扩大

   

中国智能控制产业已建立了初步基础,但如同人工智能产业一样,中国的智能控制产业的规模还不够大,关键核心科技的创新能力还不够强,自主知识产权也不够多。

   

5)急需培养各层次智能控制人才问题

   

中国智能控制已有一批领军人才,但不够多,特别是中青年科技骨干有待迅速锻炼成长,需要从国家发展战略角度有计划地培养智能控制各个专业和行业的高素质人才,各层级的人才一个也不能少。

   

6)值得高度重视学风问题

   

长期以来,在智能控制教材和课程建设中出现一些不正之风;教材抄袭、评优送礼、弄虚作假时常可见。这些做法有失学术公平公正,违背科学道德,不利智能控制学科健康发展,令人痛心。

   

发展中国智能控制的对策建议

 

根据中国智能控制的发展历史与现状以及发展机遇和存在问题,现就发展中国智能控制问题提出如下建议,供研究和决策参考。

   

1)打牢智能控制科技基础

   

中国智能控制的科技基础要进一步打牢。一方面要加强智能控制理论基础和方法研究,实现智能控制某些基础和理论研究的突破,为智能控制应用建立可靠基础;另一方面,要建立一批国家级智能控制技术与产业研发基地,为智能控制产业化提供技术保障。

   

2)加大国家政策支持力度

   

建议在现有国家发展战略的基础上,为智能控制提供相应的政策支持。例如,在《新一代人工智能发展规划》中,专题提供发展我国智能控制的规划;在《中国制造2025》中考虑智能控制对智能制造的作用和发展策略;在《机器人产业发展规划(20162020)》中重点部署智能机器人的控制发展规划。需要把握当前大好机遇,出台鼓励政策,加大政府经费支持力度,吸引社会金融资本投入。

   

3)抓住发展机遇实现产业化

   

在上述国家发展战略的大力支持下,智能控制产业要主动发力,与智能制造、智能机器人等产业密切融合,在服务国民经济发展过程中壮大自身,大力推进智能控制的产业化。智能制造、智能机器人、智能交通、智能家居、智能电网、电动汽车、智能建筑、智能电网、智慧农业及食品加工等行业都需要开发与应用各种智能控制系统,是智能控制的广阔用武之地。

   

4)培养智能控制各级人才

   

智能控制教育是智能控制科技和产业发展以及高素质人才培养的根本保证。中国现有的自动化、智能科学与技术、机电工程等专业和控制科学与工程等学科已为国家培养了一批智能控制科技人才,但远未能满足智能控制科技和产业发展的需要。需要在人工智能、智能科学与技术、控制科学与工程等一级学科下,设立智能控制二级学科,培养足够数量的智能控制高素质人才。此外,要建立职业技术学院和技工学校,对口培养智能控制中层科技人才和技术工人,全面保证智能控制产业发展的需求。要特别鼓励民间教育机构开办培训机构,培养智能控制人才。

   

5)加强国际科技学术交流

   

“智能控制与自动化世界大会”已成为国内外智能控制科技与学术交流的重要平台,每届大会都吸引大批海外学者和师生参加。此外,中国每年有众多的智能控制工作者走出国门参加与智能控制相关的国际学术会议,也有一定数量的学者出国参加智能控制国际合作研究。不过,中国智能控制的国际交流总体上有待加强。有必要加强与国外的智能控制科技合作,共同研究智能控制的基本理论与方法,开发重要的智能控制应用系统。同时,充分利用国内开放的环境,邀请国外高层智能控制专家来华进行合作研究,促进中国智能控制整体水平的进一步提升。

   

6)成立智能控制学术组织

   

迄今为止,国内智能控制学术和产业组织只有中国人工智能学会智能控制与智能管理专业委员会及中国自动化学会智能自动化专业委员会,还没有一个单一的智能控制学术组织。为适应智能控制科技和产业发展需要,应当筹备成立智能控制学会或智能控制专业委员会,并加强联合,创造条件建立中国智能控制产业联盟,为推动中国智能控制产业的发展服务。

   

7)创办全国智能控制刊物

   

国内还没有一份公开出版的智能控制的科技学术刊物,有必要创造条件,筹备出版《智能控制》之类的期刊,报道与宣传国内智能控制研究开发成果,为国内外智能控制科技与学术交流服务。

   

8)加强智能控制科学普及

   

在已有成绩的基础上,进一步加强智能控制科普工作,包括建立各级智能控制科普基地,鼓励智能控制科普创作,出版智能控制科普作品和科普杂志,举行智能控制系统和智能机器人科普竞赛,举办智能控制夏令营和冬令营活动,普及智能控制知识,培养广大青少年对智能控制科技的兴趣,为中国智能控制的发展培养大批后备军。

   

结 论

 

结合笔者自身经历回顾智能控制在国内外的发展过程,归纳中国智能控制的科学研究和科技教育的代表性成果,指出中国智能控制的存在问题,提出发展中国智能控制的建议,可供研究与决策参考。

   

智能控制己成为自动控制的一个新的里程碑,发展成为一种日趋成熟和日臻完善的控制手段,并获得日益广泛的应用。作为人工智能的一个重要研究与应用领域,智能控制同人工智能一道已进入一个前所未有的大好发展新时期,走上发展的康庄大道。

   

要认真学习与贯彻习近平总书记对发展中国人工智能的指示,紧密对接《新一代人工智能发展规划》和《中国制造 2025》等国家战略,不失时机地大力发展中国的智能控制科技与产业,高度重视智能控制人才培养,迎头赶超智能控制国际先进水平,为建设中国成为制造强国和智能强国做出历史性贡献。

   

基金项目:国家自然科学基金重点项目(60234030);国家自然科学基金重大专项(90820302)


参考文献(略)  



作者简介:蔡自兴,中南大学智能系统与智能控制研究所教授,研究方向为人工智能、智能控制和智能机器人学


本文发表于《科技导报》2018 年第17 期,敬请关注




工业互联网




产业智能官  AI-CPS


加入知识星球“产业智能研究院”:先进产业OT(工艺+自动化+机器人+新能源+精益)技术和新一代信息IT技术(云计算+大数据+物联网+区块链+人工智能)深度融合,在场景中构建状态感知-实时分析-自主决策-精准执行-学习提升的机器智能认知计算系统实现产业转型升级、DT驱动业务、价值创新创造的产业互联生态链



版权声明产业智能官(ID:AI-CPS推荐的文章,除非确实无法确认,我们都会注明作者和来源,涉权烦请联系协商解决,联系、投稿邮箱:erp_vip@hotmail.com。






登录查看更多
4

相关内容

蔡自兴,男,福建莆田人,汉族,现任中南大学自动控制工程系教授教授,博士生导师。已从事自动控制、计算机科学技术、人工智能、机器人学等教学和科研工作近60年。联合国(UNIDO)专家、国际导航与运动控制科学院院士、纽约科学院院士、首届全国高校国家级教学名师。2009年荣获徐特立教育奖。2014年荣获吴文俊人工智能科学技术奖成就奖。 [2] 2016年获得IEEE fellow。我国智能系统、人工智能、智能控制、智能机器人专家,被誉为“中国智能控制学科的奠基者”、“中国智能机器人学科创始人”和“中国人工智能教育第一人”。
人机对抗智能技术
专知会员服务
214+阅读 · 2020年5月3日
中科大-人工智能方向专业课程2020《脑与认知科学导论》
新时期我国信息技术产业的发展
专知会员服务
71+阅读 · 2020年1月18日
【德勤】中国人工智能产业白皮书,68页pdf
专知会员服务
310+阅读 · 2019年12月23日
2019中国硬科技发展白皮书 193页
专知会员服务
86+阅读 · 2019年12月13日
【白皮书】“物联网+区块链”应用与发展白皮书-2019
专知会员服务
94+阅读 · 2019年11月13日
自动驾驶技术解读——自动驾驶汽车决策控制系统
智能交通技术
30+阅读 · 2019年7月7日
【工业智能】人工智能在智能制造中的应用
产业智能官
22+阅读 · 2019年1月11日
【工业智能】电网故障诊断的智能技术
产业智能官
34+阅读 · 2018年5月28日
【智能制造】智能制造的核心——智能决策
产业智能官
12+阅读 · 2018年4月11日
【无人机】无人机的自主与智能控制
产业智能官
53+阅读 · 2017年11月27日
【人工智能】重磅:中国人工智能40年发展简史
产业智能官
7+阅读 · 2017年11月12日
李克强:智能车辆运动控制研究综述
厚势
21+阅读 · 2017年10月17日
A Survey on Bayesian Deep Learning
Arxiv
64+阅读 · 2020年7月2日
Arxiv
18+阅读 · 2019年1月16日
A General and Adaptive Robust Loss Function
Arxiv
8+阅读 · 2018年11月5日
Arxiv
136+阅读 · 2018年10月8日
Arxiv
7+阅读 · 2018年8月28日
Arxiv
22+阅读 · 2018年2月14日
VIP会员
相关VIP内容
人机对抗智能技术
专知会员服务
214+阅读 · 2020年5月3日
中科大-人工智能方向专业课程2020《脑与认知科学导论》
新时期我国信息技术产业的发展
专知会员服务
71+阅读 · 2020年1月18日
【德勤】中国人工智能产业白皮书,68页pdf
专知会员服务
310+阅读 · 2019年12月23日
2019中国硬科技发展白皮书 193页
专知会员服务
86+阅读 · 2019年12月13日
【白皮书】“物联网+区块链”应用与发展白皮书-2019
专知会员服务
94+阅读 · 2019年11月13日
相关资讯
自动驾驶技术解读——自动驾驶汽车决策控制系统
智能交通技术
30+阅读 · 2019年7月7日
【工业智能】人工智能在智能制造中的应用
产业智能官
22+阅读 · 2019年1月11日
【工业智能】电网故障诊断的智能技术
产业智能官
34+阅读 · 2018年5月28日
【智能制造】智能制造的核心——智能决策
产业智能官
12+阅读 · 2018年4月11日
【无人机】无人机的自主与智能控制
产业智能官
53+阅读 · 2017年11月27日
【人工智能】重磅:中国人工智能40年发展简史
产业智能官
7+阅读 · 2017年11月12日
李克强:智能车辆运动控制研究综述
厚势
21+阅读 · 2017年10月17日
Top
微信扫码咨询专知VIP会员