海天酱油,越说越错?

2022 年 10 月 9 日 创业邦杂志



来源丨开菠萝财经(ID:kaiboluocaijing)

作者 | 苏琦
编辑 | 金玙璠

图源丨图虫创意


在刚刚过去的国庆假期,海天酱油凭借“翻车”,持续登上热搜。

事情要从短视频博主“辛吉飞”说起。今年8月起,辛吉飞因在视频中,用各类食品添加剂还原出消费者常见的食品,例如淋巴肉、合成低价燕窝、合成大鸡排等而走红。他的账号一个月涨粉600万的同时,还带火了“海克斯科技”和“科技与狠活”的话题梗。

这些话题梗成为全民关注食品安全的一大引爆点,而其中一期“勾兑酱油”,也让网友关注起酱油的配料表。有网友晒出,自己在国外市场买的海天酱油,配料表中没有添加剂,而在国内买到的海天酱油配料表中有添加剂。随后,短视频平台上出现对海天使用添加剂存在“双重标准”的质疑。

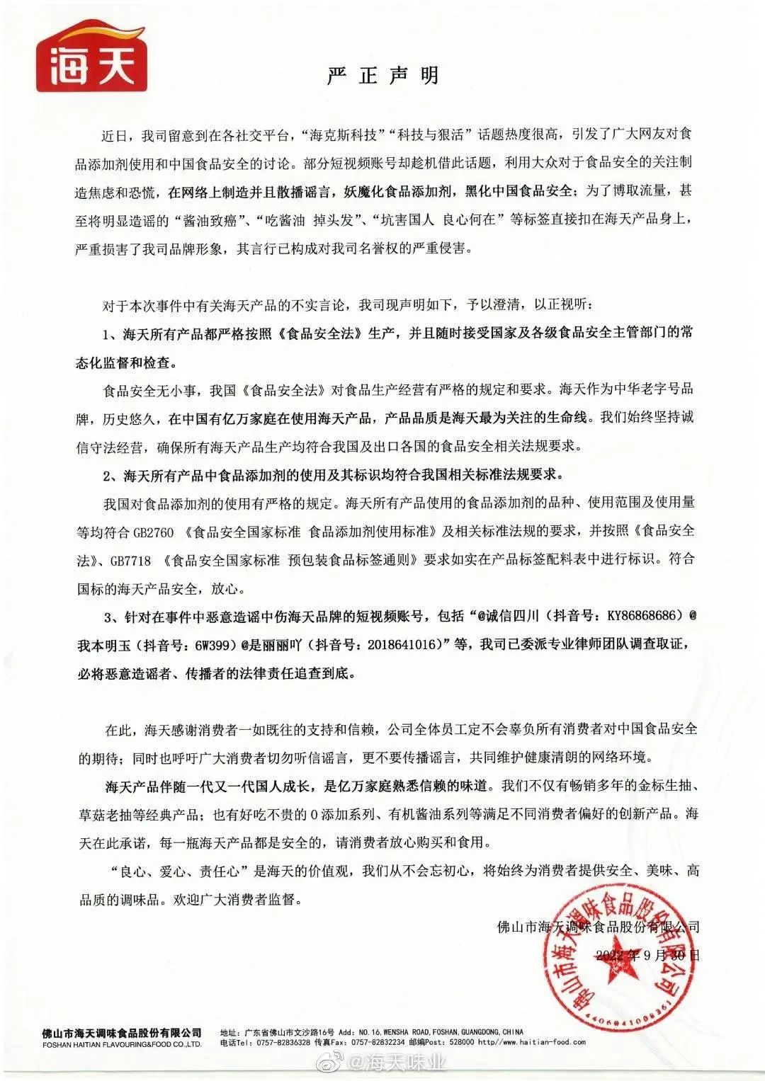
9月30日和10月4日,海天味业(下称海天)先后发表两份声明予以回应。第一次,海天称产品符合国家标准,是部分短视频账号妖魔化食品添加剂、黑化中国食品安全,公司已对部分博主采取追责措施;第二次,海天表示食品添加剂广泛应用于世界各国的食品制造中,且一国(地区)一标,公司不存在“双标”行为。
  
酱油是每个家庭必不可少的调味料,拥有深厚群众基础的海天,这次从被质疑到连发两份回应,为什么不被大众“买单”了?


“海天事件”的来龙去脉

“海天事件”的起点,要追溯到今年9月10日短视频博主“辛吉飞”发布的一期“合成勾兑酱油”视频。

在视频开头,辛吉飞表示,勾兑醋/酱油是一些不正规的饭店老板和厂家的常用伎俩,随后他拿出几样添加剂,制作起了勾兑酱油。“盐50g,小长粒味精50g,吃了头发掉光,呈味核苷酸二钠5g,千万别整多,是味精好几十倍的威力,高浓缩酱油香精一小管,焦糖色素50ml,果葡糖浆增加浓稠度,再兑点真酱油,厂家还会放点防腐剂,要不容易坏。”

辛吉飞在视频中没有提到海天酱油,不过,后续一些博主在相关主题的视频中,标注了“海天”的名字。事情一经发酵,有网友开始拍摄将海天酱油倒入下水池的短视频。

9月30日,海天发布声明,称部分短视频账号利用大众对于食品安全的关注制造焦虑和恐慌,妖魔化食品添加剂,黑化中国食品安全;为了博取流量,甚至将明显造谣的“酱油致癌”“吃酱油掉头发”“坑害国人良心何在”等标签直接扣在海天产品身上。


海天称,已向多个抖音账号发去律师函。这份声明中没有提到辛吉飞,不过,就在声明发布的前一天,辛吉飞注销了近900万粉丝的抖音账号,转投快手和微博。

站在危机公关的角度,公关行业人士麦子不建议当涉及整个行业的质疑声出现时,一家企业第一时间站出来回应,反而很容易成为消费者表达情绪的发泄对象。

在麦子看来,一份声明“最重要的目的是安抚公众情绪,讲清楚事情真相,让大众对企业形成正面的认知”,但海天的声明把核心点放在了追责上,“在大众消费者心中,指出行业问题的人带有‘正义’的滤镜,这时候,海天将这些人‘一棍子打死’,属于‘火上浇油’的操作”。

事情并没有结束。从9月末到10月4日,多位网友在短视频平台晒出在国内市场和国外市场,购买的海天酱油“配料表”对比,流传较广的是在日本购买的海天酱油,配料表中只有大豆、小麦、食盐、砂糖等原料,而在国内购买的海天酱油,除上述原料外,还有多种添加剂,从而引发了大众对海天酱油“双标”的质疑。

有网友晒出的日本版与中国版海天酱油配料对比

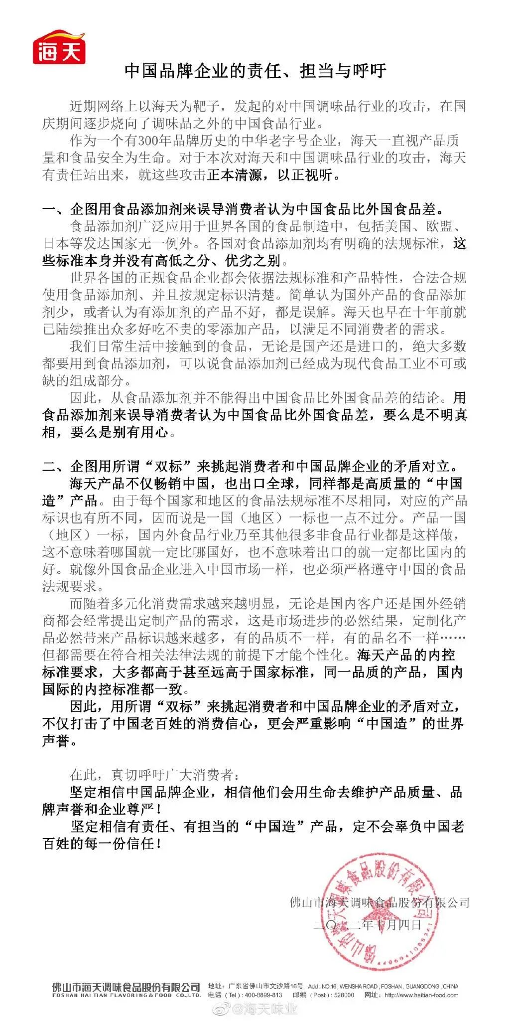
10月4日,海天再次回应,对添加剂和标准问题进行了解释:其一,食品添加剂广泛应用于世界各国的食品制造中。简单认为国外产品的食品添加剂少,或者认为有添加剂的产品不好,是误解。其二,由于每个国家和地区的食品法规标准不尽相同,对应的产品标识也有所不同,说是一国(地区)一标也一点不过分,这不意味着出口的就一定都比国内的好。


海天称,有些网友企图用所谓“双标”,来挑起消费者和中国品牌企业的矛盾对立。

“第二次回应,是又一次的火上浇油。”麦子称,海天把自己上升到民族企业的高度,把网友的质疑说成是消费者和中国品牌企业的对立,这是一种“拱火”的行为。和过去不同,今天的消费者有充分的发声和沟通渠道,同时也更具有维权意识,企业应该平视消费者,而不是高高在上。


海天没解释清楚的四件事

对于海天接连的两次回应,许多消费者并不“买单”,主要原因还在于,有四个关键问题,海天在回应中并没有阐释清楚,我们来捋一捋。

第一个问题是,海天是否真的双标了?

“不存在双标。”食品行业专家、科信食品与健康信息交流中心科技传播部主任阮光锋向开菠萝财经解释,从上述视频来看,网友是拿国外的0添加酱油,和国内使用防腐剂的酱油进行对比,两者不是同款产品,国内0添加酱油的配料表中也不含添加剂。同时,不同国家的标准不同,海天宣称的一国(地区)一标也是存在的。

实际上,也有不少网友后续晒出了美国、日本等超市售卖的海天酱油的配料表,与海天国内同款酱油的配料表一致。

第二个问题是,食品添加剂到底是否安全?

“在合理使用的范围和剂量内,食品添加剂是安全的。”阮光锋向开菠萝财经解释道。

而“海克斯科技”、“科技与狠活”曝光的很多问题,例如用三花淡奶伪造羊肉汤,本质是违规滥用添加剂导致的。“只要超出国标规定的使用范围,或者超出国标规定的使用量(即‘超标’),或者违背食品添加剂使用原则,都属于违规滥用食品添加剂。”阮光锋称。

非法添加物也是不少消费者对食品添加剂恐惧感的来源。比如苏丹红、塑化剂、三聚氰胺,以及“皮革酸奶”中添加的工业明胶等。

因此,添加剂并没有那么可怕,但要警惕的是过量、滥用添加剂,以及非法添加物。


第三个问题是,“零添加”就一定更安全、更好吗?

海天在公告中称,海天早在十年前就已推出零添加产品。但阮光锋认为,规范使用的食品添加剂本身是安全的,“零添加”并不会使得产品更安全。同时,完全不使用食品添加剂的食品在现代食品工业环境里很难找到,至少整个生产环节中,几乎不可能完全不使用加工助剂。即使是纯酿造酱油,通常也会用到酶制剂来提高发酵效率和效果,而这也是一种食品添加剂。

阮光锋认为,企业大肆宣传推广“不含防腐剂”、“零添加”产品,反而可能进一步强化人们对食品添加剂的“恐惧”——认为食品添加剂都是不好的。

第四个问题是,海天既是裁判又是运动员,如何让消费者信服?这样的情况下,添加剂“合法合规”,还能完全让消费者满意吗?

10月5日,在海天发出第二份声明的3分钟后,中国调味品协会也发布声明,称支持因舆情受到影响的调味品企业依法维权。但随后有网友发现,中国调味品协会酱油专业委员会名单中,主任委员就是海天味业的董事长庞康,秘书长也来自海天,于是引发了又一轮对海天的质疑。

麦子认为,想要平息大众的质疑,应该由不涉及到此次事件且与海天没有任何利益关系的第三方机构来做公证,例如具备公信力的食品检测机构或是工商监管部门,否则反而会加重消费者的不信任感。还有一种可行的方式是,海天可以请消费者作为代表当面沟通,比如邀请食品饮料行业的博主走进企业,直接与企业代表沟通。

另一位公关人士秦涛则称,海天本可以在讲清楚消费者关心的核心问题之后,再顺势对行业常识进行科普,帮助消费者更好地辨别产品,提供一些有帮助的信息,“但从两份回应来看,海天错失了这次机会”。


年入250亿的海天,
为何引发“信任危机”?

于2014年上市的海天,一度因良好的业绩增速被称为“酱油茅”。海天在2022年半年报中称,公司继续保持在调味品行业的龙头领先地位,其中海天酱油产销量连续25年名列行业第一。

正是这个走进千家万户且十分赚钱的“国民产品”,在此次翻车事件中,才会在消费者中产生如此大的“信任危机”。

从财报来看,海天从去年起业绩出现下滑。2021年,海天味业实现营业收入约250.04亿元,同比增长9.71%;归母净利润约66.71亿元,同比增长4.18%。这是海天上市以来的营收增幅首次下滑至10%以下。2022年上半年,海天味业实现营收135.32亿元,同比增长9.73%;归母净利润33.93亿元,同比增长1.21%,净利润增速创新低。

但与竞争对手相比,这样的营收体量可谓惊人。根据财报,千禾味业上市后收入从2016年7.71亿元增加至2021年的19.25亿元,至2022上半年实现营收10.15亿元,也只有海天的1/25。归母净利润从2016年的刚过亿元,增长至2021年的2.21亿元,2022上半年归母净利润达1.19亿元,只有海天的1/33。

对于业绩增速下滑,海天味业称,国内疫情多点爆发,餐饮行业遭受冲击,居民消费需求疲软,公司的产品订单出货量放缓。在成本端,大豆、白砂糖等核心原材料价格上涨,成本加大。

对此,海天的解决方案是涨价。2021年10月12日晚间,海天味业发布公告,对酱油、蚝油、酱料等部分产品的出厂价格进行调整,主要产品提高幅度为3%-7%不等。

继续维持较高营收水平的同时,海天的广告投入在业内也一直较高。2016年至2022年上半年,海天味业的年广告费平均为4-5亿元,6年半总计花费近29亿广告费。而千禾2021年,包括广告费用在内的整体销售费用为3.88亿元。

高企的广告费下,近两年,海天味业却屡陷食品安全舆论危机。

2019年,海天味业旗下一款200毫升的海天妈爱宝宝儿童拌饭酱油引发争议,有营养师仔细分析配料表和营养成分表发现,这款酱油每毫升的钠含量高于普通酱油。

2020年9月,有媒体报道,湖南一位消费者爆料自家的海天酱油,开瓶不到一周生蛆,海天味业解释称与消费者储存不当有关。而在黑猫投诉上,有针对海天酱油的113条投诉与生蛆有关,投诉时间集中在今年夏季。

海天更需担心的是,是否跟得上消费者的口味变化。

上世纪八九十年代,消费者家里用的调味料更多是酱油、醋、盐等单一调味品,但随着传统调味品的渗透率已接近100%,进入盛极而衰的产品生命周期。

自2020年以来,疫情背景下,一部分年轻人养成了在家做饭的习惯,酸菜鱼调料、麻辣香锅调料、酸汤肥牛调料等复合调味料开始发展起来。而海天也在努力追赶这一趋势,到2022年上半年,虽然品类依旧以酱油为主,在营业额中占比达59.05%,其他品类的收入却同比上涨39.02%,占整体的12.33%。

海天2022年上半年各品类收入情况

当人们拥有更多选择时,海天是时候思考如何才能抓住消费者的心了。


· 今日互动 ·
你觉得海天酱油出了哪些问题?


登录查看更多
0

相关内容

人工智能和军备控制,80页pdf
专知会员服务
66+阅读 · 2022年11月2日
中国虚拟主播行业生态研究报告
专知会员服务
31+阅读 · 2022年10月15日
图注意力网络,14页pdf
专知会员服务
62+阅读 · 2022年6月6日
《日本在智慧农业上的举措》最新报告,24页PPT
专知会员服务
58+阅读 · 2022年3月23日
食品图像识别方法综述
专知会员服务
21+阅读 · 2022年3月21日
CIKM2021 | 异质图上的图神经网络对比预训练
专知会员服务
16+阅读 · 2021年11月8日
小杨哥要步辛巴后尘?
36氪
0+阅读 · 2022年11月18日
抖音容不下辛吉飞吗?
创业邦杂志
0+阅读 · 2022年10月10日
山寨偶像,走不出长沙
36氪
0+阅读 · 2022年9月25日
国家自然科学基金
0+阅读 · 2015年12月31日
国家自然科学基金
1+阅读 · 2013年12月31日
国家自然科学基金
0+阅读 · 2013年12月31日
国家自然科学基金
0+阅读 · 2013年12月31日
国家自然科学基金
1+阅读 · 2012年12月31日
国家自然科学基金
0+阅读 · 2012年12月31日
国家自然科学基金
0+阅读 · 2012年12月31日
国家自然科学基金
0+阅读 · 2011年12月31日
国家自然科学基金
0+阅读 · 2011年12月31日
Arxiv
0+阅读 · 2022年12月4日
Arxiv
0+阅读 · 2022年12月2日
Arxiv
19+阅读 · 2021年4月8日
Arxiv
35+阅读 · 2021年1月27日
Arxiv
19+阅读 · 2020年7月21日
Attentive Graph Neural Networks for Few-Shot Learning
Arxiv
40+阅读 · 2020年7月14日
已删除
Arxiv
33+阅读 · 2020年3月23日
VIP会员
相关VIP内容
人工智能和军备控制,80页pdf
专知会员服务
66+阅读 · 2022年11月2日
中国虚拟主播行业生态研究报告
专知会员服务
31+阅读 · 2022年10月15日
图注意力网络,14页pdf
专知会员服务
62+阅读 · 2022年6月6日
《日本在智慧农业上的举措》最新报告,24页PPT
专知会员服务
58+阅读 · 2022年3月23日
食品图像识别方法综述
专知会员服务
21+阅读 · 2022年3月21日
CIKM2021 | 异质图上的图神经网络对比预训练
专知会员服务
16+阅读 · 2021年11月8日
相关基金
国家自然科学基金
0+阅读 · 2015年12月31日
国家自然科学基金
1+阅读 · 2013年12月31日
国家自然科学基金
0+阅读 · 2013年12月31日
国家自然科学基金
0+阅读 · 2013年12月31日
国家自然科学基金
1+阅读 · 2012年12月31日
国家自然科学基金
0+阅读 · 2012年12月31日
国家自然科学基金
0+阅读 · 2012年12月31日
国家自然科学基金
0+阅读 · 2011年12月31日
国家自然科学基金
0+阅读 · 2011年12月31日
相关论文
Arxiv
0+阅读 · 2022年12月4日
Arxiv
0+阅读 · 2022年12月2日
Arxiv
19+阅读 · 2021年4月8日
Arxiv
35+阅读 · 2021年1月27日
Arxiv
19+阅读 · 2020年7月21日
Attentive Graph Neural Networks for Few-Shot Learning
Arxiv
40+阅读 · 2020年7月14日
已删除
Arxiv
33+阅读 · 2020年3月23日
Top
微信扫码咨询专知VIP会员