柔宇科技3700万资产被查封冻结,劳动买卖服务施工合同皆有纠纷,总被强制执行超1亿元

2022 年 9 月 8 日 量子位
梦晨 发自 凹非寺
量子位 | 公众号 QbitAI

昔日明星独角兽柔宇科技,又陷入新危机:

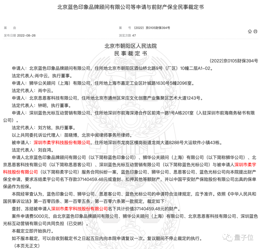
名下3700万资产被法院查封、冻结

虽然案件具体细节尚未公布,但根据裁判文书网该案申请人为4家知名公关公司和广告公司,属于服务合同纠纷,已立即开始执行。

四家申请人均与蓝色光标相关,其中蓝色印象、思恩客、深圳蓝色光标均为北京蓝色光标的子公司,狮华公关也在蓝色光标官网被列为子品牌。

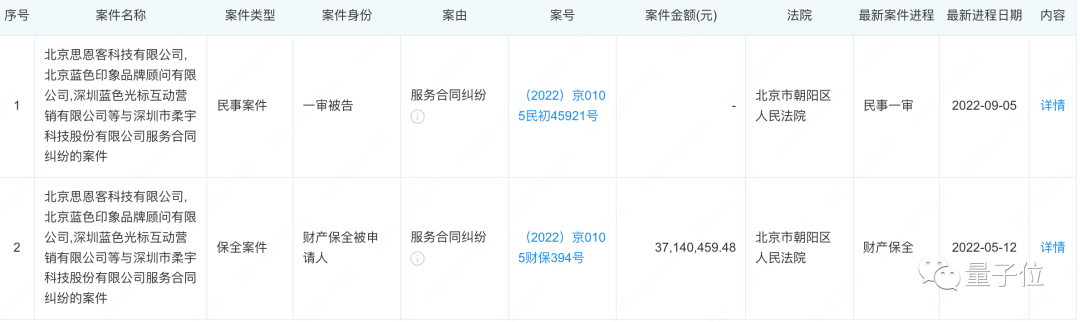
企查查显示,除财产保全一案已裁定外,柔宇与这4家公司的民事诉讼也正在审理中。

去年底开始,柔宇先后被曝欠薪、停产、资金链断裂,如今看来麻烦还未结束。

曾梦想“掰弯”世界,如今官司缠身

柔宇科技以柔性显示屏先驱出名,创始人刘自鸿曾放出豪言壮语“梦想是将世界掰弯”。

从2012年成立到2020年,8年时间共完成13轮融资,最辉煌的时候估值超过500亿元,刘自鸿也一度登上福布斯中国富豪榜。

2020年开始,柔宇先后三次冲击上市均以失败告终,招股书中公布的财务状况让人大跌眼镜:

产品遇冷,一直在烧钱。2020上半年营收1.16亿元,亏损达9.6亿元。

折戟IPO后沉寂了一段时间,柔宇科技再次回到公众视野已经换了个姿势,连续欠薪6个月、强制员工休假等负面消息被曝光。

CEO刘自鸿则在深夜发朋友圈感慨“人生至暗时刻”

当时所传的柔宇资金链断裂,如今接连不断官司或许也算一种印证。

根据企查查显示,柔宇2022年以来与员工的劳动合同、与供应商的买卖合同、与建设公司的施工合同、与公关广告公司的服务合同皆有纠纷。

成为被执行人3次,总执行标的超过1亿元

曾红极一时的柔宇科技走到如今这个地步,令不少网友唏嘘不已。

也有人提出,是经营策略的问题,如果当初专注于核心产品柔性屏结局会大大不同。

但历史没有假设,你认为柔宇科技结局会走向何处?

参考链接:
[1]
https://wenshu.court.gov.cn/website/wenshu/181107ANFZ0BXSK4/index.html?docId=a5cf2cedc9c840cdb64dcff086bd4ad7
[2]https://www.qcc.com/firm/7ba5299b7dc345baa97d3fe21277b2d9.html

「人工智能」、「智能汽车」微信社群邀你加入!

欢迎关注人工智能、智能汽车的小伙伴们加入我们,与AI从业者交流、切磋,不错过最新行业发展&技术进展。

PS. 加好友请务必备注您的姓名-公司-职位哦 ~


点这里👇关注我,记得标星哦~

一键三连「分享」、「点赞」和「在看」

科技前沿进展日日相见~




登录查看更多
0

相关内容

科学技术
2021年中国人工智能市场发展现状
专知会员服务
125+阅读 · 2021年10月29日
专知会员服务
20+阅读 · 2021年10月15日
专知会员服务
64+阅读 · 2021年9月20日
专知会员服务
29+阅读 · 2021年8月2日
专知会员服务
18+阅读 · 2021年7月19日
图表示学习在药物发现中的应用,48页ppt
专知会员服务
101+阅读 · 2021年4月30日
“总有神助”贾跃亭
创业邦杂志
0+阅读 · 2022年9月28日
我在“主播工厂”9个月,倒赔公司50万
人人都是产品经理
0+阅读 · 2022年3月15日
我在「主播工厂」9个月,倒赔公司50万
36氪
0+阅读 · 2022年3月15日
国家自然科学基金
1+阅读 · 2014年12月31日
国家自然科学基金
0+阅读 · 2014年12月31日
国家自然科学基金
0+阅读 · 2014年12月31日
国家自然科学基金
0+阅读 · 2013年12月31日
国家自然科学基金
0+阅读 · 2012年12月31日
国家自然科学基金
0+阅读 · 2012年12月31日
国家自然科学基金
0+阅读 · 2011年12月31日
国家自然科学基金
1+阅读 · 2011年12月31日
国家自然科学基金
0+阅读 · 2011年12月31日
国家自然科学基金
0+阅读 · 2009年12月31日
Arxiv
0+阅读 · 2022年11月23日
Arxiv
15+阅读 · 2021年7月14日
已删除
Arxiv
32+阅读 · 2020年3月23日
Arxiv
11+阅读 · 2018年5月13日
VIP会员
相关VIP内容
2021年中国人工智能市场发展现状
专知会员服务
125+阅读 · 2021年10月29日
专知会员服务
20+阅读 · 2021年10月15日
专知会员服务
64+阅读 · 2021年9月20日
专知会员服务
29+阅读 · 2021年8月2日
专知会员服务
18+阅读 · 2021年7月19日
图表示学习在药物发现中的应用,48页ppt
专知会员服务
101+阅读 · 2021年4月30日
相关基金
国家自然科学基金
1+阅读 · 2014年12月31日
国家自然科学基金
0+阅读 · 2014年12月31日
国家自然科学基金
0+阅读 · 2014年12月31日
国家自然科学基金
0+阅读 · 2013年12月31日
国家自然科学基金
0+阅读 · 2012年12月31日
国家自然科学基金
0+阅读 · 2012年12月31日
国家自然科学基金
0+阅读 · 2011年12月31日
国家自然科学基金
1+阅读 · 2011年12月31日
国家自然科学基金
0+阅读 · 2011年12月31日
国家自然科学基金
0+阅读 · 2009年12月31日
Top
微信扫码咨询专知VIP会员