2019 IEEE Fellow名单曝光,90多位华人入选,大陆学者33位

2018 年 11 月 23 日 大数据文摘

大数据文摘出品

作者:蒋宝尚


日前,IEEE(国际电气与电子工程师协会)发布了2019年度新当选会员(Fellow)名单 (IEEE Society Report《IEEE Fellows Elevated as of January 2019》),一共新增295名Fellow。近百名华人当选,其中中国大陆学者为33位,中国大陆高校共有27位科学家,涉及17个一流高校。


对比2018年中国大陆17名学者当选,33位是个不小的成绩。2017和2018公布的当选名单都有一个共同的特点:基本都是杰青、长江学者和千人计划引进人才等各领域知名科学家。


与IEEE Fellow 2018不同的是,IEEE Fellow 2019,中国有6位企业研究员入选。


他们分别是微软亚洲研究院的华刚和周礼栋,入选原因分别是“在图像及视频的面部识别领域做出贡献”和“在可信分布式计算方面所做的贡献”;阿里巴巴的周靖人,入选原因是“在云计算和查询处理方面所做的贡献”;出门问问的黄美玉,入选是因为其在语音/语言技术领域的突出贡献。还有两位学者在京东AI研究院供职:梅涛,多媒体分析和应用方面做出过突出贡献;何晓冬,在人类语言和视觉技术中的多模态信号处理做出贡献。


大数据文摘微信公众号后台回复:IEEE 获得完整榜单


在高校层面,清华大学共有3人当选,北京大学3人,中科院自动化研究所3人,上海交通大学2人,华中科技大学2人,西安交通大学2人,北京航空航天大学1人,浙江大学1人,武汉大学1人,北京邮电大学1人,华南理工大学1人,广东工业大学1人,四川大学1人,湖南大学1人,电子科学技术大学1人,同济大学1人,北京理工大学1人,西南交通大学1人。


关于IEEE和IEEE Fellow


IEEE的全称是Institute of Electrical and Electronics Engineers(国际电气与电子工程师协会),它是一个国际性的电子技术与信息科学工程师的协会,IEEE是当今世界电子、电气、计算机、通信、自动化工程技术研究领域最著名、规模最大的非营利性跨国学术组织。


建会于1963年1月1日。总部在美国纽约市。在160多个国家和地区中拥有40多万会员和39个专业分会,是信息技术领域最重要的创新驱动源之一。


其各专业分会的出版物是国际上最具权威性的学术刊物,是各国电子电气领域科学家和学者发表最新研究成果的首选之一。在电气及电子工程、计算机及控制技术领域中,IEEE发表的文献占了全球将近1/3。


IEEE Fellow 即IEEE会士/院士,为协会最高等级会员,是该组织授予的最高荣誉,在学术科技界被认定为权威的荣誉和重要的职业成就,每年由同行专家在做出突出贡献的会员中评选出,当选人数不超过IEEE会员总人数的0.1%。由于每年当选的IEEE Fellow数量较少,决定了当选科学家基本都是在科学与工程技术领域内取得重要成就的杰出科学家。


IEEE Fellow的成就搜索


前面提到每年当选的IEEE Fellow数量较少,基本都是杰青、长江学者和千人计划引进人才等各领域知名科学家。如何查找这些科学家的学术成果呢?


文摘菌教大家一个方法~


1.打开网址:

http://ieeexplore.ieee.org/Xplore/home.jsp


2.在下图红框区域勾选“Author”


注:不仅可以搜索大牛的名字,还可以搜索书籍以及相关课程



最后给出学者的名单,想看完整名单的小伙伴,可在大数据文摘微信公众号后台回复 IEEE 获得完整榜单~


入选名单


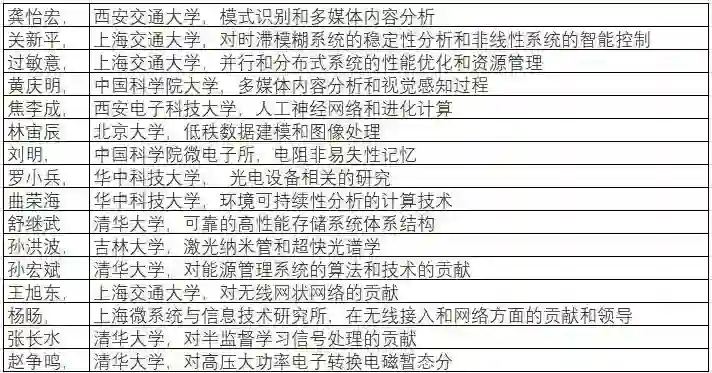
大陆学者入选IEEE Fellow 2018的名单


大陆学者入选IEEE Fellow 2019,不包含企业研究者


中国港澳台高校地区入选2019年IEEE Fellow 


2019年IEEE Fellow  名单(海外机构)

名单援引“专知”


【今日机器学习概念】

Have a Great Definition

登录查看更多
0

相关内容

电气与电子工程师协会(Institute of Electrical and Electronics Engineers),简称IEEE,总部位于美国纽约,是一个国际性的电子技术与信息科学工程师的协会,也是全球最大的非营利性专业技术学会。
【CAAI 2019】自然语言与理解,苏州大学| 周国栋教授
专知会员服务
63+阅读 · 2019年12月1日
【紫冬快讯】自动化所雷震获国际生物特征识别青年学者奖
中国科学院自动化研究所
7+阅读 · 2019年6月7日
百余位院士入选!中国科协公示一份重要名单
材料科学与工程
11+阅读 · 2018年12月21日
2018 ACL fellow 出炉,5人上榜,无中国学者
专知
4+阅读 · 2018年12月18日
Arxiv
35+阅读 · 2020年1月2日
Factor Graph Attention
Arxiv
6+阅读 · 2019年4月11日
Precise Detection in Densely Packed Scenes
Arxiv
3+阅读 · 2019年4月8日
dynnode2vec: Scalable Dynamic Network Embedding
Arxiv
15+阅读 · 2018年12月6日
VIP会员
相关VIP内容
【CAAI 2019】自然语言与理解,苏州大学| 周国栋教授
专知会员服务
63+阅读 · 2019年12月1日
Top
微信扫码咨询专知VIP会员