《美团机器学习实践》—— 思维导图

2019 年 1 月 17 日 图灵教育

《美团机器学习实践》自上市以来深受读者喜爱,这本书由美团算法团队 22 位一线资深工程师共同创作,内容非常接地气,在豆瓣上也收获了 8.3 分好评。

本文是读者针对书中每一章内容整理的思维导图,希望能给正在读书的你带去帮助。另外,正在读书的小伙伴可以到文末留言区交流下读书心得以及你目前还没有解决的问题哦!

第一章 问题建模

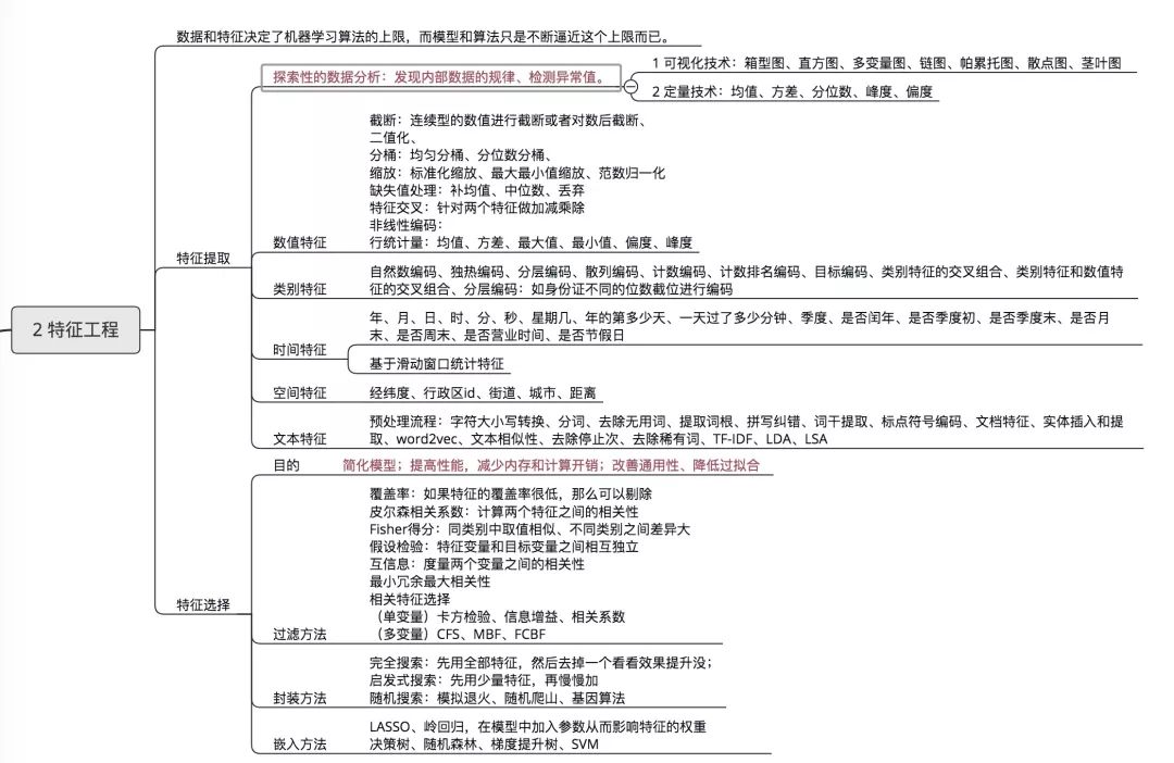
第二章 特征工程

第三章 常用模型

第四章 模型融合

第五章 用户画像

第六章 POI实体链接

第七章 评论挖掘

第八章 O2O场景下的查询理解和用户引导

第九章 O2O场景下排序的特点

第十章 推荐在O2O场景中的应用

第十一章 O2O场景下的广告营销

第十二章 用户偏好和损失建模

第十三章 深度学习概述

第十四章 深度学习在文本领域中的应用

第十五章 深度学习在计算机视觉中的应用

第十六章 大规模机器学习

第十七章 特征工程和实验平台

 图书推荐

扫一扫,京东购

图灵原创

作者:美团算法团队


美团算法团队由数百名优秀算法工程师组成,负责构建美团这个生活服务互联网大平台的“大脑”,涵盖搜索、推荐、广告、风控、机器学习、计算机视觉、语音、自然语言处理、智能调度、机器人和无人配送等多个技术方向,在帮助美团数亿活跃用户改善用户体验的同时,也帮助餐饮、酒店、婚庆、丽人、亲子等 200 多个行业的数百万商户提升运营效率。

  • 美团数名一线算法工程师倾情巨献

  • 解密大型互联网公司机器学习算法在真实场景中的落地实践

  • 美团内部真实案例详解,AI+O2O智慧凝结

  • 美团首席科学家张锦懋作序推荐,美团技术委员会执行主席刘彭程以及美团科学家、副总裁夏华夏倾力推荐

本书包括通用流程、数据挖掘、搜索和推荐、计算广告、深度学习以及算法工程 6 大部分内容,全面介绍了美团在多个重要方面对机器学习的应用。适合有一定机器学习基础的工程技术人员和在校大学生学习和阅读。通过本书,有经验的算法工程师可以了解美团在这方面的做法,在校大学生可以学习机器学习算法如何在具体的业务场景中落地。

作者:xingoo

原文出处:http://www.cnblogs.com/xing901022

题图来源:Wikimedia Commons

文末畅聊

已经读完这本书的小伙伴来分享下你的读书心得,正在读这本书的小伙伴来留言说说读的过程中你遇到了哪些问题需要解决。大家可以在留言区交流一下~

阅读原文】试读本书

登录查看更多
22

相关内容

【新书】图神经网络导论,清华大学刘知远老师著作
专知会员服务
368+阅读 · 2020年6月12日
【阿里技术干货】知识结构化在阿里小蜜中的应用
专知会员服务
98+阅读 · 2019年12月14日
【书籍】深度学习框架:PyTorch入门与实践(附代码)
专知会员服务
167+阅读 · 2019年10月28日
8月书讯:备受期待的Python深度学习来了!
图灵教育
6+阅读 · 2018年8月13日
百万年薪AI工程师思维导图及书单
七月在线实验室
37+阅读 · 2018年5月25日
带你走近机器学习——机器学习基础知识及应用
【回顾】从零开始入门机器学习算法实践
AI研习社
5+阅读 · 2017年11月28日
21个经典案例带你解密机器学习2.0
AI前线
7+阅读 · 2017年11月28日
解密谷歌机器学习工程最佳实践——机器学习43条军规
人工智能头条
3+阅读 · 2017年9月19日
深度学习模型、概念思维导图分享
深度学习与NLP
8+阅读 · 2017年8月22日
SlowFast Networks for Video Recognition
Arxiv
4+阅读 · 2019年4月18日
Learning Embedding Adaptation for Few-Shot Learning
Arxiv
17+阅读 · 2018年12月10日
Bidirectional Attention for SQL Generation
Arxiv
4+阅读 · 2018年6月21日
Arxiv
8+阅读 · 2018年5月21日
Arxiv
27+阅读 · 2017年12月6日
VIP会员
相关资讯
8月书讯:备受期待的Python深度学习来了!
图灵教育
6+阅读 · 2018年8月13日
百万年薪AI工程师思维导图及书单
七月在线实验室
37+阅读 · 2018年5月25日
带你走近机器学习——机器学习基础知识及应用
【回顾】从零开始入门机器学习算法实践
AI研习社
5+阅读 · 2017年11月28日
21个经典案例带你解密机器学习2.0
AI前线
7+阅读 · 2017年11月28日
解密谷歌机器学习工程最佳实践——机器学习43条军规
人工智能头条
3+阅读 · 2017年9月19日
深度学习模型、概念思维导图分享
深度学习与NLP
8+阅读 · 2017年8月22日
相关论文
SlowFast Networks for Video Recognition
Arxiv
4+阅读 · 2019年4月18日
Learning Embedding Adaptation for Few-Shot Learning
Arxiv
17+阅读 · 2018年12月10日
Bidirectional Attention for SQL Generation
Arxiv
4+阅读 · 2018年6月21日
Arxiv
8+阅读 · 2018年5月21日
Arxiv
27+阅读 · 2017年12月6日
Top
微信扫码咨询专知VIP会员