从零开始,用Python徒手写线性回归

2021 年 1 月 23 日 机器之心

选自towardsdatascience

作者:Kumud Lakara
机器之心编译
编辑:小舟、泽南

先放下 Scikit-learn,我们来看一看真正的技术


对于大多数数据科学家而言,线性回归方法是他们进行统计学建模和预测分析任务的起点。这种方法已经存在了 200 多年,并得到了广泛研究,但仍然是一个积极的研究领域。由于良好的可解释性,线性回归在商业数据上的用途十分广泛。当然,在生物数据、工业数据等领域也不乏关于回归分析的应用。

另一方面,Python 已成为数据科学家首选的编程语言,能够应用多种方法利用线性模型拟合大型数据集显得尤为重要。

如果你刚刚迈入机器学习的大门,那么使用 Python 从零开始对整个线性回归算法进行编码是一次很有意义的尝试,让我们来看看怎么做吧。

数据

机器学习问题的第一步是获取数据,没有可以学习的数据就没有机器学习。本文将使用非常常规的线性回归数据集——房价预测数据集。

这是一个包含俄勒冈州波特兰市房价的简单数据集。该数据集中第一列是房屋面积(以平方英尺为单位),第二列是卧室的数量,第三列是房屋价格。该数据集中有多个特征(例如,house_size 和房间数),因此我们将研究多元线性回归,标签 (y) 是我们将要预测的房价。

首先定义用于加载数据集的函数:

def load_data(filename):    df = pd.read_csv(filename, sep=",", index_col=False)    df.columns = ["housesize", "rooms", "price"]    data = np.array(df, dtype=float)    plot_data(data[:,:2], data[:, -1])    normalize(data)    return data[:,:2], data[:, -1]

我们稍后将调用上述函数来加载数据集。此函数返回 x 和 y。

归一化数据

上述代码不仅加载数据,还对数据执行归一化处理并绘制数据点。在查看数据图之前,我们首先了解上述代码中的 normalize(data)。

查看原始数据集后,你会发现第二列数据的值(房间数量)比第一列(即房屋面积)小得多。该模型不会将此数据评估为房间数量或房屋面积,对于模型来说,它们只是一些数字。机器学习模型中某些列(或特征)的数值比其他列高可能会造成不想要的偏差,还可能导致方差和数学均值的不平衡。出于这些原因,也为了简化工作,我们建议先对特征进行缩放或归一化,使其位于同一范围内(例如 [-1,1] 或 [0,1]),这会让训练容易许多。因此我们将使用特征归一化,其数学表达如下:

  • Z = (x — μ) / σ

  • μ : mean

  • σ : standard deviation


其中 z 是归一化特征,x 是非归一化特征。有了归一化公式,我们就可以为归一化创建一个函数:

def normalize(data):    for i in range(0,data.shape[1]-1):        data[:,i] = ((data[:,i] - np.mean(data[:,i]))/np.std(data[:, i]))

上述代码遍历每一列,并使用每一列中所有数据元素的均值和标准差对其执行归一化。

绘制数据

在对线性回归模型进行编码之前,我们需要先问「为什么」。

为什么要使用线性回归解决这个问题?这是一个非常有用的问题,在写任何具体代码之前,你都应该非常清楚要使用哪种算法,以及在给定数据集和待解决问题的情况下,这是否真的是最佳选择。

我们可以通过绘制图像来证明对当前数据集使用线性回归有效的原因。为此,我们在上面的 load_data 中调用了 plot_data 函数,现在我们来定义一下 plot_data 函数:

def plot_data(x, y):    plt.xlabel('house size')    plt.ylabel('price')    plt.plot(x[:,0], y, 'bo')    plt.show()


调用该函数,将生成下图:

房屋面积与房屋价格关系图。

如上图所示,我们可以粗略地拟合一条线。这意味着使用线性近似能够做出较为准确的预测,因此可以采用线性回归。

准备好数据之后就要进行下一步,给算法编写代码。

假设

首先我们需要定义假设函数,稍后我们将使用它来计算代价。对于线性回归,假设是:


但数据集中只有 2 个特征,因此对于当前问题,假设是:


其中 x1 和 x2 是两个特征(即房屋面积和房间数量)。然后编写一个返回该假设的简单 Python 函数:

def h(x,theta):    return np.matmul(x, theta)

接下来我们来看代价函数。

代价函数

使用代价函数的目的是评估模型质量。

代价函数的等式为:



代价函数的代码如下:

def cost_function(x, y, theta):    return ((h(x, theta)-y).T@(h(x, theta)-y))/(2*y.shape[0])


到目前为止,我们定义的所有 Python 函数都与上述线性回归的数学意义完全相同。接下来我们需要将代价最小化,这就要用到梯度下降。

梯度下降

梯度下降是一种优化算法,旨在调整参数以最小化代价函数。

梯度下降的主要更新步是:


因此,我们将代价函数的导数乘以学习率(α),然后用参数(θ)的当前值减去它,获得新的更新参数(θ)。

def gradient_descent(x, y, theta, learning_rate=0.1, num_epochs=10):    m = x.shape[0]    J_all = []
for _ in range(num_epochs): h_x = h(x, theta) cost_ = (1/m)*(x.T@(h_x - y)) theta = theta - (learning_rate)*cost_ J_all.append(cost_function(x, y, theta))
return theta, J_all

gradient_descent 函数返回 theta 和 J_all。theta 显然是参数向量,其中包含假设的θs 值,J_all 是一个列表,包含每个 epoch 后的代价函数。J_all 变量并非必不可少,但它有助于更好地分析模型。

整合到一起

接下来要做的就是以正确的顺序调用函数:

x,y = load_data("house_price_data.txt")y = np.reshape(y, (46,1))x = np.hstack((np.ones((x.shape[0],1)), x))theta = np.zeros((x.shape[1], 1))learning_rate = 0.1num_epochs = 50theta, J_all = gradient_descent(x, y, theta, learning_rate, num_epochs)J = cost_function(x, y, theta)print("Cost:", J)print("Parameters:", theta)
#for testing and plotting cost n_epochs = []jplot = []count = 0for i in J_all: jplot.append(i[0][0]) n_epochs.append(count) count += 1jplot = np.array(jplot)n_epochs = np.array(n_epochs)plot_cost(jplot, n_epochs)
test(theta, [1600, 2])

首先调用 load_data 函数载入 x 和 y 值。x 值包含训练样本,y 值包含标签(在这里就是房屋的价格)。

你肯定注意到了,在整个代码中,我们一直使用矩阵乘法的方式来表达所需。例如为了得到假设,我们必须将每个参数(θ)与每个特征向量(x)相乘。我们可以使用 for 循环,遍历每个样本,每次都执行一次乘法,但如果训练的样本过多,这可能不是最高效的方法。

在这里更有效的方式是使用矩阵乘法。本文所用的数据集具备两个特征:房屋面积和房间数,即我们有(2+1)三个参数。将假设看作图形意义上的一条线,用这种方式来思考额外参数θ0,最终额外的θ0 也要使这条线符合要求。


有利的假设函数图示。

现在我们有了三个参数和两个特征。这意味着θ或参数向量(1 维矩阵)的维数是 (3,1),但特征向量的维度是 (46,2)。你肯定会注意到将这样两个矩阵相乘在数学上是不可能的。再看一遍我们的假设:


如果你仔细观察的话,实际上这很直观:如果在特征向量 (x) {维度为 (46, 3)} 的开头添加额外的一列,并且对 x 和 theta 执行矩阵乘法,将得出 hθ(x) 的方程。

记住,在实际运行代码来实现此功能时,不会像 hθ(x) 那样返回表达式,而是返回该表达式求得的数学值。在上面的代码中,x = np.hstack((np.ones((x.shape[0],1)), x)) 这一行在 x 开头加入了额外一列,以备矩阵乘法需要。

在这之后,我们用零初始化 theta 向量,当然你也可以用一些小随机值来进行初始化。我们还指定了训练学习率和 epoch 数。

定义完所有超参数之后,我们就可以调用梯度下降函数,以返回所有代价函数的历史记录以及参数 theta 的最终向量。在这里 theta 向量定义了最终的假设。你可能注意到,由梯度下降函数返回的 theta 向量的维度为 (3,1)。

还记得函数的假设吗?


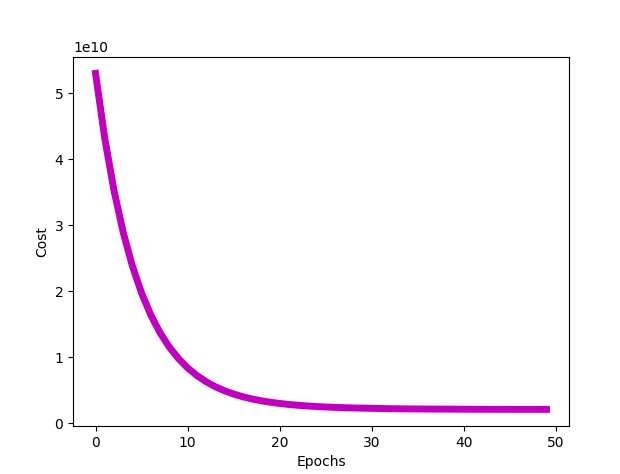
所以我们需要三个θ,theta 向量的维度为 (3,1),因此 theta [0]、theta [1] 和 theta [2] 实际上分别为θ0、θ1 和 θ2。J_all 变量是所有代价函数的历史记录。你可以打印出 J_all 数组,来查看代价函数在梯度下降的每个 epoch 中逐渐减小的过程。


代价和 epoch 数量的关系图。

我们可以通过定义和调用 plot_cost 函数来绘制此图,如下所示:

def plot_cost(J_all, num_epochs):    plt.xlabel('Epochs')    plt.ylabel('Cost')    plt.plot(num_epochs, J_all, 'm', linewidth = "5")    plt.show()

现在我们可以使用这些参数来找到标签,例如给定房屋面积和房间数量时的房屋价格。

测试

现在你可以测试调用测试函数的代码,该函数会将房屋面积、房间数量和 logistic 回归模型返回的最终 theta 向量作为输入,并输出房屋价格。

def test(theta, x):    x[0] = (x[0] - mu[0])/std[0]    x[1] = (x[1] - mu[1])/std[1]
y = theta[0] + theta[1]*x[0] + theta[2]*x[1] print("Price of house:", y)


完整代码

import numpy as npimport matplotlib.pyplot as pltimport pandas as pd
#variables to store mean and standard deviation for each featuremu = []std = []
def load_data(filename): df = pd.read_csv(filename, sep=",", index_col=False) df.columns = ["housesize", "rooms", "price"] data = np.array(df, dtype=float) plot_data(data[:,:2], data[:, -1]) normalize(data) return data[:,:2], data[:, -1]
def plot_data(x, y): plt.xlabel('house size') plt.ylabel('price') plt.plot(x[:,0], y, 'bo') plt.show()
def normalize(data): for i in range(0,data.shape[1]-1): data[:,i] = ((data[:,i] - np.mean(data[:,i]))/np.std(data[:, i])) mu.append(np.mean(data[:,i])) std.append(np.std(data[:, i]))

def h(x,theta): return np.matmul(x, theta)
def cost_function(x, y, theta): return ((h(x, theta)-y).T@(h(x, theta)-y))/(2*y.shape[0])
def gradient_descent(x, y, theta, learning_rate=0.1, num_epochs=10): m = x.shape[0] J_all = []
for _ in range(num_epochs): h_x = h(x, theta) cost_ = (1/m)*(x.T@(h_x - y)) theta = theta - (learning_rate)*cost_ J_all.append(cost_function(x, y, theta))
return theta, J_all
def plot_cost(J_all, num_epochs): plt.xlabel('Epochs') plt.ylabel('Cost') plt.plot(num_epochs, J_all, 'm', linewidth = "5") plt.show()
def test(theta, x): x[0] = (x[0] - mu[0])/std[0] x[1] = (x[1] - mu[1])/std[1]
y = theta[0] + theta[1]*x[0] + theta[2]*x[1] print("Price of house:", y)
x,y = load_data("house_price_data.txt")y = np.reshape(y, (46,1))x = np.hstack((np.ones((x.shape[0],1)), x))theta = np.zeros((x.shape[1], 1))learning_rate = 0.1num_epochs = 50theta, J_all = gradient_descent(x, y, theta, learning_rate, num_epochs)J = cost_function(x, y, theta)print("Cost:", J)print("Parameters:", theta)
#for testing and plotting cost n_epochs = []jplot = []count = 0for i in J_all: jplot.append(i[0][0]) n_epochs.append(count) count += 1jplot = np.array(jplot)n_epochs = np.array(n_epochs)plot_cost(jplot, n_epochs)
test(theta, [1600, 3])


总结

这就是线性回归的全部代码了。

现在你已经学会了从零开始成功编写线性回归模型。能够理解和编写整个算法并不是一件容易的事,你或许需要时不时地回看才能完全理解。但这些努力是值得的,线性回归通常是人们学习机器学习算法的第一步,在这之后你可以选择另一个适用于线性回归处理的数据集,并尝试刚写好的算法。

原文链接:
https://towardsdatascience.com/coding-linear-regression-from-scratch-c42ec079902

AAAI 2021线上分享 | BERT模型蒸馏技术,阿里云有新方法
在阿里巴巴等机构合作、被AAAI 2021接收的论文《Learning to Augment for Data-Scarce Domain BERT Knowledge Distillation 》中,研究者们提出了一种跨域自动数据增强方法来为数据稀缺领域进行扩充,并在多个不同的任务上显著优于最新的基准。
1月27日20:00 论文共同一作、阿里云高级算法专家邱明辉 为大家详细解读此研究。
添加机器之心小助手(syncedai5),备注「AAAI」,进群一起看直播。

© THE END 

转载请联系本公众号获得授权

投稿或寻求报道:content@jiqizhixin.com

登录查看更多
0

相关内容

线性回归是利用数理统计中回归分析,来确定两种或两种以上变量间相互依赖的定量关系的一种统计分析方法,运用十分广泛。其表达形式为y = w'x+e,e为误差服从均值为0的正态分布。

知识荟萃

精品入门和进阶教程、论文和代码整理等

更多

查看相关VIP内容、论文、资讯等
【干货书】Python 数据科学学习手册,548页pdf
专知会员服务
87+阅读 · 2021年3月14日
专知会员服务
102+阅读 · 2020年12月19日
【2020新书】使用R和Python的高级BI分析,425页pdf
专知会员服务
35+阅读 · 2020年10月14日
【实用书】Python机器学习Scikit-Learn应用指南,247页pdf
专知会员服务
270+阅读 · 2020年6月10日
【实用书】Python数据科学从零开始,330页pdf
专知会员服务
145+阅读 · 2020年5月19日
Sklearn 与 TensorFlow 机器学习实用指南,385页pdf
专知会员服务
131+阅读 · 2020年3月15日
《深度学习》圣经花书的数学推导、原理与Python代码实现
【新书】Pro 机器学习算法Python实现,379页pdf
专知会员服务
204+阅读 · 2020年2月11日
实战 | 用Python做图像处理(三)
七月在线实验室
15+阅读 · 2018年5月29日
【干货】Python无监督学习的4大聚类算法
新智元
14+阅读 · 2018年5月26日
实战 | 用Python做图像处理(二)
七月在线实验室
17+阅读 · 2018年5月25日
用Python实现线性回归,8种方法哪个最高效?
七月在线实验室
7+阅读 · 2018年4月19日
数据科学家需要了解的5种聚类算法
论智
5+阅读 · 2018年4月7日
动手写机器学习算法:SVM支持向量机(附代码)
七月在线实验室
12+阅读 · 2017年12月5日
机器学习(28)【降维】之sklearn中PCA库讲解与实战
机器学习算法与Python学习
8+阅读 · 2017年11月27日
用 Scikit-Learn 和 Pandas 学习线性回归
Python开发者
9+阅读 · 2017年9月26日
Arxiv
15+阅读 · 2019年6月25日
Arxiv
4+阅读 · 2018年12月3日
Deep Learning
Arxiv
6+阅读 · 2018年8月3日
W-net: Bridged U-net for 2D Medical Image Segmentation
Arxiv
20+阅读 · 2018年7月12日
Arxiv
5+阅读 · 2018年3月28日
Arxiv
5+阅读 · 2017年7月25日
VIP会员
相关VIP内容
【干货书】Python 数据科学学习手册,548页pdf
专知会员服务
87+阅读 · 2021年3月14日
专知会员服务
102+阅读 · 2020年12月19日
【2020新书】使用R和Python的高级BI分析,425页pdf
专知会员服务
35+阅读 · 2020年10月14日
【实用书】Python机器学习Scikit-Learn应用指南,247页pdf
专知会员服务
270+阅读 · 2020年6月10日
【实用书】Python数据科学从零开始,330页pdf
专知会员服务
145+阅读 · 2020年5月19日
Sklearn 与 TensorFlow 机器学习实用指南,385页pdf
专知会员服务
131+阅读 · 2020年3月15日
《深度学习》圣经花书的数学推导、原理与Python代码实现
【新书】Pro 机器学习算法Python实现,379页pdf
专知会员服务
204+阅读 · 2020年2月11日
相关资讯
实战 | 用Python做图像处理(三)
七月在线实验室
15+阅读 · 2018年5月29日
【干货】Python无监督学习的4大聚类算法
新智元
14+阅读 · 2018年5月26日
实战 | 用Python做图像处理(二)
七月在线实验室
17+阅读 · 2018年5月25日
用Python实现线性回归,8种方法哪个最高效?
七月在线实验室
7+阅读 · 2018年4月19日
数据科学家需要了解的5种聚类算法
论智
5+阅读 · 2018年4月7日
动手写机器学习算法:SVM支持向量机(附代码)
七月在线实验室
12+阅读 · 2017年12月5日
机器学习(28)【降维】之sklearn中PCA库讲解与实战
机器学习算法与Python学习
8+阅读 · 2017年11月27日
用 Scikit-Learn 和 Pandas 学习线性回归
Python开发者
9+阅读 · 2017年9月26日
相关论文
Arxiv
15+阅读 · 2019年6月25日
Arxiv
4+阅读 · 2018年12月3日
Deep Learning
Arxiv
6+阅读 · 2018年8月3日
W-net: Bridged U-net for 2D Medical Image Segmentation
Arxiv
20+阅读 · 2018年7月12日
Arxiv
5+阅读 · 2018年3月28日
Arxiv
5+阅读 · 2017年7月25日
Top
微信扫码咨询专知VIP会员