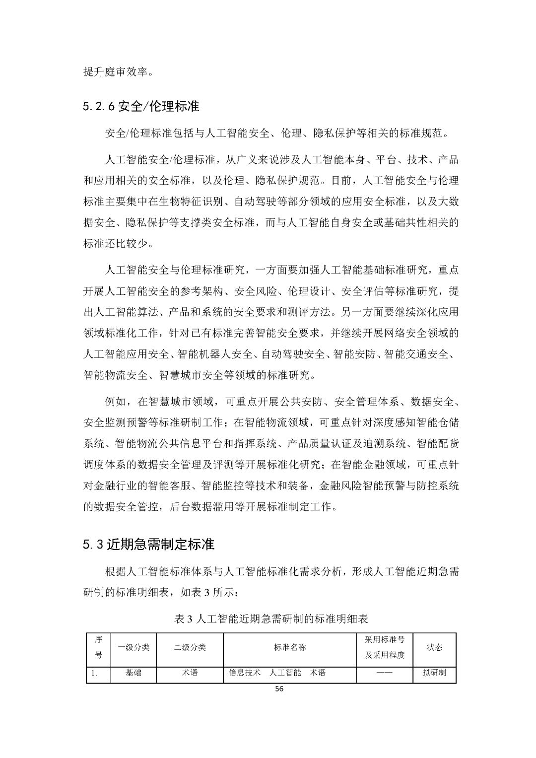
【重磅】《人工智能标准化白皮书(2018)》发布(完整版)

2018 年 1 月 19 日 中国自动化学会


【导读】1月18日,召开国家人工智能标准化总体组、专家咨询组成立大会,在会上,国家标准化管理委员会宣布成立国家人工智能标准化总体组、专家咨询组,负责全面统筹规划和协调管理我国人工智能标准化工作。会议贯彻了党的十九大会议关于推动人工智能和实体经济深度融合精神,会议还解读了《人工智能标准化助力产业发展》、《促进新一代人工智能产业发展三年行动计划(2018-2020)》,全面推进人工智能标准化工作,促进人工智能产业发展。


人工智能标准化白皮书

(2018 版)

指导单位:国家标准化管理委员会工业二部 

编写单位:中国电子技术标准化研究院 

二零一八年一月

目录



 


来源:专知

登录查看更多
11

相关内容

2019中国硬科技发展白皮书 193页
专知会员服务
86+阅读 · 2019年12月13日
【大数据白皮书 2019】中国信息通信研究院
专知会员服务
138+阅读 · 2019年12月12日
权威发布:新一代人工智能发展白皮书(2017)
全球人工智能
12+阅读 · 2018年2月25日
《人工智能标准化白皮书(2018版)》发布|附下载
人工智能学家
18+阅读 · 2018年1月21日
报告|人工智能标准化白皮书(2018版)PDF下载
机器人大讲堂
90+阅读 · 2018年1月18日
Meta-Learning with Implicit Gradients
Arxiv
13+阅读 · 2019年9月10日
Multi-task Deep Reinforcement Learning with PopArt
Arxiv
4+阅读 · 2018年9月12日
Arxiv
7+阅读 · 2018年6月8日
Arxiv
7+阅读 · 2018年3月22日
Arxiv
3+阅读 · 2018年1月31日
Arxiv
9+阅读 · 2018年1月4日
VIP会员
相关论文
Meta-Learning with Implicit Gradients
Arxiv
13+阅读 · 2019年9月10日
Multi-task Deep Reinforcement Learning with PopArt
Arxiv
4+阅读 · 2018年9月12日
Arxiv
7+阅读 · 2018年6月8日
Arxiv
7+阅读 · 2018年3月22日
Arxiv
3+阅读 · 2018年1月31日
Arxiv
9+阅读 · 2018年1月4日
Top
微信扫码咨询专知VIP会员