Bert、GPT、RNN、LSTM等模型详解

2021 年 4 月 28 日 专知



文末免费领取NLP学习资料


自然语言处理(NLP)是融合计算机科学、人工智能、语言学等学科的交叉领域,是一种更高层次的信号表达形式,也是人工智能最难攻克的领域之一。

 

随着互联网的快速发展,网络文本,尤其是用户生成的文本呈爆炸性增长,为自然语言处理带来了巨大的应用需求。在过去的五到十年间,RNN, LSTM, Transformer为NLP的发展源源不断地注入动力,近两年比较热的预训练模型,比如Bert系列,GPT系列都是基于Transformer这一基础的。

 

很多伙伴也纷纷加入了NLP的热潮中,然而大多伙伴在自学时常常会进入误区


对基础理论敬而远之,认为理论太高深了,自己基础不好,学了也白学;

一味的抱着经典书籍啃,不知道该如何应用其中的知识点;
即使实现了文章中的模型,也很难将其运用于工程项目,筋疲力尽也毫无进展,从而丧失学习NLP的乐趣……
究其根本原因是大家忽略了基础知识的储备, 而实际上自然语言处理是个交叉领域的学科, 计算机科学、人工智能、语言学 等学科方面知识都需要储备,基础理论的学习必不可少。 很多初学者都是在工作之后才入坑NLP,很难以静下心来啃书,又缺少很好的老师传授知识经验。

基于此,深蓝学院推出了 『基于深度学习的自然语言处理』 课程,课程讲解精细入微,借助PPT与动态展示将晦涩的理论与公式一步步拆解,进而通过代码实践让大家加深对模型思想的理解。
 



课程讲师



 
元春
算法工程师
中科院 大数据挖掘与知识管理重点实验室博士
主要研究方向为机器学习、自然语言处理。在国际会议与期刊中发表多篇论文,研究课题包括文本多语境表示学习和文本情感分析算法研究,以及利用文本情感分析方法与动态情感复杂网络对股市的研究。
曾与考拉征信、春雨医生、北京大学大数据研究院进行项目合作,先后在华为诺亚实验室和微软亚洲研究院实习。
 



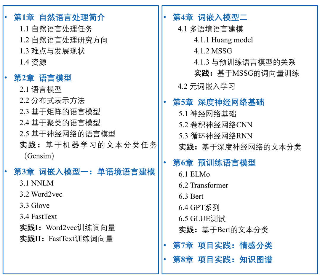
课程大纲



 

(点击查看大图)

 文末免费领取试听课程





实践项目



 





学后收获



 
1. 掌握自然语言处理经典的基础知识,比如词向量;
2. 掌握RNN, LSTM等模型的细节及应用;
3. 掌握当下主流的Bert, GPT等预训练模型思想及实践应用。
 



还能收获



 
1. 优质的学习圈子
伙伴们大多是来自985、211及海外院校硕博,在这里大家一起学习、进行讨论与研究。独一无二的优质圈子将是你未来学习与就业的宝贵资源。
 
 
2. 企业认可的证书
学完课程后将有机会收获优秀学员证书、毕业证书,为你的简历加分添彩。




  课程服务  



1. 三师助力
讲师&助教及时答疑解惑,班主任全程带班督学,帮你克服拖延,不断进步。
 
2. 定期班会
助教1V1批改作业并在班会中进行讲评和指导;在班会中,学习更多技巧;在交流中收获更多思路。


抢占优惠名额

原价699元

现在报名,即可优惠 50 

备注“ 28  ”,优先咨询哦~
添加客服『子书』
免费 领取试听课程NLP学习资料
↓↓↓

(部分论文集展示)

登录查看更多
5

相关内容

RNN:循环神经网络,是深度学习的一种模型。
【ECIR2021】信息检索技术进展: 从词袋到BERT,230页ppt
专知会员服务
55+阅读 · 2021年3月30日
如何学好数学?这有一份2021《数学学习路线图》请看下
【EMNLP2020】序列知识蒸馏进展,44页ppt
专知会员服务
39+阅读 · 2020年11月21日
Transformer模型-深度学习自然语言处理,17页ppt
专知会员服务
108+阅读 · 2020年8月30日
最新《文本深度学习模型压缩》综述论文,21页pdf
专知会员服务
26+阅读 · 2020年8月19日
基于知识图谱的问答系统
PaperWeekly
21+阅读 · 2021年2月8日
BERT系列文章汇总导读
AINLP
12+阅读 · 2019年8月19日
一文详解Google最新NLP模型XLNet
PaperWeekly
18+阅读 · 2019年7月1日
从 one-hot 到 BERT,带你一步步理解 BERT
数说工作室
21+阅读 · 2019年6月25日
干货 | 谷歌2019最火NLP模型Bert应用详解
全球人工智能
7+阅读 · 2019年4月3日
详解谷歌最强NLP模型BERT(理论+实战)
AI100
11+阅读 · 2019年1月18日
博客 | 谷歌最强 NLP 模型 BERT 解读
AI研习社
4+阅读 · 2018年10月28日
谷歌最强 NLP 模型 BERT 解读
雷锋网
7+阅读 · 2018年10月23日
Arxiv
17+阅读 · 2021年3月29日
Bivariate Beta LSTM
Arxiv
6+阅读 · 2019年10月7日
Arxiv
6+阅读 · 2019年8月22日
Arxiv
6+阅读 · 2019年7月11日
How to Fine-Tune BERT for Text Classification?
Arxiv
13+阅读 · 2019年5月14日
Star-Transformer
Arxiv
5+阅读 · 2019年2月28日
Arxiv
4+阅读 · 2019年2月18日
Conditional BERT Contextual Augmentation
Arxiv
8+阅读 · 2018年12月17日
Arxiv
4+阅读 · 2015年8月25日
VIP会员
相关资讯
基于知识图谱的问答系统
PaperWeekly
21+阅读 · 2021年2月8日
BERT系列文章汇总导读
AINLP
12+阅读 · 2019年8月19日
一文详解Google最新NLP模型XLNet
PaperWeekly
18+阅读 · 2019年7月1日
从 one-hot 到 BERT,带你一步步理解 BERT
数说工作室
21+阅读 · 2019年6月25日
干货 | 谷歌2019最火NLP模型Bert应用详解
全球人工智能
7+阅读 · 2019年4月3日
详解谷歌最强NLP模型BERT(理论+实战)
AI100
11+阅读 · 2019年1月18日
博客 | 谷歌最强 NLP 模型 BERT 解读
AI研习社
4+阅读 · 2018年10月28日
谷歌最强 NLP 模型 BERT 解读
雷锋网
7+阅读 · 2018年10月23日
相关论文
Arxiv
17+阅读 · 2021年3月29日
Bivariate Beta LSTM
Arxiv
6+阅读 · 2019年10月7日
Arxiv
6+阅读 · 2019年8月22日
Arxiv
6+阅读 · 2019年7月11日
How to Fine-Tune BERT for Text Classification?
Arxiv
13+阅读 · 2019年5月14日
Star-Transformer
Arxiv
5+阅读 · 2019年2月28日
Arxiv
4+阅读 · 2019年2月18日
Conditional BERT Contextual Augmentation
Arxiv
8+阅读 · 2018年12月17日
Arxiv
4+阅读 · 2015年8月25日
Top
微信扫码咨询专知VIP会员