怎么用最小成本测试用户会不会为产品买单?丨创业问答

2019 年 10 月 9 日 创业家

来源丨李祝捷·模式进化黑马实验室

整理丨胡漾


在开始今天的黑马问答前,先思考6个问题:
 
1、如何判断创业方向有没有选对?
2、很多创业者都认为自己在掘金一个万亿级市场,中国有这么多万亿级市场吗?
3、怎么用最小成本测试用户会不会为产品买单?
4、怎么才能让自己不被竞争对手取代?
5、在做流量这件事上,会有哪些坑?
6、创业者如何应对资本寒冬?
 
今天小创将分享来自不惑创投创始合伙人李祝捷导师模式进化实验室第一加速模块的精彩内容。
 
特别爆料一则学员评价:

“两天半的课程让我以最小代价否定了一个创业思路,同时意识到之前忽略的另一个方向更有机会,现在已经开始搜集数据验证,这是我创业以来听过的最有价值的课。”


Q1:
如何判断创业方向有没有选对?
李祝捷: 有创始人喜欢用试错来找方向,我的认知有些不一样。“试错”,明知道是错的,为什么要试呢?理论上创业者应该“试对”,要通过分析研究回答:为什么这个方向是对的?为什么要选择这个模式?你具备了天时地利人和哪些因素?

扫码联系学习顾问
回复关键词【李祝捷】进群互动⬆️


产业互联网里没有新鲜事,成功的商业模式背后都有他们成立的原因,不成立的也都有不成立的原因。把他的历史发展阶段搞清楚,把它长出来的原因要素搞清楚,然后你就去“试对”,这样大概率才有机会。
 
企业家的资源要用在对的地方,试错一方面是浪费资源,另一方面是透支你的领导公信力,没有人愿意跟着一个一直打败仗的将军。
 
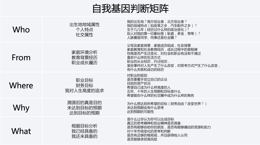
选方向前要做充分的调查研究,不要轻易试。要问自己:我是谁?我从哪里来?要往哪里去?我为什么要去那?我去那的路径是什么?我凭什么能去那?
 
每个问题都是以“我”出发,“我”的背后是企业家的基因,关系企业兴衰,决定企业文化。
 
怎么判断你的方向有没有选对?先从你的基因开始,看你的基因和方向是否匹配,这里给大家提供一个工具——自我基因判断矩阵。
 
 
关于企业家基因有一个典型案例:两个创始人都做读书类APP,同一个赛道,同一个模式,同一个风口,但最终公司在体量上不太一样。为什么呢?因为创始人DNA不一样。
 
有一个创始人是媒体人出身,早期把大量的精力放在优质内容上,抓住了当时的红利,所以用户涨得特别快,后来才做APP,把用户导进去。另一个读书A创始人是移动互联网产品经理出身,他上来就做APP,他把钱和精力都投到产品上,虽然也有一定增长,但最终只是前者用户体量的1/10。创始人各自DNA不同,会导致选择完全不同的做事路径,先后顺序,结果也完全不同。

Q2:
中国有那么多万亿级市场吗?
(很多创业者都认为自己在掘金一个万亿级市场,中国有那么多万亿级市场吗?)

李祝捷: 真正万亿级市场是比较少的。
 
创业者在选择进入什么样的市场时,首先需要有终局观和前瞻性。因为进任何市场都是5年、10年,你首先要看到5年、10年之后长什么样。

其次要正确认识市场。不要一上来就说自己是万亿级,不经检验的“万亿级市场”都是自欺欺人。
 

扫码联系学习顾问
回复关键词【李祝捷】进群互动⬆️

怎么才能正确认识市场呢?
 
1、看潜在市场规模
 
2、看可触及市场。什么叫“可触及”?比如我要去募资,那我得知道我要去找谁,我潜在可触及的机构有哪些,我怎么去找。
 
很多创业者都说市场很大、潜在规模很大,但是需要自己问一下你采取的打法,可以接触到哪些潜在客户资源。否则市场都很大,但再大的市场也跟你没关系。
 
3、看这个市场是不是增量市场,能不能长期增长。很多事市场做着做着,就萎缩了,甚至消失了。
 
4、计算龙头企业在市场的占比。大概可以根据龙头企业占市场10%来进行计算,这让你看到企业的终极形态,假设你能做到龙头,可以做到多大体量。
 
5、计算总行业总毛利。一个投资人去评估这个市场有多大不看GMV,看“行业总毛利”。比如鲜花市场虽然不大,但毛利很高,算出来总毛利不差。判断的标准,行业总毛利低于两三百亿人民币的市场,都太小,不符合VC的退出要求。
 
6、要学会拆解市场,通过数据做理性判断。比如有个做中高端衬衫的老板说他在服饰市场,体量有两万亿。这两万亿是市场总量,服装1万亿,首饰1万亿;再往下,衬衫占服装10%,即1000亿;在线销售占衬衫20%,200亿;在线中高端市场占衬衫的30%,60亿。这还可以往下分,切男女老少哪个群体的需求?体量会更小。
   

Q3:
怎么用最小成本测试用户会不会为产品买单?



扫码联系学习顾问
回复关键词【李祝捷】进群互动⬆️

李祝捷: 第一、你必须顺着人性来,产品的本质是满足用户人性的底层需求。

《圣经》七宗罪比较全面的反应了人性:
 
  • Lust 淫欲

  • Sloth 懒惰

  • Greed 贪婪

  • Gluttony 饕餮

  • Pride 傲慢

  • Wrath 暴怒

  • Envy 嫉妒

 
任何一个成功的产品,都满足了一种或者是多种人性的底层需求。
 
比如外卖为什么涨得快,因为人天生懒惰,大家都愿意在家吃东西,尤其是年轻人,不愿意做饭。
 
比如90后、95后的小姑娘,为什么要喝奈雪的茶、喜茶,不是因为她们渴了,也不是因为有多好喝,而是因为这款产品彰显了高档感和优越生活感,所以她们买完第一时间就是拍照发朋友圈。
 
如果想让用户买单,就要不断地去琢磨人性,顺应人性。

第二,要充分分析用户的需求。从哪些维度来分析呢?我总结了一些点:
重点提一下伪需求、真需求,低频需求、高频需求。
 
什么是伪需求?伪需求就是你去做调研的时候,问用户这种服务你需要不需要?用户说要。然后你把产品做出来让他掏钱的时候,他跑了,这就是伪需求。所以调研的时候不要光问用户要不要,要看看他愿不愿意买单,愿意付费的才是真需求。
 
再看低频和高频,首先低频需求不如高频需求好做。吃饭打车每天都需要,这是高频。买二手车、结婚是低频需求,低频意味着必须高毛利。高频可以先补贴,甚至可以先免费,前十次给用户让利,到第十一次才开始获利,只要用户养成习惯,就一定能把钱挣回来。低频就不能这么干,所以高频容易把低频吃掉。

Q4:
怎么才能让自己不被竞争对手取代?


 
李祝捷: 基本上不是垄断竞争的市场,是必然会发生充分竞争的,而不想别取代就必须构建壁垒。壁垒的构建有哪些要素呢?本质上离不开这几项:
 
第一,特许经营权 。发牌照就是非常高的壁垒,比如保险公司,必须有特许的牌照才能开。
 
第二,网络效应 。比如腾讯的微信,我用微信你也用微信,这就叫双边网络效应,所有人的客户关系、人脉关系全在微信上,你一个人用来往,谁跟你说话?这是有非常高的壁垒的。
 
第三,规模效应 。在很多的B2C电商里面,或者B2B的平台里面都是广泛存在的,我的规模比你大,所以我成本比你低,这个是很多创业公司应该追求的目标。
 
第四,品牌 。我做出品牌,这个品牌天然就能卖更多的钱,这个也是有壁垒的,但品牌的壁垒不好做。
 
基本上构建壁垒就是往这四点靠。
 
我们评估一个赛道投谁不投谁,核心就是评估谁的相对竞争优势强,谁的竞争力可能会是这个赛道里面最强的。但其实最难评估的也是竞争,因为竞争是变量,会有新人不断杀进来,最早的时候你跟A竞争,有可能打到3年之后发现你在跟B竞争,竞争是充满了变数的。

扫码联系学习顾问
回复关键词【李祝捷】进群互动⬆️

创业者和投资人的核心能力是评估未来的竞争 。优秀的创始人会去预测后面谁会进来,提前做好应对;或者知道怎么样去把后面的人干掉。

Q5:
在做流量这件事上,有哪些坑可以规避?


 
李祝捷: 流量和流量是有区别的,在增长的过程中,要注意避免这几个增长陷阱:
 
1、产品与市场匹配度未经验证,就进行扩张。
 
这里比较常见的是产品匹配的是伪需求、小众需求,增长远低于预期,这种情况下你越花钱去推广,就越容易死。
 
2、商业模式未验证,就进行扩张。

验证商业模式的几个核心问题:你获取流量的成本有多少?你用户的复购有多少? 用户能为你创造的价值 有多少?这几条能帮你算出来模式成不成立。
比如瑞幸,停下补贴后能不能维持17块左右的客单价,能维持,模式就得到验证,就可以继续扩张。


3、融资后团队扩张过快,而创始人进步太慢 。创始人一拿到钱特别容易飘,总觉得应该干点什么。但其实拿到钱的时候恰恰是公司最危险的时候,创始人一定要冷静。
 
4、现金流管控风险 。大部分创业者对资本没有充分的认知,也不了解资本市场的节奏,容易产生错误的预期。
 
我们之前做过数据统计,有一半以上A轮投资的项目,融到钱后把自己“作”回天使轮,甚至“作”回融资前。我们始终不要忘记: 健康的增长才有意义,有复购的增长才有价值。

Q6:
创业者该如何应对资本寒冬?



李祝捷: 投资人看项目,都是看未来5-10年。创业者面对资本,也要有这种心态,资本寒冬只是暂时的,把眼光放在那些长期不变的事上。我简单说几点建议:
1、管理好自己,自强者万强。 创始人要不断地学习,进化自己,提高自己的认知水平,通过寒冬增进对资本的认知;
 
2、管理好预期。认知宏观经济规律,管理好自己、团队、股东预期 。寒冬是自然规律,对于好的公司寒冬是用来穿越的,要结硬寨、打呆仗,在战略相持时等待真正的机会;
 
3、管理好现金流。开源结流,做好18个月的资金规划 。探索新方向时,坚持小成本试错,精益创业。


李祝捷·模式进化黑马实验室
8位学员被导师直投
累计融资总额过2亿
后续轮融资率近70%
7期限额申请中
↓↓↓
登录查看更多
0

相关内容

Python数据分析:过去、现在和未来,52页ppt
专知会员服务
103+阅读 · 2020年3月9日
阿里巴巴达摩院发布「2020十大科技趋势」
专知会员服务
108+阅读 · 2020年1月2日
【机器学习课程】机器学习中的常识性问题
专知会员服务
75+阅读 · 2019年12月2日
主流互联网平台广告业务对比分析
百度公共政策研究院
29+阅读 · 2019年5月20日
如何运营15万付费用户?
三节课
6+阅读 · 2019年2月28日
活动报名| 出海产品从 0 到 1 该怎么做?
职人社
10+阅读 · 2018年10月25日
吴恩达:我的AI商业化方法论
量子位
4+阅读 · 2018年9月6日
创业者和伪创业者的10大区别
创业财经汇
8+阅读 · 2018年6月5日
新闻客户端AI推荐系统解析
产品经理读书会
9+阅读 · 2018年1月12日
天使湾叶东东:创业死法清单 这7个最致命
铅笔道
5+阅读 · 2017年7月21日
Arxiv
5+阅读 · 2019年10月11日
Arxiv
8+阅读 · 2019年5月20日
How to Fine-Tune BERT for Text Classification?
Arxiv
13+阅读 · 2019年5月14日
The Evolved Transformer
Arxiv
5+阅读 · 2019年1月30日
Arxiv
12+阅读 · 2018年1月28日
VIP会员
相关资讯
主流互联网平台广告业务对比分析
百度公共政策研究院
29+阅读 · 2019年5月20日
如何运营15万付费用户?
三节课
6+阅读 · 2019年2月28日
活动报名| 出海产品从 0 到 1 该怎么做?
职人社
10+阅读 · 2018年10月25日
吴恩达:我的AI商业化方法论
量子位
4+阅读 · 2018年9月6日
创业者和伪创业者的10大区别
创业财经汇
8+阅读 · 2018年6月5日
新闻客户端AI推荐系统解析
产品经理读书会
9+阅读 · 2018年1月12日
天使湾叶东东:创业死法清单 这7个最致命
铅笔道
5+阅读 · 2017年7月21日
Top
微信扫码咨询专知VIP会员