【ChatGPT系列报告】ChatGPT:存算一体,算力的下一极,47页ppt

2023 年 4 月 6 日 专知

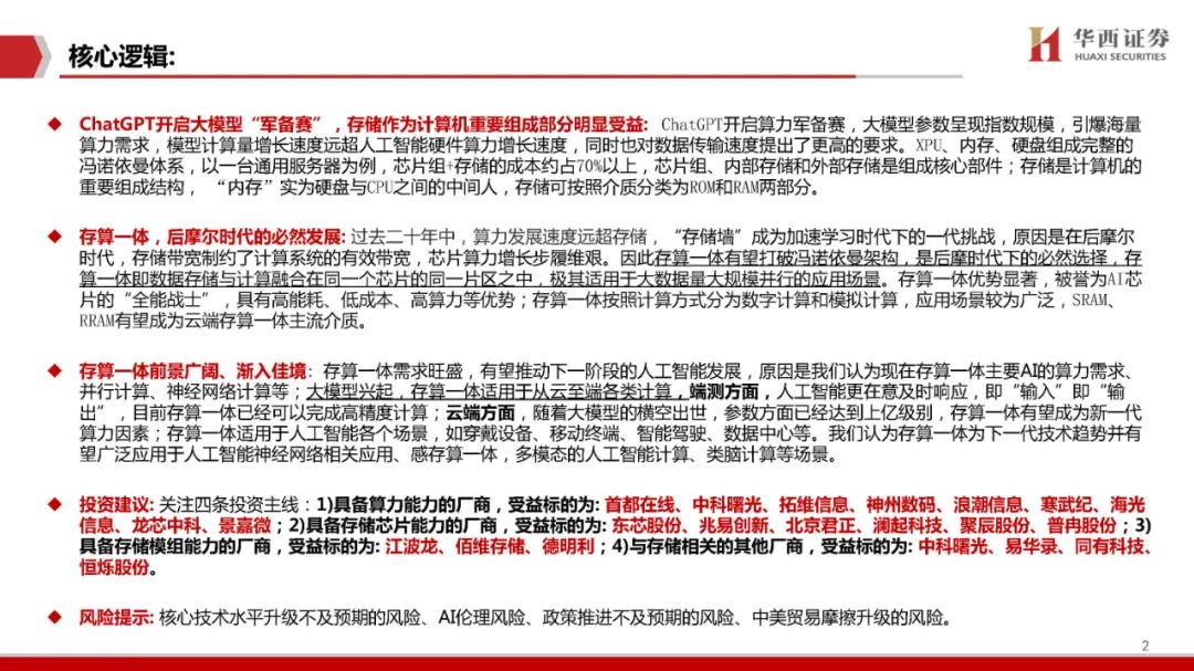
ChatGPT开启大模型“军备赛”,存储作为计算机重要组成部分明显受益: ChatGPT开启算力军备赛,大模型参数呈现指数规模,引爆海量算力需求,模型计算量增长速度远超人工智能硬件算力增长速度,同时也对数据传输速度提出了更高的要求。XPU、内存、硬盘组成完整的冯诺依曼体系,以一台通用服务器为例,芯片组+存储的成本约占70%以上,芯片组、内部存储和外部存储是组成核心部件;存储是计算机的重要组成结构, “内存” 实为硬盘与CPU之间的中间人,存储可按照介质分类为ROM和RAM两部分。



专知便捷查看

便捷下载,请关注专知公众号(点击上方蓝色专知关注)

  • 后台回复或发消息“CG47” 就可以获取《【ChatGPT系列报告】ChatGPT:存算一体,算力的下一极,47页ppt》专知下载链接

                       
专知,专业可信的人工智能知识分发 ,让认知协作更快更好!欢迎注册登录专知www.zhuanzhi.ai,获取100000+AI(AI与军事、医药、公安等)主题干货知识资料!
欢迎微信扫一扫加入专知人工智能知识星球群,获取最新AI专业干货知识教程资料和与专家交流咨询
点击“ 阅读原文 ”,了解使用 专知 ,查看获取100000+AI主题知识资料

登录查看更多
14

相关内容

【ChatGPT系列报告】AI+行业应用深度研究,28页ppt
专知会员服务
153+阅读 · 2023年4月7日
【ChatGPT系列报告】百度文心一言报告,16页pdf
专知会员服务
164+阅读 · 2023年3月17日
【ChatGPT系列报告】AIGC空间广阔,行业应用大有可为
专知会员服务
112+阅读 · 2023年3月8日
【ChatGPT系列报告】ChatGPT:百度文心一言畅想,41页ppt
专知会员服务
219+阅读 · 2023年3月3日
【ChatGPT系列报告】算力、数据与模型综合分析,46页Slides
【ChatGPT系列报告】AIGC & ChatGPT 发展报告,27页ppt
专知会员服务
362+阅读 · 2023年2月18日
ChatGPT:开启AI新纪元,31页ppt
专知会员服务
249+阅读 · 2023年2月3日
【ChatGPT系列报告】当医药遇上ChatGPT
专知
1+阅读 · 2023年4月4日
2022汽车芯片行业研究报告(附报告)
专知
4+阅读 · 2022年11月1日
数据库行业发展报告,37页ppt
专知
2+阅读 · 2022年10月19日
中国金融云行业研究报告
专知
2+阅读 · 2022年9月22日
2022虚拟数字人综合评估指数报告,56页ppt
专知
0+阅读 · 2022年8月30日
自然语言处理(NLP)前沿进展报告(PPT下载)
国家自然科学基金
0+阅读 · 2014年12月31日
国家自然科学基金
1+阅读 · 2014年12月31日
国家自然科学基金
0+阅读 · 2013年12月31日
国家自然科学基金
2+阅读 · 2013年12月31日
国家自然科学基金
0+阅读 · 2012年12月31日
国家自然科学基金
0+阅读 · 2012年12月31日
国家自然科学基金
0+阅读 · 2011年12月31日
国家自然科学基金
0+阅读 · 2011年12月31日
国家自然科学基金
0+阅读 · 2008年12月31日
A Survey of Large Language Models
Arxiv
487+阅读 · 2023年3月31日
Arxiv
15+阅读 · 2020年2月6日
VIP会员
相关VIP内容
【ChatGPT系列报告】AI+行业应用深度研究,28页ppt
专知会员服务
153+阅读 · 2023年4月7日
【ChatGPT系列报告】百度文心一言报告,16页pdf
专知会员服务
164+阅读 · 2023年3月17日
【ChatGPT系列报告】AIGC空间广阔,行业应用大有可为
专知会员服务
112+阅读 · 2023年3月8日
【ChatGPT系列报告】ChatGPT:百度文心一言畅想,41页ppt
专知会员服务
219+阅读 · 2023年3月3日
【ChatGPT系列报告】算力、数据与模型综合分析,46页Slides
【ChatGPT系列报告】AIGC & ChatGPT 发展报告,27页ppt
专知会员服务
362+阅读 · 2023年2月18日
ChatGPT:开启AI新纪元,31页ppt
专知会员服务
249+阅读 · 2023年2月3日
相关资讯
相关基金
国家自然科学基金
0+阅读 · 2014年12月31日
国家自然科学基金
1+阅读 · 2014年12月31日
国家自然科学基金
0+阅读 · 2013年12月31日
国家自然科学基金
2+阅读 · 2013年12月31日
国家自然科学基金
0+阅读 · 2012年12月31日
国家自然科学基金
0+阅读 · 2012年12月31日
国家自然科学基金
0+阅读 · 2011年12月31日
国家自然科学基金
0+阅读 · 2011年12月31日
国家自然科学基金
0+阅读 · 2008年12月31日
Top
微信扫码咨询专知VIP会员