2020年中国直播电商行业研究报告 | 36氪研究院

2020 年 12 月 3 日 36氪

直播电商风口正盛,精细化运营抢夺下一城。



2020年双十一期间,“直播间预告”、“琦乐吾穷”等直播电商衍生词频上热搜,收获广泛关注,直播购物形式加速走进大众视野。加之新冠疫情阴云下”宅经济“的刺激,大批电商商家开启直播模式,各地政府也相继出台直播电商扶持政策,将直播电商作为提振当地经济的新方式。直播电商风口已至。


什么是直播电商


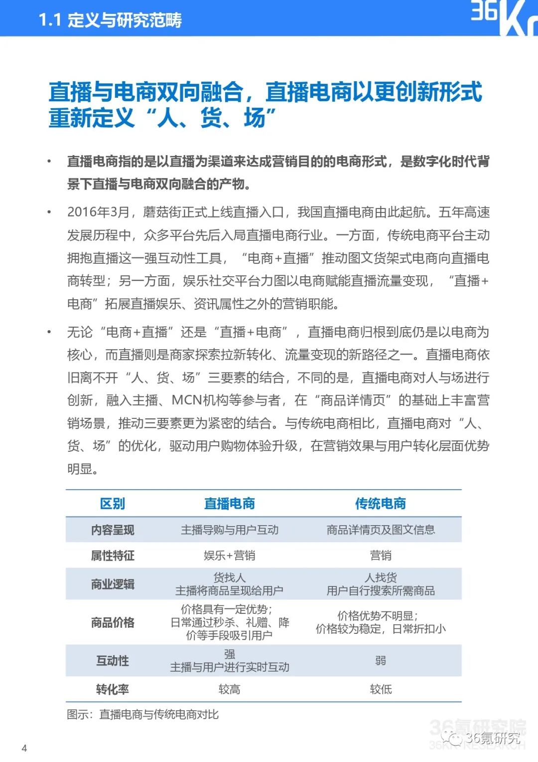
直播电商是以直播为渠道来达成营销目的的电商形式。作为直播与电商双向融合的产物,直播电商诞生于被称作“直播元年”的2016年,同年3月和5月,蘑菇街与淘宝相继上线直播购物功能,正式拉开我国直播电商发展序幕。相比传统电商,直播电商依托强互动性的直播手段,拉近商家与消费者距离,在获客转化上具备一定优势。


直播电商生态:多方联动,形式多元


商家、平台、MCN机构与主播为直播电商行业的主要参与方。商家提供产品基础,主播及其背后的MCN机构以直播为媒介传递商品信息,通过平台实现商品至消费者的触达。


历经五年高速发展,直播电商生态多元化发展态势日趋明显:越来越多的商家开启直播,直播已成为电商商家“标配”;从凭借直播拓展获客渠道、提高用户粘性的传统电商平台、导购社区平台,到以“直播+电商”探索流量转化新路径的娱乐内容平台,平台参与者队伍不断壮大;MCN机构加速电商布局,以期在风口已现的直播电商行业分一杯羹;主播类型持续丰富,明星、名人、企业家等人的加入,进一步驱动直播电商向各圈层消费者加速渗透。


顶层监管体系的完善辅以精细化运营,共同打造直播电商健康业态


直播电商高速发展的同时,痛点也在悄悄浮出水面:数据掺假、退货率较高,侵蚀商家与消费者利益。更为健康的行业生态有待建立。


打造健康业态,离不开行业各方的携手共进。监管部门强化直播电商行业规范,为行业健康发展构建完善的顶层法律法规体系;商家、平台与MCN机构共同推动柔性供应链建立、维护私域流量、孵化与培育复合型直播人才,实现运营精细化,汇聚优质行业资源,为直播电商持续注入新动能。


本报告重点研究问题如下:


· 直播电商与传统电商存在哪些区别?

· 直播电商形式产生与蓬勃发展的驱动因素有哪些?

· 直播电商发展现状与行业生态如何?

· 直播电商的商业模式与运营逻辑是什么?

· 各参与方如何打造在直播电商行业的竞争力?

· 直播电商行业未来发展势头如何?存在怎样的发展趋势?

 
更多内容,详见《2020年中国直播电商行业研究报告》,点击阅读原文或复制链接到浏览器打开,https://pan.baidu.com/s/1zwAPZenTn7YQXKvOuRrBCA,提取码:698b


点击阅读原文,详见《2020年中国直播电商行业研究报告》,提取码:698b

登录查看更多
0

相关内容

【腾讯IDC】数实共生:未来经济白皮书2021,81页pdf
专知会员服务
75+阅读 · 2021年1月24日
专知会员服务
46+阅读 · 2021年1月3日
专知会员服务
77+阅读 · 2020年12月19日
专知会员服务
48+阅读 · 2020年12月4日
中国工业机器视觉产业发展白皮书,31页pdf
专知会员服务
105+阅读 · 2020年11月14日
2020年中国《知识图谱》行业研究报告,45页ppt
专知会员服务
240+阅读 · 2020年4月18日
新时期我国信息技术产业的发展
专知会员服务
71+阅读 · 2020年1月18日
【德勤】中国人工智能产业白皮书,68页pdf
专知会员服务
310+阅读 · 2019年12月23日
医药零售行业报告
医谷
9+阅读 · 2019年7月8日
2019社交行业研究报告
行业研究报告
5+阅读 · 2019年5月30日
2019年中国童装行业研究报告
行业研究报告
4+阅读 · 2019年4月22日
2018年游戏行业研究报告
行业研究报告
3+阅读 · 2019年4月20日
行业报告 | 2018中国智能风控研究报告
未来产业促进会
8+阅读 · 2018年12月12日
2018年中国供应链金融行业研究报告
艾瑞咨询
7+阅读 · 2018年11月20日
【行业报告】2018年中国人工智能行业研究报告
互联网金融
5+阅读 · 2018年4月7日
2018-2020年中国服务机器人行业深度研究报告
机器人大讲堂
5+阅读 · 2018年1月30日
2017年中国计算机视觉行业研究报告
艾瑞咨询
6+阅读 · 2017年12月7日
Generating Fact Checking Explanations
Arxiv
9+阅读 · 2020年4月13日
Deflecting Adversarial Attacks
Arxiv
8+阅读 · 2020年2月18日
Arxiv
5+阅读 · 2017年11月13日
VIP会员
相关VIP内容
【腾讯IDC】数实共生:未来经济白皮书2021,81页pdf
专知会员服务
75+阅读 · 2021年1月24日
专知会员服务
46+阅读 · 2021年1月3日
专知会员服务
77+阅读 · 2020年12月19日
专知会员服务
48+阅读 · 2020年12月4日
中国工业机器视觉产业发展白皮书,31页pdf
专知会员服务
105+阅读 · 2020年11月14日
2020年中国《知识图谱》行业研究报告,45页ppt
专知会员服务
240+阅读 · 2020年4月18日
新时期我国信息技术产业的发展
专知会员服务
71+阅读 · 2020年1月18日
【德勤】中国人工智能产业白皮书,68页pdf
专知会员服务
310+阅读 · 2019年12月23日
相关资讯
医药零售行业报告
医谷
9+阅读 · 2019年7月8日
2019社交行业研究报告
行业研究报告
5+阅读 · 2019年5月30日
2019年中国童装行业研究报告
行业研究报告
4+阅读 · 2019年4月22日
2018年游戏行业研究报告
行业研究报告
3+阅读 · 2019年4月20日
行业报告 | 2018中国智能风控研究报告
未来产业促进会
8+阅读 · 2018年12月12日
2018年中国供应链金融行业研究报告
艾瑞咨询
7+阅读 · 2018年11月20日
【行业报告】2018年中国人工智能行业研究报告
互联网金融
5+阅读 · 2018年4月7日
2018-2020年中国服务机器人行业深度研究报告
机器人大讲堂
5+阅读 · 2018年1月30日
2017年中国计算机视觉行业研究报告
艾瑞咨询
6+阅读 · 2017年12月7日
Top
微信扫码咨询专知VIP会员