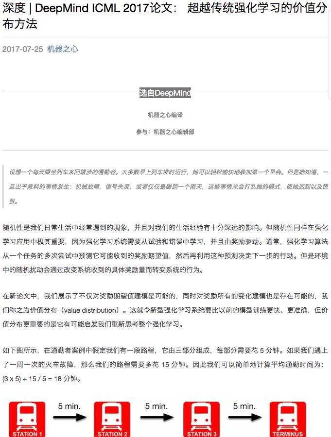
DeepMind : 超越传统强化学习的价值分布方法

2017 年 7 月 30 日 CreateAMind


代码:

https://github.com/go2sea/C51DQN

https://github.com/Kiwoo/distributional_perspective_on_RL



论文:https://arxiv.org/abs/1707.06887



deepmind 博客: https://deepmind.com/blog/going-beyond-average-reinforcement-learning/



掌握好了来面试哦!



翻译:https://mp.weixin.qq.com/s/cO1VlYGwdRBAbPs7IgvcAA



登录查看更多
0

相关内容

【经典书】机器学习高斯过程,266页pdf
专知会员服务
235+阅读 · 2020年5月2日
《强化学习》简介小册,24页pdf
专知会员服务
277+阅读 · 2020年4月19日
强化学习和最优控制的《十个关键点》81页PPT汇总
专知会员服务
107+阅读 · 2020年3月2日
深度强化学习策略梯度教程,53页ppt
专知会员服务
184+阅读 · 2020年2月1日
【强化学习资源集合】Awesome Reinforcement Learning
专知会员服务
98+阅读 · 2019年12月23日
强化学习最新教程,17页pdf
专知会员服务
182+阅读 · 2019年10月11日
MIT新书《强化学习与最优控制》
专知会员服务
281+阅读 · 2019年10月9日
【资源】强化学习实践教程
专知
43+阅读 · 2019年9月11日
近期强化学习领域论文导读(附源码)
人工智能前沿讲习班
7+阅读 · 2019年6月15日
腊月廿八 | 强化学习-TRPO和PPO背后的数学
AI研习社
18+阅读 · 2019年2月2日
逆强化学习-学习人先验的动机
CreateAMind
16+阅读 · 2019年1月18日
强化学习资源列表,Updating...
机器学习算法与Python学习
15+阅读 · 2018年12月30日
OpenAI官方发布:强化学习中的关键论文
专知
14+阅读 · 2018年12月12日
【干货】强化学习介绍
专知
12+阅读 · 2018年6月24日
2017年12月19日精彩内容推荐(《强化学习》第二版免费下载)
Chatbots技术与产品
6+阅读 · 2017年12月19日
Deep Reinforcement Learning 深度增强学习资源
数据挖掘入门与实战
7+阅读 · 2017年11月4日
强化学习族谱
CreateAMind
26+阅读 · 2017年8月2日
Arxiv
9+阅读 · 2019年4月19日
Multi-task Deep Reinforcement Learning with PopArt
Arxiv
4+阅读 · 2018年9月12日
A Multi-Objective Deep Reinforcement Learning Framework
VIP会员
相关VIP内容
【经典书】机器学习高斯过程,266页pdf
专知会员服务
235+阅读 · 2020年5月2日
《强化学习》简介小册,24页pdf
专知会员服务
277+阅读 · 2020年4月19日
强化学习和最优控制的《十个关键点》81页PPT汇总
专知会员服务
107+阅读 · 2020年3月2日
深度强化学习策略梯度教程,53页ppt
专知会员服务
184+阅读 · 2020年2月1日
【强化学习资源集合】Awesome Reinforcement Learning
专知会员服务
98+阅读 · 2019年12月23日
强化学习最新教程,17页pdf
专知会员服务
182+阅读 · 2019年10月11日
MIT新书《强化学习与最优控制》
专知会员服务
281+阅读 · 2019年10月9日
相关资讯
【资源】强化学习实践教程
专知
43+阅读 · 2019年9月11日
近期强化学习领域论文导读(附源码)
人工智能前沿讲习班
7+阅读 · 2019年6月15日
腊月廿八 | 强化学习-TRPO和PPO背后的数学
AI研习社
18+阅读 · 2019年2月2日
逆强化学习-学习人先验的动机
CreateAMind
16+阅读 · 2019年1月18日
强化学习资源列表,Updating...
机器学习算法与Python学习
15+阅读 · 2018年12月30日
OpenAI官方发布:强化学习中的关键论文
专知
14+阅读 · 2018年12月12日
【干货】强化学习介绍
专知
12+阅读 · 2018年6月24日
2017年12月19日精彩内容推荐(《强化学习》第二版免费下载)
Chatbots技术与产品
6+阅读 · 2017年12月19日
Deep Reinforcement Learning 深度增强学习资源
数据挖掘入门与实战
7+阅读 · 2017年11月4日
强化学习族谱
CreateAMind
26+阅读 · 2017年8月2日
Top
微信扫码咨询专知VIP会员