重磅!中央定调!一季度经济好于预期,再提“房住不炒”,财政、货币政策都有新提法!

2019 年 4 月 19 日 凤凰财经

来源:新华网、证券时报网、中国基金报等


据新华社4月19日消息,中共中央政治局4月19日召开会议,分析研究当前经济形势,部署当前经济工作; 听取2018年脱贫攻坚成效考核等情况汇报,对打好脱贫攻坚战提出要求; 审议《中国共产党宣传工作条例》。 中共中央总书记习近平主持会议。


本次会议主要点评定调一季度经济运行总体情况,指出当前宏观经济需要着力的政策重点,并以此提出六项具体要求。此外,会议还对下一步的脱贫攻坚和宣传工作作出部署安排。


值得注意的是,本次会议对一季度宏观经济运行结果评价较高,“好于预期、开局良好”的定调,也让今天的金融市场有所反应。今日富时中国A50指数期货盘后拉升,涨幅扩大至2%,创去年2月7日以来新高。



01

政治局会议,三大要点全看懂!


要点一:定调一季度经济运行结果——好于预期、开局良好

受一季度超预期的经济和金融数据影响,近期市场预期也明显好转,不少分析人士认为,在去年下半年以来的一系列稳增长政策的作用下,经济企稳回暖迹象已现。

本次中央政治局会议则对一季度的经济运行结果进行了官方定调,并分析了当前的经济局势。据新华社,会议认为,今年以来,面对复杂严峻的形势,各地区各部门认真贯彻习近平新时代中国特色社会主义思想,按照党中央部署,贯彻新发展理念,坚定不移推动高质量发展,着力深化供给侧结构性改革,持续打好三大攻坚战,继续实施积极的财政政策和稳健的货币政策,适时适度实施宏观政策逆周期调节,主要宏观经济指标保持在合理区间,市场信心明显提升,新旧动能转换加快实施,改革开放继续有力推进,一季度经济运行总体平稳、好于预期,开局良好。

从”市场信心明显提升”、“新旧动能转换加快实施”、“好于预期,开局良好”等表述可以看出,官方对一季度的经济运行结果评价相对较高。

不过,取得超预期好结果的同时也要保持清醒。会议指出,在充分肯定成绩的同时,要清醒看到,经济运行仍然存在不少困难和问题,外部经济环境总体趋紧,国内经济存在下行压力,这其中既有周期性因素,但更多是结构性、体制性的,必须保持定力、增强耐力,勇于攻坚克难。

中央政治局会议对当前内外部经济形势的判断与市场基本一致。尽管为了防止经济过快下滑风险逆周期调节的稳增长举措有必要及时推出,如去年以来,积极财政政策更加积极,实施更大力度的减税降费;稳健货币政策不再“中性”,而是注重保持流动性的合理充裕,疏通货币政策传导机制以加大金融机构的信贷投放能力。然而,中国经济已进入升级换档的转型期,经济增速从高速变为中高速是必然趋势,因此,宏观政策也不能忽视中长期的改革,保障经济顺利向高质量发展的新阶段迈进。

根据国际货币基金组织(IMF)发布的最新全球经济预测,IMF下调美国和欧洲等地增长预期,全球体量较大的经济体中,唯独中国被上调了经济增速预期。IMF将中国2019年经济增速预期由6.2%上调至6.3%。

要点二:政策着力点“四要”


正是基于对一季度和未来一段时间内国内外经济形势的判断,本次会议也强调当前宏观经济需要着力的政策重点,并以此提出五项具体要求。


具体来说,为做好全年经济工作,在政策着力点方面,会议强调了“四要”:


一要紧紧围绕贯彻落实中央经济工作会议精神,稳中求进、突出主线、守住底线、把握好度,坚持宏观政策要稳、微观政策要活、社会政策要托底的总体思路,统筹国内国际两个大局,做好稳增长、促改革、调结构、惠民生、防风险、保稳定各项工作。


二要通过改革开放和结构调整的新进展巩固经济社会稳定大局。


三要细化“巩固、增强、提升、畅通”八字方针落实举措,注重以供给侧结构性改革的办法稳需求,坚持结构性去杠杆,在推动高质量发展中防范化解风险,坚决打好三大攻坚战。


四要宏观政策立足于推动高质量发展,更加注重质的提升,更加注重激发市场活力,积极的财政政策要加力提效,稳健的货币政策要松紧适度。


上述表述在此前的会议中均有多次提及,也体现出要“保持定力”的政策基调。值得注意的是,此前对于一系列稳增长政策出台,尤其是一季度信贷社融数据高增长后,市场对于结构性去杠杆是否还继续的疑惑越来越多,但此次会议再次提及“坚持结构性去杠杆”,也算是对市场的疑惑有所回应。


国家金融与发展实验室理事长李扬此前表示,结构性去杠杆政策将变成一个更为长期的政策目标,当前的侧重点是在宏观经济稳杠杆,同时继续稳妥推进国企、地方政府等结构性领域的去杠杆。


国泰君安证券宏观研究团队认为,3月的数据超出市场预期,主要是企业和居民信心修复较快、宽信用发力快于预期,进而传导到了投资、生产和消费的行为上。后续,经济韧性将保持,基建将继续发力,在减税降费政策下,企业负担减轻,此外消费动能也将进一步回升。因此,上调二、三季度GDP增速预测至6.5%、6.5%,四季度仍为6.4%,上调全年GDP增速预测至6.5%。


在政策方面,国泰君安证券宏观研究团队认为,在货币政策上2019年央行无需降息,降准次数预判从3-4次下调为1-2次,二季度信贷政策将更多以结构性政策为主;财政政策方面,二季度将以落实减税降费政策为主。


要点三:“六要求”圈定重点政策领域 罕见提及科创板


值得注意的是,在上述“四要”的政策目标基础上,本次会议重点提出了六大具体需要发力的政策领域。具体来说,会议提出了“六要求”:


一要把推动制造业高质量发展作为稳增长的重要依托,引导传统产业加快转型升级,做强做大新兴产业。要有效支持民营经济和中小企业发展,加快金融供给侧结构性改革,着力解决融资难、融资贵问题,引导优势民营企业加快转型升级。


二要坚持房子是用来住的、不是用来炒的定位,落实好一城一策、因城施策、城市政府主体责任的长效调控机制。


虽然上述对于房地产政策的定位表述没有发生明显变化,但本次会议再次强调“坚持房子是用来住的、不是用来炒”或意在稳定市场预期,强调房地产调控政策不动摇。近期多地楼市出现回暖迹象,3月居民新增短期贷款创纪录,甚至有券商喊出“房牛可期”,这些现象背后所反映出的资产泡沫吹大的风险值得警惕。


原央行调查统计司司长盛松成在《经济参考报》发文称,要警惕新一轮房价上涨,坚持房地产调控不动摇。他还认为,当经济企稳时再降准,容易推高通胀,也容易引发资金大量流向房地产。

三要以关键制度创新促进资本市场健康发展,科创板要真正落实以信息披露为核心的证券发行注册制。



有分析认为,中央政治局专门提及科创板也实属少见,从近期科创板配套政策的加快落地,以及此次会议的表态看,足见高层对科创板的高度重视,科创板被视作是资本市场健康发展的“关键”制度创新。


四要以高水平对外开放促进深层次改革,扩大外资市场准入,落实国民待遇。


去年以来,随着金融业对外开放的推进,外资大举进入我国证券市场投资。根据国家外汇局发布的数据显示,2018年境外机构净买入境内债券966亿美元,比2017年增长68%;净买入境内上市股票425亿美元,增长85%。今年一季度,境外机构净买入债券和上市股票的金额分别是95亿美元和194亿美元。


外汇局新闻发言人王春英表示,未来一段时间,境内证券市场对外开放仍会主要表现为境外资本有序净流入。未来我国将成为全球投资者多元化配置资产的重要目的地,境外资本流入仍具有较大提升空间。长城证券研报就估计,今年外资流入规模有望达到6000亿元人民币,成为A股市场重要增量资金。


五要做好重点群体就业工作,加强职业技能培训。


六是针对近期安全生产问题突出,要举一反三,有效防范,精准治理。


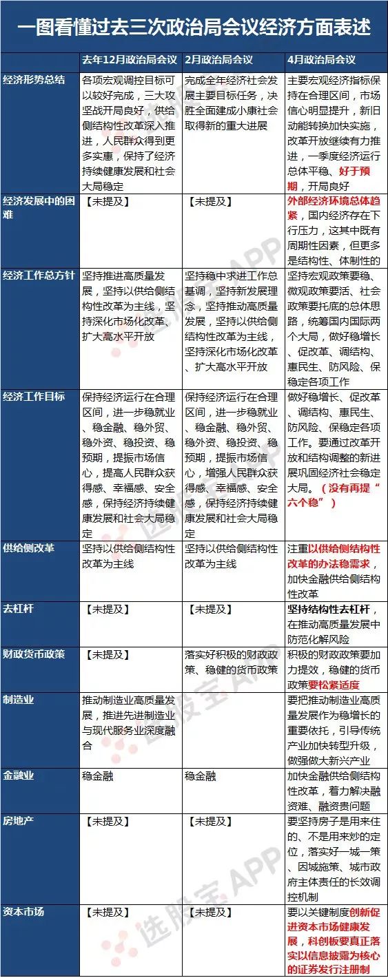
一图看懂过去三次政治局会议经济方面表述

来源:选股宝APP



02

国常会也有新定调!


国务院总理李克强4月17日主持召开国务院常务会议,听取2019年全国两会建议提案承办情况汇报,要求更好汇聚众智促进经济社会平稳健康发展;确定进一步降低小微企业融资成本的措施,加大金融对实体经济的支持。


会议指出,进一步加大工作力度,确保小微企业融资规模增加、成本下降,促进就业扩大和新动能成长。


一要坚持不搞“大水漫灌”,实施好稳健的货币政策,灵活运用货币政策工具,扩大再贷款、再贴现等工具规模,抓紧建立对中小银行实行较低存款准备金率的政策框架,针对融资难融资贵主要集中在民营和小微企业的问题,要将释放的增量资金用于民营和小微企业贷款。推广债券融资支持工具,确保今年民营企业发债融资规模、金融机构发行小微企业专项金融债券规模均超过2018年水平。



二要推动银行健全“敢贷、愿贷、能贷”的考核激励机制,支持单独制定普惠型小微企业信贷计划。


工农中建交5家国有大型商业银行要带头,确保今年小微企业贷款余额增长30%以上、小微企业信贷综合融资成本在去年基础上再降低1个百分点。引导其他金融机构实质性降低小微企业融资成本。


三要通过政府性融资担保降低企业融资费用。中央财政继续安排资金,实施小微企业融资担保降费奖补政策。国家融资担保基金年度支持小微企业2000亿元担保贷款、户数10万户以上。各地要尽早实现单户担保金额500万元以下小微企业担保费率不超过1%、500万元以上不超过1.5%的目标。四要引导银行提高信用贷款比重,降低对抵押担保的过度依赖。清理规范企业抵押登记、资产评估、过桥等附加费用,有关部门要对企业融资中的不合理和违规收费联合开展专项检查,减轻企业负担。



03

股指期货大步走向正常化

 

今天下午,中金所再次调整股指期货的手续费、单个合约上限以及中证500的保证金标准,股指期货向恢复正常化又迈进了一大步。

 

中金所此次调整内容主要有三:


一是自2019年4月22日结算时起,将中证500股指期货交易保证金标准调整为12%;


二是自2019年4月22日起,将股指期货日内过度交易行为的监管标准调整为单个合约500手,套期保值交易开仓数量不受此限;


三是自2019年4月22日起,将股指期货平今仓交易手续费标准调整为成交金额的万分之三点四五。

 

在经历去年12月3日的调整后,当前中证500股指期货交易保证金标准为15%,此次调降了3个百分点。而当前沪深300、上证50股指期货交易保证金标准为10%。

 

在日内开仓手数方面,股指期货日内过度交易行为的监管标准调整为单个合约50手,而此次直接上升为500手,上涨了10倍,可谓扩容幅度巨大。据业内人士表示,在股指期货受限之前,对日内单个合约是没有任何手数限制的,而日内500手的交易量在当前市场环境下可满足更多投资者需求。

 

在交易手续费方面,当前股指期货平今仓(平今天新开的持仓)交易手续费为万分之四点六,此次降至万分之三点四五,又下降了25%。

 

对此,亿信伟业首席顾问江明德表示,此次交易安排调整对于改善股指期货市场流动性,降低交易成本,提升市场运行质量和效率具有积极意义。值得注意的是,虽然股指期货交易安排再次进行了调整,但仍对日内开仓手数等方面保留了一定的限制,表明监管层仍将保持对日内过度交易的严格监管。

 

在业内人士看来,股指期货依然进一步调整和放开的空间。南华期货研究所曹扬慧表示,此次调整是进一步优化股指期货交易运行、促进市场功能发挥的积极举措。下一步,市场各类量化及绝对收益产品有望得到进一步发展,中长期来看还有助于吸引更多长线资金进入股票市场。随着市场的发展以及更多机构投资者参与,股指期货市场相关政策还存在进一步调整和优化的空间。”

 

中金所相关人士介绍,此次调整是进一步优化股指期货交易运行、恢复常态化交易管理、促进市场功能发挥的积极举措,有利于进一步满足投资者风险管理需求,引导更多中长期资金进入资本市场,促进产品创新,更好满足各类投资者的需要。

 

今年3月1日,MSCI宣布增加A股在MSCI指数中的权重,同时MSCI强调,这一调整需要国内解决市场准入问题为前提。其中MSCI 明确提到,他们与监管机构沟讨论中较突出的问题就包括套期保值和衍生品工具的管制问题。对此,市场普遍解读,股指期货将在MSCI分步扩容前逐步放开,从而最终达到完全恢复正常化的目的。

 

算起来,这已经是股指期货的第四次松绑。

 

股指期货的第一次松绑是在2017年2月17日。当时中金所宣布,自2017年2月17日起,将股指期货日内过度交易行为的监管标准从原先的10手调整为20手,套期保值交易开仓数量不受此限。自2017年2月17日结算时起,沪深300、上证50股指期货非套期保值交易保证金调整为20%,中证500股指期货非套期保值交易保证金调整为30%。

 

2017年9月18日,股指期货再度松绑。中金所称,自2017年9月18日结算时起,沪深300和上证50股指期货各合约交易保证金标准,由目前合约价值的20%调整为15%;自2017年9月18日起,沪深300、上证50、中证500股指期货各合约平今仓交易手续费标准调整为成交金额的万分之六点九。

 

2018年12月3日,股指期货第三次松绑。当时中金所宣布,2018年12月3日结算时起,沪深300、上证50股指期货交易保证金标准统一调整为10%,中证500股指期货交易保证金标准统一调整为15%;同日,股指期货日内过度交易行为的监管标准调整为单个合约50手,套期保值交易开仓数量不受此限;同日,股指期货平今仓交易手续费标准调整为成交金额的万分之四点六。


一张图看懂:股指期货4次松绑路线图



04

应声大涨,A50期货涨超2%


今日,随着一系列好消息发出,富时中国A50指数期货拉升,涨幅扩大至2%,创去年2月7日以来新高。 


A50暴涨2%,如果对应A股的市场行情中,上证指数将超过3300点,明显超过今年以来的阶段高点3288点。



如此看来,A股的小伙伴们要度过一个安稳的周末了。


附:第一季度经济数据一图看懂

来源:国是直通车,制图:侯雨彤


来源:凤凰网财经综合自新华网、证券时报网(陆霏)、中国基金报(泰勒、郎月行)、国是直通车(侯雨彤)、华尔街见闻网等



凤凰网财经官方微信 ID:finance_ifeng

喜欢此文,欢迎转发和点在看支持凤财君

登录查看更多
0

相关内容

在社会经济生活,银行、证券或保险业者从市场主体募集资金,并投资给其它市场主体的经济活动。
新时期我国信息技术产业的发展
专知会员服务
71+阅读 · 2020年1月18日
报告 | 2020中国5G经济报告,100页pdf
专知会员服务
98+阅读 · 2019年12月29日
【德勤】中国人工智能产业白皮书,68页pdf
专知会员服务
310+阅读 · 2019年12月23日
2019中国硬科技发展白皮书 193页
专知会员服务
86+阅读 · 2019年12月13日
【白皮书】“物联网+区块链”应用与发展白皮书-2019
专知会员服务
94+阅读 · 2019年11月13日
2018-2019年国内化妆品行业研究报告
行业研究报告
15+阅读 · 2019年9月28日
5G全产业链发展分析报告
行业研究报告
11+阅读 · 2019年6月7日
解读《中国新一代人工智能发展报告2019》
走向智能论坛
32+阅读 · 2019年6月5日
2019中国养老产业发展剖析与发展趋势分析报告
行业研究报告
8+阅读 · 2019年5月18日
重磅!2019中国经济研判,涉及20个敏感问题…
笔记侠
10+阅读 · 2019年2月17日
2018年宜居城市研究与建设热点回眸
科技导报
4+阅读 · 2019年2月14日
2018年中国供应链金融行业研究报告
艾瑞咨询
7+阅读 · 2018年11月20日
2018-2020年中国服务机器人行业深度研究报告
机器人大讲堂
5+阅读 · 2018年1月30日
Music Transformer
Arxiv
5+阅读 · 2018年12月12日
Arxiv
7+阅读 · 2018年1月30日
VIP会员
相关资讯
2018-2019年国内化妆品行业研究报告
行业研究报告
15+阅读 · 2019年9月28日
5G全产业链发展分析报告
行业研究报告
11+阅读 · 2019年6月7日
解读《中国新一代人工智能发展报告2019》
走向智能论坛
32+阅读 · 2019年6月5日
2019中国养老产业发展剖析与发展趋势分析报告
行业研究报告
8+阅读 · 2019年5月18日
重磅!2019中国经济研判,涉及20个敏感问题…
笔记侠
10+阅读 · 2019年2月17日
2018年宜居城市研究与建设热点回眸
科技导报
4+阅读 · 2019年2月14日
2018年中国供应链金融行业研究报告
艾瑞咨询
7+阅读 · 2018年11月20日
2018-2020年中国服务机器人行业深度研究报告
机器人大讲堂
5+阅读 · 2018年1月30日
Top
微信扫码咨询专知VIP会员