《中国AI算力发展评估报告》发布!北京只能排第二,推理需求猛增

2019 年 3 月 27 日 量子位
李根 发自 凹非寺 
量子位 报道 | 公众号 QbitAI

还记得衡量AI发展现状和未来趋势的指标吗?

没错,计算力,可能是最合适的那一个。

因为我们通常把AI视为新时代的电力,那用电量和电力资源,毫无疑问可以作为衡量标准。

计算力,正是AI的用电量和电力资源。

那么中国2018-2019年AI计算力发展现状和趋势如何?

这份《2018-2019年中国人工智能计算力发展评估报告》或许能提供最佳参考。

报告由IDC和浪潮联合出品,前者是分析领域的权威,后者则是AI计算力方案方面的头部玩家。

如果你在AI投资、创业,或者就业跳槽方面有一些打算,还想在个人奋斗之余,赶上历史进程,不妨一看。

核心要点如下:

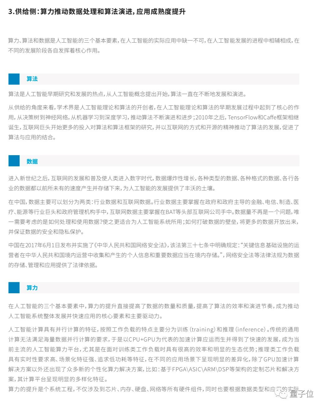
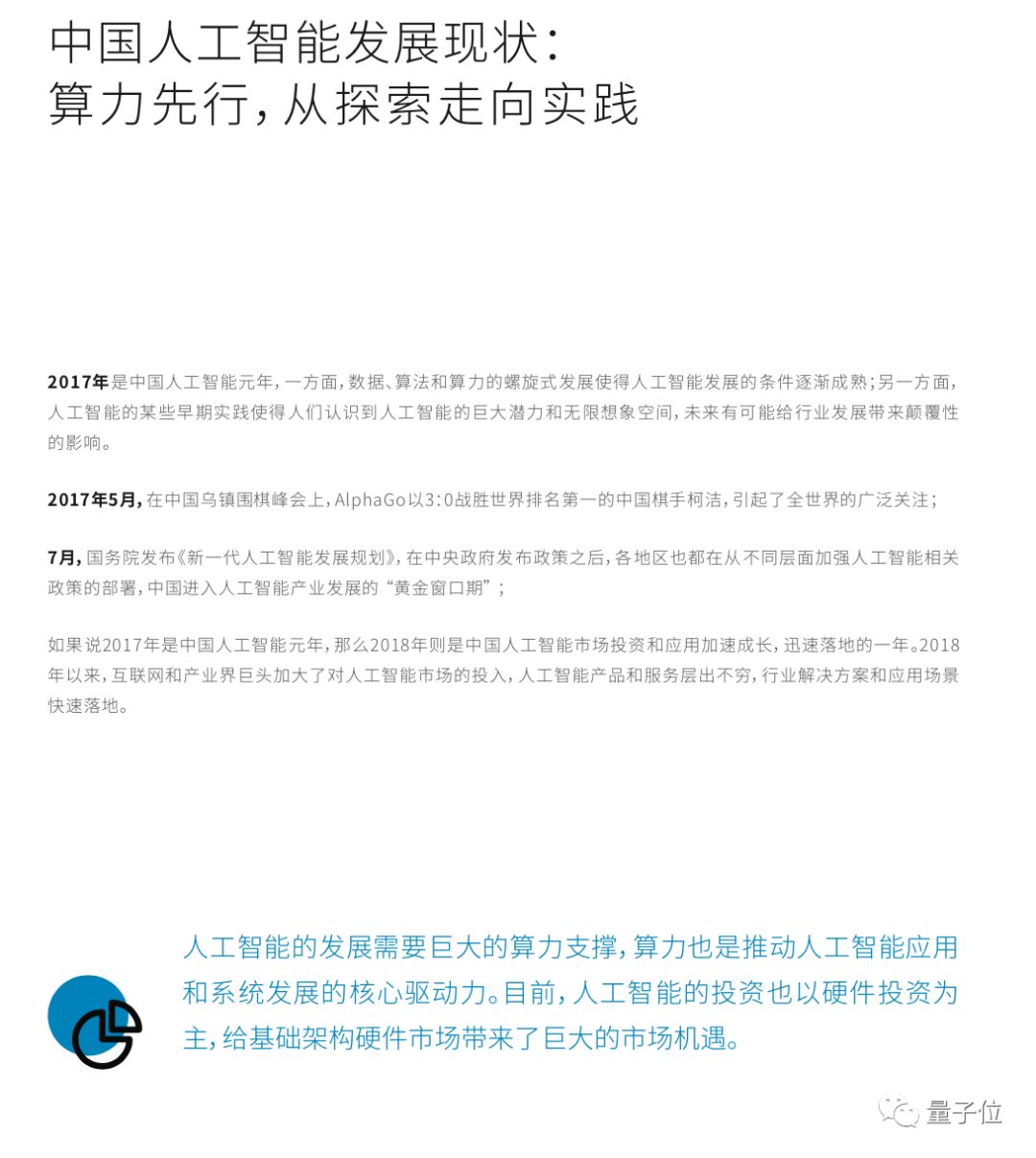
  • 1、IDC预测,2022年全球人工智能市场中用于算力的投资将超过176亿美元,人工智能将成为引领第四次工业革命的核心驱动力。

    到2022年,中国的人工智能市场投资规模将超过百亿美元,未来五年的复合增长率超过59%,将形成一个新的千亿人民币规模的产业生态,其中人工智能基础架构硬件市场规模将超过千亿人民币。

  • 2、IDC认为, 人工智能的算力分布将呈现 “二八法则” ,在早期阶段80%的算力集中在训练场景,在未来的大规模应用阶段80%的算力将集中在推理场景。

  • 3、 《报告》分别从行业维度和地域维度对人工智能算力的发展水平和未来发展潜力进行了评估。

    在行业维度上,研究发现人工智能的行业应用情况与算力投资的行业分布保持了高度的一致,互联网、政府、服务和金融行业是中国人工智能算力发展的领先行业。

    在地域维度上,研究发现人工智能的算力分布呈现出明显的地域属性,这次研究IDC按照区域推出了地域人工智能热图和TOP10的城市排行榜。

    有意思的现象是:排在首位的居然是杭州,而不是北上广,合肥这样的二线城市居然也进入前五。

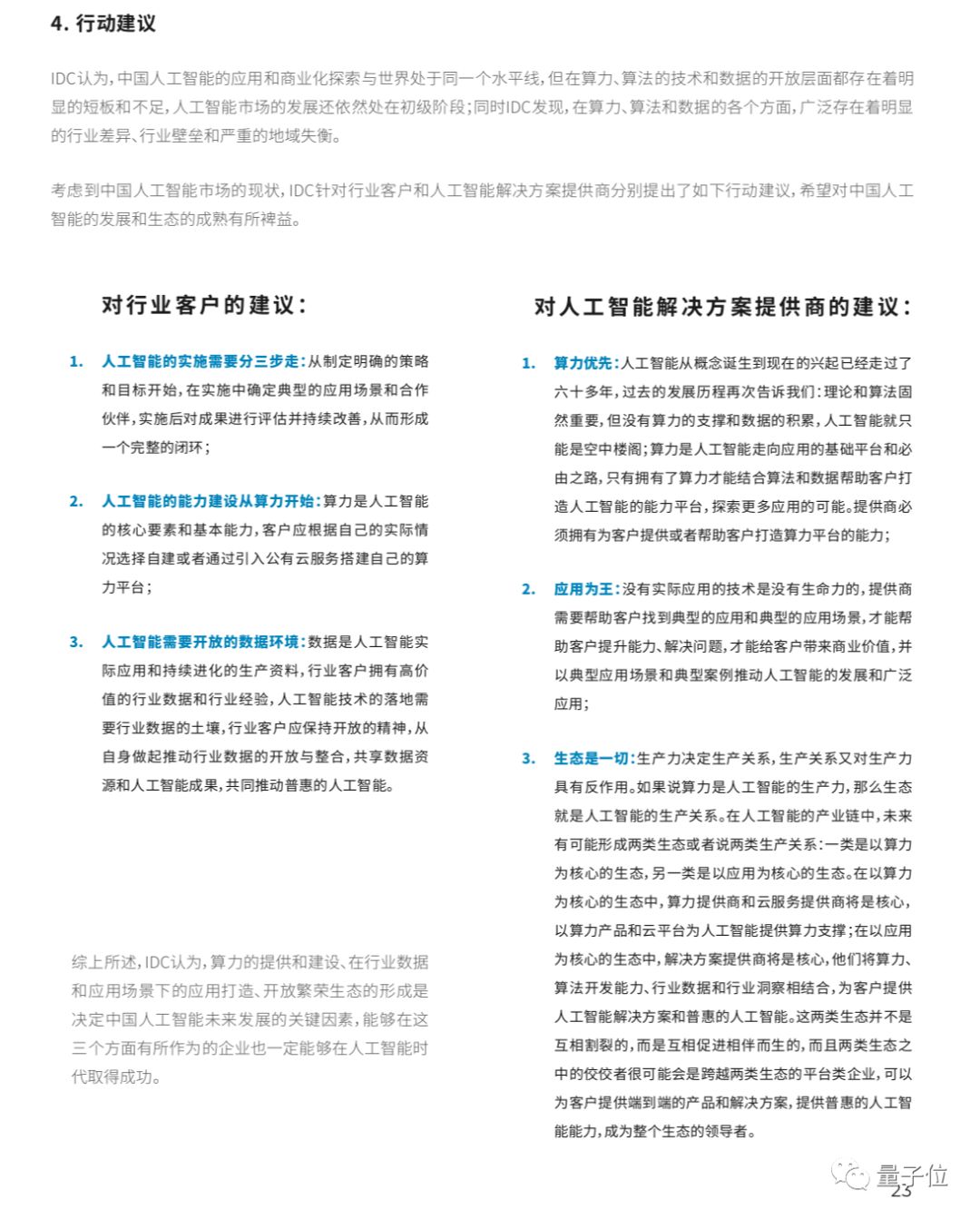
  • 4、《报告》考虑到中国人工智能市场的现状,IDC针对行业客户和人工智能解决方案提供商分别提出了具体行动建议。

以下是报告重点内容

传送门

报告全文:

http://www.inspur.com/lcjtww/resource/cms/article/2448319/2448799/2018-2019AIreport.pdf

微软出品,硬核课程推荐

△ 扫描上方二维码进入小程序,探究微软机器学习,离图灵奖更进一步!


了解更多超硬核数据科学。

量子位 QbitAI · 头条号签约作者

վ'ᴗ' ի 追踪AI技术和产品新动态

喜欢就点这里吧 !

登录查看更多
0

相关内容

2020年中国《知识图谱》行业研究报告,45页ppt
专知会员服务
240+阅读 · 2020年4月18日
报告 | 2020中国5G经济报告,100页pdf
专知会员服务
98+阅读 · 2019年12月29日
【德勤】中国人工智能产业白皮书,68页pdf
专知会员服务
310+阅读 · 2019年12月23日
5G全产业链发展分析报告
行业研究报告
11+阅读 · 2019年6月7日
解读《中国新一代人工智能发展报告2019》
走向智能论坛
32+阅读 · 2019年6月5日
深度|拥抱人工智能报告:中国未来就业的挑战与应对
机器人大讲堂
6+阅读 · 2018年9月24日
《中国人工智能发展报告2018》(附PDF下载)
走向智能论坛
19+阅读 · 2018年7月17日
Arxiv
3+阅读 · 2019年9月5日
VIP会员
相关VIP内容
2020年中国《知识图谱》行业研究报告,45页ppt
专知会员服务
240+阅读 · 2020年4月18日
报告 | 2020中国5G经济报告,100页pdf
专知会员服务
98+阅读 · 2019年12月29日
【德勤】中国人工智能产业白皮书,68页pdf
专知会员服务
310+阅读 · 2019年12月23日
相关资讯
5G全产业链发展分析报告
行业研究报告
11+阅读 · 2019年6月7日
解读《中国新一代人工智能发展报告2019》
走向智能论坛
32+阅读 · 2019年6月5日
深度|拥抱人工智能报告:中国未来就业的挑战与应对
机器人大讲堂
6+阅读 · 2018年9月24日
《中国人工智能发展报告2018》(附PDF下载)
走向智能论坛
19+阅读 · 2018年7月17日
Top
微信扫码咨询专知VIP会员