2018年三季度中国经济观察

2018 年 8 月 27 日 行业研究报告

提示点击上方"行业研究报告"关注本号。

行研君说

导语

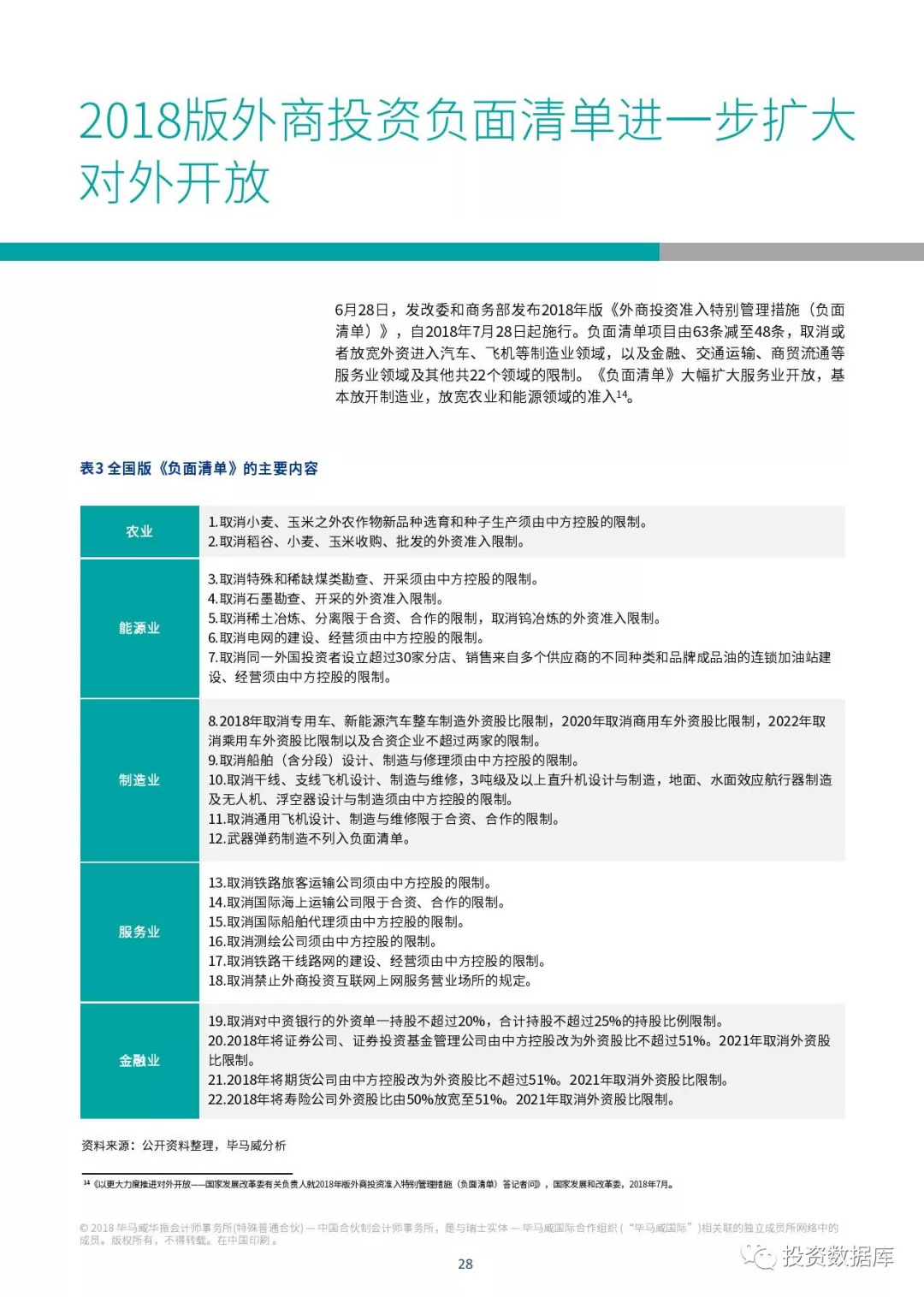
毕马威中国今日发布2018年三季度《中国经济观察》报告(以下简称“报告”)。报告表明显示,上半年中国经济运行平稳,GDP同比增长6.8%,与一季度持平。毕马威预测,下半年中国经济增长虽然面临一定挑战,但总体将维持平稳运行。 

PS:行研君最近开始拉一些群,想加入的朋友们可以添加好友“行研君的小秘书”(ID:fangozoo),标明缘由:核心粉丝群,期待您的加入!


来源:毕马威




——END——


【PS:点击以下图片可查看内容】


投资&学习

课程 地点 价格 查看
私募类 北大中关新园 2.98万/年 详情
上市管理类 社科院研究生院 8.8万/年 详情


推荐阅读

《雄安新区》

《腾讯报告》

《小龙虾》

登录查看更多
0

相关内容

2020年中国《知识图谱》行业研究报告,45页ppt
专知会员服务
240+阅读 · 2020年4月18日
报告 | 2020中国5G经济报告,100页pdf
专知会员服务
98+阅读 · 2019年12月29日
【德勤】中国人工智能产业白皮书,68页pdf
专知会员服务
309+阅读 · 2019年12月23日
2019中国硬科技发展白皮书 193页
专知会员服务
86+阅读 · 2019年12月13日
2019年人工智能行业现状与发展趋势报告,52页ppt
专知会员服务
124+阅读 · 2019年10月10日
2019年男性护肤消费趋势报告
行业研究报告
8+阅读 · 2019年9月30日
2019中国宠物医院发展报告
行业研究报告
12+阅读 · 2019年7月30日
2018年物业管理行业深度研究报告
行业研究报告
7+阅读 · 2019年5月17日
2019中国家政服务行业发展剖析及行业投资机遇分析报告
2019年中国运动健身行业发展趋势白皮书
行业研究报告
4+阅读 · 2019年4月25日
2018年游戏行业研究报告
行业研究报告
3+阅读 · 2019年4月20日
2018年瑞幸咖啡深度分析报告
行业研究报告
14+阅读 · 2019年2月3日
2018人工智能行业应用价值报告
行业研究报告
3+阅读 · 2018年4月14日
【行业报告】2018年中国人工智能行业研究报告
互联网金融
5+阅读 · 2018年4月7日
2018人工智能助力法律服务研究报告
行业研究报告
7+阅读 · 2018年4月3日
The Evolved Transformer
Arxiv
5+阅读 · 2019年1月30日
Arxiv
7+阅读 · 2018年6月1日
Arxiv
3+阅读 · 2018年5月28日
Arxiv
9+阅读 · 2018年5月24日
Arxiv
6+阅读 · 2018年4月21日
Arxiv
27+阅读 · 2017年12月6日
VIP会员
相关资讯
2019年男性护肤消费趋势报告
行业研究报告
8+阅读 · 2019年9月30日
2019中国宠物医院发展报告
行业研究报告
12+阅读 · 2019年7月30日
2018年物业管理行业深度研究报告
行业研究报告
7+阅读 · 2019年5月17日
2019中国家政服务行业发展剖析及行业投资机遇分析报告
2019年中国运动健身行业发展趋势白皮书
行业研究报告
4+阅读 · 2019年4月25日
2018年游戏行业研究报告
行业研究报告
3+阅读 · 2019年4月20日
2018年瑞幸咖啡深度分析报告
行业研究报告
14+阅读 · 2019年2月3日
2018人工智能行业应用价值报告
行业研究报告
3+阅读 · 2018年4月14日
【行业报告】2018年中国人工智能行业研究报告
互联网金融
5+阅读 · 2018年4月7日
2018人工智能助力法律服务研究报告
行业研究报告
7+阅读 · 2018年4月3日
相关论文
The Evolved Transformer
Arxiv
5+阅读 · 2019年1月30日
Arxiv
7+阅读 · 2018年6月1日
Arxiv
3+阅读 · 2018年5月28日
Arxiv
9+阅读 · 2018年5月24日
Arxiv
6+阅读 · 2018年4月21日
Arxiv
27+阅读 · 2017年12月6日
Top
微信扫码咨询专知VIP会员