重磅!数字孪生技术应用白皮书(2021)

2021 年 12 月 8 日 专知

数字孪生是一种“实践先行、概念后成”的新兴技术理念,与物联网、模型构建、仿真分析等成熟技术有非常强的关联性和延续性。


来源 | 中国移动通信有限公司研究院(转载请注明来源)

编辑   | 蒲蒲

数字孪生是一种数字化理念和技术手段,它以数据与模型的集成融合为基础与核心,通过在数字空间实时构建物理对象的精准数字化映射,基于数据整合与分析预测来模拟、验证、预测、控制物理实体全生命周期过程,最终形成智能决策的优化闭环。其中,面向的物理对象包括实物、行为、过程,构建孪生体涉及到的数据包括实时传感数据和运行历史数据,集成的模型涵盖物理模型、机理模型和流程模型等。

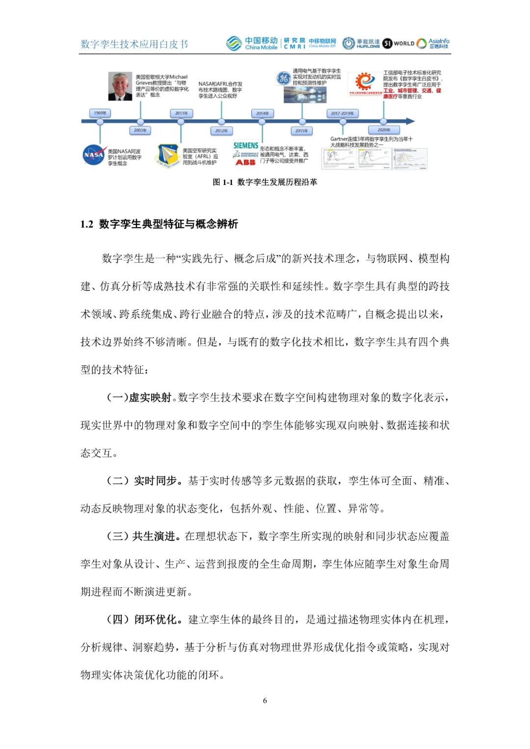
随着经济社会数字化转型的持续推进,数字孪生逐渐成为产业各界关注的热点技术。数字孪生起源航天军工领域,近年来持续向智能制造、智慧城市等垂直行业拓展,实现机理描述、异常诊断、风险预测、决策辅助等应用价值,已成为助力企业数字化转型、促进数字经济发展的重要抓手。

《数字孪生技术应用白皮书(2021)》聚焦数字孪生关键技术和行业应用发展,梳理数字孪生整体发展情况,深入分析技术体系和典型垂直行业应用场景,旨在为产业界在规划实施数字孪生相关应用时提供参考借鉴,助力数字孪生技术演进和产业发展。

白皮书指出,从政策层面来看,数字孪生成为各国推进经济社会数字化进程的重要抓手;从行业应用层面来看,数字孪生成为垂直行业数字化转型的重要使能技术;从企业主体层面来看,数字孪生被纳入众多科技企业战略大方向,成为数字领域技术和市场竞争主航道;从标准化层面来看,数字孪生标准体系初步建立,关键领域标准制修订进入快车道。

数字孪生具有四个典型的技术特征:


(一)虚实映射。数字孪生技术要求在数字空间构建物理对象的数字化表示,现实世界中的物理对象和数字空间中的孪生体能够实现双向映射、数据连接和状态交互。

(二)实时同步。基于实时传感等多元数据的获取,孪生体可全面、精准、动态反映物理对象的状态变化,包括外观、性能、位置、异常等。

(三)共生演进。在理想状态下,数字孪生所实现的映射和同步状态应覆盖孪生对象从设计、生产、运营到报废的全生命周期,孪生体应随孪生对象生命周期进程而不断演进更新。

(四)闭环优化。建立孪生体的最终目的,是通过描述物理实体内在机理,分析规律、洞察趋势,基于分析与仿真对物理世界形成优化指令或策略,实现对物理实体决策优化功能的闭环。

作为发展数字经济的重要使能技术,数字孪生近年来备受业界关注,技术体系不断发展,核心技术快速演进,产业生态持续完备,行业应用走深向实,成为促进工业、城市、交通、网络等垂直行业实现数智化转型的重要抓手。

但同时也需要注意,数字孪生作为一项新兴技术理念,尚处于发展初期,仍存在许多短板问题亟待破解。

一是实施成本高企。数字孪生技术的实现涉及到企业研发、生产、供应链、管理等系统的改造,投资大、沉没成本高。受限于此,目前数字孪生往往仅能成为大企业“锦上添花”的高端技术应用,而难以成为广大小企业“雪中送炭”的普适技术应用。

二是产业基础薄弱。数字孪生产业链长、分工细致、碎片化程度高,跨领域之间的技术融合性较差、资源整合难,存在IT企业不懂行业机理、OT企业难以报团的突出痛点,亟需产业整合者的出现。

三是商业模式不成熟。不同垂直行业对数字孪生的需求差异大,垂直行业内需求“长尾效应”显著,解决方案的可复制性不强,导致数字孪生应用多以项目交付型为主,平台化、模块化程度较低,不利于高效推广。

四是技术短板凸显。在机理建模、仿真分析、数据集成等方面的技术短板制约了数字孪生技术整体的应用深度,同时部分核心技术被国外龙头企业垄断,“安可”有潜在风险。

整体上来看,为进一步促进数字孪生技术融合发展,形成产业合力,推广技术应用,打造赋能千行百业的通用技术底座,业界需要从顶层设计、技术攻关、生态构建和标准化四个层面重点突破。

一是顶层设计层面,在相关部委指导下联合产业多方智库力量尽快研究明确数字孪生中长期发展规划,为技术产业发展指明方向和路径。同时建立完备的数字孪生评价体系,从建模精度、数据互通性、同步演进性、智能化程度、系统间数据的共享程度等多种维度构建评价指标,牵引数字孪生向高阶演进。

二是技术攻关层面,聚焦数字孪生基础理论及关键核心技术,鼓励产学研联合研发,在信息建模、机理建模、模型同步、模型融合、智能决策、智能感知和信息安全等方面突破一批技术瓶颈,形成基础扎实、稳定成熟的技术体系。

三是生态构建层面,数字孪生产业链长,技术体系复杂,垂直行业壁垒高筑,需要产业各方协同创新、优势互补、形成合力,特别是在基础设施共建、跨领域技术融合、数据共享互认、能力开放互用等方面形成长效协同机制,依托产业联盟、创新中心等方式加深产业链的交流合作与需求对接,构建优势互补、协同共赢的产业生态。

四是标准化层面,在技术发展初期,尽快完善术语、通用架构等基础共性标准,形成统一的话语体系和规范性指导框架。在此基础上,进一步对信息模型、数据集成、平台等数字孪生核心要素和垂直行业应用模式进行规范统一,力求快速形成覆盖数字孪生基础共性、关键技术和行业应用的标准体系。


专知便捷查看

便捷下载,请关注专知公众号(点击上方蓝色专知关注)

  • 后台回复“dt64” 就可以获取重磅!数字孪生技术应用白皮书(2021)》专知下载链接

具体内容如下


专知便捷查看

便捷下载,请关注专知公众号(点击上方蓝色专知关注)

  • 后台回复“dt64” 就可以获取重磅!数字孪生技术应用白皮书(2021)》专知下载链接

专知,专业可信的人工智能知识分发 ,让认知协作更快更好!欢迎注册登录专知www.zhuanzhi.ai,获取5000+AI主题干货知识资料!


欢迎微信扫一扫加入专知人工智能知识星球群,获取最新AI专业干货知识教程资料和与专家交流咨询
点击“ 阅读原文 ”,了解使用 专知 ,查看获取5000+AI主题知识资源
登录查看更多
14

相关内容

数字孪生是一个虚拟模型,用于准确地反映物理对象。 所研究的对象(例如风力涡轮)会配备各种与重要功能领域相关的传感器。 这些传感器产生与物理对象不同方面的性能相关的数据,如能量输出、温度、天气条件等等。 然后,这些数据将转发到处理系统并应用于数字副本。
《面向6G的数字孪生技术》未来移动通信论坛
专知会员服务
73+阅读 · 2022年4月15日
工业设备数字孪生白皮书 附下载
专知会员服务
139+阅读 · 2022年4月6日
城市数字孪生标准化白皮书(2022版)
专知会员服务
178+阅读 · 2022年1月12日
车联网白皮书,44页pdf
专知会员服务
80+阅读 · 2022年1月3日
报告 |《数字碳中和白皮书》(附下载)
专知会员服务
91+阅读 · 2021年12月31日
数字孪生城市白皮书(2021),47页pdf
专知会员服务
112+阅读 · 2021年12月24日
隐私计算应用白皮书, 54页pdf
专知会员服务
177+阅读 · 2021年12月18日
重磅 |《企业数字化转型白皮书(2021版)》发布!83页pdf
专知会员服务
164+阅读 · 2021年11月11日
数字化转型白皮书:数智技术驱动智能制造,42页pdf
专知会员服务
185+阅读 · 2021年7月8日
专知会员服务
302+阅读 · 2021年4月8日
区块链白皮书,44页pdf
专知
7+阅读 · 2021年12月30日
数字孪生城市白皮书(2021),47页pdf
专知
6+阅读 · 2021年12月24日
《数字孪生应用白皮书》(313页下载)
专知
3+阅读 · 2021年4月8日
【数字孪生】数字孪生技术从概念到应用
产业智能官
95+阅读 · 2020年2月16日
【数字孪生】数字孪生技术发展趋势与安全风险浅析
产业智能官
54+阅读 · 2019年8月28日
【数字孪生】九论数字孪生
产业智能官
58+阅读 · 2019年7月6日
德勤:工业4.0与数字孪生(附PDF下载)
走向智能论坛
41+阅读 · 2018年9月6日
国家自然科学基金
1+阅读 · 2014年12月31日
国家自然科学基金
18+阅读 · 2014年12月31日
国家自然科学基金
1+阅读 · 2013年12月31日
国家自然科学基金
3+阅读 · 2013年12月31日
国家自然科学基金
0+阅读 · 2013年12月31日
国家自然科学基金
0+阅读 · 2013年12月31日
国家自然科学基金
1+阅读 · 2012年12月31日
国家自然科学基金
2+阅读 · 2012年12月31日
国家自然科学基金
0+阅读 · 2011年12月31日
Arxiv
1+阅读 · 2022年4月20日
VIP会员
相关VIP内容
《面向6G的数字孪生技术》未来移动通信论坛
专知会员服务
73+阅读 · 2022年4月15日
工业设备数字孪生白皮书 附下载
专知会员服务
139+阅读 · 2022年4月6日
城市数字孪生标准化白皮书(2022版)
专知会员服务
178+阅读 · 2022年1月12日
车联网白皮书,44页pdf
专知会员服务
80+阅读 · 2022年1月3日
报告 |《数字碳中和白皮书》(附下载)
专知会员服务
91+阅读 · 2021年12月31日
数字孪生城市白皮书(2021),47页pdf
专知会员服务
112+阅读 · 2021年12月24日
隐私计算应用白皮书, 54页pdf
专知会员服务
177+阅读 · 2021年12月18日
重磅 |《企业数字化转型白皮书(2021版)》发布!83页pdf
专知会员服务
164+阅读 · 2021年11月11日
数字化转型白皮书:数智技术驱动智能制造,42页pdf
专知会员服务
185+阅读 · 2021年7月8日
专知会员服务
302+阅读 · 2021年4月8日
相关资讯
区块链白皮书,44页pdf
专知
7+阅读 · 2021年12月30日
数字孪生城市白皮书(2021),47页pdf
专知
6+阅读 · 2021年12月24日
《数字孪生应用白皮书》(313页下载)
专知
3+阅读 · 2021年4月8日
【数字孪生】数字孪生技术从概念到应用
产业智能官
95+阅读 · 2020年2月16日
【数字孪生】数字孪生技术发展趋势与安全风险浅析
产业智能官
54+阅读 · 2019年8月28日
【数字孪生】九论数字孪生
产业智能官
58+阅读 · 2019年7月6日
德勤:工业4.0与数字孪生(附PDF下载)
走向智能论坛
41+阅读 · 2018年9月6日
相关基金
国家自然科学基金
1+阅读 · 2014年12月31日
国家自然科学基金
18+阅读 · 2014年12月31日
国家自然科学基金
1+阅读 · 2013年12月31日
国家自然科学基金
3+阅读 · 2013年12月31日
国家自然科学基金
0+阅读 · 2013年12月31日
国家自然科学基金
0+阅读 · 2013年12月31日
国家自然科学基金
1+阅读 · 2012年12月31日
国家自然科学基金
2+阅读 · 2012年12月31日
国家自然科学基金
0+阅读 · 2011年12月31日
Top
微信扫码咨询专知VIP会员